今日(12月15日),位于张江科学城上海国际医学园区的思路迪医药正式在港交所上市。
商业化产品仅一款竞品前后夹击
公开资料显示,思路迪成立于2010年,是中国早期从事精准医疗的企业之一,后来分拆出了诊断和新药两个独立发展的品牌,即思路迪诊断和思路迪医药,其中,思路迪诊断专注于肿瘤早期诊断+肿瘤伴随诊断+感染诊断,思路迪医药则专注于肿瘤药物的研发,其核心业务模式是通过联合合作开发、许可引进及自主发现等方式,开发及商业化肿瘤产品及候选药物,此次上市的正是聚焦药物研发的思路迪医药。
招股书显示,截止目前,思路迪医药已建立一条包含一款核心产品及11款候选药物的产品管线,其中,恩沃利单抗为思路迪的支柱产品,并已实现商业化。另有七款其他候选药物处于临床阶段,其中有三款已进入II/III期关键试验。
思路迪医药研发管线
恩沃利单抗是一款用于治疗泛瘤种的皮下注射PD-L1抑制剂,其原本由康宁杰瑞自主研发,2016年2月,思路迪医药与康宁杰瑞签署合作开发协议,共同开发恩沃利单抗,2020年3月30日,康宁杰瑞、思路迪医药、先声药业三方达成战略合作,康宁杰瑞作为原研方负责生产和质量,思路迪医药负责肿瘤领域的临床开发,先声药业负责产品在中国大陆的独家商业推广。截止2022年5月31日,思路迪医药为恩沃利单抗累计投入了约6.15亿元的研发费用。
据此次上市招股书显示,截至最后实际可行日期,思路迪医药的恩沃利单抗均由康宁杰瑞集团提供。目前,思路迪医药正在江苏徐州筹备建立自主生产能力以及与外包公司合作生产。思路迪医药预计,2024年前,将完成为65637.97平方米的内部生产设施建设,届时预计总产能将提升至6000升。商业化方面,思路迪医药原本计划在药店渠道通过与先声药业进行CSO合作,在医院渠道与直接合作的分销商合作方式销售恩沃利单抗,但由于恩沃里单抗刚刚上市,主要是靠与先声药业的合作来推进商业化。
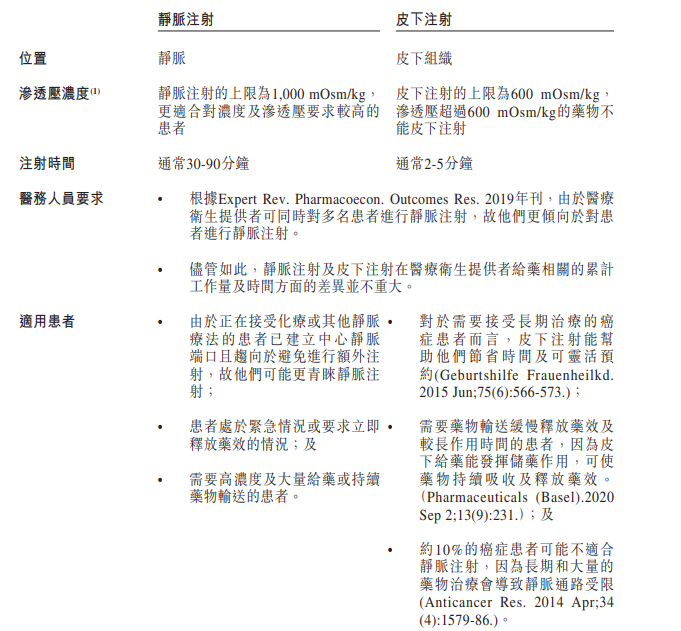
2021年11月,恩沃利单抗(品牌名:恩维达)获得国家药监局批准上市,用于治疗既往接受过治疗的微卫星不稳定性高(MSI-H)╱错配修复缺陷(dMMR)晚期实体,成为成为全球首个且目前唯一获准上市的皮下注射PD-L1抗体药物,以及国产首款获批用于MSI-H/dMMR实体瘤的免疫疗法。
静脉注射与皮下注射的区别
截止目前,恩沃利单抗在国内只获批了上述一个适应症,且是二线治疗,同时伴随着竞品的不断挤入赛道,这让思路迪医药倍感压力山大,其明确在招股书中指出,在中国有四名商业化同行及五名临床阶段同行就治疗MSI-H/dMMR肿瘤与核心产品竞争。思路迪医药于整个肿瘤市场面临来自现有产品及潜在候选药物(包括靶向PD-1/L1的单克隆及双特异性抗体)的激烈竞争,核心产品的市场机会可能很小,因为其靶向大多数目标适应症的晚期治疗。例如,MSI-H/dMMR晚期实体瘤在中国的发病数于2021年约为14.61万例,预期于2030年将达到约18.6万例,且仅约50%的病例将接受一次以上治疗。
皮下注射PD-1/PD-L1抗体的全球竞争格局
用于治疗MSI-H/dMMR已获批的PD-1/PD-L1抗体竞争格局
用于治疗MSI-H/dMMR处于临床阶段的PD-1/PD-L1抗体竞争格局
为了获取更多的市场份额,思路迪医药正在通过多种方式以确保产品商业价值的最大化,比如与其他公司开展战略合作,其已与默克签订了临床试验合作和供应协议,在大中华区开展II期临床试验研究,其中,恩沃利单抗和由默克研发的靶向表皮生长因子受体(EGFR)的单克隆抗体西妥昔单抗将开展联合给药研究。比如扩大适应症,招股书显示,恩沃利单抗用于治疗晚期胃或胃食管交界处腺癌(G/GEJ)的适应症已在中国完成探索性2期临床试验,治疗晚期胆道癌的适应症正在进行中国关键性3期临床试验,治疗选定类型晚期肉瘤的适应症正在美国进行关键性2期临床试验(由思路迪医药合作伙伴TRACON公司发起)。再比如,进入国家医保目录,目前,恩沃利单抗已进入2022医保目录初审名单,不过,值得注意的是,百济神州PD-1单抗替雷利珠单抗已经抢先一步同适应症被纳入国家医保目录。
尚未实现盈利
截止目前,由于思路迪医药仅有恩沃利单抗一款产品实现商业化,且刚上市不久,因此其总体尚未实现盈利。
招股书显示,2020年、2021年及截至2022年5月31日止五个月,思路迪医药经营亏损分别为6.35亿元、14.62亿元及2.93亿元。其绝大部分经营亏损是由于研发开支、行政开支及优先股公平值亏损所致。
具体而言,2020年、2021年及2022年前五个月,思路迪医药的研发开支分别为2.64亿元、3.71亿元及1.38亿元。2020年、2020年、2021年及2022年前五个月,其核心产品恩沃利单抗的研发开支分别为9240万元、1.18亿元及3970万元。2020年、2021年及2022年前五个月,与第三方合约研究组织提供的服务相关的研发开支分别为6730万元、6060万元及3890万元。
收益方面,2020年、2021年及2022年前五个月,思路迪医药所有收益均来自销售恩沃利单抗,分别为0.603亿元及1.61亿元,累计实现销售业绩2.21亿元,销量分别约为12000支及32000支。
尽管看似恩沃利单抗销售业绩在不断走高,但其招股书披露,根据思路迪与先声药业的协议,不论销售是否为通过向先声药业寻求的药店营运公司进行的销售抑或是向与公司直接合作的分销商进行的销售,思路迪均须向先声药业支付营销服务费。也就是说,只要恩沃利单抗有销售,不管渠道如何,思路迪都要向先声药业交营销服务费,更为直白地说,思路迪医药并不能独享核心产品恩沃利单抗的收益,而是要与康宁杰瑞和先声药业共同分成,招股书显示,截至2021年12月31日止年度及截至2022年5月31日止五个月,经扣除所有相关开支(包括合作开发协议、思路迪康宁杰瑞先声药业协议和思路迪康宁杰瑞TRACON协议产生的任何相关付款义务开支)后,恩沃利单抗的实际利润率分别为12.6%及17.8%。
还有多款在研药物及候选药物
为了增强造血能力,思路迪医药持续加大研发管线中其他产品的开发力度。
招股书显示,其中,3D189是一款多肽抗癌疫苗,思路迪医药拥有在大中华区所有适应症的独家开发及商业化权利。它靶向一种名为Wilms瘤1(WT1)的蛋白,该蛋白在一系列血液恶性肿瘤及实体瘤中存在并过度表达。通过联合治疗,3D189有潜力靶向过度表达WT1的超20种癌症,且因其能诱导强烈的T细胞免疫应答的能力,该产品被设计用于预防及延缓复发及有望延长该等患者的生存期。此前,它已在治疗急性髓系白血病(AML)适应症上获得FDA授予快速通道资格和孤儿药资格。2022年3月,3D189在中国获得批准用于开展评估该药品在血液肿瘤患者中的安全性和免疫原性的I期临床研究。思路迪医药的合作伙伴SELLAS Group正在美国及欧洲就该产品进行治疗急性髓性白血病(AML)的III期关键试验。
3D229是一种高亲和力的可溶性Fc融合蛋白,该产品由Aravive公司开发,思路迪医药获得了其在大中华区肿瘤领域的独家开发和商业化权利。在中国,该产品正在进行一项铂耐药性卵巢癌(PROC)二线治疗的3期国际多中心临床试验,另外其针对非小细胞肺癌/肾细胞癌/尿路上皮癌患者的1b/2期临床试验也已获得批准。
3D011是思路迪医药自主发现的一款酪氨酸激酶抑制剂(TKI)前药,药效学研究结果显示,3D011能够显著地抑制肿瘤生长;安全药理研究中,它对hERG通道没有抑制作用。目前,思路迪医药正在晚期恶性实体瘤患者中开展一项开放标签、单臂1期剂量递增及剂量扩展临床试验。
同时,成纤维细胞生长因子受体1-3及集落刺激因子1受体抑制剂3D185、第三代环氧化酶-2(COX-2)抑制剂3D1001、E型前列腺素受体4(EP4)受体拮抗剂3D1002、新一代全人抗CD47 IgG4单克隆抗体3D197均处于不同的临床试验阶段。
此外,思路迪医药还有多款处于临床前阶段的候选药物,包括:靶向T细胞CD3受体及肿瘤细胞PD-L1的双特异性抗体药物3D057、靶向血液恶性肿瘤及实体瘤中WT1蛋白的新一代免疫疗法3D059、靶向肿瘤细胞的Semaphorin 4D(Sema4D)单克隆抗体3D060、针对KRAS突变患者的小分子3D062等。
来源:医谷网
为你推荐
资讯 傍云医疗完成近亿元天使轮融资,加速高端伤口缝合国产替代与全球创新
本轮融资由道彤投资领投,金鼎资本跟投,所募资金将全面用于高端伤口闭合耗材的产能扩建、核心原料国产化攻关、全球首创创新产品研发及商业化推进,加速推动中国高端伤口缝合产...
2026-03-31 12:48
资讯 诺和诺德每周一次长效基础胰岛素Awiqli在美国获批
诺和诺德近日宣布,美国食品药品监督管理局(FDA)已批准Awiqli(insulin icodec-abae,国内通用名依柯胰岛素注射液、商品名诺和期)注射液700单位 mL。
2026-03-30 16:34
资讯 “医学影像大模型第一股”德适登陆港交所,开盘大涨121%
上市首日,德适以每股99港元的发行价开盘,股价随即大幅飙升,盘中最高涨幅达121%,报219港元,市值迅速突破200亿港元
2026-03-30 12:39
资讯 微元合成完成 3 亿元 A + 轮融资,联合全球顶尖机构发布 AI 生物计算开放平台 PoseX
本轮融资由河南投资集团汇融基金与复旦大学校董、化工行业资深投资人谭瑞清先生联合投资
2026-03-30 12:34
资讯 华海药业与西班牙制药企业达成不超过3.4亿美元的BD交易
3月29日,华海药业发布公告称,下属控股子公司上海华奥泰生物药业股份有限公司与西班牙知名制药企业Almirall,S A 达成全球研究合作及许可协议,用于开发具有多种潜在适应症(...
2026-03-30 10:18
资讯 礼来与英矽智能达成交易总价值最高约27.5亿美元的AI药物合作
3月29日电,英矽智能在港交所公告,已与Eli Lilly and Company(“礼来”)达成授权及药物研发合作,双方将利用英矽智能的AI制药能力,加速多个治疗领域中新型疗法的发现与开发。
2026-03-30 09:58
资讯 助力国家人工智能应用中试基地建设,蚂蚁阿福上线樊嘉院士肝病专科智能体
3月28日,国家人工智能应用中试基地(医疗领域)阶段性成果总结发布会在复旦大学附属中山医院举行。
2026-03-29 21:03
资讯 贵州百灵的“平账”造假行为
3月28日,贵州百灵(ST百灵,002424 SZ)发布多则公告披露,公司及相关当事人已分别收到贵州证监局下发的《行政处罚决定书》,涉及连续四年年报虚假记载、相关人员违规履职等多...
2026-03-29 19:38
资讯 李强主持召开国务院常务会议,研究加快建设分级诊疗体系有关政策措施
要统筹抓好分级诊疗体系建设和医疗卫生强基工程实施,以常见病、慢性病为重点引导群众基层首诊,以增强就医连续性为导向优化转诊服务管理,扎实做好家庭医生签约服务,推动医疗...
2026-03-28 22:18
资讯 百度智能云加码银发经济:大模型破解养老供需错配难题
当居家养老还停留在“人找服务”的传统模式时,以大模型与AI Agent为代表的智能技术,正在掀起一场全新变革,服务开始主动理解需求,并精准触达每一位老人。
2026-03-27 17:24
资讯 优赫得序贯THP方案在华获批用于HER2阳性早期乳腺癌新辅助治疗,实现该适应症“全球首发”
此次获批使优赫得®迈向早期乳腺癌,成为首个且唯一*获批HER2阳性乳腺癌新辅助治疗的ADC疗法
2026-03-27 17:16
资讯 医疗服务价格项目立项指南解读辅导(第1期)
长期以来,医疗服务价格实行属地管理,由地方医药价格主管部门制定价格项目、确定价格水平,地区间价格项目数量、内涵、颗粒度差异较大,部分地区按操作流程、岗位分工等拆分价...
2026-03-27 11:21
资讯 社保“第六险”,长期护理险全国落地
3月25日,中共中央办公厅、国务院办公厅发布《关于加快建立长期护理保险制度的意见》,标志着这项被称作社保“第六险”的制度正式结束10年试点,迈向全国建制新阶段。
2026-03-26 18:09














