4月19日,备受业内关注的“818政策”终于迎来了第一份实施细则。国家卫健委正式对外发布《生物医学新技术临床转化应用审批工作规范(征求意见稿)》。
2025年9月28日,国务院令第818号发布,正式公布《生物医学新技术临床研究和临床转化应用管理条例》,这是我国首部关于生物医学新技术临床研究和临床转化应用的国务院行政法规。政策的最大核心是《条例》覆盖“临床研究-转化应用-上市后监管”全生命周期,形成了全链条可操纵的规程,并明确对临床研究证明安全、有效的生物医药新技术,可转化为临床应用收费,构建了细胞治疗、基因治疗等前沿生物医学技术临床研究转化的商业化闭环。因此,受到业内广泛关注,被业内简称为“818号令”或“818政策”。
4月19日发布的《生物医学新技术临床转化应用审批工作规范(征求意见稿)》即是大家最为关切的如何临床转化应用的操作细则。
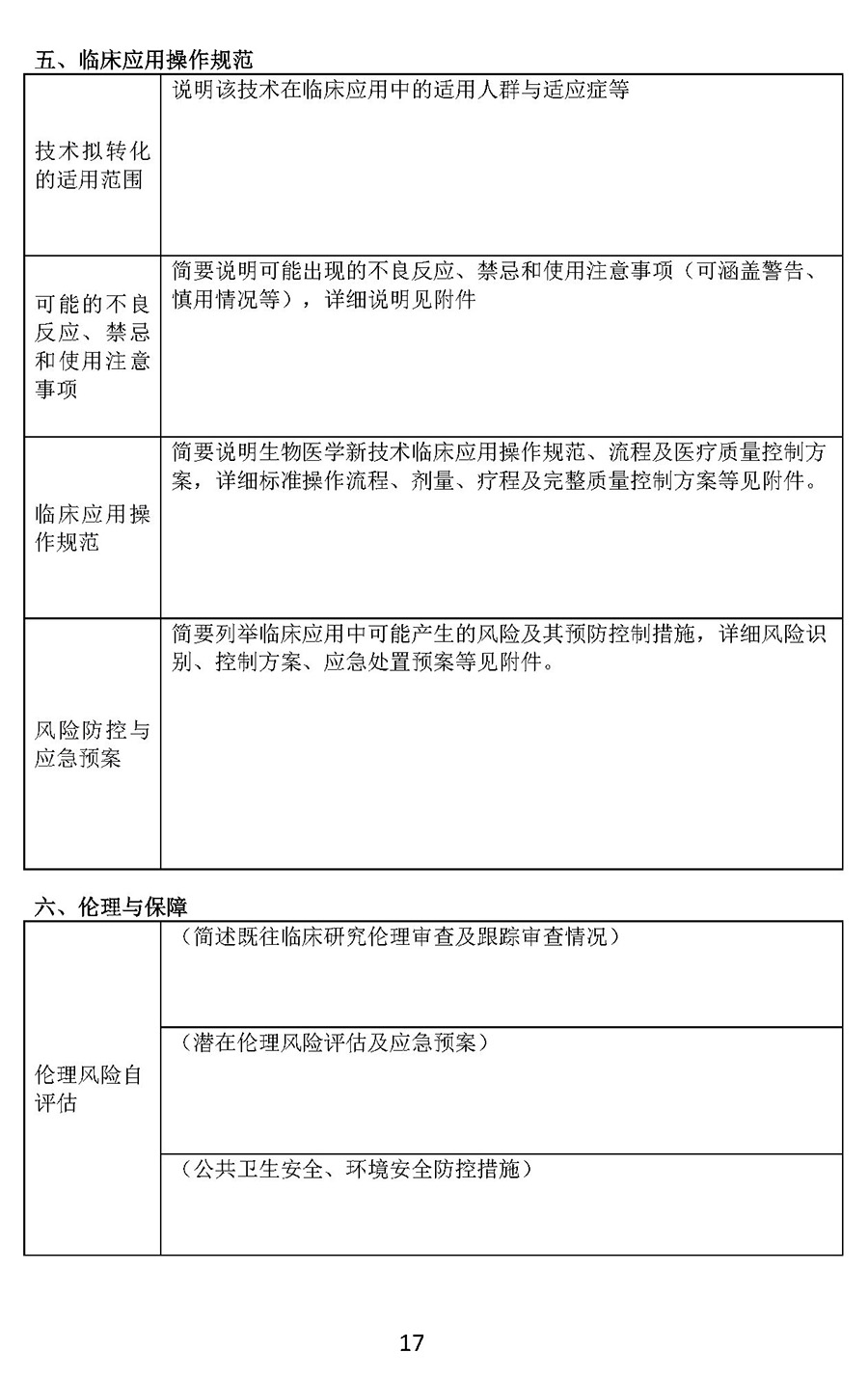
可转化的生物医学新技术
根据征求意见稿第三条,可转化的生物医学新技术为个性化程度高,国内尚没有使用同类机制原理的药品获得上市许可或者已启动确证性临床试验;或用于治疗国家卫生健康委公布的《罕见病目录》收录的罕见病,国内尚没有使用同类机制原理、针对相同适应症的药品获得上市许可或者已启动确证性临床试验。
这意味目前已经取得IND或者已经进入临床试验的在研细胞、基因药物将无法转化为技术。个性化程度高,意味着非通用性,同时从适应症的角度,主要面向罕见病,意味着大适应症的前沿技术依然要走药品路线。
此外,征求意见稿第三条还明确对符合《医疗器械监督管理条例》医疗器械定义的,应当按照医疗器械法规要求开展相关注册工作,不纳入生物医学新技术临床转化应用审批范围。这意味着目前备受关注的外泌体技术如果转化为诊断,依然要走医疗器械路径。
受理机构
征求意见稿明确中国生物技术发展中心(以下简称生物中心)作为专业机构,承担生物医学新技术临床转化应用专业审查工作,协同配合转化应用后再评估工作。中国生物技术发展中心类似于药监体系下的CDE职责,同时其还是人类遗传的管理机构。
国家卫生健康委医疗管理服务指导中心作为专业机构,承担转化应用后再评估工作,协同配合生物医学新技术临床转化应用的机构和人员资质、临床应用操作规范审查工作。
国家卫生健康委负责全国生物医学新技术临床转化应用审查批准和监督管理工作。县级以上人民政府卫生健康主管部门负责本行政区域的生物医学新技术临床转化应用的监督管理工作。
如何审评
根据材料核查、技术评估和伦理评估情况,生物中心组织专家提出“建议批准”、“建议不予批准”、“延期再审”、“终止审查”等评估意见,并撰写评估报告。
对于“建议批准”的生物医学新技术,由生物中心撰写技术解读材料,随评估报告、应用该技术的医疗机构和卫生专业技术人员需要具备的条件、临床应用操作规范一同上报国家卫生健康委。
对于“建议不予批准”或“终止审查”的技术,由生物中心向申请机构发放《告知书》说明理由。申请机构可以在接到《告知书》15个工作日内,基于已提交的申报材料提出异议,生物中心结合申请机构的异议意见进行评估并反馈申请机构。申请机构对评估结果仍有异议的,生物中心应当组织专家论证,并综合专家论证结果形成最终的审评结论并报国家卫生健康委。
建议“延期再审”的生物医学新技术,由生物中心向申请机构出具《延期再审通知书》,一次性告知补充材料内容及时限。申请机构按要求提交补充材料后,生物中心再次组织评估。
国家卫生健康委自收到生物中心报送的评估意见之日起15个工作日内,作出是否批准的决定。
决定“批准”的生物医学新技术,由国家卫生健康委在官方网站及时发布公告,公布批准的技术名称、风险等级、应用该技术的医疗机构和卫生专业技术人员应当具备的条件以及临床应用操作规范,由生物中心制作《批准通知书》,加盖行政许可专用印章后送达申请机构。
决定“不予批准”或“终止审查”的技术,由生物中心制作《不予行政许可决定书》或《终止审查通知书》,说明理由,并告知申请机构依法申请行政复议或提起行政诉讼的权利和期限,加盖行政许可专用印章后统一送达申请机构。
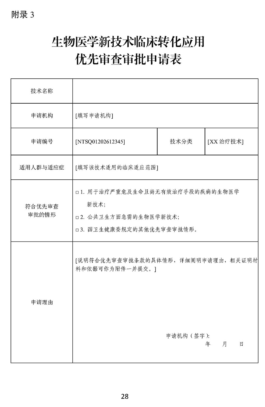
优先审评
用于治疗严重危及生命且尚无有效治疗手段的疾病以及公共卫生方面急需的生物医学新技术,申请机构可在提出转化应用申请前与生物中心沟通是否符合优先审查审批要求,符合要求的可在提出转化应用申请同时提交优先审查审批申请。
《生物医学新技术风险分级指南》
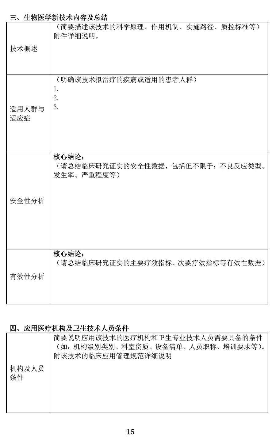
根据征求意见稿,生物医学新技术将分为高风险、中风险和低风险。《生物医学新技术风险分级指南》由生物中心会同医管中心另行制定。申请转化应用的申请人在填写《生物医学新技术临床转化应用申请书》时,需标明是高风险、中风险还是低风险。
在审批通过后,高风险技术批准后5年内、中风险技术批准后3年内、低风险技术批准后1年内仅限在该技术的临床研究机构(含多中心)内开展,各机构每年定期上报应用情况和安全性数据;期满后符合规定或者再评估证实收益远大于风险的,其他符合条件的医疗机构和人员方可按规定使用。
申请转化应用需开展多中心临床验证
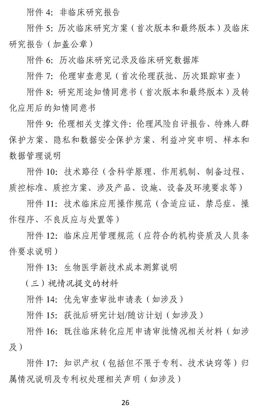
《专利法》规定疾病诊疗方法不授予专利权。《条例》规定生物医学新技术临床转化应用获批后,需公布临床应用操作规范,符合条件的机构和人员可以按规定使用。为保障人民群众健康,确保经审批的技术成熟、稳定、可重复,其他机构人员遵守规范应用可获得一致性结果,此次提出多中心独立验证的要求,即要申请临床转化应用的生物医学新技术必须开展多中心临床验证。
征求意见稿第六条明确生物医学新技术申请临床转化应用,应当同时具备:(一)经依法备案并完成生物医学新技术临床研究;(二)生物医学新技术临床研究证明该技术安全、有效,符合伦理原则;(三)多中心独立验证一致,即符合条件的其他医疗机构和卫生专业技术人员,遵守临床应用操作规范独立实施该技术,可以得到一致的安全性、有效性结论。
本次征求意见稿截止时间为2026年4月25日。
来源:医谷网
为你推荐
资讯 迈瑞遭证监会监管六问
5月8日,中国证监会对外公布最新一期《境外发行上市备案补充材料要求》(2026年4月27日—2026年5月8日),国际司共对7家企业出具补充材料要求,其中包括已于2025年11月10日向港交...
2026-05-10 19:21
资讯 复星医药至多10.15亿元取得两款FAK抑制剂中国大陆区域独家商业化权利
5月8日,应世生物宣布与复星医药达成战略合作。根据协议约定,应世生物将授予复星医药其自主开发的两款创新 FAK 抑制剂IN10018(Ifebemtinib)、IN10028在中国(不含港澳台地...
2026-05-09 16:14
资讯 河南省药监局局长正接受纪律审查和监察调查
据河南省纪委监委消息:河南省市场监督管理局党组成员,省药品监督管理局党组书记、局长田文才涉嫌严重违纪违法,目前正接受河南省纪委监委纪律审查和监察调查。
2026-05-09 12:55
资讯 这家市值仅23亿的科创板上市公司要筹划控制权变更
5月7日晚间,仁度生物(688193 SH)发布公告于2026年5月8日(星期五)开市起停牌。停牌原因,公告显示为公司控股股东、实际控制人居金良正在筹划可能导致公司控制权发生变更的重大事项。
2026-05-09 10:30
资讯 全国首款大模型多病种AI医疗产品进入国家药监局创新医疗器械特别审查程序
近日,国家人工智能应用中试基地(医疗领域)中试推广的智能应用——胸部CT图像辅助诊断软件,成功进入国家药监局创新医疗器械特别审查程序。这是全国首款进入该审查通道的大模...
2026-05-08 13:57
资讯 国家集采,儿童专用药与成人用药将分组采购
5月7日,国家卫健委官网发布《关于改革完善儿童用药供应保障机制的实施意见》,明确提出在国家组织药品集中带量采购中,对儿童专用药与成人用药分组采购。
2026-05-08 11:19
资讯 泽安生物完成3800万美元融资,加速推进“髓系细胞衔接器”免疫治疗管线
本轮融资由高瓴创投(GL Ventures)领投,一家国际主权财富基金大额跟投,博裕创投、五源资本、蓝驰创投等多家现有股东亦追加投资
2026-05-07 11:07
资讯 拜耳asundexian(BAY 2433334片)用于降低缺血性卒中或短暂性脑缺血发作成人患者的卒中(复发)风险的注册申请获国家药品监督管理局药品审评中心受理
用于降低缺血性卒中或短暂性脑缺血发作(TIA)成人患者的 卒中(复发)风险,不包含心源性栓塞性卒中患者”的上市申请已获国家药品监督管理局药品审评中心受理。
2026-05-07 10:48
资讯 全球首个CDK2/4/6抑制剂获批第二个适应症
5月6日,中国生物制药发布公告,下属企业正大天晴自主研发的库莫西利胶囊(商品名:赛坦欣)获得国家药品监督管理局批准,联合氟维司群用于激素受体(HR)阳性、人表皮生长因子...
2026-05-06 18:13
资讯 蚂蚁阿福启动“健康中国体检关怀行动”,为1亿人免费解读体检报告
春季是传统的体检季,可很多人拿到体检报告却犯了难。一项5000名网友参与的调研显示,80%的受访者表示体检报告没有得到详细讲解,也不知道检后该怎么做;75%的受访者没有按体检...
2026-05-06 17:13
资讯 第28个世界哮喘日:儿童哮喘早识别、规范治疗,守护患儿健康呼吸
进入5月,气温波动、花粉增多、呼吸道病毒活跃,哮喘也随之进入急性发作的高峰期。今年5月5日,恰逢第28个“世界哮喘日”——以“确保每位
2026-05-05 20:33
资讯 康方生物授权的Summit美股大跌
2025年4月30日,美股上市公司Summit Therapeutics对外公布截至 2026 年 3 月 31 日第一季度财务业绩及业务进展,其中最受关注的无疑是从康方生物(09926 HK)获得授权的...
2026-05-05 20:02
资讯 对比,生物医学新技术临床转化应用审批工作规范征求意见稿与正式稿有哪些不同?
4月30日,国家卫健委官网正式发布《生物医学新技术临床转化应用审批工作规范(试行)》,与4月19日发布的征求意见稿有哪些变化?
2026-05-05 10:58
资讯 生物医学新技术与药品、医疗器械的界定
4月30日,国家卫健委官网发布《生物医学新技术与药品、医疗器械界定指导原则(暂行)》。对于生物医学新技术与药品、医疗器械的操作边界进行指导。
2026-05-05 10:51




































