7月9日,百奥泰生物制药股份有限公司(以下简称“百奥泰”)科创板IPO获上交所受理,中金公司担任其保荐机构。
图片来源:百奥泰招股书(下同)
招股书显示,百奥泰成立于2003年,是一家以创新药和生物类似药研发为核心的创新型生物制药企业。公司致力于开发新一代创新药和生物类似药,用于治疗肿瘤、自身免疫性疾病、心血管疾病以及其它危及人类生命或健康的重大疾病,通过创新研发为患者提供安全、有限、可负担的优质药物,以满足亟待解决的治疗需求。
此次公司拟公开发行不超过6000万股,拟募资20亿元,用于药物研发项目、营销网络建设项目及补充营运资金。其中,公司拟将募集资金的15.80亿元计划投向在研产品的未来研究开发。
研发管线
百奥泰主要从事创新药和生物类似药的研发、生产业务。截至招股说明书签署日,百奥泰有21个主要在研产品,其中1个产品已提交上市申请,4个产品处于Ⅲ期临床研究阶段,1个产品处于II期临床研究阶段,4个产品处于I期临床研究阶段。发行人在研产品的管线中已提交上市申请和处于临床试验阶段的主要产品包括4个生物类似药和6个创新药。具体情况如下表所示:
公司已提交上市申请和已进入临床三期的产品情况如下表:
在研产品的管线中已提交上市申请及处于临床试验阶段的主要产品总结如下表所示:
公司药物研发各具体项目的预计进度如下表所示:
同行竞争
1.阿达木单抗市场
截至2019年5月,中国已经有15家药企开展阿达木单抗生物类似药的临床试验,其中百奥泰最先提价上市申请,目前已经获得药审中心受理,并正式被纳入优先审评审批,有望成为中国首个修美乐生物类似药。以下为中国递交NDA申请和进入临床三期的阿达木单抗生物类似药列表:
2.贝伐珠单抗市场
截至2019年5月,中国已有两家企业提交贝伐珠单抗生物类似药上市申请,另有百奥泰等10家企业的贝伐珠单抗生物类似药已进展至临床三期阶段。以下为中国进入临床三期及递交NDA申请的贝伐珠单抗生物类似药列表:
3.托珠单抗市场
截至2019年5月29日,有5家公司的托珠单抗生物类似药开展临床试验,以下为中国进入临床阶段的托珠单抗生物类似药列表:
4.曲妥珠单抗偶联药物市场
以下是FDA已批准上市的5款ADC药物:
截至2019年5月,有3款抗体偶联药物的临床实验已开展至二期及以后阶段,见下表:
5.BAT2094(巴替非班)
国内已有巴替非班等IIb/IIIa受体拮抗剂上市,百奥泰的巴替非班正在开展三期临床研究。
财务状况
报告期内,公司营业收入构成如下:
招股书显示,2016年度、2017年度、2018年度和2019年1-3月,公司处于药物研发阶段,尚无处于上市销售状态的产品,实现营业收入为其他业务收入,分别为276.37万元、200.89万元,0万元和0万元,主要来源于偶发性的技术转让收入。2016年度、2017年度、2018年度和2019年1-3月,公司归属于母公司普通股股东的净利润分别是-1.36亿元、-2.35亿元、-5.53亿元、-5.31亿元。
本次采用第五套上市标准:预计市值不低于人民币40亿元,主要业务或产品需经国家有关部门批准,市场空间大,目前已取得阶段性成果。医药行业企业需至少有一项核心产品获准开展二期临床试验,其他符合科创板定位的企业需具备明显的技术优势并满足相应条件。百奥泰是继泽璟制药后第二家选择第五套上市标准的医药企业。
股权结构
百奥泰的控股股东为七喜集团,持有公司总股本的45.18%。实际控制人为易贤忠、关玉婵及易良昱,三人为直系亲属关系。实际控制人通过间接持股形式共同控制百奥泰合计69.31%的表决权。
截至招股说明书签署日,公司股权结构图如下:
公司结构
公司拥有研发人员226人,占员工总数53.84%,其中博士21人,硕士及本科279人。公司拥有多位具有海外背景的专家,拥有丰富的生物药研发和生物技术企业管理经验。核心技术成员包括国家“千人计划”专家、广东省首批“科技领军人才”、广东省“珠江人才计划”创新创业团队等。截至2019年3月31日,公司员工构成情况如下:
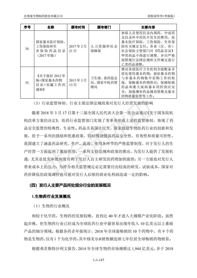
药品相关法律法规
来源:整理自百奥泰招股书
为你推荐
资讯 远大医药复方鼻喷剂莱特灵®国内成功获批,过敏性鼻炎迎全新复方治疗方案
全球创新药Ryaltris®复方鼻喷剂(“GSP 301 NS”或“莱特灵®”)已获国家药监局颁发药品注册证书,且在药品审评过程中未收到补充资料通知,实现“零发补”获批上市。
2025-11-10 17:37
资讯 创新医疗国际合作新范本,复星凯瑞与沙特Fakeeh共拓细胞治疗新里程
此次签约聚焦CAR-T细胞治疗领域,双方就共同推进该技术在沙特的临床落地和本地化发展达成了合作意向。
2025-11-10 17:32
资讯 安永吴晓颖:从“辅助工具”到“核心能力”,生成式 AI 将重塑医疗器械行业竞争格局
第八届中国国际进口博览会上,安永正式发布《生成式人工智能在医疗器械行业潜在应用》白皮书。
文/张蓉蓉 2025-11-10 16:26
资讯 科莱恩大亚湾制药产能升级落地,加码药用辅料与原料药布局
近日,科莱恩在惠州大亚湾生产基地举行护理化学品扩建项目投产仪式,此次 8000 万瑞士法郎(约7亿人民币)的战略投资中,制药领域产能升级成为核心亮点。
文/张蓉蓉 2025-11-10 15:33
资讯 “医药险协同聚力,让生命无惧风雨”,罗氏医药险生态联盟启动
11月7日,在第八届中国国际进口博览会上,罗氏制药展台举行了“以患者为中心,聚力守护新生”为主题的医药险生态联盟仪式。
2025-11-10 09:56
资讯 华东医药FIC三重激动剂DR10624最新临床数据披露,降低甘油三酯达75%,减少肝脏脂肪达67%
DR10624在治疗重度高甘油三酯血症(SHTG)的II期临床研究(“DR10624-201研究”)中取得的重要成果
2025-11-09 21:31
资讯 Pi3K新突破,皮下新生态,罗氏携手各界共见乳腺癌创新诊疗未来
罗氏制药中国召开“Pi3K新突破&皮下新生态——乳腺癌创新发布会”,乳腺癌管线创新靶向药物集体亮相进博舞台
2025-11-08 19:53
资讯 美敦力康辉亮相第八届进博会,AiBLE™数智生态加速进化拓维
作为连续八年参展进博的“全勤生”,美敦力康辉携AiBLETM数智创新生态重磅亮相,并以“智汇·新生态”为主题,集中展示自2023年AiBLE™首秀进博以来,其在数智创新、产业协作与...
2025-11-08 14:09
资讯 索诺瓦进博会亚洲首展峰力AI人工智能太极全能系列助听器, “双芯协同超算力”突破听力健康新想象
全球同步,亚洲首发,中国首展,索诺瓦峰力强力推出AI人工智能太极全能系列助听器,开启AI超算力助听时代
2025-11-08 11:56
资讯 诺和诺德“诺和关怀”发布鸿蒙版APP与减重专属版
11月7日,第八届中国国际进口博览会期间,诺和诺德宣布2023年组建的“健康生态联盟”扩容升级,将与更多数字生态圈伙伴在生态融合、数据互联、技术共创方面展开深度合作。
2025-11-07 23:16
资讯 凯西罕见病事业部首秀进博会
凯西集团是一家以研发为基石、拥有九十年历史的意大利国际制药集团,覆盖呼吸道健康、罕见疾病和专科治疗三大领域,其专利数量在意大利药企中排名首位,公司每年投入超20%营收至...
2025-11-07 22:58
资讯 卒中知晓周于进博会启幕,Pipeline™持续助力中国脑血管疾病治疗创新
美敦力神经介入部门以“深耕廿载·向美而行”为主题举办专场活动,并正式启动“卒中知晓周”倡导行动。
2025-11-07 22:48
































