2018年12月05日国家药监局和广东省药监局同日发布公告,共收回9家药企的GMP证书,其中国家药监局官网发布了6条飞行检查公告,5家药企存在违规行为,被收回相关药品GMP证书,并进一步调查处理。另外贵州某公司因企业处于长期停产状态,被要求在整改完成前不得恢复生产;药监局一口气收回多家药企GMP证书,释放出的很可能是2018年医药行业收证的高峰期即将到来的信号。
一、收证药企分布
2018年12月05日收回GMP证书9家药企,分别是广东省5家,河南省1家,吉林省1家,江苏省1家,贵州省1家,广东省医药行业是重灾区,也表明广东省药监局监管的力度有增无减,根据国家药监总局数据显示,2015年共收回140张GMP证书,2016年全国共收回171张GMP证书,2017年全国共收回157张GMP证书,2018年上半年全国共收回105张GMP证书,以此推断2018年全年收证情况会大于前三年每年收证的量,释放出2018年医药行业收证的高峰期即将到来。
二、看他企缺陷,涨自己本领
2018年12月05日收回GMP证书9家药企,其中国家药监总局公告的5家收证企业同时公布了主要缺陷情况,汇总分析及处理措施如下:
1、收回GMP证书公司1
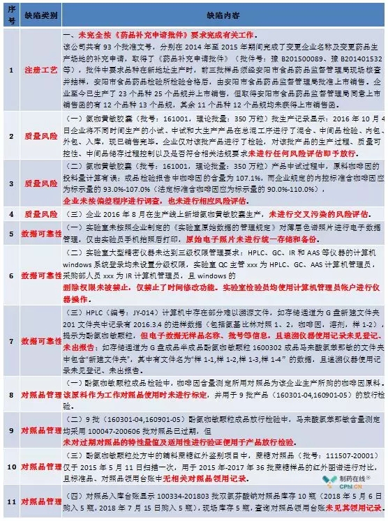
该企业质量管理体系不能有效运行,在注册要求符合性、质量风险管理、数据可靠性、质量控制与质量保证等方面存在严重问题,其氨咖黄敏胶囊、酚氨咖敏颗粒的生产质量管理不符合《药品生产质量管理规范(2010年修订)》相关规定,责成河南省药品监督管理局收回该企业相关药品GMP证书,并依法调查处理。
2、收回GMP证书公司2
该企业对上述工艺验证、数据管理和文件记录为主要缺陷的问题,未整改到位或未采取适当的预防措施防止此类缺陷再次发生,其解郁安神颗粒的生产质量管理不符合《药品生产质量管理规范(2010年修订》相关规定,责成吉林省药品监督管理局收回该企业相关药品GMP证书,并进一步调查处理。
3、收回GMP证书公司3
该企业未明确药材微生物的控制方式,在物料管理、生产管理、偏差调查等方面存在严重问题,其沉香化气丸的生产质量管理不符合《药品生产质量管理规范(2010年修订)》相关规定,责成江苏省药品监督管理局收回该企业相关药品GMP证书,并进一步调查处理。
4、收回GMP证书公司4
该公司在特药安全管理方面不符合法规要求,质量管理体系不能有效运行,在质量控制与质量保证、计算机化系统、确认与验证、数据可靠性等方面存在严重问题,其消炎止咳胶囊生产质量管理不符合《药品生产质量管理规范(2010年修订)》要求。责成贵州省药品监督管理局收回该企业相关药品GMP证书,并进一步调查处理。
5、收回GMP证书公司5
该企业注射用盐酸头孢甲肟的生产质量管理不符合《药品生产质量管理规范(2010年修订)》相关规定,责成广东省药品监督管理局收回该企业相关药品GMP证书,并进一步调查处理。
三、未来展望
2018年医药行业证书被收回的数量一直居高不下,相信全国各级的药监部门将不遗余力用党中央"最严谨的标准、最严格的监管、最严厉的处罚、最严肃的问责"的准则,把医药行业的各种违规,查个水落石出,当然,在经历了严加监管的洗礼后,大多医药企业会更加规范,更加符合药品生产质量管理规范的规定,希望被查收回证书的企业越来越少。
参考文献:
[1]http://www.gdda.gov.cn/publicfiles/business/htmlfiles/jsjzz/s10806/201812/362315.htm
[2] http://www.nmpa.gov.cn/WS04/CL2065/
[3]http://m.kmzyw.com.cn/news/20180710/1531236297000.8769.html
来源:CPhI制药在线
作者:滴水司南
来源: CPhI制药在线 作者:滴水司南
为你推荐
资讯 施维雅集团2024-2025财年合并销售收入达69亿欧元,同比增长16.2%,美国市场表现卓著
1月27日,全球知名跨国药企施维雅集团正式公布了2024-2025财年的财务业绩。施维雅集团2024-2025财年的合并收入达69亿欧元,超额完成60亿欧元的目标。较上一财年增长16 2%,显现...
2026-01-28 17:20
资讯 时隔23年,新修订的《中华人民共和国药品管理法实施条例》全文
1月27日,《中华人民共和国药品管理法实施条例》正式对外发布,这是时隔23年以来,首次全面修订药品管理法实施条例。
2026-01-28 12:38
资讯 先声药业一款双抗在研药物10.58亿欧元授权勃林格殷格翰
1月26日,先声药业发布公告称,与勃林格殷格翰达成一项许可与合作协议,双方将共同开发先声药业的临床前阶段TL1A IL23p19双特异性抗体SIM0709,用于炎症性肠病(IBD)的治疗。
2026-01-27 17:55
资讯 国家卫健委:新型抗肿瘤药物临床应用指导原则(2025年版)
新型抗肿瘤药物的一个显著特征是出现一批针对分子异常特征的药物——即分子靶向药物。 目前,根据是否需要做靶点检测,可以将常用小分子靶向药物、大分子单抗类药物以及小分子...
2026-01-27 11:46
资讯 CDE:针对泛肿瘤的抗肿瘤药物临床研发技术指导原则
泛肿瘤是从肿瘤起源和病因学等角度,将多种组织来源的肿瘤视为同一类疾病,并且寻求相同的治疗手段。当针对共有的分子改变开发药物时,不同肿瘤的患者均有可能从相同的药物治疗...
2026-01-25 18:54
资讯 病毒“突变”不等于更强生存力——华山张文宏教授团队发现:敏感性下降,往往伴随适应性下降
玛巴洛沙韦敏感性降低的突变发生率仍然极低(0 05%),未发现典型的I38T耐药突变。
2026-01-24 12:22
资讯 箕星药业宣布成功完成D1轮2.87亿美元融资,推进口服GLP-1药物开发
1月22日消息,箕星药业有限公司(Corxel Pharmaceuticals Limited)宣布已成功完成D1轮融资,募集资金高达2 87亿美元。
2026-01-23 18:00
资讯 基因启明完成亿元天使轮融资,加码iNKT细胞疗法研发与临床转化
本轮融资由人合资本独家投资。融资资金将重点用于推进公司核心iNKT细胞药物的临床试验进程,同时加速新管线的研发拓展与技术平台升级。
2026-01-23 14:05
资讯 商务部、国家发改委、国家卫健委、国家医保局等9部门印发促进药品零售行业高质量发展的意见
鼓励符合监管要求的实体医疗机构、互联网医院与药品零售企业依托电子处方流转平台进行处方流转。鼓励建设非医保药品自费处方电子流转平台,规范和完善相关药学服务。
2026-01-23 11:04
资讯 诺和诺德聚焦零售药店体重管理服务,启动“零售科学减重生态联盟”
1月22日,诺和诺德在福州举办超越·共盈——诺和诺德零售生态伙伴大会,大会汇聚连锁零售药店管理层、临床专家、资深药师、行业智库、零售生态合作伙伴等多方力量,正式启动零...
2026-01-22 21:53
资讯 优赫得在华获批治疗既往接受过一种含曲妥珠单抗治疗方案的局部晚期或转移性HER2阳性成人胃或胃食管结合部腺癌患者
基于DESTINY-Gastric04 III期试验结果,与雷莫西尤单抗+紫杉醇相比,优赫得®可为患者带来具有显著统计学差异和临床意义的总生存期(OS)改善,两年OS率实现翻倍
2026-01-22 17:53
资讯 传奇生物CAR-T细胞药物 Carvykti(西达基奥仑赛)2025年销售额18.87 亿美元,同比增长 95.9%
强生2025年全年收入达到941 93亿美元,同比增长6%,净利润268 04亿美元,同比增长90 6%,调整后净利润262 15亿美元,同比增长8 1%。
2026-01-22 16:48
资讯 从收费难题到医保立项:机器人诊疗迎来普及拐点
2025年12月5日,国家医保局向各省医保局下发了《手术和治疗辅助操作类医疗服务价格项目立项指南(征求意见稿)》,用于在医保体系内部征求意见。
文/梁瑜 2026-01-21 16:48















