在我国,有一些制药企业,一提起企业名称首先想到的是其知名的药品,而忽略他们其实也“经营医院,从事了医疗服务的经营,甚至个别企业医疗服务收入已成为了企业销售收入的主要来源。今天看看这些”隐藏“的医院经营者哪家强?
人们知道的,他们是知名药企
根据通达信的分类,这22家药企中中成药企业有11家,化学制药企业有6家,医疗保健、生物制药各2家,医药商业1家。
这些企业中,有老字号的药企如同仁堂、马应龙、浙江震元、片仔癀等;也有善于资本运作的大佬,如复星医药、贵州益佰、恒康医疗、景峰制药等;还有细分子行业的龙头,如中药饮片行业的王者康美药业等等。
这些企业既有年销售额超过百亿、净利在10亿元以上的大型企业集团,如华东医药、康美药业、复星医药、华润三九等,也有年收入10亿以下、净利刚过到五千万元的中小型企业,如济民制药。
有营收/净利大幅增长的,如人福医药、乐普医疗、仙琚制药、信邦制药、浙江震元等企业;也有营收/净利大幅下降的企业如三诺生物、金陵药业等;还有营业收入和净利”冰火两重天“的恒康医疗,由于并购并购的因素,营业收入大幅增长近6成,但净利却大幅下滑净50%。
这22家药企总体收益排行榜如下:
注:数据来源于各公司上市年报,供参考。以2017年营业收入大小排序。
人们不知道的,他们也是”隐藏“的医院经营者
这22家药企的大多以其知名的药品为人们所熟知,但是这些企业也在不同程度涉及医院的经营。
有的药企的医院/医疗服务的收入已经成为企业的主要来源之一。恒康医疗、达安基因、信邦制药和金陵药业这些企业的医疗收入占企业的营业收入的20%以上。其中恒康医疗之前也为我国中成药行业的企业,凭独一味系列产品在中成药行业占得一席之地,目前则医疗服务的收入已经贡献企业90%的收入,已经发展成为医疗服务集团性企业。
从成长性来看,披露了医疗收入的企业大多数具有较好的成长性,一般在20%以上,恒康医疗、益佰制药、乐普医疗超过50%。
业绩取得快速增长有主要有三个方面因素:一是企业并购/建设的医院开张营业/财务并表,助推业绩快速成长;二是这些企业经营的医院大多以民营医院为主,而医药企业更善于做营销,并入企业改变经营管理理念后更有利于促进企业营业收入的快速增长。
三是一些企业所经营的专科医院与企业自己企业的产品具有较高的吻合度,可以达到相互协同、相互促进的目的,如益佰制药主要经营的医院为肿瘤专科医院;马应龙则主要经营的是肛肠医院。
此外,还有部分企业刚切入医院/医疗服务不久,尚未产生收益或收益极少,相对于企业几十上百亿的医药收入来比尚未达到通常情况下超过10%披露线。
这22家药企医疗服务板块基本情况如下表:
注:数据来源于各公司上市年报,供参考。以2017年医疗服务收入占企业营业收入的比例排序。达安基因医疗服务收入包含少部分医疗检测服务收入,无法剔除。数据资料供参考。
这些企业经营的医院有多有少,较多的有人福医药、恒康医疗、马应龙医疗机构/管理公司有10家以上,少的仅有一家医院,如华润三九(在建)、片仔癀、昆药集团、中新药业等。
有些药企经营医院以规模取胜,如复星医药,旗下的医院大多数规模较大的医院,甚至不乏三甲医院。
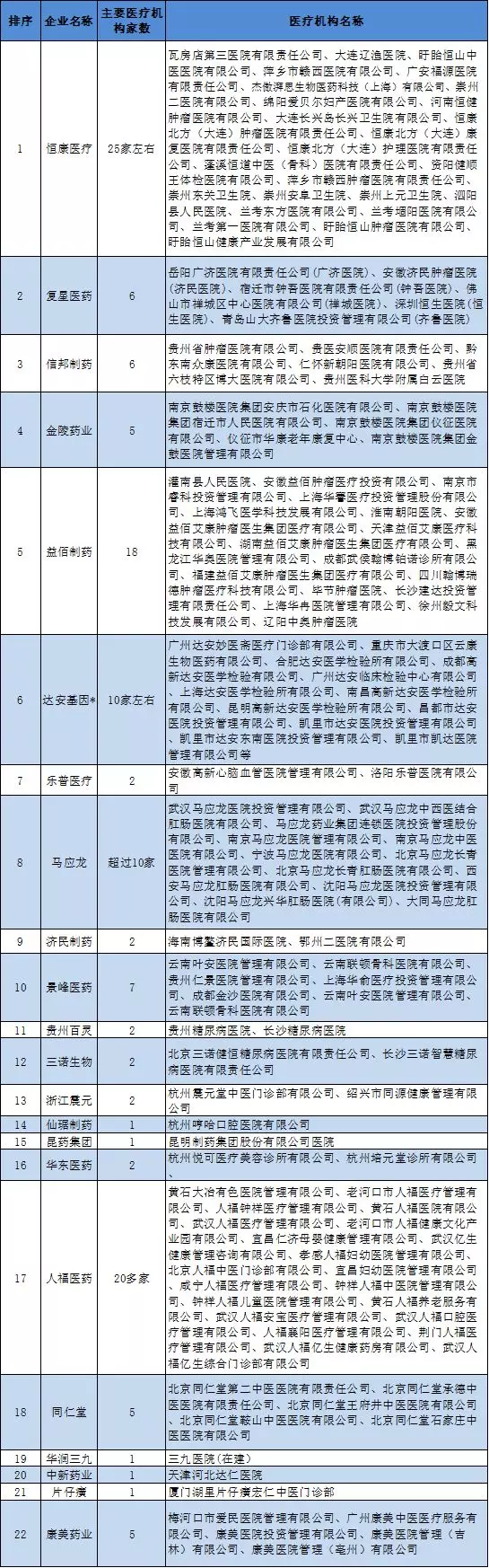
各医药企业旗下医院/医疗服务机构具体清单如下表:
注:来源于各公司上市年报,由于手动统计,可能存在一定误差,供参考。
※恒康医疗
2013年进入医疗服务行业,真可谓后来居上,通过外延式并购和内生式增长并举的方式,不断扩大医疗服务规模,强化内部管理、发挥集团协同效应,医疗服务收入快速增长,目前已成为我国医疗服务收入最大的医药企业,至2017年医疗服务收入超过26亿元,同比增长1倍多。
公司医疗服务业务坚持以肿瘤诊疗、高端妇产为重点的”大专科、强综合“的发展理念,目前公司直接控股8家二级以上综合医院或专科医院;1家拥有收益权的肿瘤诊疗中心、1家体检医院、1家专业影像诊断机构以及5家在建医院。
同时参股产业并购基金,加大对潜在医疗服务标的的并购与培育,公司设立医生集团和医学影像中心,切入远程医疗诊断业务,扩大了医疗服务范围目前已参与投资京福华采、京福华越两只产业并购基金,并购基金旗下控股4家综合医院,公司医疗服务产业已初具规模。
※复星医药
复星医药自2009年进入医疗服务领域以来,已完成多项医院投资并购,初步形成了沿海发达城市高端医疗、二三线城市专科和综合医院相结合的战略布局,已经成为医院投资和管理运营的行业领先者之一,至2017年医疗服务收入已突破20亿元,同比增长超过24%。
复星医药旗下医院机构数量虽然相对较少,但是均是规模较大的医院,部分医院进入民营医院百强或者是三甲综合医院。禅城医院、”和睦家“医院已形成一定的品牌和社会效应,有助于本集团持续推进医疗服务业务的开拓和经营。
2017年禅城医院荣获全国首家五星级非公立医疗机构的称号。2018年初,禅城医院高分通过国际医院JCI认证,成为全国首家通过第六版JCI标准的三甲综合医院。
控股的禅城医院、恒生医院、钟吾医院、温州老年病医院、广济医院、济民医院及珠海延年等核定床位合计3,818张。
2017年复星医药继续积极支持并推动美中互利旗下高端医疗服务领先品牌”和睦家“医院和诊所网络的发展和布局”和睦家“医院继续保持在北京、天津、上海等核心城市高端医疗领域的品牌号召力和领先地位,青岛和睦家已投入运营,广州和睦家医院和上海浦东和睦家医院也在加紧建设中。
※信邦制药
在医疗服务领域,信邦制药拥有肿瘤医院、白云医院、仁怀新朝阳医院等医疗机构,其中肿瘤医院是贵州省唯一的三甲肿瘤专科医院,白云医院是有较高知名度三级综合医院。
医院拥有床位数近6000张,各医疗机构拥有各自的特色学科,已建立起具有明显竞争优势的优质医院网络,在贵州省形成了一定品牌效应。医院致力于规范、专业、先进的医疗水平和能力服务患者,通过中肽生化的创新研发能力,可以不断提升医院的临床试验水平、科研能力,大幅提升医疗服务的科技含量。
民营医院未来路在何方?
近几年我国民营医院发展势头总体而言势头较为火爆,但是想在短期内撼动公立医院长期积累的优势还是不现实的。
根据国家统计局发布的《2017年国民经济和社会发展统计公报》,截至2017年末,全国民营医院总量已发展至1.8万家,远超公立医院的1.2万家。
2017年1-11月民营医院诊疗人次达4.2亿人次,同比提高17%,出院人数2773.1万人,同比提高19.9%,民营医院数量及其提供的服务量均呈现快速增长,随着新医改的深化和市场医疗服务资源配置机制的逐步完善,民营医疗市场份额还将继续保持快速增长趋势。
可见,民营医院顺应国家政策鼓励方向,而之前投资市场火热的网络医院、云医院却受到诸多限制。
2017年,一份《关于征求互联网诊疗管理办法(试行)(征求意见稿)和关于推进互联网医疗服务发展的意见(征求意见稿)意见的函》在医药圈流传,让之前在资本市场活跃的网络医院、云医院遇冷。
主要原因在于除医疗机构间的远程医疗服务及基层医疗机构的慢性病签约服务这两种情况外,其他的互联网诊疗活动须全部禁止!如近期在香港上市的中国网络医院概念第一股平安好医生并没有达到人们想象中的火爆,上市首日高开6个点之后并一路下跌,尾盘定格在发行价54.8元,次日更是一度大幅下跌近9%,截至发稿仍没有回升至发行价水平。
今年4月底,国务院发布《国务院办公厅关于促进”互联网+医疗健康“发展的意见》,明确了支持”互联网+医疗健康“发展的鲜明态度,突出了鼓励创新、包容审慎的政策导向。而对于善于资本运营和资源整合的涉医院药企来说,是进行医疗服务行业扩张的大好时机,如复星医药、恒康医疗等。
我国民营医院虽然数量众多,但是整体服务能力还难以与公立医疗机构抗衡。国家对医疗服务行业进一步开放,鼓励社会资本积极参与办医,包括进一步开放市场准入、鼓励社会资本参与公立医院改革,进一步放开医生多点执业的审核、逐步放宽对社会办医院的设备购买审批以及基本医疗保险的定点纳入等,这些也均有利于民营医院的发展。这些改革措施的深入实施,将不断拉近公立医院和民营医院的差距,但其效果的体现还需要很长的一段时间。
因此,在当前全面医改的宏观环境下,民营医院虽然将迎来战略机遇期,但其面临的挑战同样不容小觑。
因此,在民营医院发展的过程中,一方面要差异化经营,更多地参与到公立医院触角相对薄弱的领域,现阶段民营医院大部分采取这种策略,如美容整形、妇科和男科等专业。
另一方面,随着我国居民疾病谱的演变,像心血管疾病、血液疾病的发病率逐年上升,这也会诞生一些新的治疗领域,如血液透析、医疗保健、远程医疗等,成为民营医院很好的切入点。
此外,专科医院建设,集中力量建设某一特色专科,不求多而全,但求专而精,将自身的特色专科建设成为国内领先甚至国际领先水平,也是民营医院在现阶段可大有作为的策略。
来源:赛柏蓝
作者:烨华
来源:赛柏蓝 作者:烨华
为你推荐
资讯 病毒“突变”不等于更强生存力——华山张文宏教授团队发现:敏感性下降,往往伴随适应性下降
玛巴洛沙韦敏感性降低的突变发生率仍然极低(0 05%),未发现典型的I38T耐药突变。
2026-01-24 12:22
资讯 箕星药业宣布成功完成D1轮2.87亿美元融资,推进口服GLP-1药物开发
1月22日消息,箕星药业有限公司(Corxel Pharmaceuticals Limited)宣布已成功完成D1轮融资,募集资金高达2 87亿美元。
2026-01-23 18:00
资讯 基因启明完成亿元天使轮融资,加码iNKT细胞疗法研发与临床转化
本轮融资由人合资本独家投资。融资资金将重点用于推进公司核心iNKT细胞药物的临床试验进程,同时加速新管线的研发拓展与技术平台升级。
2026-01-23 14:05
资讯 商务部、国家发改委、国家卫健委、国家医保局等9部门印发促进药品零售行业高质量发展的意见
鼓励符合监管要求的实体医疗机构、互联网医院与药品零售企业依托电子处方流转平台进行处方流转。鼓励建设非医保药品自费处方电子流转平台,规范和完善相关药学服务。
2026-01-23 11:04
资讯 诺和诺德聚焦零售药店体重管理服务,启动“零售科学减重生态联盟”
1月22日,诺和诺德在福州举办超越·共盈——诺和诺德零售生态伙伴大会,大会汇聚连锁零售药店管理层、临床专家、资深药师、行业智库、零售生态合作伙伴等多方力量,正式启动零...
2026-01-22 21:53
资讯 优赫得在华获批治疗既往接受过一种含曲妥珠单抗治疗方案的局部晚期或转移性HER2阳性成人胃或胃食管结合部腺癌患者
基于DESTINY-Gastric04 III期试验结果,与雷莫西尤单抗+紫杉醇相比,优赫得®可为患者带来具有显著统计学差异和临床意义的总生存期(OS)改善,两年OS率实现翻倍
2026-01-22 17:53
资讯 传奇生物CAR-T细胞药物 Carvykti(西达基奥仑赛)2025年销售额18.87 亿美元,同比增长 95.9%
强生2025年全年收入达到941 93亿美元,同比增长6%,净利润268 04亿美元,同比增长90 6%,调整后净利润262 15亿美元,同比增长8 1%。
2026-01-22 16:48
资讯 从收费难题到医保立项:机器人诊疗迎来普及拐点
2025年12月5日,国家医保局向各省医保局下发了《手术和治疗辅助操作类医疗服务价格项目立项指南(征求意见稿)》,用于在医保体系内部征求意见。
文/梁瑜 2026-01-21 16:48
资讯 英矽智能6600万美元授权一款具有穿透血脑屏障的潜在在研抗炎药物
1月20日,英矽智能发布公告称,与深圳衡泰生物科技有限公司就 ISM8969 项目达成共同开发合作协议。
2026-01-21 15:42
资讯 国家医保局规范手术和治疗辅助操作类医疗服务价格,手术机器人有了系统明确收费指引
近日,国家医保局编制印发《手术和治疗辅助操作类医疗服务价格项目立项指南(试行)》,将已有价格项目规范整合为37项,覆盖医学3D重建、生物3D打印、术中显微成像、手术路径导...
2026-01-21 15:12
资讯 GSK22亿美元收购间接获得中国创新药资产
1月20日,GSK(葛兰素史克)宣布与RAPT Therapeutics达成最终收购协议,根据协议条款,葛兰素史克将以每股58 00美元的现金价格收购RAPTTherapeutics全部已发行普通股,对应股...
2026-01-21 14:33
资讯 182家单位入围2025年人工智能医疗器械创新任务揭榜挂帅,都有哪些项目
近日,工信部办公厅 与国家药监局综合和规划财务司公布2025年人工智能医疗器械创新任务揭榜挂帅入围单位。
2026-01-21 10:32
资讯 上海医药iNKT细胞注射液获批临床试验
1月20日,上海医药集团股份有限公司发布公告称,下属上海医药集团生物治疗技术有限公司自主研发的“B023细胞注射液”收到国家药品监督管理局核准签发的《药物临床试验批准通知书...
2026-01-20 16:49
资讯 蚂蚁阿福升级PC端,面向医生群体上线 DeepSearch功能
今日,蚂蚁阿福升级其 PC 端,并上线DeepSearch(深度搜索)功能打造中国版“Open Evidence”,免费为医生、医学生及基层医疗工作者等泛医学人士提供专业服务。蚂蚁阿福 PC...
2026-01-20 15:56










