据台湾媒体报道,台湾“行政院”近日表示,为使细胞治疗技术可早日应用于有需要的民众,“行政院”整合跨部会资源,最快本月就可为癌症、大面积烧烫伤等病患实施细胞治疗。
“行政院”透过新闻稿表示,临床医学的常规疗法如药物和手术,虽然已能治疗诸多疾病,但仍有难治之症,如癌症、脑梗塞、脑出血后遗症、渐冻症及阿兹海默症等,尚需仰赖新兴科技及医学技术方能提供新解方。
“行政院”指出,《特定医疗技术检查检验医疗仪器施行或使用管理办法》(简称“特管办法”),优先开放医疗机构为癌症、大面积烧烫伤、退化性关节炎等重症病患或高龄者施行特定的细胞治疗项目,最快于今年2月将有首批医疗机构开始实行治疗,预计未来可超过10万名病患受惠。
“行政院”表示,再生医疗带来崭新的治疗模式,也推动现代临床医学跨入前所未有的高度。如具有106年历史的美国食品暨药物管理局(FDA)批准两款CAR-T细胞疗法,不仅为癌末病患带来生机,也为癌症治疗领域注入强心针。发展再生医疗可嘉惠更多病患,减轻癌末或其他重症病友的痛苦,改善高龄者生活的不适与不便,同时也可推升国内再生医疗的临床与产业能量,吸引外商来台投资布局。
“行政院”说,为领先全球发展再生医疗产业,并善用台湾医疗优势及临床能量,力争成为亚洲细胞治疗中心,政府已积极投入完备细胞治疗管理环境、再生医疗创新研发、细胞治疗周边产品开发、细胞製备厂建置等环境建构与弥补产业缺口,将特管办法带动的需求加速扩散至生医产业的上、中及下游。
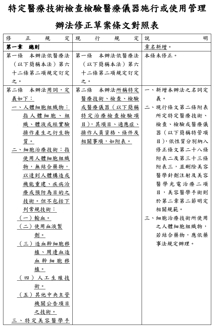
根据2018年台湾“卫福部医事司”举办的关于《特定医疗技术检查检验医疗仪器施行或使用管理办法修正草案》的说明会和发布的修正草案条文对照表。
医疗机构施行所定细胞治疗技术,经中央主管机关许可后,向直辖市、县(市)主管机关登记,始得为之,该文件所规定的其他特定医疗技术向所在属地相关主管部门申请即可。
医疗机构拟订细胞治疗技术计划应载明下列事项:一、施行机构。二、项目。三、适应症。四、施行医师。五、实施方式。六、治疗效果之评估及追踪方式。七、费用及其收取方式。八、同意书范本。九、细胞操作之仪器及实验室。十、细胞制造管制数据之方式。十一、发生不良反应之救济措施。
特定机构拟施行附表一以外之细胞治疗技术,应依医疗法规定申请施行人体试验,或拟订计划,向中央主管机关申请核准后,始得为之。
因应新细胞治疗技术发展,国外已施行、风险性低,或是经人体试验确定安全性,成效可预期,未列于附表一之细胞治疗技术,可由医疗机构提出申请,新增附表一之细胞治疗项目及适应症,并同时核准该医疗机构之施行计划以简化行政程序,加速新细胞治疗技术之临床应用。前项计划应载明:一、施行机构。二、项目。三、适应症。四、施行医师。五、实施方式。六、治疗效果之评估及追踪方式。七、费用及其收取方式。八、已发表之国内、外相关文献报告。九、同意书范本。十、细胞操作之仪器及实验室。十一、细胞制造管制资料之方式。十二、发生不良反应之救济措施。
特定机构施行细胞治疗技术,涉及细胞培养及储存者,应具备符合人体细胞组织优良操作相关规范之实验室,或委托符合上开规范之实验室执行。前项实验室所属机构,应检具符合前项规范之文件、数据,向中央主管机关申请认可。
施行附表一细胞治疗技术之医师,应为该疾病相关领域之专科医师,并符合下列资格之一:
一、完成中央主管机关公告特定细胞治疗技术相关之训练课程。
二、曾参与执行与附表一特定细胞治疗技术相关之人体 试验。
特定机构应依核准之计划施行;除病历外,应另制作相关纪录,至少保存十年。前项纪录之内容,应包括治疗之日期时间、场所、治疗内容、不良反应及其他中央主管机关指定之事项。
病人接受细胞治疗时,发生非预期严重不良反应者,特定机构应于得知事实后七日内,通报中央主管机关。
特定机构施行细胞治疗技术前,应向病人或其法定代理人、配偶、亲属或关系人,就该技术之已知效果、风险、可能之不良 反应、救济措施等必要事项,进行说明,并取得书面同意。
特定机构执行附表一细胞治疗技术,应于每年度终了三个月内或中央主管机关要求之期限,提出施行结果报告。前项报告之内容,应包括下列事项:一、案例数。二、治疗效果。三、发生之不良反应或异常事件。四、其他中央主管机关指定之事项。
特定机构有下列情形之一者,中央主管机关得停止或终止其施行细胞治疗技术之全部或一部:一、未依核准之计划施行。二、显有影响病人权益、安全之事实。三、不良事件发生数或严重度显有异常。四、未依前条规定提出施行结果报告。
同时,细胞治疗技术所使用之人体细胞组织物,若结合药物,应依药事法规定办理。
来源:医谷网综合报道
为你推荐
资讯 康龙化成与礼来达成口服GLP-1小分子药Orforglipron生产合作协议
3月11日晚间,康龙化成官方微信发布消息,康龙化成与礼来公司共同宣布,达成关于首个申报注册的口服小分子GLP-1受体激动剂Orforglipron的生产合作协议。
2026-03-12 21:56
资讯 美国 FDA 批准颂狄多(氘可来昔替尼)用于治疗活动性银屑病关节炎成人患者
颂狄多是一种口服选择性酪氨酸激酶 2(TYK2)抑制剂,也是首个获批用于 PsA治疗 的 TYK2 抑制剂
2026-03-12 16:53
资讯 百时美施贵宝宣布口服药物mezigdomide治疗复发或难治性多发性骨髓瘤Ⅲ期研究SUCCESSOR-2的积极结果
这是mezigdomide首项获得积极结果的Ⅲ期研究,也是百时美施贵宝CELMoD项目第二项获得积极成果的Ⅲ期研究
2026-03-11 21:15
资讯 备思复联合帕博利珠单抗使顺铂耐受的肌层浸润性膀胱癌患者的复发或死亡风险降低近 50%
在 III 期临床研究 EV-304 中,该联合疗法显著改善患者总生存期与病理完全缓解率,超半数患者在手术时未检测到病灶
2026-03-11 13:17
资讯 降 HbA1c 超 2.5%且多重获益,华东医药国产降糖新药HDM1005降糖2期数据揭晓
本次研究为一项在饮食和运动或二甲双胍治疗后血糖控制不佳的2型糖尿病受试者中评价HDM1005注射液有效性和安全性的多中心、随机、盲法、平行、安慰剂和阳性对照的Ⅱ期临床研究
2026-03-10 19:38
资讯 艾凯生物完成A3轮超亿元融资,加速AI驱动iPSC细胞治疗与类器官平台升级
本轮融资由知壹投资与沃杰资本联合领投,联新资本持续追加投资,资金将重点用于推进AI驱动的iPSC细胞治疗产品临床转化,加速完善iPSC细胞治疗与类器官两大核心技术平台布局。
2026-03-10 18:22
资讯 中科搏锐斩获数千万B轮融资,推动脑机接口全产业链产业化落地
本轮融资由国内知名投资机构三泽创投独家投资,凯乘资本担任长期独家财务顾问,所筹资金将全力支撑公司深化脑机接口全产业链布局,加速尖端技术的临床转化与产业化落地。
2026-03-10 18:03
资讯 入选不足4月,和黄医药申请将达唯珂移出首版商保创新药目录
国家医疗保障局办公室今日发布通知,自2026年3月9日起,撤销氢溴酸他泽司他片(商品名:达唯珂)在全国各省级医药采购平台挂网资格,并根据企业申请,将该药品移出《商业健康保...
2026-03-09 22:09
资讯 CDE:抗肿瘤药物生物等效性及药代动力学比对研究受试者人群选择考虑
本指导原则主要基于小分子化学药物及单抗类药物的研究经验,为抗肿瘤药物 BE PK 比对研究中受试者人群的选择考虑提供建议。
2026-03-07 10:59
资讯 四家知名药企被暂停军队采购
近日,军队采购网发布一批“军队采购暂停名单”,其中涉及四家药企被列入暂停名单,具体为北京费森尤斯卡比医药有限公司、齐鲁制药有限公司、宜昌人福药业有限责任公司和江苏新...
2026-03-07 10:41



















