在《“4+7”带量采购新形势下,生物医药产业招商怎么做?(上篇)》中,我们提到未来3~5年主导仿制药产业将调整格局和结构,行业进入产能出清阶段,仿制药产业格局将沿着行利润率回落、集中度提高、创新发展三大方向演进。短期内,以仿制药企业为主的产业集聚区将面临一系列挑战:大型仿制药企业贡献的税收大幅下降、小型仿制药企业难以生存甚至倒闭。新形势下,仿制药企业招商应当采取怎样的策略?
图1 全国药品企业分布图
数据来源:火石创造-中国大健康产业地图(数据截至2019年3月20日)
一、 哪些企业值得招:什么样的仿制药企业可以在行业变革中胜出?
1.原料+制剂一体化的企业,以规模大成本低的优势在带量采购中占得先机。
近年来,随着环保和监管趋严,大量小型原料药企业被淘汰,原料药产能壁垒使得原料药价格大幅上涨,制剂企业成本不易控制。在带量采购模式下,中标的仿制药一年内的价格是确定的,原料药的价格成为影响毛利率的重要因素。如果中标企业不具备自己生产原料药的能力,则其履约能力、盈利空间都可能存在较大不确定性。因此,原料+制剂上下游一体化可最大限度的分担降低风险,保障低价、高质的原料持续供应。在第一批4+7带量采购方案拟中选的25个品种中也已体现,中选的企业多为原料药转制剂企业,具有较强成本规模效应和精细化工艺的优势,主观上具有较高的参与度,客观上具有较强的成本底气,如京新药业、华海药业等企业,分别获得了6个和3个品种中标。
因此,在新形势下仿制药企业的招商,需要重点关注企业原料药产业化的能力,仿制药原料药的重要性会越来越突出,尤其是对原料药-制剂一体化且具有一定原料药产业化规模的企业。预计未来这类企业的竞争优势会越来越明显,有望逐渐脱颖而出。国内部分仿制药原料与制剂一体化企业见表1。
表1 国内部分仿制药原料与制剂一体化企业
数据来源:公开资料,火石创造产品团队整理
2.布局高端仿制药或创新制剂的企业,以临床需求和技术壁垒走出仿制药价格战的红海。
仿制药的生产壁垒主要体现在活性成分、剂型和给药方式方面,普通仿制药制剂技术门槛相对较低,通过一致性评价竞争的厂家数量较多,在带量采购的背景下绝大多数的制剂价格将呈现下降的趋势。通过优化生产工艺和改良生产设备可以节约生产成本,在价格战中获得优势地位,但这只是量变。要想完全甩开竞争对手,企业必须做到标准升级、技术升级和产业升级。而高端仿制药和创新制剂基于技术难度较大、竞争小、利润较高等特点,在新形势下有望以临床需求为核心、以技术壁垒为保障打开市场,走出仿制药价格战的红海。技术门槛和产能稀缺性保证了未来良好的竞争格局。
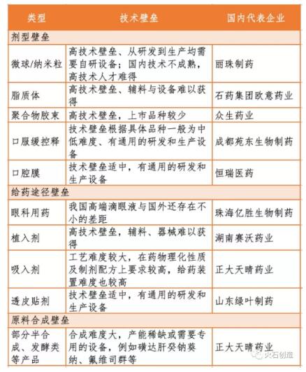
由此可见,未来仿制药企业的招商可以从布局剂型、给药途径和原料药合成技术壁垒高、盈利能力强的品种入手寻找招商的标的。如缓控释制剂、微球/纳米粒、脂质体、脂微球、吸入制剂等符合临床需求,解决临床痛点的产品。代表企业如布局亮丙瑞林微球的丽珠集团;布局利培酮微球的绿叶制药等。见表2。
表2 国内部分布局高端/创新制剂的企业
数据来源:药事纵横,并由火石创造产品团队整理成表
3.产品线丰富及经营实力雄厚的企业,以资本和产品线优势为企业的发展打造广阔的根基。
从此次带量采购的试点方案来看,未来部分品种近一半左右的市场份额将由单一企业来供应,或逐步挤出其他企业份额,产品单一的企业容易陷入成本竞争旋涡。拥有一篮子产品组合的企业一定程度上可以避免单一产品盈利的大幅波动,同时药企只有依靠推陈出新,才能维持产品线的总体高定价。因此,经营实力雄厚的企业具有规模优势,能支持更多的品种参与一致性评价或有技术能力推进新产品的上市,为企业的发展打造广阔的根基。因此,大型仿制药企业具备资金和产品线优势,在新形势下具有更大的腾挪空间及对外投资、收购或并购的能力。
因此,未来仿制药企业的招商可以从国内制药工业百强的企业中选择,代表企业如扬子江、石药集团和上海医药等。2018年中国医药工业百强企业TOP 10见表3。
表3 2018年中国医药工业百强企业 TOP 10
数据来源:国家工信部
4.特许经营产品的企业,以政策壁垒保证竞争格局良好。
特许经营产品主要是指被国家严格管控的药物,例如麻醉镇痛药、一类精神药品、放射性药物等。根据2005年CFDA发布的《麻醉药品和精神药品管理条例》,我国对列入麻醉药品目录及精神药品目录的药品,无论是在流通使用还是价格方面,均实行全方位的管制,比如2015年发改委放开药品政府最高限价时,精麻药是唯一一个没有放开价格管制的大品类。而对于从事放射性药物的企业,在生产、销售和使用需要通过GMP认证之外,还需要获得国家或省级环保部门颁发的的辐射安全许可证。此外还需要取得药监部门颁发的放射性药品生产许可证和经营许可证。
这类“政策准入极高壁垒”的产品导致行业寡头垄断格局,同时,准入门槛高形成的价格体系相对稳定,不受带量采购大幅降价影响,保证良好的竞争格局。
另根据公开数据显示,麻醉药和放射性药品的市场与国外相比,未来国内市场还有很大上升空间。因此,针对政策性壁垒极高的医药细分领域招商,可以从现有企业未来产能扩增及跟踪这类品种的注册受理情况挖掘有实力进入的企业。
表4 国内特许经营产品代表药品和企业
数据来源:公开资料,火石创造产品团队整理
5.国际仿制药巨头企业,在当前营销体系和产业背景下更加容易在中国布局。
已攻陷美国仿制药市场的印度药企一直在觊觎中国市场,随着美国仿制药竞争的白热化,仿制药巨头战略转移是势在必行。而很多产品国内企业无法通过一致性评价,为避免药品短缺,国家可能会引入仿制药巨头进入中国,能够促进竞争,进而降低药价。如果国家带量采购全面实施,仿制药巨头无需在中国建销售网络,布局中国将会更加容易。同时中国加入ICH并逐渐规范化,为国际仿制药巨头进入中国提供了基础,因此,国际仿制药巨头企业有较大可能在当前行业洗牌期间乘虚而入。
国外仿制药药企以少数产品试探中国市场,如最近台湾和印度企业的硫酸氢氯吡格雷片获批,对百亿抗血小板市场摩拳擦掌跃跃欲试。此外,更有仿制药巨头通过独资与合资的方式抢滩中国。山德士以诺华为依托,仿制药已经在中国销售多年,站稳根基;梯瓦收购了Ivax,控股了贝克诺顿制药厂,收购阿特维斯获得常州华生,也在国内拥有据点;印度安若维他在中国医药城投资1亿美元建立安若维他药业泰州有限公司项目;而迈兰正在寻求国内企业合作,寄希望于MAH或进口注册,把产品引入国内。未来可能越来越多的仿制药巨头将布局进入中国。
因此,在仿制药企业的招商可以重点关注国际仿制药巨头企业在国内的动向,或主动出击引进国内目前无法通过一致性评价品种的仿制药企业。国际仿制药巨头企业有Teva、Sandoz、Mylan、Sun制药和Aspen等。
二、哪些企业谨慎招:什么样的仿制药企业可能会被淘汰?
“4+7”城市集中采购对于仿制药行业意味着淘汰赛的发令枪打响,仿制品种数量、规模效应和成本控制等综合实力是决定企业竞争力的核心。仿制药产品迭代能力较强,主导增量的仿制药头部企业在这场比赛中显示出优势;同时在当前洗牌阶段国际仿制药巨头的乘势而入,可谓前有狼后有虎。对于没有实力通过一致性评价、无原料、无技术、无资金、无渠道、产品无特色、高成本的中小仿制药企业已进入死亡倒计时,因此,针对这类中小型的仿制药企业需要慎招。
三、产业服务怎么做:如何扶持本地仿制药企业做大做强?
1.出台相关政策。鼓励区域内有潜力企业通过兼并重组等手段加速品种和市场布局,快速做大做强,培育一批仿制药龙头企业。
2.鼓励企业进行产业链上下游扩张,进行“原料药+制剂”全产业链布局,平衡降价风险。
3.鼓励企业加大研发投入,对于率先通过一致性评价品种予以支持,加大对于企业创新制剂研发支持力度。
4.大力扶持高端仿制药及首仿药研发。通过政府财政补贴加速仿制药研发,鼓励仿制药企业创新制剂研发抢占高端市场。
5.鼓励仿制药企业并购重组。通过成立政府并购引导基金等方式,鼓励仿制药企业并购重组,加强企业综合竞争力。
四、小结
目前,国内仿制药领域已进入行业加速整合期,当存量竞争不可避免之际,哪些细分领域将会有较大发展机遇?我们将在下篇《“4+7”带量采购新形势下,生物医药产业招商会有哪些新机遇》对其他潜力领域的招商策略进行详细拆解。后续精彩内容,敬请期待。
医谷链
《“4+7”带量采购新形势下,生物医药产业招商怎么做?(上篇)》
来源:火石创造
为你推荐
资讯 阿斯利康宣布将于2030年前在华投资逾1000亿元人民币,与石药集团达成超百亿美元战略合作
1月29日,阿斯利康宣布,计划于2030年前在中国投资逾1000亿元人民币(150亿美元),以扩大在药品生产与研发领域的布局。公司将充分发挥中国的科研优势和先进制造能力,并依托中...
2026-01-30 13:00
资讯 从“无差别轰炸”到“定点爆破”,我国二线HER2阳性胃癌治疗迎来靶向ADC新突破
近日,优赫得®(注射用德曲妥珠单抗)正式获得中国国家药品监督管理局(NMPA)批准,单药用于治疗既往接受过一种含曲妥珠单抗治疗方案的局部晚期或转移性HER2阳性成人胃或胃食...
2026-01-29 18:54
资讯 18个区域,中医优势病种按病种付费试点地区明确
根据《关于开展中医优势病种按病种付费试点工作的通知》要求,国家医保局、国家中医药局组织专家对申报中医优势病种按病种付费试点的地区开展遴选,经相应程序,确定北京、河北...
2026-01-29 18:16
资讯 合成生物创新企业康诺生物递交港交所上市申请
康诺生物核心业务聚焦于线粒体功能障碍相关疾病的研究,专注于NAD+抗心血管疾病、NAD+抗生殖功能障碍、NAD+抗神经退行性疾病和NAD+抗衰老等领域的科学应用
2026-01-29 18:15
资讯 奥纳再生完成数千万天使轮融资,加速异种移植技术产业化落地
本轮融资由达安创谷领投,黎曼猜想担任独家财务顾问,所筹资金将主要用于核心技术平台建设、现有产品管线研发推进及IND申报工作,助力公司加速异种移植技术的产业化落地,破解全...
2026-01-29 18:00
资讯 施维雅集团2024-2025财年合并销售收入达69亿欧元,同比增长16.2%,美国市场表现卓著
1月27日,全球知名跨国药企施维雅集团正式公布了2024-2025财年的财务业绩。施维雅集团2024-2025财年的合并收入达69亿欧元,超额完成60亿欧元的目标。较上一财年增长16 2%,显现...
2026-01-28 17:20
资讯 时隔23年,新修订的《中华人民共和国药品管理法实施条例》全文
1月27日,《中华人民共和国药品管理法实施条例》正式对外发布,这是时隔23年以来,首次全面修订药品管理法实施条例。
2026-01-28 12:38
资讯 先声药业一款双抗在研药物10.58亿欧元授权勃林格殷格翰
1月26日,先声药业发布公告称,与勃林格殷格翰达成一项许可与合作协议,双方将共同开发先声药业的临床前阶段TL1A IL23p19双特异性抗体SIM0709,用于炎症性肠病(IBD)的治疗。
2026-01-27 17:55
资讯 国家卫健委:新型抗肿瘤药物临床应用指导原则(2025年版)
新型抗肿瘤药物的一个显著特征是出现一批针对分子异常特征的药物——即分子靶向药物。 目前,根据是否需要做靶点检测,可以将常用小分子靶向药物、大分子单抗类药物以及小分子...
2026-01-27 11:46
资讯 CDE:针对泛肿瘤的抗肿瘤药物临床研发技术指导原则
泛肿瘤是从肿瘤起源和病因学等角度,将多种组织来源的肿瘤视为同一类疾病,并且寻求相同的治疗手段。当针对共有的分子改变开发药物时,不同肿瘤的患者均有可能从相同的药物治疗...
2026-01-25 18:54
资讯 病毒“突变”不等于更强生存力——华山张文宏教授团队发现:敏感性下降,往往伴随适应性下降
玛巴洛沙韦敏感性降低的突变发生率仍然极低(0 05%),未发现典型的I38T耐药突变。
2026-01-24 12:22
资讯 箕星药业宣布成功完成D1轮2.87亿美元融资,推进口服GLP-1药物开发
1月22日消息,箕星药业有限公司(Corxel Pharmaceuticals Limited)宣布已成功完成D1轮融资,募集资金高达2 87亿美元。
2026-01-23 18:00
资讯 基因启明完成亿元天使轮融资,加码iNKT细胞疗法研发与临床转化
本轮融资由人合资本独家投资。融资资金将重点用于推进公司核心iNKT细胞药物的临床试验进程,同时加速新管线的研发拓展与技术平台升级。
2026-01-23 14:05
资讯 商务部、国家发改委、国家卫健委、国家医保局等9部门印发促进药品零售行业高质量发展的意见
鼓励符合监管要求的实体医疗机构、互联网医院与药品零售企业依托电子处方流转平台进行处方流转。鼓励建设非医保药品自费处方电子流转平台,规范和完善相关药学服务。
2026-01-23 11:04
资讯 诺和诺德聚焦零售药店体重管理服务,启动“零售科学减重生态联盟”
1月22日,诺和诺德在福州举办超越·共盈——诺和诺德零售生态伙伴大会,大会汇聚连锁零售药店管理层、临床专家、资深药师、行业智库、零售生态合作伙伴等多方力量,正式启动零...
2026-01-22 21:53











