一发展要素
生物经济产业布局十分需要顶层设计、全球眼光,尤其要对人才聚集和产业服务水准敏感。国内外优秀生物医药集聚区及园区产业发展要素可总结为:顶层设计及产业定位、科研实力、领军人才、龙头企业推动、多元化投资主体、细分产业聚焦、公共服务建设、园区专业化运营8方面,具体如下。
表1 优秀生物医药产业园发展要素
二发展模式及路径
发展模式及路径大致可分为科研驱动和政府驱动两大类。
科研驱动类主要包括:美国波士顿地区、北卡三角研究园区、英国剑桥科技园。
表2 科研驱动类园区总结
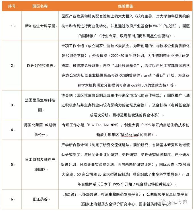
政府驱动类主要包括:新加坡启奥生命科学园、以色列特拉维夫、法国里昂生物科技园、德国北莱茵-威斯特法伦州、日本彩都及神户园区、张江药谷等。
表3 政府驱动类园区总结
三总结与展望
生物医药产业的发展是一个技术、人才、资本、政策充分融合的产物,产业的特点是学科跨越广、通常以技术驱动、涉及环节多、需要复杂的资源协调和协同,从而导致生物医药产业是一个长周期的产业,这也是制约生物医药产业快速发展的关键。
今天共享经济、全球创新一体化、新金融体系、大数据和人工智能等新的商业模式和形态对全球经济产生了巨大的影响和改变,将全球的产业发展从“以组织为中心”的产业时代带入到了“以数据和资源为中心”的智能产业发展时代。
新的商业模式和形态将对生物医药产业的产业生态结构产生巨大影响,对生物医药产业现有传统的、垂直的、封闭的产业链结构做一次彻底的打散重组,形成符合未来发展趋势的网络状点对点资源整合和协同的全新方式。未来的生物医药将进入智能产业时代,它建立在数据智能和网络协同两个核心机制之上,这也是新商业文明的DNA双螺旋。
生物医药产业发展中的各个环节将产生海量的数据,数据智能即通过算法对海量数据进行处理,完成机器决策,大幅提升产业链各环节的效率;网络协同即传统的线性结构被重组成开放的网状协同结构。实施协同创新是生物医药产业可持续发展的必然选择,也是适应经济发展新常态和推动产业转型发展的重要途径。
生物医药产业的发展,只有基于“数据智能”和“网络协同”组成的DNA双螺旋来构建,未来才具备指数级发展的可能性。以这样的DNA双螺旋为基础,将构建起新时期的“产业大脑”,成为产业发展的中枢系统,为政府的产业发展赋能,快速提升区域产业核心竞争力。
来源:火石创造
作者:杨仕鑫
来源:火石创造 作者:杨仕鑫
为你推荐
资讯 从“无差别轰炸”到“定点爆破”,我国二线HER2阳性胃癌治疗迎来靶向ADC新突破
近日,优赫得®(注射用德曲妥珠单抗)正式获得中国国家药品监督管理局(NMPA)批准,单药用于治疗既往接受过一种含曲妥珠单抗治疗方案的局部晚期或转移性HER2阳性成人胃或胃食...
2026-01-29 18:54
资讯 18个区域,中医优势病种按病种付费试点地区明确
根据《关于开展中医优势病种按病种付费试点工作的通知》要求,国家医保局、国家中医药局组织专家对申报中医优势病种按病种付费试点的地区开展遴选,经相应程序,确定北京、河北...
2026-01-29 18:16
资讯 合成生物创新企业康诺生物递交港交所上市申请
康诺生物核心业务聚焦于线粒体功能障碍相关疾病的研究,专注于NAD+抗心血管疾病、NAD+抗生殖功能障碍、NAD+抗神经退行性疾病和NAD+抗衰老等领域的科学应用
2026-01-29 18:15
资讯 奥纳再生完成数千万天使轮融资,加速异种移植技术产业化落地
本轮融资由达安创谷领投,黎曼猜想担任独家财务顾问,所筹资金将主要用于核心技术平台建设、现有产品管线研发推进及IND申报工作,助力公司加速异种移植技术的产业化落地,破解全...
2026-01-29 18:00
资讯 施维雅集团2024-2025财年合并销售收入达69亿欧元,同比增长16.2%,美国市场表现卓著
1月27日,全球知名跨国药企施维雅集团正式公布了2024-2025财年的财务业绩。施维雅集团2024-2025财年的合并收入达69亿欧元,超额完成60亿欧元的目标。较上一财年增长16 2%,显现...
2026-01-28 17:20
资讯 时隔23年,新修订的《中华人民共和国药品管理法实施条例》全文
1月27日,《中华人民共和国药品管理法实施条例》正式对外发布,这是时隔23年以来,首次全面修订药品管理法实施条例。
2026-01-28 12:38
资讯 先声药业一款双抗在研药物10.58亿欧元授权勃林格殷格翰
1月26日,先声药业发布公告称,与勃林格殷格翰达成一项许可与合作协议,双方将共同开发先声药业的临床前阶段TL1A IL23p19双特异性抗体SIM0709,用于炎症性肠病(IBD)的治疗。
2026-01-27 17:55
资讯 国家卫健委:新型抗肿瘤药物临床应用指导原则(2025年版)
新型抗肿瘤药物的一个显著特征是出现一批针对分子异常特征的药物——即分子靶向药物。 目前,根据是否需要做靶点检测,可以将常用小分子靶向药物、大分子单抗类药物以及小分子...
2026-01-27 11:46
资讯 CDE:针对泛肿瘤的抗肿瘤药物临床研发技术指导原则
泛肿瘤是从肿瘤起源和病因学等角度,将多种组织来源的肿瘤视为同一类疾病,并且寻求相同的治疗手段。当针对共有的分子改变开发药物时,不同肿瘤的患者均有可能从相同的药物治疗...
2026-01-25 18:54
资讯 病毒“突变”不等于更强生存力——华山张文宏教授团队发现:敏感性下降,往往伴随适应性下降
玛巴洛沙韦敏感性降低的突变发生率仍然极低(0 05%),未发现典型的I38T耐药突变。
2026-01-24 12:22
资讯 箕星药业宣布成功完成D1轮2.87亿美元融资,推进口服GLP-1药物开发
1月22日消息,箕星药业有限公司(Corxel Pharmaceuticals Limited)宣布已成功完成D1轮融资,募集资金高达2 87亿美元。
2026-01-23 18:00
资讯 基因启明完成亿元天使轮融资,加码iNKT细胞疗法研发与临床转化
本轮融资由人合资本独家投资。融资资金将重点用于推进公司核心iNKT细胞药物的临床试验进程,同时加速新管线的研发拓展与技术平台升级。
2026-01-23 14:05
资讯 商务部、国家发改委、国家卫健委、国家医保局等9部门印发促进药品零售行业高质量发展的意见
鼓励符合监管要求的实体医疗机构、互联网医院与药品零售企业依托电子处方流转平台进行处方流转。鼓励建设非医保药品自费处方电子流转平台,规范和完善相关药学服务。
2026-01-23 11:04
资讯 诺和诺德聚焦零售药店体重管理服务,启动“零售科学减重生态联盟”
1月22日,诺和诺德在福州举办超越·共盈——诺和诺德零售生态伙伴大会,大会汇聚连锁零售药店管理层、临床专家、资深药师、行业智库、零售生态合作伙伴等多方力量,正式启动零...
2026-01-22 21:53










