网售处方药是禁止还是放开的争论,业界从未停止过,但这场旷日持久的拉锯战在6月6日再次到达顶峰。因为,一场关于“网售处方药”的研讨会此时正在北京召开,而这场研讨会的举行很可能影响网售处方药政策的最终结果。
为什么会有这场研讨会
这场由由中国医药商业协会、中国医药物资协会、广州中康资讯股份有限公司联合组织的研讨会,因其关键性和重要性,吸引了许多相关方面的负责人前往,现场讨论激烈非凡。
看懂举办这场研讨会的背景,要先从国家政策说起。
1.为贯彻落实国务院办公厅《关于促进“互联网+医疗健康”发展的意见》(国发办[2018]26号)(以下简称26号文)中提出:完善“互联网+”药品供应保障服务;
2.国家药品监督管理局起草《网络药品销售监督管理办法》,该办法允许符合条件的药品零售企业可以在互联网销售处方药。
基于上述两点,业界普遍理解为国家政策正出现向“开放网售处方药”方向倾斜的迹象,而业界更多企业和人士对此表示强烈担忧,希望国家能够考虑到消费者用药安全的角度出发,谨慎放开网售处方药。
该场研讨会便由此而来。而在研讨会召开之前的几日,朋友圈已出现两篇刷屏的文章:《药品网络销售的开放的弊端》和《关于网络药品销售监督管理的几点建议》,有分析认为是该场研讨会的预热。
《药品网络销售的开放的弊端》
一、监管缺失及不公平性
1、 监管缺失:严重挑战监管属地管辖规则
2、 监管不公平性:网络与实体面临的监管差异性极大,导致存在双重标准或网络监管的弱标准。
3、 线下都未能完全解决的安全监管问题,如何保障有效监管性,在全世界都未能解决的情况下,开放网络销售药品是否过于超前?
二、架空市场准入
在全国各家连锁都需要审批才能开店的情况下,网络药品销售放开意味着对线上采取架空准入的方式:一张牌照走全国。
三、网络药品销售垄断可能性大
网络寡头已经诞生,放开网络药品销售背后的动机更多是促使寡头收割实体经济的血汗行为,必将形成寡头垄断。
网络销售低成本是个伪命题:流量成本、平台费用和配送成本根本就不可能低;能够低成本的只能两个方向:一是假货;二是漏税;三是网络寡头自营(自带流量,不计算引流成本;实施事实最终仍然会嫁接到消费者身上)
网络寡头经济时代,放开网络意味只有两种可能:一是促成网络药品销售垄断诞生;二是网络寡头成为新的隐形流通环节,收割实体经济。
线下药店销售处方药是处方药不能外流给逼出来的,可实体药店频频受到处罚并被大肆宣扬;但目前线上存在各种方式踩线销售处方药,已经明显得不到任何监管,这就是现状。实体药店,特别是连锁药店长期监管下更对药品安全怀有敬畏之心。
四、破坏医药产业生态链条
在医药分开还未落地完成、电子处方平台建设缺失、医保统筹支付未下沉终端零售、信息化及网路监管机制未建立等多重困境情况下,开放网络药品销售极度容易打乱医药改革有序步骤,使得中国医药朝更未知道的方向发展。
五、未来网络药品销售可能成为有益的补充,但很明显时机未到。
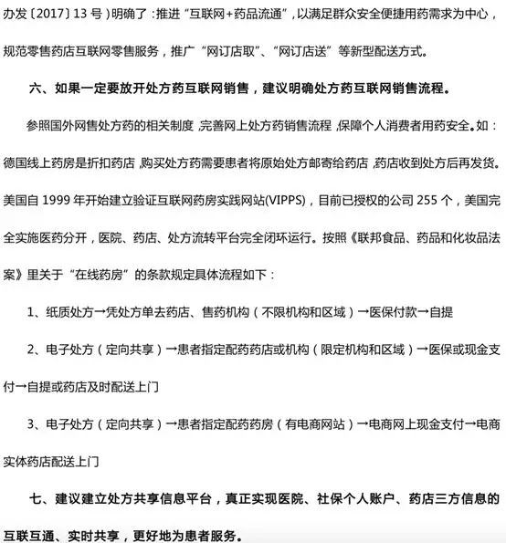
《关于网络药品销售监督管理的几点建议》
会上讨论了什么?
研讨会上,许多连锁药店的代表都进行了发言,现场讨论气氛非常热烈,一致的意见都趋向于:不建议放开网售处方药,因为“网售处方药一旦放开,将对人民群众用药安全产生巨大影响。国家几十年来,形成一套非常完备的安全体系,很可能瞬间被冲垮”;如果一定要放开的话,也建议能够谨慎放开,能够做到以下几点——
1.明确处方药品的范围,即拉出一个品种名单,而不是所有处方药;
2.部分企业先试点,视试点效果再考虑是否铺开;
3.完善实施细则。比如:规定电商企业药学服务信息系统;完善患者个人药历管理等;
4.明确肯定“网订店取”、“网订店送”模式,从而保证药品质量。
另有连锁药店代表表示,在赞同上文所述的《药品网络销售的开放的敝端》的同时,还补充了四点弊端:
1.行政管理的属地管理原则。消费者网络平台不在一个地区,消费者出现用药不良反应、价格赔偿,行政处理机关带来麻烦和弊病;
2.执业药师的专职性。没有规定网售处方药的网络平台的执业药师的要求;
3.进入资格的平等性。医药电商现在采用备案制,而传统药店都是严格的审批制;
4.法律责任模糊性。
医谷链
来源:搜药
为你推荐
资讯 CDE:针对泛肿瘤的抗肿瘤药物临床研发技术指导原则
泛肿瘤是从肿瘤起源和病因学等角度,将多种组织来源的肿瘤视为同一类疾病,并且寻求相同的治疗手段。当针对共有的分子改变开发药物时,不同肿瘤的患者均有可能从相同的药物治疗...
2026-01-25 18:54
资讯 病毒“突变”不等于更强生存力——华山张文宏教授团队发现:敏感性下降,往往伴随适应性下降
玛巴洛沙韦敏感性降低的突变发生率仍然极低(0 05%),未发现典型的I38T耐药突变。
2026-01-24 12:22
资讯 箕星药业宣布成功完成D1轮2.87亿美元融资,推进口服GLP-1药物开发
1月22日消息,箕星药业有限公司(Corxel Pharmaceuticals Limited)宣布已成功完成D1轮融资,募集资金高达2 87亿美元。
2026-01-23 18:00
资讯 基因启明完成亿元天使轮融资,加码iNKT细胞疗法研发与临床转化
本轮融资由人合资本独家投资。融资资金将重点用于推进公司核心iNKT细胞药物的临床试验进程,同时加速新管线的研发拓展与技术平台升级。
2026-01-23 14:05
资讯 商务部、国家发改委、国家卫健委、国家医保局等9部门印发促进药品零售行业高质量发展的意见
鼓励符合监管要求的实体医疗机构、互联网医院与药品零售企业依托电子处方流转平台进行处方流转。鼓励建设非医保药品自费处方电子流转平台,规范和完善相关药学服务。
2026-01-23 11:04
资讯 诺和诺德聚焦零售药店体重管理服务,启动“零售科学减重生态联盟”
1月22日,诺和诺德在福州举办超越·共盈——诺和诺德零售生态伙伴大会,大会汇聚连锁零售药店管理层、临床专家、资深药师、行业智库、零售生态合作伙伴等多方力量,正式启动零...
2026-01-22 21:53
资讯 优赫得在华获批治疗既往接受过一种含曲妥珠单抗治疗方案的局部晚期或转移性HER2阳性成人胃或胃食管结合部腺癌患者
基于DESTINY-Gastric04 III期试验结果,与雷莫西尤单抗+紫杉醇相比,优赫得®可为患者带来具有显著统计学差异和临床意义的总生存期(OS)改善,两年OS率实现翻倍
2026-01-22 17:53
资讯 传奇生物CAR-T细胞药物 Carvykti(西达基奥仑赛)2025年销售额18.87 亿美元,同比增长 95.9%
强生2025年全年收入达到941 93亿美元,同比增长6%,净利润268 04亿美元,同比增长90 6%,调整后净利润262 15亿美元,同比增长8 1%。
2026-01-22 16:48
资讯 从收费难题到医保立项:机器人诊疗迎来普及拐点
2025年12月5日,国家医保局向各省医保局下发了《手术和治疗辅助操作类医疗服务价格项目立项指南(征求意见稿)》,用于在医保体系内部征求意见。
文/梁瑜 2026-01-21 16:48
资讯 英矽智能6600万美元授权一款具有穿透血脑屏障的潜在在研抗炎药物
1月20日,英矽智能发布公告称,与深圳衡泰生物科技有限公司就 ISM8969 项目达成共同开发合作协议。
2026-01-21 15:42
资讯 国家医保局规范手术和治疗辅助操作类医疗服务价格,手术机器人有了系统明确收费指引
近日,国家医保局编制印发《手术和治疗辅助操作类医疗服务价格项目立项指南(试行)》,将已有价格项目规范整合为37项,覆盖医学3D重建、生物3D打印、术中显微成像、手术路径导...
2026-01-21 15:12
资讯 GSK22亿美元收购间接获得中国创新药资产
1月20日,GSK(葛兰素史克)宣布与RAPT Therapeutics达成最终收购协议,根据协议条款,葛兰素史克将以每股58 00美元的现金价格收购RAPTTherapeutics全部已发行普通股,对应股...
2026-01-21 14:33
资讯 182家单位入围2025年人工智能医疗器械创新任务揭榜挂帅,都有哪些项目
近日,工信部办公厅 与国家药监局综合和规划财务司公布2025年人工智能医疗器械创新任务揭榜挂帅入围单位。
2026-01-21 10:32
资讯 上海医药iNKT细胞注射液获批临床试验
1月20日,上海医药集团股份有限公司发布公告称,下属上海医药集团生物治疗技术有限公司自主研发的“B023细胞注射液”收到国家药品监督管理局核准签发的《药物临床试验批准通知书...
2026-01-20 16:49















