前言:创新药已成为医疗健康行业最热门的话题。近年,从政策的改革和鼓励,企业的意识觉醒和投入,海外人才的大量回流,生物技术的日新月异,资本的关注和追捧,整个医疗健康行业氛围都在为创新铺路。
随着医改向纵深的推进,“两票制”,“仿制药一致性评价”,“医保控费”,“限制辅助性用药”等影响医药行业的重磅政策不断出台。特别是近期开展的“带量采购”政策,使传统营销驱动的仿制药企业面临巨大的生存压力,过去医药产业粗放式发展的红利期已基本结束,创新驱动的“产品为王”时代即将到来,产业转型升级成为必然趋势。
华夏基石在通过深入的行业研究,我们发布了《2018中国创新药产业发展白皮书》。白皮书分为创新药概况篇,化学创新药篇,抗体创新药篇,细胞治疗创新药篇,中药创新药篇5个部分。对医药行业的最主要和最受关注的化学药,抗体药,细胞治疗药和中药这四个细分板块分别进行了研究,内容包括:
(1)、注册情况(申报临床,生产,获批情况,国际化申报情况)
(2)、代表性药物情况(研发成本和市场销售情况)
(3)、重点企业研发情况(研发费用和产品管线分布)
(4)、发展的市场环境和政策环境
(5)、发展面临的机遇,挑战和未来趋势
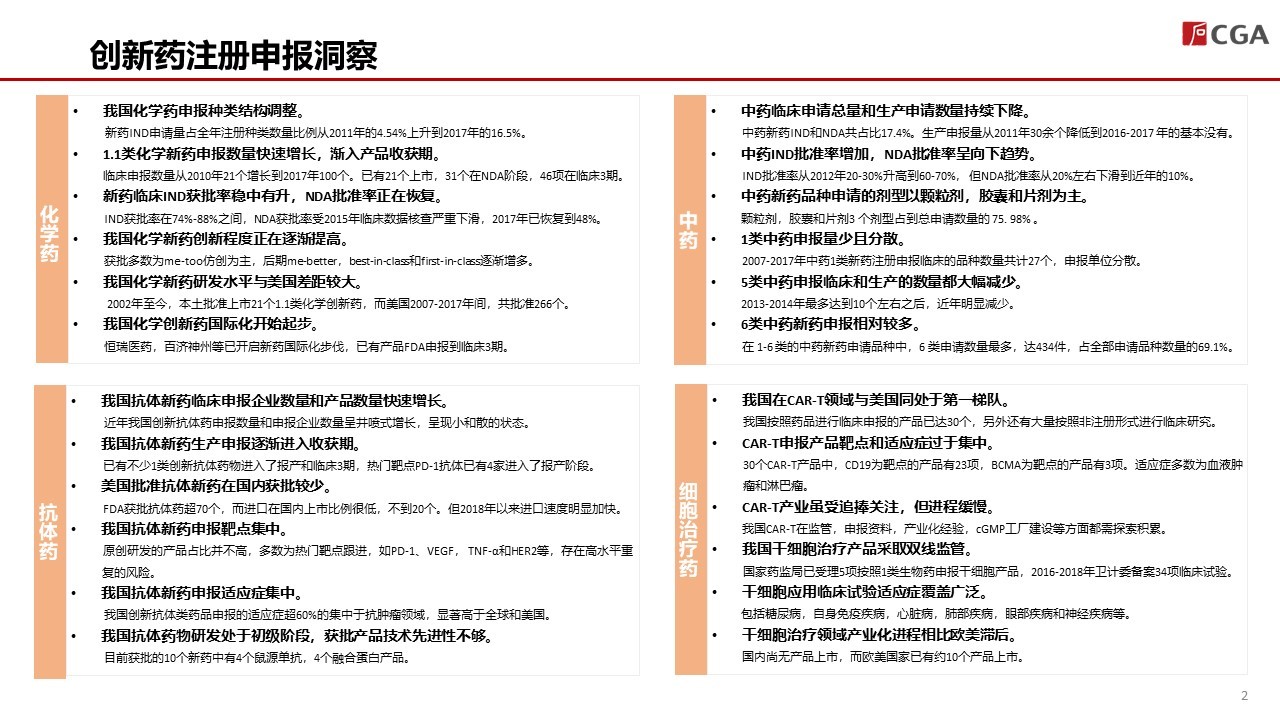
创新药注册申报洞察:
创新药企业洞察:
创新药政策环境洞察:
创新药发展趋势洞察:
一、概况篇
根据国家工信部消费品工业司和发改委产业协调司近年公布的数据,我国医药工业板块细分领域中,最大占比为化学药品制剂,其次为中成药制造和生物药品。其细分板块中增速较快的为中药饮片和化学药原料制造。受监管政策收紧,中药注射剂下滑严重,中成药制造增速较慢。
目前中国药品市场格局中,中国特色的中成药和仿制药占比近90%。未来创新药的整体市场份额会逐渐提升,中短期内仿制和仿创仍是主流。长期来看,医药产业伴随国际竞争升级,原创药所占比重将会最大。未来中药注射剂和辅助用药市场份额将逐渐降低。
近年来,我国1类化学药和和生物药领域创新药数量呈井喷式增长,从2012年的29和19个增长到2017年的100和62个。相比较而言,中药创新药申报处于基本停滞的状态。
中国医药企业在研发创新投入方面近年有大幅度增长,但对比于国际上领先的医药创新巨头企业,我国的医药创新无论在资源的积累上,还是在具体投入上,仍处于初级阶段。按照wind数据库申万行业分类,2017年A股所有医药生物类公司的研发投入总和为320亿元人民币,不及1家跨国公司投入。这还与我国制药企业数量分散,规模不够的行业特征有关(我国有5000余家规模企业,美国200多家)。
目前国内医药创新企业主体可以分为4个类别:大企业集群,创新型小公司集群,专业研发公司集群和科研院所集群。
二、化学创新药篇
我国1.1类化学药注册申报数量从2011-2016年保持高速增长,为1类新药申报临床的主要类别,2017年化学药1类新药申报量占全部1类新药比例为61.3%。
截止2018年10月,国内申报临床的1类化学药共计610项目,目前57%的项目正处于临床一期,获批21个新药,占比4%。
国内企业申报的1类化学新药逐渐进入收获期,31项在NDA阶段,46项在临床3期。
国内企业申报的1类化学新药中,82%项目在临床进行中,5%左右已终止。
1类化学新药治疗领域占比较高的为抗肿瘤,抗感染疾病,内分泌疾病,心血管疾病,这与目前我国发病率最高的几种疾病相对应。
2002年至今,国内本土批准上市的21个1.1类化学创新药。从这些药品特征来看,早期多为me-too型创新药物,基础研究相对完善,临床试验进展快,成功率较高,研发投入成本较少。近年批准的安罗替尼,艾博卫泰已向me-better升级,也出现了阿帕替尼,吡咯替尼和西达本胺这种best-in-class类的新药,但缺乏突破性的first-in-class品种。
从1.1类化学创新药品种数量来看,国内产品布局数量最多的前三强企业是恒瑞医药,豪森药业和正大天晴,此外东阳光药业,百济神州,轩竹医药和上海医药数量也超10个。
三、抗体创新药篇
自2015年以后,我国抗体药物申报开始出现爆发性增长。2017年CDE新受理42个1类抗体新药(按品种计),2018年1-10月已有42个新品种受理,将超越2017年创下新高。自2007年后,进行抗体药物研发的企业数量也持续增长,2017上半年止,已有277家企业。虽然许多产品以1类新药申报,但国外已有类似产品上市,真正创新性的产品占比不高。
国内的单抗研发尚在起步阶段,截止2018年10月,国内企业获批抗体药物累计仅有10个。且除康弘药业的康柏西普外,获批产品技术先进性不高,其中有4个融合蛋白,4个鼠源单抗,1个人鼠嵌合单抗,1个人源化单抗。
国内企业申报的产品靶点非常集中,针对VEGF(R)、TNFα、PD-(L)1、CD20、EGFR、HER2 6大热门靶点,均有数十家企业申报。截止2018年10月,处于BLA阶段的抗体药物有:恒瑞、君实、信达、百济神州的抗PD-(L)1单抗、海正药业和百奥泰阿达木单抗类似物,三生国健曲妥珠单抗、齐鲁制药贝伐珠单抗类似物、复宏汉霖利妥昔单抗类似物。
国内以恒瑞、齐鲁、海正、嘉和生物、百奥泰生物等为代表的企业已有约30个产品处于临床III期,这些产品中以VEGF单抗和TNFα单抗竞争较为激烈,分别已有10个和5个处于III期临床,如果这些抗体药物在2-3年内都能够顺利进入市场,抗体药物市场将面临激烈的竞争。
目前,我国涌现了一批生物药领域创新突出的企业,从品种数量来看,国内产品布局数量最多的前三强是恒瑞医药,复星医药和海正药业,此外信达生物和康宁杰瑞产品数量也超10个。
从生物药品种研发阶段来看,多数仍处于1期临床的研发初期阶段。临床3期产品较多的是复星医药,嘉和生物和康宁杰瑞。
四、细胞治疗创新药篇
2017年,美国FDA批准两款CAR-T治疗血液和淋巴肿瘤的药物后,CAR-T细胞治疗方法收到全球极大关注。2017年底,CFDA发布《细胞治疗产品研究与评价技术指导原则(试行)》,对CAR-T临床申报的给出了更多清晰明确的受理条件,借鉴了FDA在申报中的很多理念,让国内CAR-T作为药品申报所依赖的标准更加清晰。至2018年11月,NMPA已受理CAR-T产品临床申请30项,TCR-T产品4项。
从受理产品靶点来看,30个CAR-T产品中,CD19为靶点的产品有23项,BCMA为靶点的产品有3项。
从受理产品的治疗领域来看,全部为肿瘤治疗,其中产品治疗领域集中于血液肿瘤,实体瘤涉及较少。
从受理产品的企业所在地来看,多数为上海企业,其中上海优卡迪,上海恒润达生申报数量分别为4项,3项。
国内CART产业虽然火热,但进程缓慢,可能原因包括:
①监管方面:此前细胞治疗按照医疗技术归属卫健委监管,近年确定按照药品归属药监局监管。②IND申报企业资料,可能质量和管理存在问题,监管部门核查不尽如人意 。③细胞治疗产业化经验尚需探索积累, 细胞治疗cGMP工厂正在建设中 。④人才缺乏,需要培养有经验的人才,涉及工艺开发,严格质量管控CMC等。⑤临床可能不规范,尤其是付费治疗,研究者发起的也有待验证。
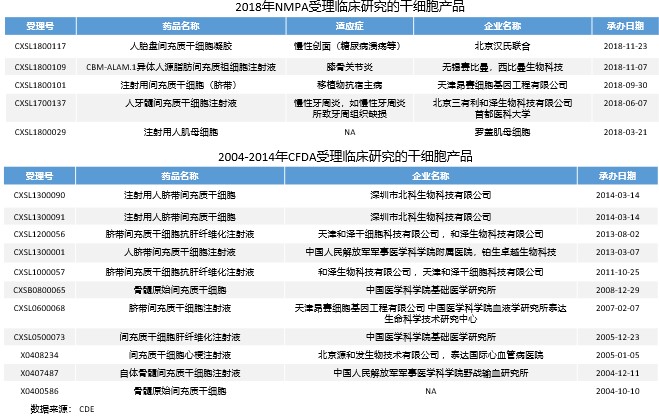
干细胞在治愈很多疾病方面具有前景,包括老年痴呆,肿瘤,糖尿病和关节炎等。2017年底确定细胞治疗按照药品申报以来,国家药监局已受理5项干细胞产品,按照1类生物药进行申报。
从2018年国家药监局受理的5项产品适应症看来,包括创面修复,关节炎,牙周炎和移植物抗宿主病。除人牙髓间充质干细胞注射液按照3类生物药申报外,另外4项均按照1类申报。
2004-2014年,国家药监部门受理过11项干细胞产品申报,但至今都未获批。均按照3类生物药进行申报。此外,还包括卫计委备案进行临床的试验34项。
五、中药创新药篇
近年,中药注册申请总量和新药申请数量都持续下降,从2015 年开始,出现了大幅下降,特别是生产申报量,从2011年30余个降低到2016- 2017 年的基本没有。中药新药申报IND和NDA的比例在17.4%,补充申请占比达71.1%。
申报数量下降原因包括:①2015年《国务院关于改革药品医疗器械审评审批制度的意见》以及一系列关于药品审评审批制度改革的政策文件的发布,收紧了注册受理和审批的标准,加强了监管和处罚的力度。②2015年7月,CFDA密集发布公告, 要求注册申请单位开展药物临床试验数据的自查核查工作。
2007-2010年间,1类中药申报临床数量合计14个产品,而同期获批临床数量仅2个品种,体现了1类中药审批趋严。2016年开始,1类中药获批临床的数量迅猛增长,与2017年合计批准7个品种,而同期内申报临床的数量急剧下滑,合计1个。
从1类中药获批临床的时间来看:12个获批临床的审批时间(状态开始日与承办日之差)来看,平均时间约为6.5年,2007-2011期间获批临床品种时间相对较短,3年左右,近年(2016-2017)获批时间明显较长,10年左右。
从近年来获批创新中药产品的研发投入和销售来看,研发获批难度大和收益率不高是重要原因。上市公司年报披露的4个产品数据显示,中药5类和6类投入研发经费为6000万左右,研发时间也较长,从临床到获批上市约需10年时间。但销售情况并不令人满意。
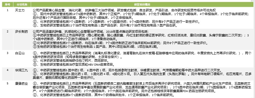
中药创新相对乏力的同时,国内中药龙头企业研发大举布局化学创新药和生物创新药。传统中药企业上市公司合计70家,研发投入超2亿元人民币的公司共以上10家。其中前5家企业中4家都进行了1类化学新药研发布局(白云山除外),中药新药研发管线较丰富的是天士力和康缘药业,步长制药、白云山和华润三九在中药领域研发以上市后再评价及二次开发为主。天士力,步长制药和白云山还大举进行生物药开发。
华夏基石产业服务集团致力于成为产业生态新格局的“推动者”与“贡献者” ,帮助企业、资本及各价值创造相关方合作共赢,提高产业经营的质量与效率,加速产业生态的进化。目前形成了约百人的产业研究规划与产业发展赋能团队,为上市公司及龙头企业提供超级加速器服务,为成长性企业提供加速器服务,主要聚焦医疗大健康、智慧零售、现代农业、高端制造与新材料等行业。
报告全文下载:
来源:华夏基石
为你推荐
资讯 施维雅集团2024-2025财年合并销售收入达69亿欧元,同比增长16.2%,美国市场表现卓著
1月27日,全球知名跨国药企施维雅集团正式公布了2024-2025财年的财务业绩。施维雅集团2024-2025财年的合并收入达69亿欧元,超额完成60亿欧元的目标。较上一财年增长16 2%,显现...
2026-01-28 17:20
资讯 时隔23年,新修订的《中华人民共和国药品管理法实施条例》全文
1月27日,《中华人民共和国药品管理法实施条例》正式对外发布,这是时隔23年以来,首次全面修订药品管理法实施条例。
2026-01-28 12:38
资讯 先声药业一款双抗在研药物10.58亿欧元授权勃林格殷格翰
1月26日,先声药业发布公告称,与勃林格殷格翰达成一项许可与合作协议,双方将共同开发先声药业的临床前阶段TL1A IL23p19双特异性抗体SIM0709,用于炎症性肠病(IBD)的治疗。
2026-01-27 17:55
资讯 国家卫健委:新型抗肿瘤药物临床应用指导原则(2025年版)
新型抗肿瘤药物的一个显著特征是出现一批针对分子异常特征的药物——即分子靶向药物。 目前,根据是否需要做靶点检测,可以将常用小分子靶向药物、大分子单抗类药物以及小分子...
2026-01-27 11:46
资讯 CDE:针对泛肿瘤的抗肿瘤药物临床研发技术指导原则
泛肿瘤是从肿瘤起源和病因学等角度,将多种组织来源的肿瘤视为同一类疾病,并且寻求相同的治疗手段。当针对共有的分子改变开发药物时,不同肿瘤的患者均有可能从相同的药物治疗...
2026-01-25 18:54
资讯 病毒“突变”不等于更强生存力——华山张文宏教授团队发现:敏感性下降,往往伴随适应性下降
玛巴洛沙韦敏感性降低的突变发生率仍然极低(0 05%),未发现典型的I38T耐药突变。
2026-01-24 12:22
资讯 箕星药业宣布成功完成D1轮2.87亿美元融资,推进口服GLP-1药物开发
1月22日消息,箕星药业有限公司(Corxel Pharmaceuticals Limited)宣布已成功完成D1轮融资,募集资金高达2 87亿美元。
2026-01-23 18:00
资讯 基因启明完成亿元天使轮融资,加码iNKT细胞疗法研发与临床转化
本轮融资由人合资本独家投资。融资资金将重点用于推进公司核心iNKT细胞药物的临床试验进程,同时加速新管线的研发拓展与技术平台升级。
2026-01-23 14:05
资讯 商务部、国家发改委、国家卫健委、国家医保局等9部门印发促进药品零售行业高质量发展的意见
鼓励符合监管要求的实体医疗机构、互联网医院与药品零售企业依托电子处方流转平台进行处方流转。鼓励建设非医保药品自费处方电子流转平台,规范和完善相关药学服务。
2026-01-23 11:04
资讯 诺和诺德聚焦零售药店体重管理服务,启动“零售科学减重生态联盟”
1月22日,诺和诺德在福州举办超越·共盈——诺和诺德零售生态伙伴大会,大会汇聚连锁零售药店管理层、临床专家、资深药师、行业智库、零售生态合作伙伴等多方力量,正式启动零...
2026-01-22 21:53
资讯 优赫得在华获批治疗既往接受过一种含曲妥珠单抗治疗方案的局部晚期或转移性HER2阳性成人胃或胃食管结合部腺癌患者
基于DESTINY-Gastric04 III期试验结果,与雷莫西尤单抗+紫杉醇相比,优赫得®可为患者带来具有显著统计学差异和临床意义的总生存期(OS)改善,两年OS率实现翻倍
2026-01-22 17:53
资讯 传奇生物CAR-T细胞药物 Carvykti(西达基奥仑赛)2025年销售额18.87 亿美元,同比增长 95.9%
强生2025年全年收入达到941 93亿美元,同比增长6%,净利润268 04亿美元,同比增长90 6%,调整后净利润262 15亿美元,同比增长8 1%。
2026-01-22 16:48
资讯 从收费难题到医保立项:机器人诊疗迎来普及拐点
2025年12月5日,国家医保局向各省医保局下发了《手术和治疗辅助操作类医疗服务价格项目立项指南(征求意见稿)》,用于在医保体系内部征求意见。
文/梁瑜 2026-01-21 16:48
































