随着生物医药产业技术不断突破、政策不断出台,中国生物医药产业发展呈现出集中化、数字化发展趋势,并且医生在产业创新方面的重要性越来越大。
一产业趋势:集中化、产业重组
(一)区域集中化、差异化发展
核心城市产业集群加速形成。核心城市在人才基础、科研基础、企业基础、政策体系、资本体系相对较为完善,产业启动时间较早,目前已经形成较为完善的产业集群,如上海、北京、苏州、广州等。
以核心城市为中心的产业生态圈、协同圈初步形成。由于大城市高昂的创业成本及城市功能定位的改变,部分地方生物医药产业集群已经完成初步的资源集聚期,开始出现产业外溢现象,核心城市与周边城市的产业群初步出现,如长三角、环渤海、珠三角地区。
核心城市产业升级加速源头创新。国内部分领先产业集群经过人才引进、专项政策、龙头企业等已经覆盖产品早期发现、临床研发、生产、流通等产业全流程,地区产业发展也更关注源头创新。如上海2015年提出大力发展生物医药产业源头创新,2018年重磅发布创新32条,促进地区产业源头创新发展。
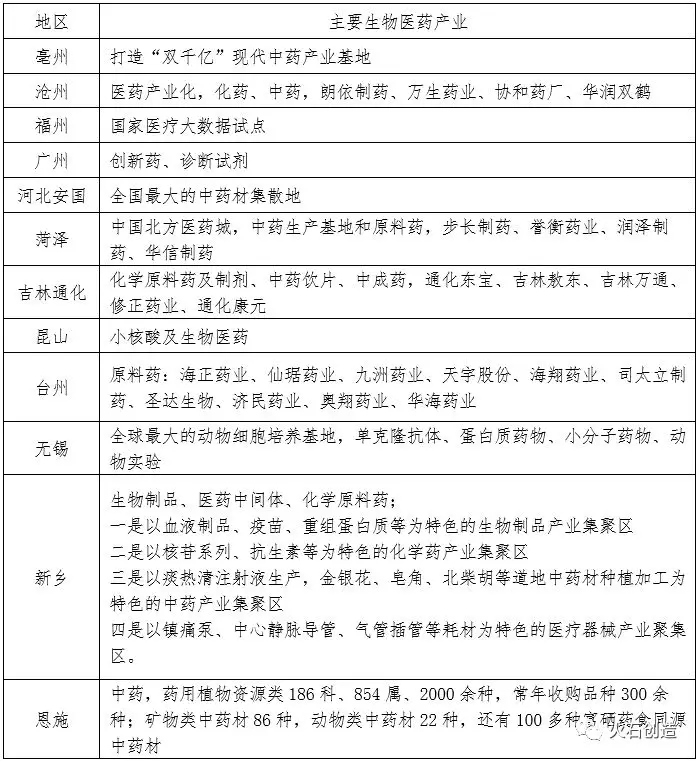
非核心城市生物医药产业差异化发展是大势所趋。生物医药产业对资源集聚要求高,对政策依赖性强,其产业集群的发展受地区产业基础、企业基础、政策基础、资本环境、营商环境等各方面综合影响。地区如何基于本地化产业发展现状并借鉴领先地区发展经验,制定适合地区发展的产业定位、产业发展策略至关重要。并且国内已经出现大量产业特色鲜明的生物医药产业发展区。
(二)生物医药产业集中化
健康中国2030的出台标志着我国大健康产业时代的真正来临,产业从传统生物医药产业的原料药、医疗器械、流通、医疗服务等环节拓展到覆盖“医、康、养、健、药”五大细分领域。
创新小型化,服务规模化。随着MAH试点、医改深化、36条、仿制药一致性评价等重磅政策的出台,生物医药产业对创新的要求越来越高,对流通环节的管控越来越严,如何快速提升创新能力、并基于规模效应提升研发、生产、流通服务能力并降低边际成本,将面临新的挑战。借鉴国外生物医药产业发展路径,可以看出跨国药企早期通过创新快速占领市场,中后期通过资本方式整合行业创新资源,并深耕公司临床能力、生产能力、渠道开拓及把控能力。
结合行业发展特点及国家相关政策可以判断,未来几年国内生物医药产业在CRO、CMO、CSO领域将逐渐出现巨头型企业,并且目前国内发展较为靠前的生物医药产业龙头企业通过资本方式正快速跑马圈地。另外由政府或园区主导的生物医药产业集群也在摸索企业负责源头创新,园区配备相应服务机构(目前主要是CRO、CMO2017年开始快速出现),让科学家专注于早期研发环节,通过规模化的服务平台加速创新进程。如苏州BioBAY的创新服务平台建设如技术服务、供应链服务等。
二智能化、数字化
随着人工智能技术的突破,数据及智能技术在生物医药产业发展过程中的重要性越来越显着。
研发智能化。全球大量药企如Merck,Novatis,Roche, Pfizer, Johnson &Johnsone已经开始探索人工智能与新药研发相结合,通过智能技术加速新药研发进程,提升研发效率。目前主要智能化应用包括开展新药设计、理化性质预测、药剂分析、疾病诊断靶标、药物组合使用等研究。并且在药品研发过程中数据已经无处不在。
产业数字化协同。生物医药产业业态复杂化程度高、细分领域多,各产业链环节间信息孤岛较为严重,产业协同效率交叉。如何构建全球生物医药产业创新资源协同系统,通过数字化技术打破信息不对称,加速信息及资源的流通及交易频度。
三以医生为主体的生物医药产业创新时代来临
医生是生物医药产业创新的重要环节,也是产业中对患者需求、对诊断、治疗产品需求最熟悉的群体,其本身掌握大量生物医药产业创新信息,也是产业创新的重要密码。
借鉴以色列以医生为创新源头的医疗器械研发模式,以医生为创新idea的起点,并配备相应资金扶持机构、孵化器、CRO机构加速创新研发,并通过资本的方式退出实现收益,进而形成专注早期创新的地区产业发展文化。
2016年以来国内大量医生开始从院内走出来,通过成立医生集团的方式如张强医生集团、宋冬雷医生集团,提升医疗资源流通效率。并且近几年医生参与到生物医药产品创新的案例不胜枚举:
北京大学第一医院教授霍勇参与并领导的H型高血压识别治疗研究,已经上市的国家一类新药依那普利叶酸片、检测试剂盒、新药氨氯地平叶酸片
中国人民解放军总医院泌尿外科主任张旭教授,拜耳斯特医疗机器人技术(天津)有限公司,《前列腺三维超声导航定位系统》
北京积水潭医院研发了国内首台通用型骨科手术机器人——天玑
通过医生的创新成果不断转化,我国生物医药产业以医生为核心的创新源头研究及成果转化机制或可形成。如何通过有效合作机制及相关技术整合医生创新资源,并组建相应服务平台提供规模化服务能力及产业化能力则是要面临的主要难题。
来源:火石创造
作者:苗先锋
来源:火石创造 作者:苗先锋
为你推荐
资讯 施维雅集团2024-2025财年合并销售收入达69亿欧元,同比增长16.2%,美国市场表现卓著
1月27日,全球知名跨国药企施维雅集团正式公布了2024-2025财年的财务业绩。施维雅集团2024-2025财年的合并收入达69亿欧元,超额完成60亿欧元的目标。较上一财年增长16 2%,显现...
2026-01-28 17:20
资讯 时隔23年,新修订的《中华人民共和国药品管理法实施条例》全文
1月27日,《中华人民共和国药品管理法实施条例》正式对外发布,这是时隔23年以来,首次全面修订药品管理法实施条例。
2026-01-28 12:38
资讯 先声药业一款双抗在研药物10.58亿欧元授权勃林格殷格翰
1月26日,先声药业发布公告称,与勃林格殷格翰达成一项许可与合作协议,双方将共同开发先声药业的临床前阶段TL1A IL23p19双特异性抗体SIM0709,用于炎症性肠病(IBD)的治疗。
2026-01-27 17:55
资讯 国家卫健委:新型抗肿瘤药物临床应用指导原则(2025年版)
新型抗肿瘤药物的一个显著特征是出现一批针对分子异常特征的药物——即分子靶向药物。 目前,根据是否需要做靶点检测,可以将常用小分子靶向药物、大分子单抗类药物以及小分子...
2026-01-27 11:46
资讯 CDE:针对泛肿瘤的抗肿瘤药物临床研发技术指导原则
泛肿瘤是从肿瘤起源和病因学等角度,将多种组织来源的肿瘤视为同一类疾病,并且寻求相同的治疗手段。当针对共有的分子改变开发药物时,不同肿瘤的患者均有可能从相同的药物治疗...
2026-01-25 18:54
资讯 病毒“突变”不等于更强生存力——华山张文宏教授团队发现:敏感性下降,往往伴随适应性下降
玛巴洛沙韦敏感性降低的突变发生率仍然极低(0 05%),未发现典型的I38T耐药突变。
2026-01-24 12:22
资讯 箕星药业宣布成功完成D1轮2.87亿美元融资,推进口服GLP-1药物开发
1月22日消息,箕星药业有限公司(Corxel Pharmaceuticals Limited)宣布已成功完成D1轮融资,募集资金高达2 87亿美元。
2026-01-23 18:00
资讯 基因启明完成亿元天使轮融资,加码iNKT细胞疗法研发与临床转化
本轮融资由人合资本独家投资。融资资金将重点用于推进公司核心iNKT细胞药物的临床试验进程,同时加速新管线的研发拓展与技术平台升级。
2026-01-23 14:05
资讯 商务部、国家发改委、国家卫健委、国家医保局等9部门印发促进药品零售行业高质量发展的意见
鼓励符合监管要求的实体医疗机构、互联网医院与药品零售企业依托电子处方流转平台进行处方流转。鼓励建设非医保药品自费处方电子流转平台,规范和完善相关药学服务。
2026-01-23 11:04
资讯 诺和诺德聚焦零售药店体重管理服务,启动“零售科学减重生态联盟”
1月22日,诺和诺德在福州举办超越·共盈——诺和诺德零售生态伙伴大会,大会汇聚连锁零售药店管理层、临床专家、资深药师、行业智库、零售生态合作伙伴等多方力量,正式启动零...
2026-01-22 21:53
资讯 优赫得在华获批治疗既往接受过一种含曲妥珠单抗治疗方案的局部晚期或转移性HER2阳性成人胃或胃食管结合部腺癌患者
基于DESTINY-Gastric04 III期试验结果,与雷莫西尤单抗+紫杉醇相比,优赫得®可为患者带来具有显著统计学差异和临床意义的总生存期(OS)改善,两年OS率实现翻倍
2026-01-22 17:53
资讯 传奇生物CAR-T细胞药物 Carvykti(西达基奥仑赛)2025年销售额18.87 亿美元,同比增长 95.9%
强生2025年全年收入达到941 93亿美元,同比增长6%,净利润268 04亿美元,同比增长90 6%,调整后净利润262 15亿美元,同比增长8 1%。
2026-01-22 16:48
资讯 从收费难题到医保立项:机器人诊疗迎来普及拐点
2025年12月5日,国家医保局向各省医保局下发了《手术和治疗辅助操作类医疗服务价格项目立项指南(征求意见稿)》,用于在医保体系内部征求意见。
文/梁瑜 2026-01-21 16:48











