郑州市生物医药产业作为七大主导产业之一,形成了以化药、中药、生物药、医疗器械、兽用药品、健康产业为主的产业体系,以航空港实验区、新郑市、高新区“一基地两园区”集聚发展的空间格局。
一、产业规模
生物医药产业作为郑州市重点发展的七大工业主导产业之一,根据《郑州市“十三五”科技创新发展规划》战略要求,到2020年,力争使郑州发展成为国内重要的生物医药创新中心与国内一流的健康产业集聚基地。
2017年郑州市政府发布《郑州市生物医药产业“十三五”发展规划》(以下简称《规划》)。规划指出到2020年,全市生物医药产业规模达到500亿元,年均增长25%左右。重点培育年销售收入超10亿元企业10家,超5亿元企业20家,超亿元企业50家。重点培育年销售额超亿元的医药单品种20个以上。
据河南省人民政府门户网站信息公开资料显示,2018年上半年,郑州市生物医药产业实现主营业务收入80.6亿元,同比增长15.2%。截至目前,郑州市超亿元生物医药企业达31家,其中超5亿元企业11家。
根据火石创造数据库数据显示,截止目前郑州市药品企业679家,医疗器械企业598家。共有13家上市企业,其中9家新三板挂牌,1家中小板上市,3家主板上市。
二、产业链
根据《规划》要求,郑州市重点围绕生物制药、化学制药、现代中药、医疗器械、大健康产业等6大重点领域开展企业培育与项目引进。
根据火石创造数据库数据显示,目前郑州药品企业主要分布在中药种植、养殖;化药;中药;医药中间体;生物药;医药包材等,其中注射剂领域领跑全国,年产量达80亿支,为全国最大的小容量注射剂生产基地,拥有双黄连口服液等3个年销售过亿的单品。器械企业主要分布在治疗设备、手术器械、医用耗材等领域,其中管介入设备、心电监护设备领先优势显着,均为国内第一品牌;体外诊断试剂处于国内同行业领先地位。此外,郑州市也积极布局医药研发、第三方检验服务、医疗诊断、药品冷链物流等新业态。
图1 郑州市生物医药产业布局情况
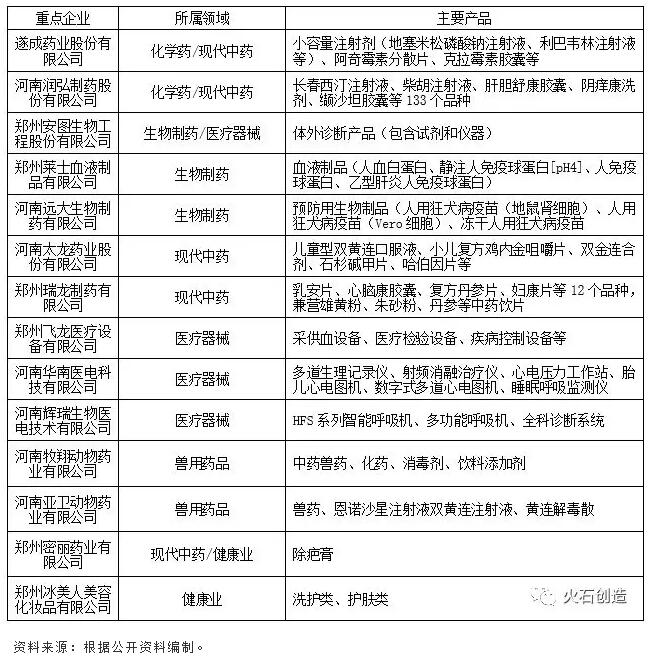
郑州市生物医药产业围绕6大细分领域集聚了一批重点企业,化药领域包括遂成药业、润弘制药、拓洋实业等,润弘制药、遂成药业2018年上半年主营业务收入同比增长30%以上,其中润弘制药优势产品长春西汀国内市场占有率第一,瑞龙制药生产的乳安片、心脑康胶囊等产品极具特色,市场竞争力优势明显。生物药领域包括安图生物、莱士血液制品、远大生物等,安图生物多年增速保持在30%以上,2018年上半年达到45.63%。现代中药领域包括太龙药业、万通复升、福瑞堂等,太龙药业双黄连口服液、双金连合剂等产品全国驰名。医疗器械领域包括飞龙医疗设备、华南医电、华美生物等。兽用药品领域包括牧翔动物、亚卫动物等。健康产业领域包括密丽药业、冰美人美容等。
表1 郑州市生物医药产业各细分领域重点企业(部分)
三、空间链
根据《规划》,郑州市积极打造 “一基地两园区多布点”发展格局,加快建设郑州航空港经济综合实验区国家高技术生物产业基地 (核心区),加快建设新郑市百亿级化学制药产业园和郑州高新区百亿级生物医药产业园。目前已初步形成航空港实验区、新郑市、高新区“一基地两园区”集聚发展的空间格局。
图2 郑州市生物医药产业主要区域分布
注:红色圆圈区域为生物医药产业重点分布区域
(一)航空港实验区
航空港实验区生物医药产业园大力发展生物医药、生物农业、生物贸易、生物制造及生物创新服务等产业,目前初步形成以生物医药、生物农业为主,研发与生产并重,基础设施配套基本完善的生物产业集群。并落户包括百桥生物、中泽生物、海恩药业、优特生物、中科干细胞、越人医药等项目。
园区投资5亿元建设符合FDA、CFDA标准的产业化支撑平台——“新药筛选检测平台、动物药物评价平台、小分子CMC制剂研究平台、大分子中试及大规模生产服务平台、细胞技术服务平台”,为产业发展提供支撑。
(二)新郑市
根据《规划》,新郑市重点建设百亿级化学制药产业园,依托润弘制药、遂成药业等龙头企业,支持新郑市立足产业基础,通过深化产学研结合、技术升级改造,提高产品附加值和自主创新能力,重点发展化学创新药、新型制剂、高品质通用名药等产业。
目前新郑市以新港产业集聚区作为生物医药产业主要载体,2018年积极推动建设南片区现代生物医药产业园,依托遂成药业、润弘药业、中德医疗产业园、瑞孚医疗产业园等企业,重点发展生物制药、化学创新药、现代中药、医疗器械等产业,推动传统医药产业向现代生物医药、健康生命产业转变。
(三)高新区
根据《规划》,高新区重点建设新郑市和郑州高新区百亿级生物医药产业园,打造百亿级化学制药产业园。依托太龙药业、万通复升药业、莱士血液、远大生物、飞龙医疗、华南医电等龙头企业,重点发展现代中药、生物制药、先进医疗器械等领域,打造百亿级生物医药产业园。
目前高新区以郑州生物医药产业园作为生物医药产业主要载体,重点支持基因工程药物、生物制品、中药现代化、农业生物工程、高新科技种业、医疗器械、保健品等产业,集聚了一批重点企业。包括以华美生物、博赛生物、理利生物为代表诊断试剂企业,以竹林众生、仲景药业、环科药业为代表现代中药企业,以河医大制药、瑞康制药、永和制药为代表的化学制药企业,以普新生物、海星邦和、生物化工厂等为代表的生物制品企业,以华南医电、华盛医疗电器、赛福特电子为代表的医疗器械企业,以瑞达制药、森隆兽药、科美兽药为代表的兽药企业。
(四)其他区域
此外,形成多点布局,中牟县依托辅仁药业集团、熙德隆公司、豫港制药等企业,发展化学创新药及制剂、生物制药等领域;荥阳市依托瑞龙制药等企业发展现代中药领域;登封市依托慧宝源、仲景药业等企业发展健康产品、中药领域。
四、创新链
创新平台。根据公开资料显示,郑州市生物医药创新平台近150多家,包括2个国家级企业技术中心、1个拥有国家级工程技术研究中心、1个国家地方联合工程实验室,42家省、市级企业技术中心,51家省、市级工程技术研究中心,58家省、市级工程实验室(工程研究中心)。
表2 郑州市生物医药重点创新平台(部分)
资料来源:根据官网资料编制。
创新成果。根据火石创造数据库数据显示,截止目前,郑州市累计获批国产药品1208件,包括化药831件,生物制品19件,中药341件。累计获批国产医疗器械2186件,包括一类医疗器械225件,二类医疗器械1546件,三类医疗器械414件。
创新资本。根据火石创造数据库数据显示,截止目前郑州市生物医药产业累计发生并购事件10起,其中完成7起,3起正在进行中。
创新人才。根据火石创造数据库数据显示,郑州市生物医药产业集聚各类国家级人才82余人,其中包括享受国务院特殊津贴专家11人,两院院士1人,国家973科学家1人,全国老中医药专家学术经验继承人24人,河南省学科学术带头人11人,全国名中医4人,以及其他各类人才。据河南省人才工作领导小组办公室发布的2018年河南省高层次人才特殊支持“中原千人计划”入选名单显示,郑州市生物医药产业领域的入选人才分别包括1名中原学者,6名中原科技创新领军人才,以及一批中原科技创业领军人才、中原企业家领军人才、中原教学名师、中原名医、中原基础研究领军人才、中原青年拔尖人才等其他省级高层次人才。
五、产业政策
郑州市一方面积极落实中国制造强市产业专项奖补资金、主导产业项目奖补专项资金等产业政策,同时,构建专项资金申报企业库,鼓励生物医药企业申报国家产业振兴与技术改造专项、新兴产业创投引导基金、产业结构调整专项资金、先进制造业发展专项资金、科技创新专项资金、两化融合专项资金。
2018年郑州市出台《郑州市建设中国制造强市若干政策的补充意见实施细则》,其中支持生物及医药新品研发,包括奖励“新品研发”、“新品销售”、“新进入《国家基本药物目录》和《国家基本医疗保险和工伤保险药品目录》的独家品种或独家剂型”的企业。
此外,加大人才引进力度,加强国际高端人才的引进与合作,积极引进国内外生物医药研发团队和领军人才;推动建立高校、科研机构创新人才向生物医药企业流动机制;推进生物医药类学科专业建设,支持在龙头企业设立博士后科研工作站。同时,加强急需紧缺人才的奖励,对重点产业人才中,满足企业生产经营管理、创新项目所需,拥有相关专业背景的急需紧缺人才,给予5-10万元奖励(企业高层生产经营管理、技术创新人才奖励10万元,其他急需紧缺人才奖励5万元)。
来源:火石创造
来源: 火石创造
为你推荐
资讯 施维雅集团2024-2025财年合并销售收入达69亿欧元,同比增长16.2%,美国市场表现卓著
1月27日,全球知名跨国药企施维雅集团正式公布了2024-2025财年的财务业绩。施维雅集团2024-2025财年的合并收入达69亿欧元,超额完成60亿欧元的目标。较上一财年增长16 2%,显现...
2026-01-28 17:20
资讯 时隔23年,新修订的《中华人民共和国药品管理法实施条例》全文
1月27日,《中华人民共和国药品管理法实施条例》正式对外发布,这是时隔23年以来,首次全面修订药品管理法实施条例。
2026-01-28 12:38
资讯 先声药业一款双抗在研药物10.58亿欧元授权勃林格殷格翰
1月26日,先声药业发布公告称,与勃林格殷格翰达成一项许可与合作协议,双方将共同开发先声药业的临床前阶段TL1A IL23p19双特异性抗体SIM0709,用于炎症性肠病(IBD)的治疗。
2026-01-27 17:55
资讯 国家卫健委:新型抗肿瘤药物临床应用指导原则(2025年版)
新型抗肿瘤药物的一个显著特征是出现一批针对分子异常特征的药物——即分子靶向药物。 目前,根据是否需要做靶点检测,可以将常用小分子靶向药物、大分子单抗类药物以及小分子...
2026-01-27 11:46
资讯 CDE:针对泛肿瘤的抗肿瘤药物临床研发技术指导原则
泛肿瘤是从肿瘤起源和病因学等角度,将多种组织来源的肿瘤视为同一类疾病,并且寻求相同的治疗手段。当针对共有的分子改变开发药物时,不同肿瘤的患者均有可能从相同的药物治疗...
2026-01-25 18:54
资讯 病毒“突变”不等于更强生存力——华山张文宏教授团队发现:敏感性下降,往往伴随适应性下降
玛巴洛沙韦敏感性降低的突变发生率仍然极低(0 05%),未发现典型的I38T耐药突变。
2026-01-24 12:22
资讯 箕星药业宣布成功完成D1轮2.87亿美元融资,推进口服GLP-1药物开发
1月22日消息,箕星药业有限公司(Corxel Pharmaceuticals Limited)宣布已成功完成D1轮融资,募集资金高达2 87亿美元。
2026-01-23 18:00
资讯 基因启明完成亿元天使轮融资,加码iNKT细胞疗法研发与临床转化
本轮融资由人合资本独家投资。融资资金将重点用于推进公司核心iNKT细胞药物的临床试验进程,同时加速新管线的研发拓展与技术平台升级。
2026-01-23 14:05
资讯 商务部、国家发改委、国家卫健委、国家医保局等9部门印发促进药品零售行业高质量发展的意见
鼓励符合监管要求的实体医疗机构、互联网医院与药品零售企业依托电子处方流转平台进行处方流转。鼓励建设非医保药品自费处方电子流转平台,规范和完善相关药学服务。
2026-01-23 11:04
资讯 诺和诺德聚焦零售药店体重管理服务,启动“零售科学减重生态联盟”
1月22日,诺和诺德在福州举办超越·共盈——诺和诺德零售生态伙伴大会,大会汇聚连锁零售药店管理层、临床专家、资深药师、行业智库、零售生态合作伙伴等多方力量,正式启动零...
2026-01-22 21:53
资讯 优赫得在华获批治疗既往接受过一种含曲妥珠单抗治疗方案的局部晚期或转移性HER2阳性成人胃或胃食管结合部腺癌患者
基于DESTINY-Gastric04 III期试验结果,与雷莫西尤单抗+紫杉醇相比,优赫得®可为患者带来具有显著统计学差异和临床意义的总生存期(OS)改善,两年OS率实现翻倍
2026-01-22 17:53
资讯 传奇生物CAR-T细胞药物 Carvykti(西达基奥仑赛)2025年销售额18.87 亿美元,同比增长 95.9%
强生2025年全年收入达到941 93亿美元,同比增长6%,净利润268 04亿美元,同比增长90 6%,调整后净利润262 15亿美元,同比增长8 1%。
2026-01-22 16:48
资讯 从收费难题到医保立项:机器人诊疗迎来普及拐点
2025年12月5日,国家医保局向各省医保局下发了《手术和治疗辅助操作类医疗服务价格项目立项指南(征求意见稿)》,用于在医保体系内部征求意见。
文/梁瑜 2026-01-21 16:48












