11月28日,国家药品监督管理局食品药品审核查验中心发布了公开征求《GMP附录-细胞治疗产品》(征求意见稿)的意见通知。
为落实中国药品监管科学行动计划要求,探索前沿药物细胞治疗产品的生产监管标准和规范,我中心组织起草了《GMP附录-细胞治疗产品》(征求意见稿),针对细胞治疗产品生产管理的特殊性,制定相关要求,用以规范细胞治疗产品的生产和质量控制行为。现向社会公开征求意见,请于2019年12月31日前将意见和建议反馈我中心。
传真:010-68441300
邮箱:celltherapy@cfdi.org.cn
附件:1.GMP附录细胞治疗产品征求意见稿.docx
2.反馈意见表.docx
国家药品监督管理局食品药品审核查验中心
2019年11月28日
GMP附录-细胞治疗产品(征求意见稿)
第一章 范围
第一条【范围】本附录所述的细胞治疗产品是指人源的活细胞产品,包括由细胞系,以及来源于自体或异体的免疫细胞、干细胞和组织细胞等生产的产品。
不包括输血用的血液成分、已有规定的造血干细胞移植,生殖相关细胞,以及由细胞组成的组织、器官类产品等。
第二条【适用范围】本附录的规定适用于细胞治疗产品从供体材料的运输、接收、产品生产和检验到成品放行、储存和运输的全过程。
对于供体材料的采集和产品的使用,企业应当建立供体材料的采集和产品的使用要求并提供培训。
第三条【通用要求】细胞治疗产品的生产和质量控制应当符合本附录要求和国家相关规定。
第二章 原则
第四条【特殊性】细胞治疗产品具有以下特殊性,应当对其生产过程和中间产品的检验进行特殊控制:
(一)【细胞来源和个体差异】用于细胞治疗产品的供体材料具有固有的可变性,其质量受细胞的来源、类型、性质、功能、生物活性、包括可能携带传染性疾病的病原体在内的供体个体差异等因素的影响;
(二)【工艺特点】产品生产批量小,自体细胞治疗产品需根据单个供体来划分生产批次,生产过程中可能需根据供体材料的可变性,在注册批准的范围内对生产工艺进行必要的调整;
(三)【产品特殊性】细胞治疗产品通常对温度敏感,应当在生产过程中监控产品温度及相应工艺步骤的时限,并在规定时限内完成产品的生产、检验、放行和使用;
(四)【防止污染和交叉污染】鉴于供体材料的可变性及可能含有传染性疾病的病原体,且培养过程易导致污染,细胞治疗产品的生产全过程应当尤其关注防止微生物污染;
(五)【溯源】自体细胞治疗产品如发生混淆,对使用者将产生严重后果,确保产品从供体到受者全过程正确标识且可追溯尤其重要。
第五条【风险控制策略】根据细胞治疗产品的特殊性,企业应当对产品及其从供体材料的接收直至成品储存运输的全过程进行风险评估,制定相应的风险控制策略,以保证产品的安全、有效和质量可控。
第六条【生物安全】企业应当建立生物安全管理制度和记录,具有保证生物安全的设施、设备,预防和控制产品生产过程中的生物安全风险,防止引入或传播病原体。
第三章 人员
第七条【生产人员】生产负责人应当具有相应的专业知识(如微生物学、细胞生物学、免疫学、生物化学等),至少具有三年从事生物制品或细胞治疗产品生产或质量管理的实践经验。
第八条【质量人员】质量负责人和质量受权人应当具有相应的专业知识(如微生物学、细胞生物学、免疫学、生物化学等),至少具有五年生物制品或细胞治疗产品生产、质量管理的实践经验,从事过生物制品或细胞治疗产品质量保证、质量控制等相关工作。
第九条【人员安全防护培训】从事细胞治疗产品生产、质量保证、质量控制及其他相关人员(包括清洁、维修人员)应当经过生物安全防护的培训,尤其是经过预防经供体材料传播疾病方面的知识培训,以防止传染性疾病的病原体在物料、产品和人员之间传播以及对环境潜在的影响。
第十条【人员活动限制】生产期间,未采用规定的去污染措施,从事质粒和病毒载体制备和细胞治疗产品生产的人员不得穿越不同的生产区域。
第四章 厂房、设施与设备
第十一条【厂房分区设计】细胞治疗产品、病毒载体和质粒的生产应当分别在各自独立的生产区域进行,并配备独立的空调净化系统。
第十二条【阳性供体材料生产厂房要求】含有传染性疾病病原体的供体材料,其生产操作应当在独立的专用生产区域进行,并采用独立的空调净化系统,保持相对负压。
第十三条【密闭系统】宜采用密闭设备、管路进行细胞治疗产品的生产操作;密闭设备、管路安置环境的洁净度级别可适当降低。
第十四条【隔离器】同一生产区域有多条相同的生产线,且采用隔离器的,每个隔离器应当单独直接排风。
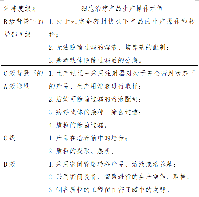
第十五条【生产操作环境的洁净度级别】细胞治疗产品、病毒载体、质粒的生产操作环境的洁净度级别,可参照表格中的示例进行选择。
第十六条【隔离贮存】含有传染性疾病病原体的供体材料和细胞治疗产品应有单独的隔离区域予以贮存,与其它仓储区分开,且采用独立的储存设备,相应的隔离区和储存设备都应当有明显标识。
第五章 物料
第十七条【原料控制】细胞治疗产品生产用生物材料,如工程菌、细胞株、病毒载体、动物来源的试剂和血清等,应当保证其来源合法、安全并符合质量标准,防止引入或传播病原体。
第十八条【供体材料接收风险评估及控制】应当根据微生物的生物安全等级和传染性疾病的等级进行风险评估,建立供体材料接收的质量标准并定期回顾其适用性,采取相应的控制措施。
异体供体材料不得含有经细胞、组织或体液传播疾病的病原体。
第十九条【材料接收】企业对每批接收的供体材料,至少应当检查以下各项内容:
(一)来源于合法的医疗机构且经企业评估批准;
(二)运输过程中的温度监控记录完整,温度和时限符合规定要求;
(三)包装完整无破损;
(四)包装标签内容完整,至少含有能够追溯到供体的个体识别码、采集日期和时间、采集量及实施采集的医疗机构名称等信息;如采用计算机化系统的,包装标签应当能追溯到上述信息;
(五)供体材料采集记录;
(六)供体的临床检验报告,至少应当有检测传染性疾病病原体的结果。
第二十条【阳性供体材料】经检测含有传染性疾病病原体的自体供体材料,企业应当隔离存放,每个包装都有明显标识。
经检测含有传染性疾病病原体的异体供体材料,企业不得接收。
第二十一条【质量评价】投产使用前,应当对每批供体材料进行质量评价,内容至少应当包括:
(一)确认供体材料来自于指定的医疗机构及供体,并按照第十七条第(四)款内容核对相关信息;
(二)运输过程中的温度监控记录完整,温度符合规定要求;
(三)供体材料从医疗机构采集结束至企业放行前的时 长符合规定的时限要求;
(四)供体材料包装完整,无破损。如有破损则不得放行,并按不合格物料处理;
(五)运输、储存过程中出现的偏差,应当按规程进行调查和处理。
第二十二条【供体材料放行】不合格的异体供体材料,企业不得放行用于生产。
如遇危及患者生命的紧急情况,企业应当联系医疗机构,经医疗机构评估和患者知情同意,并获得医疗机构书面同意,同时经评估无安全性风险时,可按规程对自体供体材料进行风险放行。
第二十三条【阳性供体材料隔离】含有传染性疾病病原体的供体材料和成品在贮存、发放或发运过程中不得接触不含有传染性疾病病原体的供体材料和成品。
第二十四条【运输确认】供体材料和成品的运输应当经过确认。
第六章 生产管理
第二十五条【批的划分】单一供体、单次采集的供体材料在同一生产周期内生产的细胞治疗产品为一批。
第二十六条【培养基模拟试验】病毒载体和细胞治疗产品无菌生产操作的培养基模拟试验应当符合以下要求:
(一)采用非密闭系统进行无菌生产操作的,培养基模拟试验应当包括所有人工操作的暴露工序;
(二)采用密闭系统进行无菌生产操作的,培养基模拟试验应当侧重于与密闭系统连接有关的步骤;未模拟的操作应当有风险评估和合理的说明;
(三)需要很长时间完成的无菌生产操作,应当结合风险说明缩短模拟某些操作(如离心、培养)时长的合理性;
(四)某些对微生物生长有抑制作用可能影响培养基模拟试验结果的无菌生产操作(如冻存),经风险评估后可不包含在培养基模拟试验中;
(五)同一生产区域有多条相同生产线的,每条生产线在成功通过培养基模拟试验的首次验证后,可采用括号法或矩阵法或联用方法每班次半年再进行一次培养基模拟试验。
使用相同设备和工艺步骤生产的不同产品,可采用括号法进行培养基模拟试验,模拟某些生产操作的极端条件;如采用矩阵法进行培养基模拟试验,应当模拟相似工艺步骤的最差条件;采用联用方法的,应当说明理由及合理性,模拟应当包括所有的无菌生产操作及最差其条件、所有生产用的设备类型。
第二十七条【工艺验证】采用自体供体材料生产的细胞治疗产品,其工艺验证应当至少符合以下要求:
(一)所用的供体材料可来源于健康志愿者;
(二)所用的供体材料来源于患者的,可采用同步验证的方式;
(三)实际同时生产的最大产能。
第二十八条【病毒载体和质粒工艺验证】病毒载体和质粒的生产应当进行工艺验证,至少包含三个连续的完整工艺生产批次。
第二十九条【生产中污染和交叉污染的防控】细胞治疗产品生产过程中应当采取措施尽可能防止污染和交叉污染,如:
(一)采用含有传染性疾病病原体的自体供体材料进行生产的,其生产、转运过程中不得接触其它不含有传染性疾病病原体的供体材料或产品;
(二)未采用密闭设备、管路生产的,不得在同一区域内同时进行多个产品或多个批次的生产操作,但产品已密封的培养操作除外;
(三)采用密闭设备、管路在多条生产线上同时生产同一品种的多个批次时,应当采取有效措施规范人员、物料和废弃物的流向;
(四)密闭设备、管路发生意外的开启或泄漏,应当基于风险评估制定并采取有效的应急措施;
(五)在密闭条件下进行细胞培养的,同一培养箱内可同时培养和保存不同品种、不同批次的产品,但应当采取有效措施避免混淆;在非密闭条件下进行细胞培养的,同一培养箱只可培养和保存同一批次的产品。
第三十条【微生物污染的处理】应当制定监测各生产工序微生物污染的操作规程,并规定所采取的措施,包括评估微生物污染对产品质量的影响,确定消除污染并可恢复正常生产的条件。处理被污染的产品或物料时,应当对生产过程中检出的外源微生物进行鉴别,必要时评估其对产品质量的影响。
应当保存生产中所有微生物污染和处理的记录。
第三十一条【生产中混淆和差错的防控】细胞治疗产品生产过程中应当采取措施尽可能防止混淆和差错,如:
(一)生产过程中的供体材料和产品都应当有正确的标识,低温保存的产品也应当有标识;
(二)供体材料和产品的标识信息中应当有可识别供体的具有唯一性的编号(或代码);
(三)生产前应当仔细核对供体材料和产品的标识信息,尤其是用于识别供体的具有唯一性的编号(或代码),核对应有记录;
(四)生产过程中需对产品标识的,应当确认所标识信息的正确性,并与供体材料上用于识别供体的具有唯一性的编号(或代码)一致,确认应有记录。
第三十二条【及时目检】细胞治疗产品生产用包装容器及其连接容器(如有)应当在使用前和灌装后立即进行目检,以确定是否有损坏或污染迹象。
第三十三条【一次性耗材】直接接触细胞治疗产品的无菌耗材应当尽可能使用一次性材料。
第三十四条【中间品转运】生产过程中的中间产品和物料的转运有特殊要求的,如温度,应当对转运条件有明确的规定,并有相应的转运记录。
第七章 质量管理
第三十五条【留样】无法使用成品留样的,可选择与成品相同成分的中间产品留样,留样包装、留样保存条件及留样期限应当满足留样的目的和要求。
因满足临床必需而无法留样的,应当在批记录中附有成品的照片,能够清晰体现成品标签的完整信息。
第三十六条【产品放行前质量评价】细胞治疗产品放行前的质量评价应当确认每批产品的信息完整、正确且可追溯,否则不得放行。
第三十七条【有条件放行产品】发生危及患者生命的紧急情况而必须提供检验结果未达到放行质量标准的产品时,企业应当联系医疗机构,获得医疗机构书面同意和患者的知情同意书,并经企业专人医学评价,认为患者用药的受益大于风险,且产品的安全性指标符合放行质量标准的,可有条件放行该批产品。
有条件放行批次产品的医疗机构书面同意、患者的知情同意书和企业医学评价,以及放行后可能增加的额外检验记录和报告,均应当纳入该批记录中。
企业应当将有条件放行批次产品的质量情况、医疗机构的评估情况和患者用药后的情况,按年度书面报告给省级药品监督管理部门。
第三十八条【记录保存】细胞治疗产品的批记录应当至少保存至产品有效期后五年。
采用异体供体材料生产的细胞治疗产品,其批记录应当长期保存。
第三十九条【不合格品和过期留样产品的处理】 应当建立安全、有效处理不合格供体材料、中间产品、成品、过期留样样品的操作规程,处理应当有记录。
第四十条【质量缺陷的处理】企业获知细胞治疗产品在运输和使用过程中发现有质量缺陷,如包装袋破损、标签信息错误和脱落,或者产品温度在运输过程中超标,应当立即启动应急处理并展开调查,相关应急处理和调查应当有记录和报告。必要时还应当启动产品召回。
有质量缺陷但不涉及安全性指标的产品,如仍需临床使用,应参照第三十七条执行。
第八章 产品追溯系统
第四十一条【产品追溯系统】企业应当建立产品标识和追溯系统,确保产品在供体材料接收、运输、生产和使用全过程中,来源于不同供体的产品不会发生混淆、差错,且可以追溯。
该系统宜采用经验证的计算机化系统,应当可以实现对产品的双向追溯,包括从供体材料接收、运输、生产、检验和放行,直至成品运输和使用的全过程。
第四十二条【唯一供体编号】企业应当对每一个供体编制具有唯一性的编号(或代码),用于标识供体材料和产品。
第四十三条【书面操作规程】企业应当建立书面操作规程,规定供体材料和产品在接收、运输、生产、检验、放行、发放过程中正确标识与核对标识信息的操作和记录,确保可识别供体且具有唯一性的编号(或代码)不会发生标识错误或遗漏,且具有可追溯性。
第四十四条【信息交流】企业应当与医疗机构建立信息交流机制,及时交流供体材料采集、产品使用及与产品质量相关的关键信息等,必要时采取相应的措施。
第九章 供体材料的采集和产品的使用
第四十五条【医疗机构资格】企业应当选择具有合法资质的医疗机构作为供体材料采集和产品使用的机构。质量管理部门应当对医疗机构进行质量评估,会同有关部门对医疗机构进行现场质量审计,以确保医疗机构供体材料的采集、产品的使用符合要求。
质量管理部门对质量评估不符合要求的医疗机构应当行使否决权。
第四十六条【对医疗机构的认可程序】企业应当建立对医疗机构进行质量评估和批准的操作规程,明确医疗机构的资质、选择的原则、质量评估方式、评估标准及合格医疗机构批准的程序,并明确现场质量审计的内容、周期、审计人员组成及资质。
第四十七条【合格机构名单和质量档案】企业质量管理部门应当指定专人负责医疗机构的现场质量审计,分发经批准的合格医疗机构名单,并建立每家医疗机构的质量档案。
第四十八条【质量协议】企业应当与经批准的合格医疗机构签订质量协议。质量协议的内容应当包括供体材料的采集方法、保存条件和质量标准。
第四十九条【医疗机构资格取消】企业应当定期对医疗机构采集供体材料和使用产品的情况进行回顾和评估,一旦发现医疗机构出现不符合操作规程,且可能会对患者造成不利影响的情况,应当及时要求医疗机构采取纠正措施和预防措施,必要时不再纳入合格医疗机构名单。
第五十条【采集操作规程】企业应当制定供体筛查标准,制订供体材料采集、运输、接收标准操作规程,详细说明供体材料的采集方法、保存和运输条件以及接收的标准。
第五十一条【产品使用指导】企业应当制定详细的产品使用操作规程。产品在医疗机构使用前需要现场配制的,应当详细描述复苏方法、稀释清洗方法、配制的环境、无菌要求、暂存时间和温度、转运方式等,必要时可以图片或视频形式说明。
第五十二条【培训】企业应当对医疗机构人员进行供体材料采集和产品使用的培训,培训应当有记录。
第十章 术语
第五十三条【术语】下列术语含义是:
(一)供体
指提供用于细胞治疗产品生产用细胞的个体,可以是健康人,也可以是患者。
(二)供体材料
指从供体体内获得的细胞治疗产品生产用的细胞。
(三)自体细胞治疗产品
指将从患者体内采集到的细胞经生产加工后再回输到患者体内的细胞治疗产品。
来源:国家药品监督管理局食品药品审核查验中心
为你推荐
资讯 百时美施贵宝宣布口服药物mezigdomide治疗复发或难治性多发性骨髓瘤Ⅲ期研究SUCCESSOR-2的积极结果
这是mezigdomide首项获得积极结果的Ⅲ期研究,也是百时美施贵宝CELMoD项目第二项获得积极成果的Ⅲ期研究
2026-03-11 21:15
资讯 备思复联合帕博利珠单抗使顺铂耐受的肌层浸润性膀胱癌患者的复发或死亡风险降低近 50%
在 III 期临床研究 EV-304 中,该联合疗法显著改善患者总生存期与病理完全缓解率,超半数患者在手术时未检测到病灶
2026-03-11 13:17
资讯 降 HbA1c 超 2.5%且多重获益,华东医药国产降糖新药HDM1005降糖2期数据揭晓
本次研究为一项在饮食和运动或二甲双胍治疗后血糖控制不佳的2型糖尿病受试者中评价HDM1005注射液有效性和安全性的多中心、随机、盲法、平行、安慰剂和阳性对照的Ⅱ期临床研究
2026-03-10 19:38
资讯 艾凯生物完成A3轮超亿元融资,加速AI驱动iPSC细胞治疗与类器官平台升级
本轮融资由知壹投资与沃杰资本联合领投,联新资本持续追加投资,资金将重点用于推进AI驱动的iPSC细胞治疗产品临床转化,加速完善iPSC细胞治疗与类器官两大核心技术平台布局。
2026-03-10 18:22
资讯 中科搏锐斩获数千万B轮融资,推动脑机接口全产业链产业化落地
本轮融资由国内知名投资机构三泽创投独家投资,凯乘资本担任长期独家财务顾问,所筹资金将全力支撑公司深化脑机接口全产业链布局,加速尖端技术的临床转化与产业化落地。
2026-03-10 18:03
资讯 入选不足4月,和黄医药申请将达唯珂移出首版商保创新药目录
国家医疗保障局办公室今日发布通知,自2026年3月9日起,撤销氢溴酸他泽司他片(商品名:达唯珂)在全国各省级医药采购平台挂网资格,并根据企业申请,将该药品移出《商业健康保...
2026-03-09 22:09
资讯 CDE:抗肿瘤药物生物等效性及药代动力学比对研究受试者人群选择考虑
本指导原则主要基于小分子化学药物及单抗类药物的研究经验,为抗肿瘤药物 BE PK 比对研究中受试者人群的选择考虑提供建议。
2026-03-07 10:59
资讯 四家知名药企被暂停军队采购
近日,军队采购网发布一批“军队采购暂停名单”,其中涉及四家药企被列入暂停名单,具体为北京费森尤斯卡比医药有限公司、齐鲁制药有限公司、宜昌人福药业有限责任公司和江苏新...
2026-03-07 10:41
资讯 新一代 cAMP 偏向型 GLP-1 受体激动剂埃诺格鲁肽(先维盈)获批用于中国成人体重管理
在一项大型III期临床研究中展现出具有临床意义的减重效果:治疗48周时,受试者的平均体重下降达15 4%,其中92 8%的受试者实现了5%以上的体重减轻。
2026-03-06 12:38
资讯 11.8亿美元!德琪医药自免TCE双抗ATG-201授权优时比
德琪医药将其自主研发的CD19 CD3双特异性T细胞连接抗体(TCE)ATG-201的全球开发、生产及商业化独家权益授予优时比,用于治疗B细胞相关自身免疫性疾病。
2026-03-04 20:05













