近日,默沙东公司(在美国和加拿大称为默克)宣布公司多个肿瘤临床研究项目将在第55届美国临床肿瘤学会(ASCO)年会上发布,大会将于5月31日至6月4日在美国芝加哥举办。默沙东产品在超过25个癌种上的140余篇研究数据摘要已被大会接收,包括默沙东PD-1抑制剂帕博利珠单抗、奥拉帕利(与阿斯利康公司合作)及仑伐替尼(与卫材公司合作)等。评估奥拉帕利用于转移性胰腺癌的POLO研究结果将在ASCO全体大会及媒体发布会上进行首次公布。(目前奥拉帕利用于治疗胰腺癌的适应症尚未在中国大陆地区获批。)同时,大会还将发布帕博利珠单抗用于非小细胞肺癌、肾细胞癌、头颈部鳞癌及胃或胃食管结合部癌的全新或更新的总生存期(OS)结果。(目前在中国,帕博利珠单抗于去年获批用于经一线治疗失败的不可切除或转移性黑色素瘤的治疗,并在今年三月底新获批联合培美曲塞和铂类化疗适用于表皮生长因子受体(EGFR)基因突变阴性和间变性淋巴瘤激酶(ALK)阴性的转移性非鳞状非小细胞肺癌(NSCLC)的一线治疗。本文中所提帕博利珠单抗用于治疗其他癌种的适应症尚未在中国大陆地区获批。)
“以帕博利珠单抗为主导、包含奥拉帕利和仑伐替尼在内的多个肿瘤临床研究项目,将持续助力我们实现向患者和医生提供有临床积极意义的研究数据、提升临床结果的目标。”默沙东实验室全球临床研究高级副总裁、首席医学官Roy Baynes博士表示,“今年ASCO年会上,我们期待公布帕博利珠单抗在不同癌种上的总生存期数据,以及奥拉帕利用于胰腺癌治疗的首个数据,这将再次彰显我们帮助患有凶险肿瘤患者的承诺。”
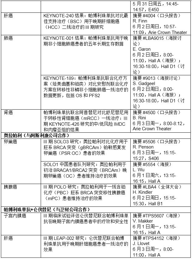
将在ASCO年会上公布的关键摘要包括:
III期POLO研究首次公布具体数据,评估PARP抑制剂奥拉帕利用于胚系BRCA基因突变(gBRCAm)转移性胰腺癌患者含铂化疗缓解或稳定后的一线维持治疗的效果(摘要 #LBA4)。该结果将在ASCO全体大会上及媒体发布会上公布。
1b期KEYNOTE-001研究公布帕博利珠单抗用于晚期NSCLC患者的五年长期生存数据(摘要 #LBA9015)。该结果将在ASCO媒体发布会上公布。
III期KEYNOTE-189研究公布更新数据,包括总生存期(OS)和第二次无进展生存期(PFS2)。该试验旨在评估帕博利珠单抗联合培美曲塞和铂类化疗用于转移性非鳞状NSCLC患者(摘要 #9013)。KEYNOTE-189研究与培美曲塞的生产商礼来公司合作。
III期KEYNOTE-062研究首次公布具体数据,评估帕博利珠单抗单药及联合化疗用于晚期胃或胃食管结合部腺癌患者的一线治疗(摘要 #LBA4007)。
III期KEYNOTE-426研究公布更新数据,包括中/低风险国际转移性RCC数据库联盟(IMDC)新亚组和肉瘤亚组的OS、PFS和客观缓解率(ORR)。该试验旨在评估帕博利珠单抗联合阿昔替尼对比舒尼替尼用于转移性肾细胞癌患者的一线治疗效果(摘要 #4500)。
III期KEYNOTE-048研究公布最终分析结果,其中包括新的OS数据。该试验旨在评估帕博利珠单抗单药及联合化疗用于复发或转移性头颈部鳞状细胞癌患者的一线治疗效果(摘要 #6000)。
III期SOLO3研究首次公布具体数据,评估奥拉帕利用于复发BRCA基因突变的晚期卵巢癌患者(摘要#5506)。
•KEYNOTE-240研究首次公布具体数据,评估帕博利珠单抗用于经治的晚期肝细胞癌(HCC)患者。
上述研究详情及合作伙伴关键摘要(以下时间均为美国中部时间)
更多信息,包括默沙东肿瘤研究的摘要标题以及数据发布时间的完整列表,敬请访问ASCO网站: https://iplanner.asco.org/am2019/#/。
阿斯利康与默沙东的肿瘤战略合作
2017年7月,阿斯利康与默沙东(在美国和加拿大称为默克)宣布在全球范围内达成一项肿瘤领域战略合作,共同对全球首个PARP抑制剂奥拉帕利以及潜力新药MEK抑制剂司美替尼就多个肿瘤适应症进行临床开发和商业推广。双方将携手研发奥拉帕利和司美替尼与其他潜在新药的联合治疗以及单药治疗方案。同时,两家公司还将独立开发奥拉帕利和司美替尼与各自旗下的PD-L1及PD-1抑制剂的联合治疗方案。
卫材与默沙东的战略合作
2018年3月,卫材与默沙东(在美国和加拿大称为默克)通过旗下子公司开展战略合作,在全球范围对仑伐替尼进行共同临床开发和商业推广。根据协议,双方将就仑伐替尼单药或联合默沙东PD-1抑制剂帕博利珠单抗进行联合临床开发、生产和商业推广。
除了正在进行的评估仑伐替尼和帕博利珠单抗联合用于包括肾细胞癌在内多个不同癌种的临床研究,双方还将在LEAP系列临床项目中,联合开展数个新的临床研究,评估联合治疗方案用于6个癌种(子宫内膜癌、肝细胞癌、黑色素瘤、非小细胞肺癌、头颈部鳞状细胞癌及尿路上皮癌)上的11个潜在适应症。LEAP系列临床项目还包括了一项针对另外6个癌种(胆管癌、乳腺癌、结直肠癌、胃癌、恶性胶质瘤和卵巢癌)的篮式试验。截至目前,仑伐替尼与帕博利珠单抗的联合治疗方案尚未被批准用于任何类型癌症治疗。
来源:医谷网
为你推荐
资讯 儿童生长发育专业、儿童营养专业、儿童皮肤疾病专业纳入北京互联网诊疗首诊试点
经研究,同意你委依托首都医科大学附属北京儿童医院和首都医科大学附属首都儿童医学中心开展儿童生长发育专业、儿童营养专业、儿童皮肤疾病专业互联网诊疗首诊试点。
2026-01-31 23:34
资讯 诺和诺德大中国区换帅:周霞萍3月底离任,“老兵”蔡琰接棒
1月30日,全球制药巨头诺和诺德正式对外宣布重大人事变动,其全球高级副总裁兼大中国区总裁周霞萍决定离开公司,最后工作日为2026年3月31日
2026-01-31 17:36
资讯 思璞锐SciBrunch完成超3500万美元Pre-A轮融资,一年内两轮合计募资6500万美元
本次Pre-A轮融资由生物医药领域知名投资机构弘晖基金(HLC)领投,InnoPinnacle Fund跟投,同时获得老股东汉康资本、博远资本、LongRiver江远投资及骊宸投资的持续加码支持。
2026-01-31 17:30
资讯 阿斯利康宣布将于2030年前在华投资逾1000亿元人民币,与石药集团达成超百亿美元战略合作
1月29日,阿斯利康宣布,计划于2030年前在中国投资逾1000亿元人民币(150亿美元),以扩大在药品生产与研发领域的布局。公司将充分发挥中国的科研优势和先进制造能力,并依托中...
2026-01-30 13:00
资讯 从“无差别轰炸”到“定点爆破”,我国二线HER2阳性胃癌治疗迎来靶向ADC新突破
近日,优赫得®(注射用德曲妥珠单抗)正式获得中国国家药品监督管理局(NMPA)批准,单药用于治疗既往接受过一种含曲妥珠单抗治疗方案的局部晚期或转移性HER2阳性成人胃或胃食...
2026-01-29 18:54
资讯 18个区域,中医优势病种按病种付费试点地区明确
根据《关于开展中医优势病种按病种付费试点工作的通知》要求,国家医保局、国家中医药局组织专家对申报中医优势病种按病种付费试点的地区开展遴选,经相应程序,确定北京、河北...
2026-01-29 18:16
资讯 合成生物创新企业康诺生物递交港交所上市申请
康诺生物核心业务聚焦于线粒体功能障碍相关疾病的研究,专注于NAD+抗心血管疾病、NAD+抗生殖功能障碍、NAD+抗神经退行性疾病和NAD+抗衰老等领域的科学应用
2026-01-29 18:15
资讯 奥纳再生完成数千万天使轮融资,加速异种移植技术产业化落地
本轮融资由达安创谷领投,黎曼猜想担任独家财务顾问,所筹资金将主要用于核心技术平台建设、现有产品管线研发推进及IND申报工作,助力公司加速异种移植技术的产业化落地,破解全...
2026-01-29 18:00
资讯 施维雅集团2024-2025财年合并销售收入达69亿欧元,同比增长16.2%,美国市场表现卓著
1月27日,全球知名跨国药企施维雅集团正式公布了2024-2025财年的财务业绩。施维雅集团2024-2025财年的合并收入达69亿欧元,超额完成60亿欧元的目标。较上一财年增长16 2%,显现...
2026-01-28 17:20
资讯 时隔23年,新修订的《中华人民共和国药品管理法实施条例》全文
1月27日,《中华人民共和国药品管理法实施条例》正式对外发布,这是时隔23年以来,首次全面修订药品管理法实施条例。
2026-01-28 12:38
资讯 先声药业一款双抗在研药物10.58亿欧元授权勃林格殷格翰
1月26日,先声药业发布公告称,与勃林格殷格翰达成一项许可与合作协议,双方将共同开发先声药业的临床前阶段TL1A IL23p19双特异性抗体SIM0709,用于炎症性肠病(IBD)的治疗。
2026-01-27 17:55
资讯 国家卫健委:新型抗肿瘤药物临床应用指导原则(2025年版)
新型抗肿瘤药物的一个显著特征是出现一批针对分子异常特征的药物——即分子靶向药物。 目前,根据是否需要做靶点检测,可以将常用小分子靶向药物、大分子单抗类药物以及小分子...
2026-01-27 11:46
资讯 CDE:针对泛肿瘤的抗肿瘤药物临床研发技术指导原则
泛肿瘤是从肿瘤起源和病因学等角度,将多种组织来源的肿瘤视为同一类疾病,并且寻求相同的治疗手段。当针对共有的分子改变开发药物时,不同肿瘤的患者均有可能从相同的药物治疗...
2026-01-25 18:54
资讯 病毒“突变”不等于更强生存力——华山张文宏教授团队发现:敏感性下降,往往伴随适应性下降
玛巴洛沙韦敏感性降低的突变发生率仍然极低(0 05%),未发现典型的I38T耐药突变。
2026-01-24 12:22
资讯 箕星药业宣布成功完成D1轮2.87亿美元融资,推进口服GLP-1药物开发
1月22日消息,箕星药业有限公司(Corxel Pharmaceuticals Limited)宣布已成功完成D1轮融资,募集资金高达2 87亿美元。
2026-01-23 18:00









