半个多月以来闹得沸沸扬扬的“康美药业涉嫌财务造假”一事终于有了实锤。
月17日下午,证监会通报康美药业调查进展:现已初步查明,康美药业披露的2016至2018年财务报告存在重大虚假,涉嫌违反《证券法》第63条等相关规定,一是使用虚假银行单据虚增存款,二是通过伪造业务凭证进行收入造假,三是部分资金转入关联方账户买卖本公司股票。
该初步调查结果也直接“打脸”康美药业董事长马兴田。此前,马兴田在接受媒体采访时,否认公司存在财务造假问题。
“康美药业这次爆出的事情,相对于业内来讲还是比较恶劣的。”曾在安永任职的一位注册会计师称,这次证监会的调查落脚点,不仅是康美药业,最主要的还是会计师事务所,“如果再往前追的话,当时上市或者持续督导以及融资过程中的保荐机构,很可能下一步也会受到牵连。”
在此次的最新调查进展中,证监会就披露,已对康美药业审计机构正中珠江会计师事务所涉嫌未勤勉尽责立案调查,有关案件进展情况,会及时向社会公布。
多名业内人士指出,随着康美药业等问题公司的“爆雷”,更多中介机构或将卷入稽查风暴中。
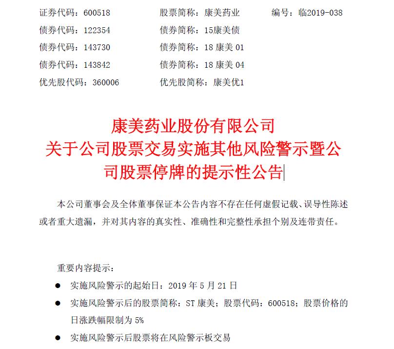
另值得注意的是,在证监会发布公告当日晚间,康美药业发布《关于公司股票交易实施其他风险警示暨公司股票停牌的提示性公告》称,公司与相关关联公司存在88.79亿元的资金往来,该等资金被相关关联公司用于购买公司股票,行为触及《上海证券交易所股票上市规则》13.1.1条规定“投资者难以判断公司前景,投资者权益可能受到损害”的情形。公司股票申请5月20日停牌1天,将于5月21日恢复交易,并实施其他风险警示,股票简称变更为ST康美。
康美药业还称,经自查,因公司治理、内部控制存在缺陷,资金管理、关联交易管理等方面存在重大缺陷,违反了公司日常资金管理规范及关联交易管理制度的相关规定。公司将督促相关关联公司通过多种途径解决资金往来的问题,消除相关影响,挽回损失,公司董事会将持续关注上述事项进展,并及时履行信息披露义务。
作为A股最有名的医药企业之一,康美药业被认定为虚假存款、收入造假、炒作自家股票三宗罪,那将面临着哪些处罚?
被监管认定财务造假、操纵股价之后,涉及的上市公司,以及负有责任的人员,都将承担随之而来的监管、法律责任,具体有哪些呢?
根据医库的报道,财务造假被正式认定后,会涉及行政责任、刑事责任和民事责任。
行政责任:上市公司、董监高可能会因为违反信息披露义务,受到证监会的行政处罚;对于康美药业和相关责任人员、直接负责的主管人员和其他直接责任人员给与警告和罚款、市场禁入等行政处分。
刑事责任:上市公司可能涉及违规披露、不披露重要信息罪:《刑法》第161条 “依法负有信息披露义务的公司、企业向股东和社会公众提供虚假的或者隐瞒重要事实的财务会计报告,或者对依法应当披露的其他重要信息不按照规定披露,严重损害股东或者其他人利益,或者有其他严重情节的,对其直接负责的主管人员和其他直接责任人员,处三年以下有期徒刑或者拘役,并处或者单处二万元以上二十万元以下罚金。”显然,无论从哪一方面讲,其都构成了特别严重损害!其次,其主营业务收入和利润可能多年造假,然后再用造假的数据去再融资和借债,再通过关联交易和往来款的形式打给自己人套现和炒作自己公司股票,性质比美国造假被揭露后破产的公司安然有过之而无不及!本质上是一种在中介机构严密配合下的金融诈骗!另外虚增收入虚增成本是否有虚开增值税发票和洗钱的问题,有待于进一步深入调查,另外恶意操纵上市股价,自己坐庄然后配合各种好消息,不知道我们执法机关将怎么认定!
民事责任方面:上市公司、董监高要承担民事赔偿责任,主要是赔偿投资者损失。赔偿构成要件:1、虚假陈述被认定且受到证监会等机构处罚。2、在虚假陈述期间内买入股票,并造成损失的!由于康美的造假是长期有计划的行为,所以基本上至少最近三年买入,或者更早买入都可以进行认定,这波赔偿将会让上市公司倾家荡产。
来源:医谷网综合报道
为你推荐
资讯 诺和诺德大中国区换帅:周霞萍3月底离任,“老兵”蔡琰接棒
1月30日,全球制药巨头诺和诺德正式对外宣布重大人事变动,其全球高级副总裁兼大中国区总裁周霞萍决定离开公司,最后工作日为2026年3月31日
2026-01-31 17:36
资讯 思璞锐SciBrunch完成超3500万美元Pre-A轮融资,一年内两轮合计募资6500万美元
本次Pre-A轮融资由生物医药领域知名投资机构弘晖基金(HLC)领投,InnoPinnacle Fund跟投,同时获得老股东汉康资本、博远资本、LongRiver江远投资及骊宸投资的持续加码支持。
2026-01-31 17:30
资讯 阿斯利康宣布将于2030年前在华投资逾1000亿元人民币,与石药集团达成超百亿美元战略合作
1月29日,阿斯利康宣布,计划于2030年前在中国投资逾1000亿元人民币(150亿美元),以扩大在药品生产与研发领域的布局。公司将充分发挥中国的科研优势和先进制造能力,并依托中...
2026-01-30 13:00
资讯 从“无差别轰炸”到“定点爆破”,我国二线HER2阳性胃癌治疗迎来靶向ADC新突破
近日,优赫得®(注射用德曲妥珠单抗)正式获得中国国家药品监督管理局(NMPA)批准,单药用于治疗既往接受过一种含曲妥珠单抗治疗方案的局部晚期或转移性HER2阳性成人胃或胃食...
2026-01-29 18:54
资讯 18个区域,中医优势病种按病种付费试点地区明确
根据《关于开展中医优势病种按病种付费试点工作的通知》要求,国家医保局、国家中医药局组织专家对申报中医优势病种按病种付费试点的地区开展遴选,经相应程序,确定北京、河北...
2026-01-29 18:16
资讯 合成生物创新企业康诺生物递交港交所上市申请
康诺生物核心业务聚焦于线粒体功能障碍相关疾病的研究,专注于NAD+抗心血管疾病、NAD+抗生殖功能障碍、NAD+抗神经退行性疾病和NAD+抗衰老等领域的科学应用
2026-01-29 18:15
资讯 奥纳再生完成数千万天使轮融资,加速异种移植技术产业化落地
本轮融资由达安创谷领投,黎曼猜想担任独家财务顾问,所筹资金将主要用于核心技术平台建设、现有产品管线研发推进及IND申报工作,助力公司加速异种移植技术的产业化落地,破解全...
2026-01-29 18:00
资讯 施维雅集团2024-2025财年合并销售收入达69亿欧元,同比增长16.2%,美国市场表现卓著
1月27日,全球知名跨国药企施维雅集团正式公布了2024-2025财年的财务业绩。施维雅集团2024-2025财年的合并收入达69亿欧元,超额完成60亿欧元的目标。较上一财年增长16 2%,显现...
2026-01-28 17:20
资讯 时隔23年,新修订的《中华人民共和国药品管理法实施条例》全文
1月27日,《中华人民共和国药品管理法实施条例》正式对外发布,这是时隔23年以来,首次全面修订药品管理法实施条例。
2026-01-28 12:38
资讯 先声药业一款双抗在研药物10.58亿欧元授权勃林格殷格翰
1月26日,先声药业发布公告称,与勃林格殷格翰达成一项许可与合作协议,双方将共同开发先声药业的临床前阶段TL1A IL23p19双特异性抗体SIM0709,用于炎症性肠病(IBD)的治疗。
2026-01-27 17:55
资讯 国家卫健委:新型抗肿瘤药物临床应用指导原则(2025年版)
新型抗肿瘤药物的一个显著特征是出现一批针对分子异常特征的药物——即分子靶向药物。 目前,根据是否需要做靶点检测,可以将常用小分子靶向药物、大分子单抗类药物以及小分子...
2026-01-27 11:46
资讯 CDE:针对泛肿瘤的抗肿瘤药物临床研发技术指导原则
泛肿瘤是从肿瘤起源和病因学等角度,将多种组织来源的肿瘤视为同一类疾病,并且寻求相同的治疗手段。当针对共有的分子改变开发药物时,不同肿瘤的患者均有可能从相同的药物治疗...
2026-01-25 18:54
资讯 病毒“突变”不等于更强生存力——华山张文宏教授团队发现:敏感性下降,往往伴随适应性下降
玛巴洛沙韦敏感性降低的突变发生率仍然极低(0 05%),未发现典型的I38T耐药突变。
2026-01-24 12:22
资讯 箕星药业宣布成功完成D1轮2.87亿美元融资,推进口服GLP-1药物开发
1月22日消息,箕星药业有限公司(Corxel Pharmaceuticals Limited)宣布已成功完成D1轮融资,募集资金高达2 87亿美元。
2026-01-23 18:00









