生物医药产业作为上海市战略性新兴产业的重要支柱,产业创新要素集聚、企业链条齐备、综合配套优势明显。在各类研发创新要素加速集聚以及政策驱动下,上海市生物医药产业始终保持国内领先地位,并朝着成为具有国际影响力的生物医药创新策源地和生物医药产业集群方向发展。
一、产业规模
2017年上海市生物医药工业总产值首次突破1000亿元,同比增长6.9%,另据上海市科委数据显示,上海2017年全市生物医药产业的经济总量达到3046.42亿元,增长5.82%。2018年12月5日,上海市科委和上海市政府办公厅共同发布的《促进上海市生物医药产业高质量发展行动方案(2018—2020)》提出,到2020年,上海市生物医药产业规模要达到4000亿元,到2025年,基本建成具有国际影响力的生物医药创新策源地和生物医药产业集群。
图1 2013-2017年上海市生物医药产业规模
注:火石创造根据公开资料整理。
二、空间链
上海市形成了以张江为核心,以金山、奉贤、徐汇等园区为重点的“聚焦张江、一核多点”生物医药产业空间格局。当前上海正在积极推动张江与金山、奉贤等园区错位互补、联动发展。
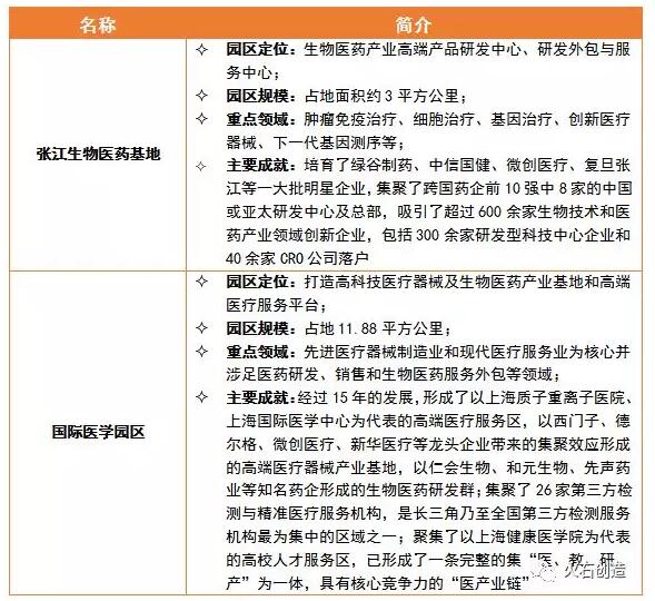
1.上海张江
经过十多年发展,张江构建了完善的生物医药创新体系和产业集群,已成为国内生物医药领域中研发机构最集中、创新实力最强、新药创制成果最突出的基地之一。
2017年,张江高科技园区集聚国内外生物医药企业613家,实现营业收入593.1亿元,从业人员数为4.2万人。各类创新人才不断集聚,各级专家162人,其中,国家级专家104人,省(市)级专家44人,区县级专家14人;科技活动人员数为1.3万人,其中R&D人员人数1.2万人,同比增长17.9%。重点项目加速落地,2018年,勃林格殷格翰全新亚洲动物保健研发中心在张江启用、齐鲁上海研发中心落户张江、江西济民可信集团研发中心在张江启用、罗欣药业上海新研发基地落户张江。2017年,张江科研项目开发数6693个,同比增长6.4%;专利申请数和授权数分别为1514个和744个,同比增长24%和18.1%,其中国际专利申请数283个,授权数156个,分别增长了22%和85.7%;商标注册数297个,增长了32%。
表1 上海张江主要生物医药产业园区概况
注:火石创造根据公开资料整理。
2.上海金山区
金山工业区作为上海市六大生物医药产业基地之一,生命健康产业占地2.78平方公里,被国家发改委及国家商务委命名为国家生物医药产业基地及国家科技兴茂创新基地。近年来,金山区生物医药产业基础不断夯实、特色逐步显现,已成为金山区的主导和支柱产业之一。2018年1-10月,金山区23家规上生物医药企业总产值42.4亿元,同比增长10.17%。
金山区通过与张江生物医药基地合作,实现两地联动发展,充分发挥了各自在生产、研发领域优势,整合资源、合作发展,进一步释放了上海张江品牌和政策优势,加快了金山工业区生物医药产业发展步伐,金山区逐步成为张江研发创新成果的产业聚集地,和张江高端绿色生物医药产业研发创新成果产业化的承接地。
3.奉贤区
上海市奉贤区依托奉贤经济开发区生物科技园区,打造以化妆品生产和生物科技产业为核心的“东方美谷”。奉贤经济开发区生物科技园区重点发展药物制剂、生物制品和血液制品,以及疫苗诊断试剂和医疗仪器设备等领域,目前已有上海莱士、上海铭源数康生物芯片、上海海利生物医药、上海本庄生物科技、赛可赛斯药业等生物医药企业落户于此。
4.徐汇区
徐汇区作为上海市核心城区之一,依托医疗资源和高等教育资源,已经发展成为全国重要的生命健康产业集聚区。目前徐汇枫林园区共建有土地载体资源约600,000平方米,拥有枫林国际大厦、聚科生物园、徐汇软件园和普天信息产业园等空间载体,用以支持大健康产业的集聚。徐汇区作为全国范围内生命健康研发机构和医疗机构最为集聚的地区之一,拥有上海医药临床研究中心和国家中医临床研究基地,以及强生、默沙东、昆泰、海正辉瑞等一批世界500强企业的研发中心。徐汇区通过整合区域资源优势,旨在建设国际一流的医疗保健、健康管理、研发孵化和学术交流中心,对标波士顿,努力打造“中国一流的生命健康产业城”。
三、产业链
目前,上海市初步形成了生物药、创新化药、高端医疗器械等共同发展的产业格局,同时在医疗服务、人工智能、医疗大数据等领域实现了特色化发展,集聚了一批行业龙头企业。
图2 上海市生物医药产业重点企业分布
注:火石创造根据公开资料整理。
未来,上海将聚焦重点领域,在生物制品领域,重点推动抗体药物、新型疫苗、蛋白及多肽类生物药等产品研发和成果产业化;在创新化学药物领域,重点推动肿瘤、心脑血管疾病、糖尿病、神经退行性疾病、呼吸系统疾病、重大传染病等领域药物研发,加快推动成果产业化;在医疗器械领域,重点聚焦数字医学影像设备、高端治疗设备、微创介入与植入医疗器械、临床诊断仪器等创新性强、附加值高的产品,加快实现产业化。
四、创新链
创新平台加速集聚 上海集聚了一批全球顶尖的大型科研机构和企业研发中心,包括中科院系的蛋白质中心、上海药物研究所等;高校系统的复旦大学、同济大学、上海交通大学等一批国内知名高校;诺华、罗氏、辉瑞等全球顶尖药企的研发中心。
创新成果突出 根据火石创造数据库数据显示,截至目前,上海市累计获批国产药品3943件,其中包括化药2894件,生物制品166件,中药665件。累计获批国产医疗器械14523件,其中包括一类医疗器械3760件,二类医疗器械8372件,三类医疗器械2391件。
创新资本 上海市生物医药产业领域PE/VC投资活跃。2018年度,上海市生物医药产业累计发生融资事件130起,融资金额高达263.1亿元,同比增幅111.2%,生物医药领域融资额全国第一,亿元以上融资15起。
创新人才 产业领军人才不断集聚。上海依托张江药谷等产业载体,形成了四大人才群体。一是海外高层次专家和科学家人才群体,二是创新型企业家群体,三是研发人才群体,四是工程师和高级技能人才。这四类人才群体构成了张江创新创业的核心竞争力,为整个上海生物医药产业发展提供了国际化、专业化人才支撑。
五、产业政策
上海市出台《上海市促进生物医药产业健康发展实施意见》、《促进上海市生物医药产业高质量发展行动方案(2018—2020)》等政策文件,加大对生物医药产业的政策扶持力度。另外,上海发挥先行先试优势,出台《中国(上海)自由贸易试验区内医疗器械注册人制度试点工作实施方案》,提出开展中国(上海)自由贸易试验区内医疗器械注册申请人委托上海市医疗器械生产企业生产,改革完善医疗器械审评审批和注册生产制度,建立注册人保证医疗器械质量的责任体系,完善事中事后监管体系,落实跨区域监管责任。
表2 上海市主要生物医药产业政策
资料来源:火石创造根据公开资料整理。
参考资料:
1.《张江模式》
2.《中国生物医药产业发展蓝皮书》
来源:火石创造
作者:涟漪
医谷链
来源:火石创造 作者: 涟漪
为你推荐
资讯 从“无差别轰炸”到“定点爆破”,我国二线HER2阳性胃癌治疗迎来靶向ADC新突破
近日,优赫得®(注射用德曲妥珠单抗)正式获得中国国家药品监督管理局(NMPA)批准,单药用于治疗既往接受过一种含曲妥珠单抗治疗方案的局部晚期或转移性HER2阳性成人胃或胃食...
2026-01-29 18:54
资讯 18个区域,中医优势病种按病种付费试点地区明确
根据《关于开展中医优势病种按病种付费试点工作的通知》要求,国家医保局、国家中医药局组织专家对申报中医优势病种按病种付费试点的地区开展遴选,经相应程序,确定北京、河北...
2026-01-29 18:16
资讯 合成生物创新企业康诺生物递交港交所上市申请
康诺生物核心业务聚焦于线粒体功能障碍相关疾病的研究,专注于NAD+抗心血管疾病、NAD+抗生殖功能障碍、NAD+抗神经退行性疾病和NAD+抗衰老等领域的科学应用
2026-01-29 18:15
资讯 奥纳再生完成数千万天使轮融资,加速异种移植技术产业化落地
本轮融资由达安创谷领投,黎曼猜想担任独家财务顾问,所筹资金将主要用于核心技术平台建设、现有产品管线研发推进及IND申报工作,助力公司加速异种移植技术的产业化落地,破解全...
2026-01-29 18:00
资讯 施维雅集团2024-2025财年合并销售收入达69亿欧元,同比增长16.2%,美国市场表现卓著
1月27日,全球知名跨国药企施维雅集团正式公布了2024-2025财年的财务业绩。施维雅集团2024-2025财年的合并收入达69亿欧元,超额完成60亿欧元的目标。较上一财年增长16 2%,显现...
2026-01-28 17:20
资讯 时隔23年,新修订的《中华人民共和国药品管理法实施条例》全文
1月27日,《中华人民共和国药品管理法实施条例》正式对外发布,这是时隔23年以来,首次全面修订药品管理法实施条例。
2026-01-28 12:38
资讯 先声药业一款双抗在研药物10.58亿欧元授权勃林格殷格翰
1月26日,先声药业发布公告称,与勃林格殷格翰达成一项许可与合作协议,双方将共同开发先声药业的临床前阶段TL1A IL23p19双特异性抗体SIM0709,用于炎症性肠病(IBD)的治疗。
2026-01-27 17:55
资讯 国家卫健委:新型抗肿瘤药物临床应用指导原则(2025年版)
新型抗肿瘤药物的一个显著特征是出现一批针对分子异常特征的药物——即分子靶向药物。 目前,根据是否需要做靶点检测,可以将常用小分子靶向药物、大分子单抗类药物以及小分子...
2026-01-27 11:46
资讯 CDE:针对泛肿瘤的抗肿瘤药物临床研发技术指导原则
泛肿瘤是从肿瘤起源和病因学等角度,将多种组织来源的肿瘤视为同一类疾病,并且寻求相同的治疗手段。当针对共有的分子改变开发药物时,不同肿瘤的患者均有可能从相同的药物治疗...
2026-01-25 18:54
资讯 病毒“突变”不等于更强生存力——华山张文宏教授团队发现:敏感性下降,往往伴随适应性下降
玛巴洛沙韦敏感性降低的突变发生率仍然极低(0 05%),未发现典型的I38T耐药突变。
2026-01-24 12:22
资讯 箕星药业宣布成功完成D1轮2.87亿美元融资,推进口服GLP-1药物开发
1月22日消息,箕星药业有限公司(Corxel Pharmaceuticals Limited)宣布已成功完成D1轮融资,募集资金高达2 87亿美元。
2026-01-23 18:00
资讯 基因启明完成亿元天使轮融资,加码iNKT细胞疗法研发与临床转化
本轮融资由人合资本独家投资。融资资金将重点用于推进公司核心iNKT细胞药物的临床试验进程,同时加速新管线的研发拓展与技术平台升级。
2026-01-23 14:05
资讯 商务部、国家发改委、国家卫健委、国家医保局等9部门印发促进药品零售行业高质量发展的意见
鼓励符合监管要求的实体医疗机构、互联网医院与药品零售企业依托电子处方流转平台进行处方流转。鼓励建设非医保药品自费处方电子流转平台,规范和完善相关药学服务。
2026-01-23 11:04
资讯 诺和诺德聚焦零售药店体重管理服务,启动“零售科学减重生态联盟”
1月22日,诺和诺德在福州举办超越·共盈——诺和诺德零售生态伙伴大会,大会汇聚连锁零售药店管理层、临床专家、资深药师、行业智库、零售生态合作伙伴等多方力量,正式启动零...
2026-01-22 21:53











