随着互联网、大数据和人工智能的发展,生物医药各个领域正在积极向数字化转型,包括AI+药物发现、数字药物、临床实验数字化、临床数据挖掘、电子病历、真实世界研究、药物安全、市场分析等。
本文通过对国内外CRO现状、发展趋势和瓶颈问题的分析,提出数字化是CRO可持续发展的关键因素。
一、CRO日益成为生物医药产业发展热点
近年来,随着生物医药产业的跨越式发展,CRO日益成为产业最火爆的概念与商业模式。如2017年11月,药石科技登陆创业板,随即破百;2018年5月,药明康德回归A股,成为A股独角兽。
1、“专利悬崖”导致CRO快速发展
最近10年全球药品市场进入“专利悬崖”时期,这是导致CRO快速发展的关键因素。根据EvaluatePhama的统计,专利悬崖将在2016-2020年间造成全球药企790亿美元的销售额损失,专利到期药品销售额占全部销售额的3.67%,且将在未来几年对全球各大药企的销售额产生5%-72%不等的影响。
在专利大规模到期对制药企业收入的影响下,制药企业更为迫切地需要找到新的品种,加快研发速度,缩短新药获批时间,力图获得更多的先发优势。但是,研发新品也并不是一件容易的事情,不仅难度大、成本高,且时间周期漫长。
据塔夫茨药物开发研究中心的数据显示,新药研发的平均成本由二十世纪70年代的约1.8亿美元增长到二十一世纪初的26亿美元。另一方面,新药临床I期上市的成功率也由80年代的23%降低至目前的12%。
正是在这样的情况下,研发外包模式(CRO)应运而生。研发外包将研发工程分解,既可以降低成本,又可以提升效率。
2、CRO可有效提升研发效率、降低成本
根据日本第二大制药公司安斯泰来与CRO公司INC Research的协议预测,通过协议合作,可降低高达40%的研发成本,同时节省10%-20%的临床研究时间。而根据市场数据统计,药企通过CRO外包临床试验则可以缩短25%左右的研发时间。
CRO对新药研发的巨大价值推动行业快速发展。2008年,CRO全球市场规模超过150亿美元;2011-2015年,全球CRO销售额由213亿美元上升至293亿美元,年复合增长率在8.25%。2018年,全球CRO市场规模预计达到487亿美元左右。
3、CRO已覆盖药物研发的各个阶段和领域
目前,CRO已可为药企提供药物研发全过程技术服务,比如药物筛选、药学研究、临床前研究、临床试验申请与批准、临床研究、药品注册申请与审批以及上市后监测服务等各个环节。
图1 新药研发CRO服务结构
二、中国CRO发展现状与趋势
与美国巨头相比,中国的CRO企业差距明显。1996年,美迪生药业服务公司(MDS Pharma Services)在我国投资设立了中国第一家真正意义上的CRO公司,从事新药的临床研究。随后其它的跨国CRO企业也陆续在中国设立分支机构,如昆泰(Quintiles Transnational)、科文斯(Covance)及肯达尔(Kendle)等。此后,中国的CRO产业开始快速发展。
2008-2014年,我国CRO行业规模从52亿元增长到259亿,年复合增长率超过30%,远超全球市场增速,CRO企业从2009年的300家跃增到2016年的1000多家。CRO行业整体呈现多、小、散的格局。
在大健康产业持续发展的宏观背景下,随着业态的持续演化和升级,中国CRO后续发展将呈现以下趋势:
1、生物医药企业创新方兴未艾、CRO需求持续高涨
2013至2018年的5年间,生物医药领域企业数量从43.9万增长到198.8万。这些数字背后体现了生物医药产业创新创业小型化的发展态势。大量的中小型创业企业在时间、资金方面无法通过自建研发团队来实现研发目标,因此CRO服务将成为首选。
2、一站式综合服务成为CRO企业发展方向
CRO外包服务可以涵盖医药研发的整个阶段,国际CRO产业巨头在发展的过程中通过积极并购与合作,往一站式服务方向发展。对于本土CRO企业来说,未来打造完整的产业服务链不仅可以提高我国制药工业的技术创新能力、推动我国尽快进入制药工业价值链的上游,更是为了满足我国医药市场日益增长的需求,是大势所趋的必然结果。
据调查,目前国内CRO业务纵向一体化趋势明显加速,一些CRO企业开始通过投资、并购的方式来拓展产品线及服务。另外,随着国内优秀CRO企业上市,大量资金涌入CRO产业,并购整合或将加速,产业集中度将加强。
3、国内CRO行业竞争加剧
随着中国加入人用药品注册技术要求国际协调会(ICH),国内药品研发、临床试验在准入机制、先进性、规范性、可操作性上将进一步得到加强,国内CRO企业也将面临更加严酷的国际竞争与更加严格的国际标准,这既是机遇也是挑战。临床试验基地产能瓶颈将被突破、临床试验审批流程和执行速度将加快,临床试验CRO订单数量有望实现快速增长,收入确认周期也将缩短,加快业绩释放。
未来随着CRO产业的不断壮大,竞争必然趋向于国际化。本土企业如何有效与跨国企业合作、消化吸收先进技术、形成自己特色的技术优势以及适应新的竞争环境将是摆在面前的重要课题。
4、重磅政策或促进CRO产业爆发
2015年以来,政府部门密集发布药品改革政策,对整个药物研发市场的影响主要体现在两个方面:
提高药品质量,针对已上市品种进行仿制药一致性评价;对正在报批品种进行临床数据核查;对未来报批品种实行新分类改革,强化对创新药研发的支持与仿制药一致性评价;
加快审批速度,对具有临床价值的新药和临床急需仿制药进行优先审评审批。长期来看,药品新政必将带来我国CRO行业市场容量的扩大和竞争格局的优化。
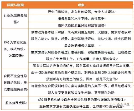
三、CRO发展过程中的问题与瓶颈
但在高速发展的同时,由于企业自身技术能力有待提升、市场无序竞争、监管不到位等原因,CRO行业于2015年遇到了寒冬。2015年7月22 日,CFDA发布了一份《关于开展药物临床试验数据自查核查工作的公告》。在监管部门严厉打击药物临床试验数据不真实、临床试验不规范的背景下,当年涉及临床核查的药品共1622个,主动撤回1165个,不批准或者被退审的40个,未通过率超过74%。
不过CRO作为社会分工专业化的产物是大势所趋,通过CRO公司的自我提升与规范服务,行业又逐渐迎来发展的春天,但还是存在一些制约CRO可持续发展的瓶颈:
表1 CRO服务存在的问题和现象
四、数字化是推动中国CRO长期持续发展的关键
火石创造认为,CRO服务资源与过程管理的数字化、在线化,是解决CRO发展过程中上述瓶颈的有效途径。
1、建立CRO服务资源库,实现CRO服务资源在线集聚和精准匹配
建立CRO服务资源库,覆盖生物医药研发各个流程和环节
图2 贯穿CRO服务全流程
为供需双方提供基于大数据分析的CRO服务供需智能精准匹配,提高交易达成效率;
2、通过数字化提高CRO过程管理与服务质量,建立信用评价体系
图3 CRO信用评价体系
3、通过数字化提升CRO过程操作效率、降低成本
通过可穿戴设备、医疗器械装备、传感器和移动应用,制药公司和CRO可以远程收集参与者的临床数据、活动数据以及关键的生物指标;
基于大数据重构新药研发的流程,使制药企业能够提升效率,削减成本,降低风险。例如减少人工巡访和随访的次数、降低手工录入数据的工作量和差错事件发生率等;
有利于临床试验参与者加深对自身和药物情况的了解;
4、通过大数据规范CRO服务标准、构建分级体系
基于大数据分析,制订发布CRO服务实施标准规范和操作指南,包括合同的规范化范本、相关专业岗位从业人员的资质要求等,引导CRO服务机构主动遵照规范执行;
根据过程数据,结合企业的注册资本、专业技术人员、技术装备和设施、质量管理体系等信息,建立服务机构分级标准,并上网供公众查询,为制药企业选择CRO合作时提供参考,利用市场优胜劣汰的机制,引导CRO企业加强自身建设,提升服务质量与能力;
为监管机构开展过程监管和结果监管提供数据支撑和技术手段。
来源:火石创造 作者:何伟
为你推荐
资讯 从“无差别轰炸”到“定点爆破”,我国二线HER2阳性胃癌治疗迎来靶向ADC新突破
近日,优赫得®(注射用德曲妥珠单抗)正式获得中国国家药品监督管理局(NMPA)批准,单药用于治疗既往接受过一种含曲妥珠单抗治疗方案的局部晚期或转移性HER2阳性成人胃或胃食...
2026-01-29 18:54
资讯 18个区域,中医优势病种按病种付费试点地区明确
根据《关于开展中医优势病种按病种付费试点工作的通知》要求,国家医保局、国家中医药局组织专家对申报中医优势病种按病种付费试点的地区开展遴选,经相应程序,确定北京、河北...
2026-01-29 18:16
资讯 合成生物创新企业康诺生物递交港交所上市申请
康诺生物核心业务聚焦于线粒体功能障碍相关疾病的研究,专注于NAD+抗心血管疾病、NAD+抗生殖功能障碍、NAD+抗神经退行性疾病和NAD+抗衰老等领域的科学应用
2026-01-29 18:15
资讯 奥纳再生完成数千万天使轮融资,加速异种移植技术产业化落地
本轮融资由达安创谷领投,黎曼猜想担任独家财务顾问,所筹资金将主要用于核心技术平台建设、现有产品管线研发推进及IND申报工作,助力公司加速异种移植技术的产业化落地,破解全...
2026-01-29 18:00
资讯 施维雅集团2024-2025财年合并销售收入达69亿欧元,同比增长16.2%,美国市场表现卓著
1月27日,全球知名跨国药企施维雅集团正式公布了2024-2025财年的财务业绩。施维雅集团2024-2025财年的合并收入达69亿欧元,超额完成60亿欧元的目标。较上一财年增长16 2%,显现...
2026-01-28 17:20
资讯 时隔23年,新修订的《中华人民共和国药品管理法实施条例》全文
1月27日,《中华人民共和国药品管理法实施条例》正式对外发布,这是时隔23年以来,首次全面修订药品管理法实施条例。
2026-01-28 12:38
资讯 先声药业一款双抗在研药物10.58亿欧元授权勃林格殷格翰
1月26日,先声药业发布公告称,与勃林格殷格翰达成一项许可与合作协议,双方将共同开发先声药业的临床前阶段TL1A IL23p19双特异性抗体SIM0709,用于炎症性肠病(IBD)的治疗。
2026-01-27 17:55
资讯 国家卫健委:新型抗肿瘤药物临床应用指导原则(2025年版)
新型抗肿瘤药物的一个显著特征是出现一批针对分子异常特征的药物——即分子靶向药物。 目前,根据是否需要做靶点检测,可以将常用小分子靶向药物、大分子单抗类药物以及小分子...
2026-01-27 11:46
资讯 CDE:针对泛肿瘤的抗肿瘤药物临床研发技术指导原则
泛肿瘤是从肿瘤起源和病因学等角度,将多种组织来源的肿瘤视为同一类疾病,并且寻求相同的治疗手段。当针对共有的分子改变开发药物时,不同肿瘤的患者均有可能从相同的药物治疗...
2026-01-25 18:54
资讯 病毒“突变”不等于更强生存力——华山张文宏教授团队发现:敏感性下降,往往伴随适应性下降
玛巴洛沙韦敏感性降低的突变发生率仍然极低(0 05%),未发现典型的I38T耐药突变。
2026-01-24 12:22
资讯 箕星药业宣布成功完成D1轮2.87亿美元融资,推进口服GLP-1药物开发
1月22日消息,箕星药业有限公司(Corxel Pharmaceuticals Limited)宣布已成功完成D1轮融资,募集资金高达2 87亿美元。
2026-01-23 18:00
资讯 基因启明完成亿元天使轮融资,加码iNKT细胞疗法研发与临床转化
本轮融资由人合资本独家投资。融资资金将重点用于推进公司核心iNKT细胞药物的临床试验进程,同时加速新管线的研发拓展与技术平台升级。
2026-01-23 14:05
资讯 商务部、国家发改委、国家卫健委、国家医保局等9部门印发促进药品零售行业高质量发展的意见
鼓励符合监管要求的实体医疗机构、互联网医院与药品零售企业依托电子处方流转平台进行处方流转。鼓励建设非医保药品自费处方电子流转平台,规范和完善相关药学服务。
2026-01-23 11:04
资讯 诺和诺德聚焦零售药店体重管理服务,启动“零售科学减重生态联盟”
1月22日,诺和诺德在福州举办超越·共盈——诺和诺德零售生态伙伴大会,大会汇聚连锁零售药店管理层、临床专家、资深药师、行业智库、零售生态合作伙伴等多方力量,正式启动零...
2026-01-22 21:53











