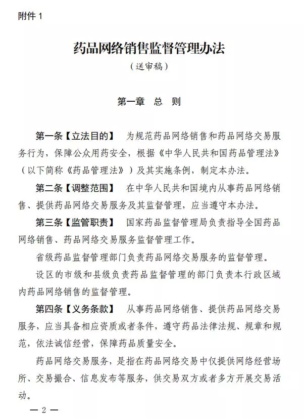
网售处方药要放开了?
近日,一份1月3日国家市场监管总局公布的《药品网络销售监督管理办法(送审稿)》(以下简称“办法”)在网上流出,网售处方药问题再次进入公众视野。
文件指出,允许药品网络销售者(即药品上市许可持有人或者药品经营企业)可以通过自建网站、网络客户端应用程序或者药品网络交易服务第三方平台开展药品网络销售以及允许向个人消费者受售药网站发布处方药信息。
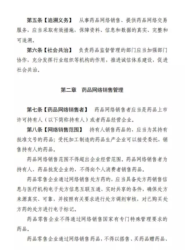
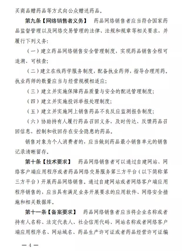
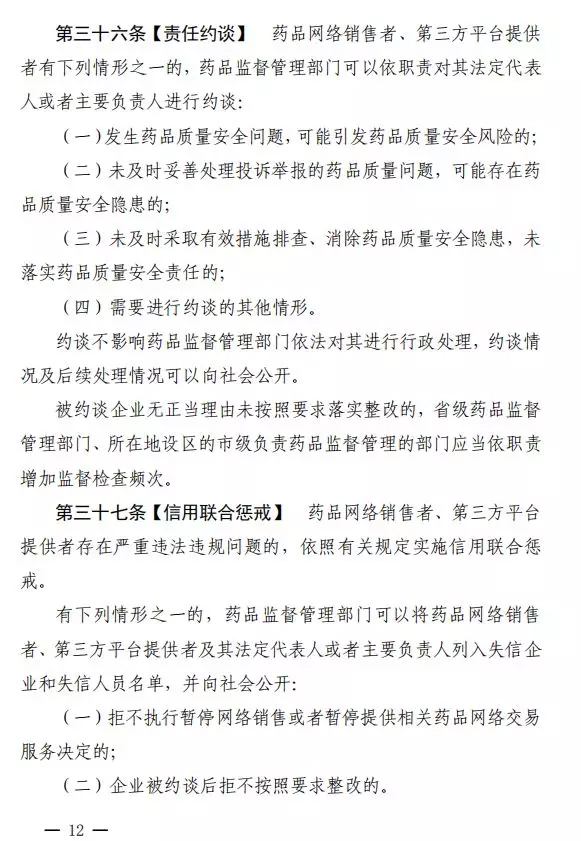
其中,值得关注的是,根据《办法》起草说明中指出,允许单体药店通过网络销售药品,但要提高门槛,明确条件。《办法》第九条明确:向个人消费者开展网络售药的经营者,要做到药品最小销售单元的可追溯;要建立在线药学服务制度,配备执业药师,指导合理用药。执业药师的数量应当与经营规模相适应。同时加强监管针对性,避免质量管理水平低下的零售药店通过网售药品扩大风险。
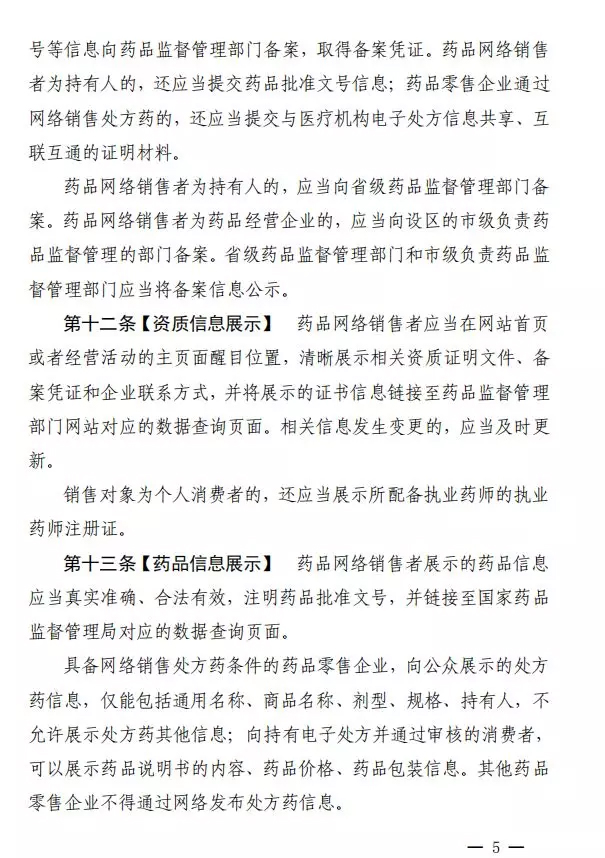
《办法》第八条明确:通过网络销售处方药的药品零售企业,处方药销售信息与医疗机构具备电子处方信息互联互通、实时共享的条件,确保处方来源真实、可靠,并按照有关要求进行处方调剂审核,对已购买处方药的处方进行电子标记。《办法》第十三条明确:具备网络销售处方药条件的药品零售企业,向公众展示处方药信息时,应当突出显示“处方药须凭处方在执业药师指导下购买和使用”等风险警示信息。《办法》第十五条明确:销售处方的药品零售企业还应当保存电子处方记录。相关记录保存期限不得少于3年,且不少于药品有效期后1年。
如果这份文件送审通过,那意味着“网售处方药”在向有条件放开的步伐迈进。
而在去年2月9日,国家食品药品监督管理总局发布了关于公开征求《药品网络销售监督管理办法》(征求意见稿)意见的通知,其中有几条引起了业内重视:一是“药品网络销售者为药品零售连锁企业的,不得通过网络销售处方药和国家有专门管理要求的药品等。”二是“向个人消费者销售药品的网站不得通过网络发布处方药信息。”
在我国,患者购买处方药须有医师处方才可调配、购买和使用,且有关药品零售企业不得网售邮寄处方药。但是部分平台采取变通策略,网订,线下配送到付,其实本身是一种变相邮售处方药的违规行为,所以一经媒体报道,就会被检查处罚。2018年6月19日,国家药品监督管理局在公布的《药品、医疗器械、化妆品案件信息》中曝光了35起案件,为经营者通过邮寄、互联网交易等方式(直接)向公众销售处方药案,涉及国大药房、京东大药房、健客等多家知名企业。
近年来,网售处方药是禁止还是放开的争论,业界从未停止过。为此,在2018年6月6日北京召开的一场关于网售处方药研讨会上,业内有关人士已透漏,国家政策正出现向“开放网售处方药”方向倾斜的迹象。部分专家认为,尽管存在一些障碍,但放开处方药网络经营是大势所趋,有利于提升社会公共服务效率,也是破解“以药补医”和完善药品供应保障制度的重要政策杠杆点。而也有部分企业和人士对此表示强烈担忧,希望国家能够考虑到从消费者用药安全的角度出发,谨慎放开网售处方药。
据《经济参考报》报道,北京大学医学人文研究院教授王岳作了相关研究,梳理了有关观点:
质疑方认为,简单放开互联网售药有可能导致假劣药品泛滥;药品储存、运输条件难以符合要求,危及药品内在质量;网上药店远比实体店情况复杂,现有条件下难以对网上药店实施有效监管;医疗机构处方外流存在体制障碍,上传处方的真实合法性难以鉴别,网上药店执业药师资质有待考证等。
支持方认为放开网售处方药是一项利民政策:有利于破除目前医院“垄断”处方药和“以药补医”现象;能让药价更具透明性;有利于医药电商的创新和竞争;也有利于传统药店的网上拓展。
如果这次文件正式出台,或将给整个医疗行业带来变革。随着老百姓对高效便捷的健康医疗保障体系需求不断提高和药品零售电商化运营程度的不断提升,将会倒逼政策落地,网售处方药有条件放开几乎成为必然。前提是,互联网技术支持、医院角色的转变、责任追溯制度的完善、医保政策的跟进都需要得到妥善解决。
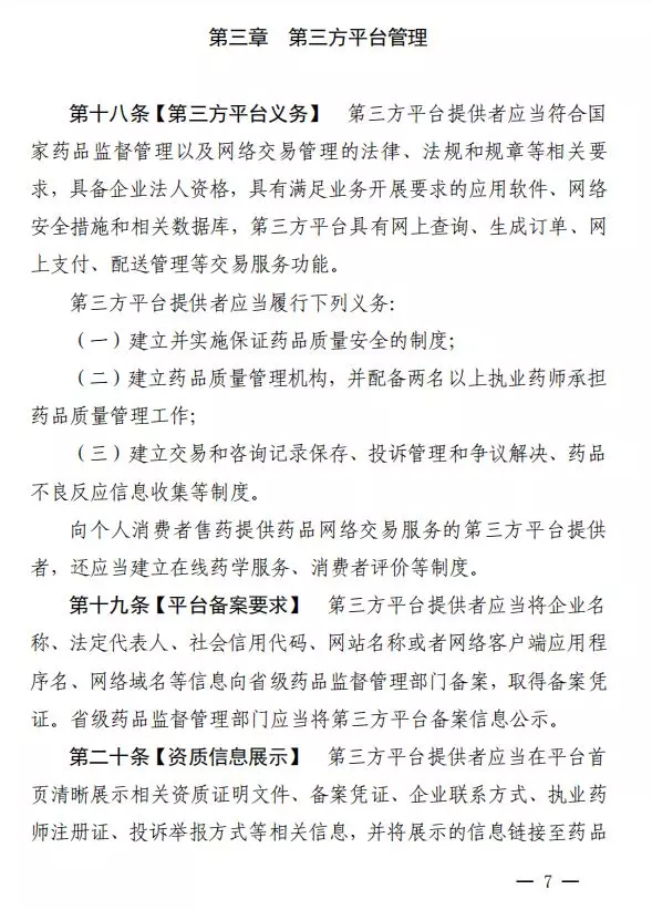
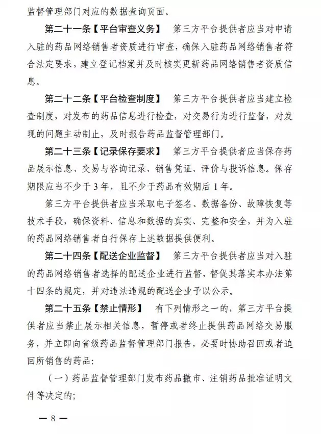
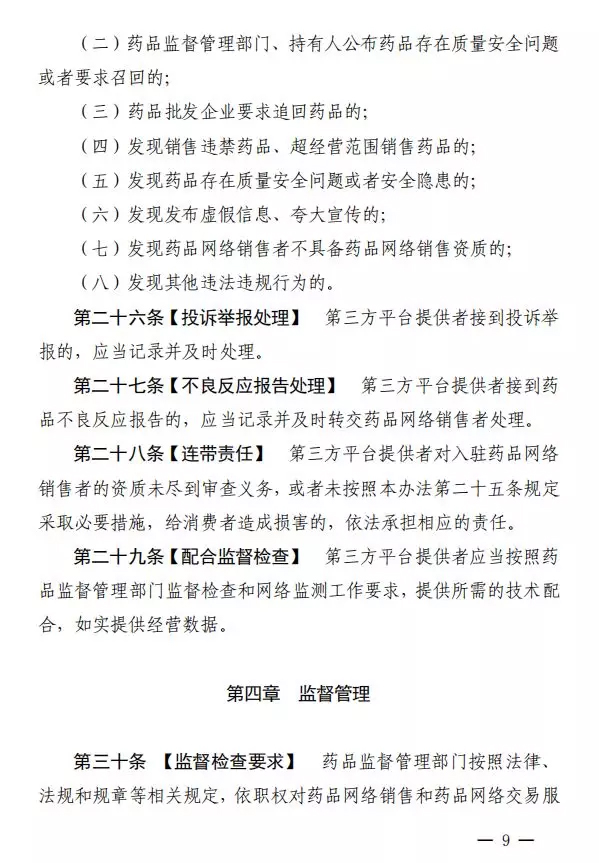
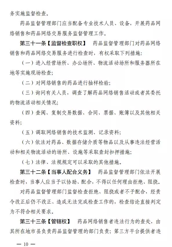
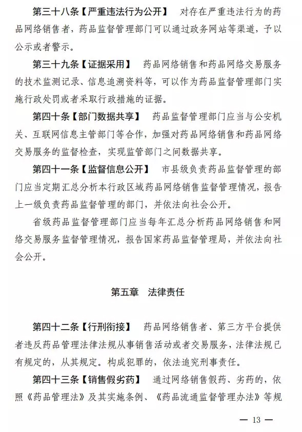
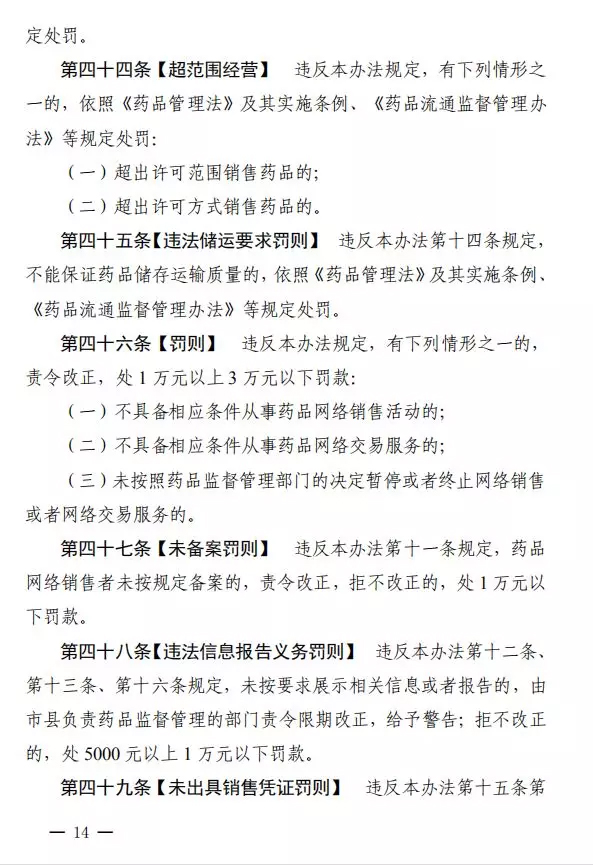
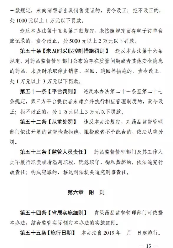
附件《药品网络销售监管管理办法(送审稿)》
来源:医谷网综合报道
为你推荐
资讯 从“无差别轰炸”到“定点爆破”,我国二线HER2阳性胃癌治疗迎来靶向ADC新突破
近日,优赫得®(注射用德曲妥珠单抗)正式获得中国国家药品监督管理局(NMPA)批准,单药用于治疗既往接受过一种含曲妥珠单抗治疗方案的局部晚期或转移性HER2阳性成人胃或胃食...
2026-01-29 18:54
资讯 18个区域,中医优势病种按病种付费试点地区明确
根据《关于开展中医优势病种按病种付费试点工作的通知》要求,国家医保局、国家中医药局组织专家对申报中医优势病种按病种付费试点的地区开展遴选,经相应程序,确定北京、河北...
2026-01-29 18:16
资讯 合成生物创新企业康诺生物递交港交所上市申请
康诺生物核心业务聚焦于线粒体功能障碍相关疾病的研究,专注于NAD+抗心血管疾病、NAD+抗生殖功能障碍、NAD+抗神经退行性疾病和NAD+抗衰老等领域的科学应用
2026-01-29 18:15
资讯 奥纳再生完成数千万天使轮融资,加速异种移植技术产业化落地
本轮融资由达安创谷领投,黎曼猜想担任独家财务顾问,所筹资金将主要用于核心技术平台建设、现有产品管线研发推进及IND申报工作,助力公司加速异种移植技术的产业化落地,破解全...
2026-01-29 18:00
资讯 施维雅集团2024-2025财年合并销售收入达69亿欧元,同比增长16.2%,美国市场表现卓著
1月27日,全球知名跨国药企施维雅集团正式公布了2024-2025财年的财务业绩。施维雅集团2024-2025财年的合并收入达69亿欧元,超额完成60亿欧元的目标。较上一财年增长16 2%,显现...
2026-01-28 17:20
资讯 时隔23年,新修订的《中华人民共和国药品管理法实施条例》全文
1月27日,《中华人民共和国药品管理法实施条例》正式对外发布,这是时隔23年以来,首次全面修订药品管理法实施条例。
2026-01-28 12:38
资讯 先声药业一款双抗在研药物10.58亿欧元授权勃林格殷格翰
1月26日,先声药业发布公告称,与勃林格殷格翰达成一项许可与合作协议,双方将共同开发先声药业的临床前阶段TL1A IL23p19双特异性抗体SIM0709,用于炎症性肠病(IBD)的治疗。
2026-01-27 17:55
资讯 国家卫健委:新型抗肿瘤药物临床应用指导原则(2025年版)
新型抗肿瘤药物的一个显著特征是出现一批针对分子异常特征的药物——即分子靶向药物。 目前,根据是否需要做靶点检测,可以将常用小分子靶向药物、大分子单抗类药物以及小分子...
2026-01-27 11:46
资讯 CDE:针对泛肿瘤的抗肿瘤药物临床研发技术指导原则
泛肿瘤是从肿瘤起源和病因学等角度,将多种组织来源的肿瘤视为同一类疾病,并且寻求相同的治疗手段。当针对共有的分子改变开发药物时,不同肿瘤的患者均有可能从相同的药物治疗...
2026-01-25 18:54
资讯 病毒“突变”不等于更强生存力——华山张文宏教授团队发现:敏感性下降,往往伴随适应性下降
玛巴洛沙韦敏感性降低的突变发生率仍然极低(0 05%),未发现典型的I38T耐药突变。
2026-01-24 12:22
资讯 箕星药业宣布成功完成D1轮2.87亿美元融资,推进口服GLP-1药物开发
1月22日消息,箕星药业有限公司(Corxel Pharmaceuticals Limited)宣布已成功完成D1轮融资,募集资金高达2 87亿美元。
2026-01-23 18:00
资讯 基因启明完成亿元天使轮融资,加码iNKT细胞疗法研发与临床转化
本轮融资由人合资本独家投资。融资资金将重点用于推进公司核心iNKT细胞药物的临床试验进程,同时加速新管线的研发拓展与技术平台升级。
2026-01-23 14:05
资讯 商务部、国家发改委、国家卫健委、国家医保局等9部门印发促进药品零售行业高质量发展的意见
鼓励符合监管要求的实体医疗机构、互联网医院与药品零售企业依托电子处方流转平台进行处方流转。鼓励建设非医保药品自费处方电子流转平台,规范和完善相关药学服务。
2026-01-23 11:04
资讯 诺和诺德聚焦零售药店体重管理服务,启动“零售科学减重生态联盟”
1月22日,诺和诺德在福州举办超越·共盈——诺和诺德零售生态伙伴大会,大会汇聚连锁零售药店管理层、临床专家、资深药师、行业智库、零售生态合作伙伴等多方力量,正式启动零...
2026-01-22 21:53

































