单独或结合化疗药物口服甘露糖,就可以对肿瘤产生明显的抑制效果。这是本周三在线发表于《Nature》杂志上的一项最新抗肿瘤研究。
肿瘤细胞出于快速分裂生殖的需要,对葡萄糖的需求远高于正常细胞,因而限制葡萄糖的摄入量可以在一定程度上减缓癌症的发展。“但问题是正常的组织也需要葡萄糖,所以我们不能完全把它从身体中移除。”论文主要作者、英国癌症研究中心的 Kevin Ryan教授说道。
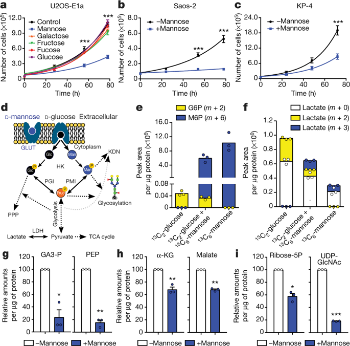
那么是否肿瘤对所有的糖类都高度需求呢,研究人员用同位素标记了不同种类的糖,包括甘露糖、半乳糖、果糖、葡萄糖等,以检测它们对不同肿瘤细胞株生长的影响。研结果发现,大多数糖类是肿瘤细胞生长的能源,而甘露糖却能显着抑制肿瘤细胞的生长。
甘露糖是一种单糖,在糖类代谢过程中会因为己糖激酶的作用,而磷酸化形成甘露糖-6-磷酸。在实验中,研究人员发现甘露糖-6-磷酸可以抑制参与葡萄糖代谢的三种酶:己糖激酶、磷酸葡萄糖异构酶和葡萄糖-6-磷酸脱氢酶,进而影响三羧酸循环、磷酸戊糖途径及聚糖合成,而这一代谢抑制在其它单糖中不存在。这说明甘露糖能影响到葡萄糖的代谢,倘若无法利用葡萄糖,肿瘤细胞的生长自然会受到抑制。
甘露糖通过在细胞内积累甘露糖-6-磷酸盐而损害癌细胞的生长并干扰葡萄糖代谢
在进一步的动物实验中,研究人员检测了患有胰腺癌、肺癌或皮肤癌的小鼠在饮用甘露糖水并给予口服治疗时的反应。他们发现,小鼠肿瘤的生长得到了明显的减缓,并且没有出现任何明显的副作用。
为了测试甘露糖联合癌症化疗药物的效果,研究人员对小鼠进行了顺铂和阿霉素这两种最广泛使用的化疗药物的治疗。他们发现,甘露糖可以增强化疗的效果,减缓肿瘤的生长,减小肿瘤的大小,甚至还可以延长一些小鼠的寿命,而其他己糖无此效果。
甘露糖能损害肿瘤生长,并与化疗联合诱导肿瘤消退
不过,研究人员表示,一些肿瘤细胞对治疗反应良好,而另一些则没有。Ryan表示:“我们下一步要做的是调查为什么治疗只能在部分细胞中起作用,这样我们就能找出哪些病人能从这种方法中获益最多。我们希望能尽快开展甘露糖的人体临床试验,以确定它作为一种新的癌症疗法的真正潜力。”
总的来说,该研究表明单独服用甘露糖或结合化疗药物服用可以抑制肿瘤生长。甘露糖疗法将可能是一种既简单又安全的肿瘤治疗方法,不过仍然需要进一步研究加以验证。英国癌症研究中心的护士长Martin Ledwick说道:“虽然这些结果对一些癌症治疗的未来非常有希望,但这只是早期的研究,还没有在人类身上进行测试。患者不应该自己开甘露糖处方,因为它确实有一定副作用的风险,而且还没有经过测试,不要急着去改变饮食或药品。” 在甘露糖真正用于癌症患者之前,必须进行更多的研究。
参考文献
《Sugar supplement slows tumor growth and can improve cancer treatment》
《Mannose impairs tumour growth and enhances chemotherapy》
来源:医谷网 作者:周会棋(编译)
为你推荐
资讯 施维雅集团2024-2025财年合并销售收入达69亿欧元,同比增长16.2%,美国市场表现卓著
1月27日,全球知名跨国药企施维雅集团正式公布了2024-2025财年的财务业绩。施维雅集团2024-2025财年的合并收入达69亿欧元,超额完成60亿欧元的目标。较上一财年增长16 2%,显现...
2026-01-28 17:20
资讯 时隔23年,新修订的《中华人民共和国药品管理法实施条例》全文
1月27日,《中华人民共和国药品管理法实施条例》正式对外发布,这是时隔23年以来,首次全面修订药品管理法实施条例。
2026-01-28 12:38
资讯 先声药业一款双抗在研药物10.58亿欧元授权勃林格殷格翰
1月26日,先声药业发布公告称,与勃林格殷格翰达成一项许可与合作协议,双方将共同开发先声药业的临床前阶段TL1A IL23p19双特异性抗体SIM0709,用于炎症性肠病(IBD)的治疗。
2026-01-27 17:55
资讯 国家卫健委:新型抗肿瘤药物临床应用指导原则(2025年版)
新型抗肿瘤药物的一个显著特征是出现一批针对分子异常特征的药物——即分子靶向药物。 目前,根据是否需要做靶点检测,可以将常用小分子靶向药物、大分子单抗类药物以及小分子...
2026-01-27 11:46
资讯 CDE:针对泛肿瘤的抗肿瘤药物临床研发技术指导原则
泛肿瘤是从肿瘤起源和病因学等角度,将多种组织来源的肿瘤视为同一类疾病,并且寻求相同的治疗手段。当针对共有的分子改变开发药物时,不同肿瘤的患者均有可能从相同的药物治疗...
2026-01-25 18:54
资讯 病毒“突变”不等于更强生存力——华山张文宏教授团队发现:敏感性下降,往往伴随适应性下降
玛巴洛沙韦敏感性降低的突变发生率仍然极低(0 05%),未发现典型的I38T耐药突变。
2026-01-24 12:22
资讯 箕星药业宣布成功完成D1轮2.87亿美元融资,推进口服GLP-1药物开发
1月22日消息,箕星药业有限公司(Corxel Pharmaceuticals Limited)宣布已成功完成D1轮融资,募集资金高达2 87亿美元。
2026-01-23 18:00
资讯 基因启明完成亿元天使轮融资,加码iNKT细胞疗法研发与临床转化
本轮融资由人合资本独家投资。融资资金将重点用于推进公司核心iNKT细胞药物的临床试验进程,同时加速新管线的研发拓展与技术平台升级。
2026-01-23 14:05
资讯 商务部、国家发改委、国家卫健委、国家医保局等9部门印发促进药品零售行业高质量发展的意见
鼓励符合监管要求的实体医疗机构、互联网医院与药品零售企业依托电子处方流转平台进行处方流转。鼓励建设非医保药品自费处方电子流转平台,规范和完善相关药学服务。
2026-01-23 11:04
资讯 诺和诺德聚焦零售药店体重管理服务,启动“零售科学减重生态联盟”
1月22日,诺和诺德在福州举办超越·共盈——诺和诺德零售生态伙伴大会,大会汇聚连锁零售药店管理层、临床专家、资深药师、行业智库、零售生态合作伙伴等多方力量,正式启动零...
2026-01-22 21:53
资讯 优赫得在华获批治疗既往接受过一种含曲妥珠单抗治疗方案的局部晚期或转移性HER2阳性成人胃或胃食管结合部腺癌患者
基于DESTINY-Gastric04 III期试验结果,与雷莫西尤单抗+紫杉醇相比,优赫得®可为患者带来具有显著统计学差异和临床意义的总生存期(OS)改善,两年OS率实现翻倍
2026-01-22 17:53
资讯 传奇生物CAR-T细胞药物 Carvykti(西达基奥仑赛)2025年销售额18.87 亿美元,同比增长 95.9%
强生2025年全年收入达到941 93亿美元,同比增长6%,净利润268 04亿美元,同比增长90 6%,调整后净利润262 15亿美元,同比增长8 1%。
2026-01-22 16:48
资讯 从收费难题到医保立项:机器人诊疗迎来普及拐点
2025年12月5日,国家医保局向各省医保局下发了《手术和治疗辅助操作类医疗服务价格项目立项指南(征求意见稿)》,用于在医保体系内部征求意见。
文/梁瑜 2026-01-21 16:48











