西安市生物医药产业作为“硬科技”产业之一,形成了以化药、中药、生物药、医疗器械传统产业为基础,以西安高新区为核心、西咸新区秦汉新城及沣东新城为新兴产业承载空间的产业发展格局。
一、产业规模
2016年西安市发布《西安市“十三五”工业发展规划》(以下简称《规划》),指出要重点发展七大产业,生物医药产业作为七大重点产业之一,同时也是西安市主导产业之一,力争到2020年,医药产业总产值达到500亿元。
统计数据显示,2017年西安市医药制造业实现利润总额13.30亿元。2018年1-9月医药制造业规模上工业增加值增长8.4%。
图 1 西安市近五年医药制造业规模情况
截止目前生产研发型企业2758家,其中国家高新技术企业141家,医药工业百强3家,2家上市,8家新三板挂牌。以高新区为产业发展核心区,集聚了400余家生物医药企业,24家销售额过亿企业。
二、产业链
根据《规划》要求,“十三五”期间,西安市重点发展化学药、现代中药、生物医药、高端医疗器械等产业。
根据火石创造数据库数据显示,目前西安市生物医药产业企业主要分布在化药、中药、生物药、医疗器械等产业领域,另外还有少量的CRO企业。其中化药领域中医药中间体占比较大;中药领域中中药种植、养殖占比较大;医疗器械领域中治疗设备、手术器械、医用耗材占比较大。尤其在中药领域累计获批批件数量高于上海、深圳、杭州等沿海发达区域。
近年来,西安市加大生物医药前沿领域布局,包括基因测序、3D打印、细胞治疗、再生医学、医用机器人等。其中高新区大力布局肿瘤免疫治疗等前沿技术领域;西咸新区的沣东新城大力布局精准医疗,包括基因测序、免疫治疗、再生医学等细分领域;西咸新区的秦汉新城大力布局细胞治疗、基因测序服务、再生医学等细分领域。
图 1 西安市重点产业布局情况
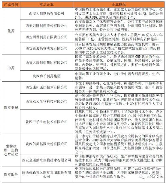
目前西安市生物医药产业集聚了一批重点企业,包括以力邦制药、万隆制药等为代表的化药企业;以大唐制药、步长制药等为代表的中药企业;以康拓医疗、点云生物等为代表的医疗器械企业;以佰美基因、华大基因等为代表的生物诊断、生物芯片研发企业;以嘉禾生物、天一生物、森弗等为代表的天然植物提取生产企业;以强森医疗等为代表的医疗服务企业。
表 1 西安市生物医药产业各细分领域重点企业分析(部分)
资料来源:根据官网资料编制
三、空间链
根据2018年西安市发布的《大西安(西安市—西咸新区)国民经济和社会发展规划(2017—2021)》,生物医药产业主要分布在高新区。此外,西咸新区的秦汉新城、沣东新城也集聚了一批生物医药产业项目。
图 2 西安市生物医药产业主要区域分布
注:红色区域为生物医药产业重点分布区域
(一)西安高新区
根据公开资料显示,高新区已形成了包括化学原料药、化学药品制剂、中成药制造、中药饮片加工、生物生化制品、医疗仪器设备及器械以及卫生材料及医药用品等七大子行业。初步形成以化学原料与制剂为基础,以中药加工、生产和天然药物提取为特色和增长点,以医药器械研发生产为辅助;以新剂型、生物技术药物研发为战略方向的产业格局。聚集生物医药企业400余家,销售额亿元以上的企业24家,GMP认证制药企业43家。代表性企业主要包括力邦制药、万隆制药、巨子生物、康拓医疗、新通药物等。
其中由西安高新区生物医药园同西安高新区创业园发展中心合作建设的西安高新生物医药产业研发聚集基地项目,作为区域生物医药研发企业加速发展的空间载体,发展定位为打造西部创新医药研发基地,重点支持创新药物研究、医疗器械、高附加值植物提取物以及生物医药服务方面的发展。
(二)西咸新区秦汉新城
秦汉新城目前已引进一批生物医药产业重点项目,包括国家组织工程干细胞西北分库及西北再生医学基地、中国秦岭生物医药产业园等。2018年随着秦汉新城生物医药众创空间的启动运营,为西安市生物医药产业又增添一大高端载体。
秦汉新城生物医药众创空间由产业基金投资建设,主要发展细胞治疗领域的上下游,包括上游的试剂、设备,中游的专业研发服务以及下游的应用和细胞药物研发;创新型医疗器械,包括下一代手术设备、病理检测仪等的研发;以及以基因测序为手段的第三方病理检测类项目。目前首批入驻的予果生物、全方位智能生机、东润医疗、台鸿细胞科技、博新康生物科技5个项目。
(三)西咸新区沣东新城
沣东新城精准医疗产业园主要产业定位为精准医疗,目前园区共引进入二十余家专业综合性医疗机构和精准医疗行业领军企业,在辖区内形成精准医疗产业的有效聚集。当前新城正在与多家具有国际影响力企业和医疗机构洽谈在基因检测、细胞治疗、研发新药等领域的深入合作,进一步聚集精准医疗产业资源,着力打造西安乃至陕西精准医疗产业聚集区。未来沣东新城将依托精准医疗产业定位和规划,逐步完善区域硬件设施和软件服务,全力助推精准医疗产业在区域发展壮大。
四、创新链分析
创新平台。根据火石创造数据库数据显示,西安市生物医药产业医药专业研究机构达60多家,包括国家组织工程干细胞西北分库、国家分子医学转化中心、西安高新区创新药物孵化及产业化转化综合平台等。其中仅中国人民解放军空军军医大学(第四军医大学)就有多个科研平台。
表 2 中国人民解放军空军军医大学(第四军医大学)科研平台
资料来源:根据官网资料编制
创新成果。根据火石创造数据库数据显示,截止目前,西安市累计获批国产药品3299件,包括化药2195件,生物制品11件,中药1056件,其中中药获批批件高于上海、杭州、深圳等沿海区域。累计获批国产医疗器械1137件,包括二类医疗器械964件,三类医疗器械173件。
创新资本。根据火石创造数据库数据显示,2017年西安市生物医药产业融资领域主要分布在医疗器械与精准医疗两个层面,包括博恩生物、浣新生、医臻生物等企业,融资轮次主要集中在天使轮与种子轮等前期阶段。2018年1-9月西安市生物医药产业尚未出现融资事件。
创新人才。根据火石创造数据库数据显示,西安市生物医药产业集聚各类国家级人才180余人,其中享受国务院特殊津贴专家20人,两院院士9人,长江学者8人,国家杰出青年基金获得者11人,国家863/973科学家49人,国家科技部科技创新领军人才2人,国医大师3人。
五、产业政策
近年来,西安市积极落实国家、省级层面产业政策,同时从鼓励企业技术改造、培育优势品种、鼓励科技创新等层面制定产业政策。
鼓励企业技术创新层面,重点支持化学药、现代中药、生物医药、高端医疗器械等产业加快升级改造,推动集群发展,培育知名品牌,增强产业竞争力。同时在税收优惠、企业筹融资、技术改造等层面给予支持。其中根据2018年8月发布的《陕西省改革完善仿制药供应保障及使用政策工作方案》,对研发出防治重特大传染病疫情或重特大疾病新药,并在陕西省实现产业化生产的企业或个人,以项目形式进行奖补,奖补金额不少于200万元。
培育优势品种层面,遴选一批临床应用范围广、疗效可靠、安全性高的省产医药产品进入《全省医药优势产品目录》,加强在陕西省医疗机构中进行重点推广应用,提高省内市场份额,努力开拓全国市场。对国家实施专利强制许可的药品,无条件纳入药品采购目录,直接挂网采购。对按规定向艾滋病、结核病患者提供的药品,优先采购使用仿制药。
鼓励科技创新层面。建设一批国家重点实验室、工程实验室、工程(技术)研究中心等创新平台,争取布局国家级产业创新中心。对试点科研院所、高校和试点企业牵头获得国家资金支持的国家级科技创新平台和国家级重大科技计划项目,从市级科技计划中给予最高不超过500万元配套支持。对于新引进、新设立的军工总部基础设施建设大项目,按照一事一议的办法,按照投资额的10%的比例给予配套资金支持,最高不超过500万元。对获得市级以上企业技术中心、工程技术研究中心的企业,给予最高80万元奖励。
此外,西安市还设立了1000亿元西安科技产业发展基金,通过市场化运作吸引社会资本和金融机构投资包括生物医药产业在内的硬科技产业。
来源:火石创造
来源:火石创造
为你推荐
资讯 施维雅集团2024-2025财年合并销售收入达69亿欧元,同比增长16.2%,美国市场表现卓著
1月27日,全球知名跨国药企施维雅集团正式公布了2024-2025财年的财务业绩。施维雅集团2024-2025财年的合并收入达69亿欧元,超额完成60亿欧元的目标。较上一财年增长16 2%,显现...
2026-01-28 17:20
资讯 时隔23年,新修订的《中华人民共和国药品管理法实施条例》全文
1月27日,《中华人民共和国药品管理法实施条例》正式对外发布,这是时隔23年以来,首次全面修订药品管理法实施条例。
2026-01-28 12:38
资讯 先声药业一款双抗在研药物10.58亿欧元授权勃林格殷格翰
1月26日,先声药业发布公告称,与勃林格殷格翰达成一项许可与合作协议,双方将共同开发先声药业的临床前阶段TL1A IL23p19双特异性抗体SIM0709,用于炎症性肠病(IBD)的治疗。
2026-01-27 17:55
资讯 国家卫健委:新型抗肿瘤药物临床应用指导原则(2025年版)
新型抗肿瘤药物的一个显著特征是出现一批针对分子异常特征的药物——即分子靶向药物。 目前,根据是否需要做靶点检测,可以将常用小分子靶向药物、大分子单抗类药物以及小分子...
2026-01-27 11:46
资讯 CDE:针对泛肿瘤的抗肿瘤药物临床研发技术指导原则
泛肿瘤是从肿瘤起源和病因学等角度,将多种组织来源的肿瘤视为同一类疾病,并且寻求相同的治疗手段。当针对共有的分子改变开发药物时,不同肿瘤的患者均有可能从相同的药物治疗...
2026-01-25 18:54
资讯 病毒“突变”不等于更强生存力——华山张文宏教授团队发现:敏感性下降,往往伴随适应性下降
玛巴洛沙韦敏感性降低的突变发生率仍然极低(0 05%),未发现典型的I38T耐药突变。
2026-01-24 12:22
资讯 箕星药业宣布成功完成D1轮2.87亿美元融资,推进口服GLP-1药物开发
1月22日消息,箕星药业有限公司(Corxel Pharmaceuticals Limited)宣布已成功完成D1轮融资,募集资金高达2 87亿美元。
2026-01-23 18:00
资讯 基因启明完成亿元天使轮融资,加码iNKT细胞疗法研发与临床转化
本轮融资由人合资本独家投资。融资资金将重点用于推进公司核心iNKT细胞药物的临床试验进程,同时加速新管线的研发拓展与技术平台升级。
2026-01-23 14:05
资讯 商务部、国家发改委、国家卫健委、国家医保局等9部门印发促进药品零售行业高质量发展的意见
鼓励符合监管要求的实体医疗机构、互联网医院与药品零售企业依托电子处方流转平台进行处方流转。鼓励建设非医保药品自费处方电子流转平台,规范和完善相关药学服务。
2026-01-23 11:04
资讯 诺和诺德聚焦零售药店体重管理服务,启动“零售科学减重生态联盟”
1月22日,诺和诺德在福州举办超越·共盈——诺和诺德零售生态伙伴大会,大会汇聚连锁零售药店管理层、临床专家、资深药师、行业智库、零售生态合作伙伴等多方力量,正式启动零...
2026-01-22 21:53
资讯 优赫得在华获批治疗既往接受过一种含曲妥珠单抗治疗方案的局部晚期或转移性HER2阳性成人胃或胃食管结合部腺癌患者
基于DESTINY-Gastric04 III期试验结果,与雷莫西尤单抗+紫杉醇相比,优赫得®可为患者带来具有显著统计学差异和临床意义的总生存期(OS)改善,两年OS率实现翻倍
2026-01-22 17:53
资讯 传奇生物CAR-T细胞药物 Carvykti(西达基奥仑赛)2025年销售额18.87 亿美元,同比增长 95.9%
强生2025年全年收入达到941 93亿美元,同比增长6%,净利润268 04亿美元,同比增长90 6%,调整后净利润262 15亿美元,同比增长8 1%。
2026-01-22 16:48
资讯 从收费难题到医保立项:机器人诊疗迎来普及拐点
2025年12月5日,国家医保局向各省医保局下发了《手术和治疗辅助操作类医疗服务价格项目立项指南(征求意见稿)》,用于在医保体系内部征求意见。
文/梁瑜 2026-01-21 16:48













