在22个国家生物产业基地中,江苏省占有南京、苏州和泰州三个席位。三大基地经过多年发展,形成了各自的生物医药产业特色和产业优势。
作为国家生物产业基地,南京、苏州和泰州经过多年产业培育和发展,形成了各自的生物医药产业特色。本文试图从产业规模、产业集聚、创新能力、产业环境四个方面,对南京、苏州和泰州的生物医药产业发展状况进行摸底和对比分析,找出各自的优势领域和薄弱环节。
一、产业规模对比
从产业总体规模来看,泰州市生物医药产业生产总值最高,全国排名第一,是南京和苏州的三倍左右。泰州市将生物医药及高性能医疗器械产业纳入三大主导产业,倾力打造中国医药城,医药行业规模加速突破,增速多年超过20%,产业规模在全国地级市中继续位列第一。因此,泰州市生物医药产业生产总值在GDP中也占有较高比重,接近20%,远高于南京市和苏州市的生物医药产值在GDP中的占比。从主营业务收入来看,2017年南京市生物医药主营业务收入最高,但三个城市差距不大。
表1 各城市的产业规模状况
注:资源来源于火石数据库。
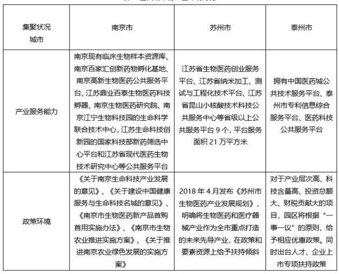
二、产业集聚对比
从三个城市的生物医药产业集聚状况对比分析来看,泰州市生物医药产业空间集聚程度最高,全市90%以上的生物医药企业均分布在泰州市高新区内的中国医药城,南京市内有多个生物医药产业空间载体,生物医药产业集聚程度稍弱。近几年来,苏州市加大对生物医药产业的扶持力度,全力打造生物医药产业基地和技术创新中心,集聚了一大批创新型生物医药企业,在领军企业集聚方面优势明显,生物医药领域的规上企业、高新技术企业和上市公司数量均遥遥领先于南京市和泰州市。
表2 各城市的产业集聚状况
注:资源来源于火石数据库。
三、创新能力对比
从创新要素对比来看,南京市作为江苏省省会,在生物医药产业创新要素集聚方面有明显优势。南京市依托南京大学、中国药科大学等一批高等院校资源,集聚了科研机构、领军人才等核心产业创新资源,同时拥有27家三甲医院,为生物医药产业发展提供了丰富的临床资源。值得关注的是,泰州市基于其生物医药产业规模优势,同样集聚了一大批生物医药领军人才。从创新成果来看,南京市在企业创新产品方面具有领先优势,而苏州在生物医药知识产权和生产批件方面具备较大优势。
表3 三大城市的产业创新能力对比
注:资源来源于火石数据库。
四、产业环境对比
从产业服务能力来看,南京、苏州和泰州三个城市均构建了比较完善的产业服务平台体系。从政策环境来看,苏州和泰州市的政策扶持力度较大,发布了多项产业扶持政策推动生物医药产业发展,而南京市现有生物医药产业政策基本是2014年前发布,现有政策吸引力相对另外两地较小。
表4 三大城市的产业环境对比
注:资源来源于火石数据库。
综合以上对比分析不难发现,南京市生物医药产业创新要素集聚有较大优势,未来应依托高校、科研机构和领军人才等资源优势,推动产业空间更加集聚发展,同时加大产业政策扶持力度,引进和培育一批领军企业,带动产业创新能力提升和产业规模的不断扩大。苏州市通过政府大力的政策扶持,在生物医药领军企业集聚和创新成果方面有较大优势,但是创新资源集聚能力不强,未来应依托企业资源,集聚顶尖科研机构和研发中心,招引更多顶尖人才,以保持产业快速发展态势。泰州市通过多年发展,依托中国医药城这一产业集聚区,在生物医药产业规模上具备优势,但是受城市规模的影响,泰州市创新要素和领军企业集聚能力不强,未来应依托强大的产业规模和优惠的产业政策,吸引更多创新要素,推动产业创新升级。
来源:火石创造
作者:涟漪
来源:火石创造 作者:涟漪
为你推荐
资讯 国家卫健委:新型抗肿瘤药物临床应用指导原则(2025年版)
新型抗肿瘤药物的一个显著特征是出现一批针对分子异常特征的药物——即分子靶向药物。 目前,根据是否需要做靶点检测,可以将常用小分子靶向药物、大分子单抗类药物以及小分子...
2026-01-27 11:46
资讯 CDE:针对泛肿瘤的抗肿瘤药物临床研发技术指导原则
泛肿瘤是从肿瘤起源和病因学等角度,将多种组织来源的肿瘤视为同一类疾病,并且寻求相同的治疗手段。当针对共有的分子改变开发药物时,不同肿瘤的患者均有可能从相同的药物治疗...
2026-01-25 18:54
资讯 病毒“突变”不等于更强生存力——华山张文宏教授团队发现:敏感性下降,往往伴随适应性下降
玛巴洛沙韦敏感性降低的突变发生率仍然极低(0 05%),未发现典型的I38T耐药突变。
2026-01-24 12:22
资讯 箕星药业宣布成功完成D1轮2.87亿美元融资,推进口服GLP-1药物开发
1月22日消息,箕星药业有限公司(Corxel Pharmaceuticals Limited)宣布已成功完成D1轮融资,募集资金高达2 87亿美元。
2026-01-23 18:00
资讯 基因启明完成亿元天使轮融资,加码iNKT细胞疗法研发与临床转化
本轮融资由人合资本独家投资。融资资金将重点用于推进公司核心iNKT细胞药物的临床试验进程,同时加速新管线的研发拓展与技术平台升级。
2026-01-23 14:05
资讯 商务部、国家发改委、国家卫健委、国家医保局等9部门印发促进药品零售行业高质量发展的意见
鼓励符合监管要求的实体医疗机构、互联网医院与药品零售企业依托电子处方流转平台进行处方流转。鼓励建设非医保药品自费处方电子流转平台,规范和完善相关药学服务。
2026-01-23 11:04
资讯 诺和诺德聚焦零售药店体重管理服务,启动“零售科学减重生态联盟”
1月22日,诺和诺德在福州举办超越·共盈——诺和诺德零售生态伙伴大会,大会汇聚连锁零售药店管理层、临床专家、资深药师、行业智库、零售生态合作伙伴等多方力量,正式启动零...
2026-01-22 21:53
资讯 优赫得在华获批治疗既往接受过一种含曲妥珠单抗治疗方案的局部晚期或转移性HER2阳性成人胃或胃食管结合部腺癌患者
基于DESTINY-Gastric04 III期试验结果,与雷莫西尤单抗+紫杉醇相比,优赫得®可为患者带来具有显著统计学差异和临床意义的总生存期(OS)改善,两年OS率实现翻倍
2026-01-22 17:53
资讯 传奇生物CAR-T细胞药物 Carvykti(西达基奥仑赛)2025年销售额18.87 亿美元,同比增长 95.9%
强生2025年全年收入达到941 93亿美元,同比增长6%,净利润268 04亿美元,同比增长90 6%,调整后净利润262 15亿美元,同比增长8 1%。
2026-01-22 16:48
资讯 从收费难题到医保立项:机器人诊疗迎来普及拐点
2025年12月5日,国家医保局向各省医保局下发了《手术和治疗辅助操作类医疗服务价格项目立项指南(征求意见稿)》,用于在医保体系内部征求意见。
文/梁瑜 2026-01-21 16:48
资讯 英矽智能6600万美元授权一款具有穿透血脑屏障的潜在在研抗炎药物
1月20日,英矽智能发布公告称,与深圳衡泰生物科技有限公司就 ISM8969 项目达成共同开发合作协议。
2026-01-21 15:42
资讯 国家医保局规范手术和治疗辅助操作类医疗服务价格,手术机器人有了系统明确收费指引
近日,国家医保局编制印发《手术和治疗辅助操作类医疗服务价格项目立项指南(试行)》,将已有价格项目规范整合为37项,覆盖医学3D重建、生物3D打印、术中显微成像、手术路径导...
2026-01-21 15:12
资讯 GSK22亿美元收购间接获得中国创新药资产
1月20日,GSK(葛兰素史克)宣布与RAPT Therapeutics达成最终收购协议,根据协议条款,葛兰素史克将以每股58 00美元的现金价格收购RAPTTherapeutics全部已发行普通股,对应股...
2026-01-21 14:33












