近日,中国生物制药有限公司发布中期业绩公告,2018年上半年,公司收入达972523万元,较去年同期增长约30%,归属母公司持有者应占盈利达136567万元,较去年同期增长约24.1%。新产品销售占集团收入约14.5%。
中国生物制药实力强劲,2016年、2017年均荣登《福布斯亚洲》亚太最佳公司50强。其旗下多个公司也在国内制药界名列前茅,如正大天晴药业股份有限公司、北京泰德制药股份有限公司、南京正大天晴制药有限公司、江苏正大清江制药有限公司、连云港润众制药有限公司等。其中正大天晴的研发中心是博士后科研工作站,是国内唯一一个新型肝病药物工程技术研究中心。而北京泰德在2012年获得日本日本厚生劳动省的GMP认可。
多个领域成为业内翘楚 创收俱佳
中国生物制药产品丰富,包括多种生物药和化药,在肿瘤、肝病、心脑血管病、镇痛、呼吸系统用药、骨科疾病等多个极具潜力的治疗领域处于强势地位。在2018上半年内,主要领域的业绩情况如下表所示,可以看到,心脑血管、抗肿瘤用药、镇痛药对公司收入贡献较大。
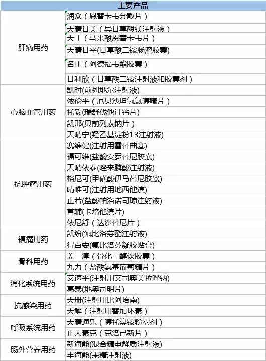
在这些主要贡献领域,其竞争力产品均为国内明星药品,具体名单如下:
根据公司发展情况,其发展最具潜力的药品如下:
13亿研发投入,半年获10个生产批件
新药、一致性评价竞争力十足
中国生物制药一直注重药品研发,2018年上半年,研发投入达132818万元,占收入的13.7%。高投入+强实力,使得其研发成绩不菲,上半年,中国生物制药共计获得10个生产批件,14个临床批件,其中化药1.1类13个、生物制品2类1个;新申报临床3件;通过一致性评价2个,新申报一致性评价品种8个;目前累计有临床批件、正在进行临床试验、申报生产的在研产品482件。报告期内集团还获得专利授权60项、其中发明专利45项;新专利申请145项,其中发明专利141项。其成绩重要表现如下:
1.重磅创新药盐酸安罗替尼上市
2018年5月,正大天晴的小分子多靶点的受体酪氨酸激酶抑制剂盐酸安罗替尼胶囊(福可维)上市,用于治疗晚期或转移性非小细胞肺癌。盐酸安罗替尼胶囊属于正大天晴自主研发的创新药,通过优先审评审批程序获准上市。
2.国内首个神经病理性疼痛外用贴剂利多卡因凝胶贴膏获批上市
上半年,附属公司北京泰德制药股份有限公司研发的药品—利多卡因凝胶贴膏获得批准,该产品为3.1类新药,获得四年监测期。该药被美国、欧洲、中国等多地方的临床指南列为一级推荐用药。该药获批,还标志着国内神经病理性疼痛领域首个外用治疗贴剂将正式上市,填补了国内空白。
3.首仿醋酸加尼瑞克注射液获批
5月,正大天晴开发的药物醋酸加尼瑞克注射液(晴乐)国内首仿上市获批,醋酸加尼瑞克注射液由默沙东研发生产,商品名为Orgalutran,2013年6月进入中国。据公开资料显示,加尼瑞克自上市以来,销售额走势向好,随着我国二胎政策的放开以及人口生育年龄的不断增长,加尼瑞克的国内市场将更加可期。
4.润众(恩替卡韦分散片)通过一致性评价
2018年3月,润众(恩替卡韦分散片)通过一致性评价,润众作为正大天晴的拳头产品之一,以其疗效确切、价格适当的优势迅速占领市场,崛起为我国抗乙肝病毒药物主力产品。2017年其市场占有率为44%。目前还有江西青峰的分散片也通过一致性评价,二者领先占有优势。
5.依伦平(厄贝沙坦氢氯噻嗪片)通过一致性评价
3月,降压药依伦平(厄贝沙坦氢氯噻嗪片)通过一致性评价,厄贝沙坦氢氯噻嗪片适用于单用厄贝沙坦或氢氯噻嗪不能有效控制血压的原发性高血压患者。据2017年报所示,依伦平片2017年销售额为6.34亿元,同比增长17.9%。在一定程度上市场表现已经在赶超原研,国内市场拥有该药批文的企业有9家,片剂生产厂家有4家。申报一致性评价的目前有3家企业,其中已经通过2家。
来源:药智网
作者:绿萝
来源:药智网 作者:绿萝
为你推荐
资讯 CDE:针对泛肿瘤的抗肿瘤药物临床研发技术指导原则
泛肿瘤是从肿瘤起源和病因学等角度,将多种组织来源的肿瘤视为同一类疾病,并且寻求相同的治疗手段。当针对共有的分子改变开发药物时,不同肿瘤的患者均有可能从相同的药物治疗...
2026-01-25 18:54
资讯 病毒“突变”不等于更强生存力——华山张文宏教授团队发现:敏感性下降,往往伴随适应性下降
玛巴洛沙韦敏感性降低的突变发生率仍然极低(0 05%),未发现典型的I38T耐药突变。
2026-01-24 12:22
资讯 箕星药业宣布成功完成D1轮2.87亿美元融资,推进口服GLP-1药物开发
1月22日消息,箕星药业有限公司(Corxel Pharmaceuticals Limited)宣布已成功完成D1轮融资,募集资金高达2 87亿美元。
2026-01-23 18:00
资讯 基因启明完成亿元天使轮融资,加码iNKT细胞疗法研发与临床转化
本轮融资由人合资本独家投资。融资资金将重点用于推进公司核心iNKT细胞药物的临床试验进程,同时加速新管线的研发拓展与技术平台升级。
2026-01-23 14:05
资讯 商务部、国家发改委、国家卫健委、国家医保局等9部门印发促进药品零售行业高质量发展的意见
鼓励符合监管要求的实体医疗机构、互联网医院与药品零售企业依托电子处方流转平台进行处方流转。鼓励建设非医保药品自费处方电子流转平台,规范和完善相关药学服务。
2026-01-23 11:04
资讯 诺和诺德聚焦零售药店体重管理服务,启动“零售科学减重生态联盟”
1月22日,诺和诺德在福州举办超越·共盈——诺和诺德零售生态伙伴大会,大会汇聚连锁零售药店管理层、临床专家、资深药师、行业智库、零售生态合作伙伴等多方力量,正式启动零...
2026-01-22 21:53
资讯 优赫得在华获批治疗既往接受过一种含曲妥珠单抗治疗方案的局部晚期或转移性HER2阳性成人胃或胃食管结合部腺癌患者
基于DESTINY-Gastric04 III期试验结果,与雷莫西尤单抗+紫杉醇相比,优赫得®可为患者带来具有显著统计学差异和临床意义的总生存期(OS)改善,两年OS率实现翻倍
2026-01-22 17:53
资讯 传奇生物CAR-T细胞药物 Carvykti(西达基奥仑赛)2025年销售额18.87 亿美元,同比增长 95.9%
强生2025年全年收入达到941 93亿美元,同比增长6%,净利润268 04亿美元,同比增长90 6%,调整后净利润262 15亿美元,同比增长8 1%。
2026-01-22 16:48
资讯 从收费难题到医保立项:机器人诊疗迎来普及拐点
2025年12月5日,国家医保局向各省医保局下发了《手术和治疗辅助操作类医疗服务价格项目立项指南(征求意见稿)》,用于在医保体系内部征求意见。
文/梁瑜 2026-01-21 16:48
资讯 英矽智能6600万美元授权一款具有穿透血脑屏障的潜在在研抗炎药物
1月20日,英矽智能发布公告称,与深圳衡泰生物科技有限公司就 ISM8969 项目达成共同开发合作协议。
2026-01-21 15:42
资讯 国家医保局规范手术和治疗辅助操作类医疗服务价格,手术机器人有了系统明确收费指引
近日,国家医保局编制印发《手术和治疗辅助操作类医疗服务价格项目立项指南(试行)》,将已有价格项目规范整合为37项,覆盖医学3D重建、生物3D打印、术中显微成像、手术路径导...
2026-01-21 15:12
资讯 GSK22亿美元收购间接获得中国创新药资产
1月20日,GSK(葛兰素史克)宣布与RAPT Therapeutics达成最终收购协议,根据协议条款,葛兰素史克将以每股58 00美元的现金价格收购RAPTTherapeutics全部已发行普通股,对应股...
2026-01-21 14:33
资讯 182家单位入围2025年人工智能医疗器械创新任务揭榜挂帅,都有哪些项目
近日,工信部办公厅 与国家药监局综合和规划财务司公布2025年人工智能医疗器械创新任务揭榜挂帅入围单位。
2026-01-21 10:32
资讯 上海医药iNKT细胞注射液获批临床试验
1月20日,上海医药集团股份有限公司发布公告称,下属上海医药集团生物治疗技术有限公司自主研发的“B023细胞注射液”收到国家药品监督管理局核准签发的《药物临床试验批准通知书...
2026-01-20 16:49












