免疫疗法能提升患者免疫系统攻击癌细胞的能力,癌症治疗中一些最有希望的进展都集中在这一疗法上。但免疫疗法并非对所有患者都有效,研究人员一直在寻找提高免疫疗法有效性的方法。
7月2日,在Blood杂志发表的一篇新研究中,华盛顿大学医学院的研究人员将免疫疗法的两种策略CAR(嵌合抗原受体)工程化和记忆样(memery-like)NK细胞组合成为一种新疗法,即CAR-ML NK细胞疗法。在治疗诸如白血病等血液癌方面,人体细胞和小鼠的研究结果显示这一疗法比单独使用CAR或记忆样NK细胞都更为有效,而且这种新疗法可能比CAR-T疗法更加安全。
图片来源:Blood
研究人员利用CAR-T的T细胞修饰技术来改造NK细胞,最终产生的免疫疗法结合了CAR和NK的优势,而且可以减少CAR-T细胞疗法中偶尔出现的副作用。如CAR-T细胞疗法在一些患者中会引起细胞因子风暴,这种免疫系统的过度反应会对患者的生命造成威胁。
论文通讯作者Todd A. Fehniger博士说:“免疫疗法在癌症治疗方面显示出巨大的希望,但我们需要更有效、更安全的免疫疗法。在利用NK细胞为白血病患者所开发的治疗策略的基础上,我们建立了这种结合方法。这一组合可以使NK细胞攻击癌细胞的能力增强,同时也可以使用CAR细胞疗法的基因工程方法将NK细胞导向通常被其忽略的肿瘤靶点,这从根本上改变了NK细胞可治疗的癌症类型,包括其它血液癌以及一些实体瘤。”
Fehniger博士团队在之前的研究中收集了患者自身的NK细胞,并将其暴露于特定的化学信号配方中,这些化学信号能引发NK细胞攻击肿瘤。然后研究人员将这些处理后的NK细胞注射回患者体内进行治疗。结果显示这种化学暴露能使NK细胞在抗肿瘤时形成记忆,当这些细胞返回人体时会更有效地靶向肿瘤细胞。研究人员将这种细胞称为记忆样NK细胞。
在Barnes-Jewish医院和华盛顿大学医学院进行的小型临床试验中,记忆样NK细胞能持续有效地缓解一些白血病患者的病情,但并不是对每个患者都有效,仍有一些肿瘤细胞能逃脱攻击。之后,研究人员用CAR分子对记忆样NK细胞进行修饰,来帮助记忆样NK细胞找到并杀死正确的肿瘤靶点。而且CAR分子化学结构具有灵活性,可以根据癌细胞表面的蛋白质进行CAR的修饰,从而将记忆样NK细胞定向到不同类型的肿瘤。
结果表明,使用这种CAR-记忆样(CAR-ML)NK细胞治疗白血病小鼠比单独使用记忆样NK细胞更有效,经过治疗的小鼠的存活期更长。此外,尽管给小鼠施用的细胞剂量相对较低,但这一疗法仍然有效。
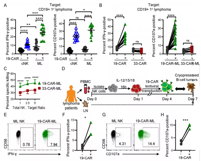
CAR-ML NK细胞显示出增强的抗肿瘤细胞系的抗原(CD19)特异性应答(图片来源:Blood)
CAR-MLNK细胞在体外对原发性淋巴瘤靶点的反应增强(图片来源:Blood)
论文主要作者Melissa Berrien-Elliott博士认为,很小剂量就能看到难以置信的肿瘤控制量凸显了这些细胞的功效和在体内扩增的潜力,这对于将这些发现转化为临床至关重要。
Fehniger博士还指出,NK细胞不会触发危险的免疫应答,也不会引起T细胞疗法攻击患者健康组织时可能引起的长期副作用——移植物抗宿主病(graft-versus-host disease)。而且在各类NK细胞的所有临床试验中,都没有观察到细胞因子释放综合征或神经毒性这几种可能危及生命的副作用。除此之外,这种疗法的另一个好处是可以供疾病处于早期阶段的患者使用,而不是将其用作最后的治疗手段。
尽管其他研究团队已开发出了CAR-NK细胞,但这些NK细胞来自捐赠的脐血或诱导的干细胞,而不是来自成年供体或患者本身。这也是与本项研究中所展示疗法的最大区别。
“其他人将干细胞人工分化为类似NK细胞的细胞,这种方法无法保证这些分化后的细胞具有典型成熟NK细胞的所有特性。而我们的方案使用的是成熟的NK细胞。研究已经证明成熟的NK细胞对某些类型的癌症患者特别是白血病患者有效,诱导的记忆特性增加了这些细胞对多种癌症的持久性和有效性。在接下来的研究中,我们希望能够生产足够的细胞用于CAR-ML NK细胞疗法的首次人体临床试验,并研究它们在不同类型的人体血液癌症中的有效性。”Fehniger博士补充道。
来源:医药魔方Pro 作者:黎元
为你推荐
资讯 合成生物企业桦冠生物宣布完成数亿元C轮融资
本轮融资由软银欣创、顺禧基金、常州启航合成生物创投基金、国投创益、长江资本等多家知名机构联合投资,光源资本担任财务顾问,所融资金将重点投向医药与大健康领域新品研发、...
2026-02-04 11:50
资讯 AI制药独角兽深度智耀完成6000万美元新一轮融资,加速全栈式研发解决方案落地
本轮融资吸引了信宸资本、金镒资本、凯泰资本等新投资方入局,老股东鼎晖百孚、新鼎资本持续追加投资
2026-02-03 20:03
资讯 济川药业联合康方生物,共拓心血管创新药商业化新局
伊喜宁®(伊努西单抗注射液)是康方生物自主开发创新的PCSK9单克隆抗体新药,于2024年9月获批上市,用于治疗原发性高胆固醇血症和混合型高脂血症,包括杂合子家族性高胆固醇血...
2026-02-03 19:34
拜耳诺倍戈®第三项适应症在中国获批,用于治疗转移性激素敏感性前列腺癌(mHSPC)
诺倍戈®此前已先后获批用于治疗有高危转移风险的非转移性去势抵抗性前列腺癌(NM-CRPC)成年患者,和联合多西他赛治疗转移性激素敏感性前列腺癌的(mHSPC)成年患者。
2026-02-03 18:42
资讯 又一款老花眼滴眼液获批,市场有待检验
近日,Tenpoint Therapeutics宣布,美国FDA已批准Yuvezzi(carbachol和brimonidine tartrate滴眼液,2 75% 0 1%),用于治疗成人老花眼。
2026-02-02 14:06
资讯 深度缓解数据惊艳:基于诺奖机制的 CELMoD药物如何重塑 MM 治疗逻辑?
近期,国家药品监督管理局药品审评中心(CDE)将CELMoD药物 iberdomide (以下简称:IBER)纳入优先审评名单并启动优先审评程序,拟批准
2026-02-02 13:22
资讯 儿童生长发育专业、儿童营养专业、儿童皮肤疾病专业纳入北京互联网诊疗首诊试点
经研究,同意你委依托首都医科大学附属北京儿童医院和首都医科大学附属首都儿童医学中心开展儿童生长发育专业、儿童营养专业、儿童皮肤疾病专业互联网诊疗首诊试点。
2026-01-31 23:34
资讯 诺和诺德大中国区换帅:周霞萍3月底离任,“老兵”蔡琰接棒
1月30日,全球制药巨头诺和诺德正式对外宣布重大人事变动,其全球高级副总裁兼大中国区总裁周霞萍决定离开公司,最后工作日为2026年3月31日
2026-01-31 17:36
资讯 思璞锐SciBrunch完成超3500万美元Pre-A轮融资,一年内两轮合计募资6500万美元
本次Pre-A轮融资由生物医药领域知名投资机构弘晖基金(HLC)领投,InnoPinnacle Fund跟投,同时获得老股东汉康资本、博远资本、LongRiver江远投资及骊宸投资的持续加码支持。
2026-01-31 17:30
资讯 阿斯利康宣布将于2030年前在华投资逾1000亿元人民币,与石药集团达成超百亿美元战略合作
1月29日,阿斯利康宣布,计划于2030年前在中国投资逾1000亿元人民币(150亿美元),以扩大在药品生产与研发领域的布局。公司将充分发挥中国的科研优势和先进制造能力,并依托中...
2026-01-30 13:00
资讯 从“无差别轰炸”到“定点爆破”,我国二线HER2阳性胃癌治疗迎来靶向ADC新突破
近日,优赫得®(注射用德曲妥珠单抗)正式获得中国国家药品监督管理局(NMPA)批准,单药用于治疗既往接受过一种含曲妥珠单抗治疗方案的局部晚期或转移性HER2阳性成人胃或胃食...
2026-01-29 18:54
资讯 18个区域,中医优势病种按病种付费试点地区明确
根据《关于开展中医优势病种按病种付费试点工作的通知》要求,国家医保局、国家中医药局组织专家对申报中医优势病种按病种付费试点的地区开展遴选,经相应程序,确定北京、河北...
2026-01-29 18:16
资讯 合成生物创新企业康诺生物递交港交所上市申请
康诺生物核心业务聚焦于线粒体功能障碍相关疾病的研究,专注于NAD+抗心血管疾病、NAD+抗生殖功能障碍、NAD+抗神经退行性疾病和NAD+抗衰老等领域的科学应用
2026-01-29 18:15











