有人把2018年称为中国的肿瘤免疫治疗元年,主要是因为这一年的6月15日,备受期待的国内首个免疫检查点抑制剂纳武利尤单抗注射液(Opdivo)在中国获准上市,正式开启了属于中国的肿瘤免疫治疗时代。此后的几个月内,其他PD-1单抗也以不完全相同的适应症在中国相继获批,为更多中国肿瘤患者提供了治疗新选择。
肿瘤免疫疗法通过激活人体免疫系统来对抗肿瘤,是一种创新的肿瘤治疗理念和手段,给全球肿瘤患者带来了新的希望。当前距离PD-1抑制剂全球首次上市已接近5年,真实世界中有无数肿瘤患者从肿瘤免疫治疗中获益。
不过人们目前对于免疫治疗的理解和运用还是有比较大的局限性,有大量的新适应症、新联合疗法、新靶点……都还处于探索开发阶段。即便是探索相对成熟的PD-1/PD-L1信息通路也是不断有作用机制上的新发现,让人深感人体免疫系统的复杂。
PD-1单抗在中国获批尚不满一年,在真实世界中广泛应用的时间就更短了,需要权威的临床指南为医生的规范化用药提供指导。4月26日,2019中国临床肿瘤学会(CSCO)在南京召开指南发布大会。相比2018 CSCO系列指南可以欣喜的发现,免疫疗法在中国肿瘤临床治疗中的地位和作用变得更加明确和重要,PD-1单抗在不同适应症中获得了不同级别的推荐:比如:
此外,《2019版CSCO头颈部诊疗指南》在国内首次提出可将PD-1抑制剂作为鼻咽癌二线的治疗方向,认为纳武利尤单抗等PD-1抑制剂对一线含铂类治疗失败的转移或复发的鼻咽癌具有一定挽救治疗疗效,将为患者提供更多潜在治疗选择。
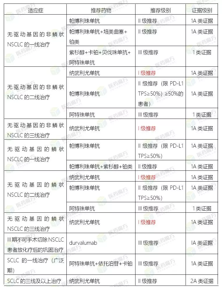
肺癌是PD-1单抗药物覆盖人群最多的疾病领域,也是我国发病率、死亡率最高的癌症。本次CSCO发布的2019版《原发性肺癌诊疗指南》是所有指南中更新内容最多的一个。其中与免疫治疗有关内容摘要如下:
2019版CSCO原发性肺癌诊疗指南中与免疫治疗相关的推荐
来源:2019CSCO指南会资料
可以发现,《2019版CSCO原发性肺癌诊疗指南》的修订还是非常有中国特色的,兼顾了临床治疗获益和经济方面的可及性。对于占全部肺癌患者85%左右的NSCLC,K药和T药进入了一线治疗,但是推荐级别不是最高的;O药凭借治疗获益和可及性方面的治疗成本优势,在NSCLC二线和三线治疗的获得了I级推荐,也是肺癌指南中唯一做出I级推荐的PD-1单抗。对于占全部肺癌患者15%左右的SCLC,T药和O药获得了推荐,其中O药单药使用作为SCLC的三线以上疗法获得了II级推荐。
从获批上市到迅速获得权威指南推荐,肿瘤免疫治疗在中国的发展应用可谓日新月异,满足了医生患者“有药可用”的期待。在肿瘤免疫治疗进入临床广泛实践的过程中,临床指南发挥着重要作用,但是指南的学习理解和掌握运用仍需要大量工作去做,需要通过一定的手段和方式让医生融会贯通。在本届CSCO指南大会召开之际,非小细胞肺癌免疫多学科诊疗规范化项目(IO-MDT)也正式启动,旨在建立NSCLC免疫多学科诊疗规范,并促进NSCLC免疫多学科诊疗的临床实践交流。
CSCO非小细胞肺癌专家委员会主任委员周彩存教授、CSCO理事长李进教授、北京CSCO基金会理事长秦叔逵教授、CSCO副理事长程颖教授、CSCO非小细胞肺癌专家委员会候选主任委员王洁教授等专家共同参加了IO-MDT项目启动仪式并接受媒体采访,阐释了IO-MDT项目及诊疗指南更新在推进肺癌免疫治疗规范化、标准化过程中的重要作用。
在与媒体沟通过程中,各位专家点出了免疫治疗在中国临床应用中的一些问题,以及CSCO为了改进和解决这些问题采取的行动,这些问题的改进和解决也是国内民众对于肿瘤免疫治疗在国内的新期待。
01
如何筛选合适的患者?
肺癌是中国最常见的恶性肿瘤,发病率高,死亡率也最高,并且仍然呈上升趋势。在过去几十年的肺癌斗争中,患者总体生存率并没有太大改善。然而O药的出现为晚期NSCLC患者提供了长期生存期的希望,将晚期NSCLC患者的5年生存率从不足5%提升到了16%。
免疫治疗给肺癌患者带来了显着生存获益,然而当前很多专业医务人员对于免疫疗法的使用还存在误区。比如有人认为O药是好药,所以要最后用,甚至等到病人卧床不起靠呼吸机维持生命时才用,但实际到病人到了这个阶段,治疗的效果并不好。周彩存教授表示,“CSCO启动IO-MDT项目就为了让更多的专家正确使用免疫治疗,让合适的患者接受合适的治疗,让更多专家知道如何处理不良事件,不要让病人失去生存的希望”。
王洁教授则在发言中指出:如何选择患者?如何让患者最大程度的从肿瘤免疫治疗当中受益?哪些患者不合适接受肿瘤免疫治疗?如何从临床或是从分子层面找到适宜或者不适宜肿瘤免疫治疗的患者?这是一个非常重大的问题,需要大家有很好的心态。
“预测疗效也需要从正向和反向两个方向去建立平台,比如哪些患者不需要做肿瘤免疫治疗,这已经有一些临床数据了。比如间质性肺炎,器官移植患者,这些患者不适合进行肿瘤免疫治疗。同时我们还要更深层整合临床和分子层面因素形成预测体系,帮助更好选择可以获益和不能获益的患者,让我们的免疫治疗实现真正的精准化”,王洁教授说。
对于肿瘤免疫治疗如何找到适合的人群,程颖教授表示还面临很多问题需要解决,“国际上筛选合适人群的手段目前主要集中在PD-L1和肿瘤突变负荷(TMB)的检测。PD-L1检测通过不同的免疫组化,但目前在中国还没有一个用于PD-L1检测抗体上市,这是中国最大的问题。TMB是肿瘤免疫药物寻找到有效人群的另一个指标。国际上也有上市的产品,但是在中国,很多用于TMB检测的NGS(基因诊断中的下一代测序技术)还在探索中。”
02
如何管理不良反应?
肿瘤免疫治疗带来了完全不同于化疗、靶向治疗的不良反应问题。周彩存教授介绍说:化疗的不良反应出现迅速,上午治疗下午就会出现不良事件,比如恶心呕吐。靶向治疗的不良反应也会在一两个星期出现,比如皮疹等。但是免疫治疗的不良反应可能要过几个月甚至是一年之后才出现,并且很多不良事件临床专家也不熟悉,不知道该如何处理。”
程颖教授补充讲道,临床医生对于化疗药物、靶向药物的使用经过多年的临床实践积累,认识的很清晰,对于治疗措施、毒性反应处理都得心应手。但是在肿瘤免疫治疗领域有很多独特的毒性反应,比如说间质性肺改变、甲状腺、胰腺炎症包括心脏心肌的毒性,肿瘤科医生对这些毒性的处理,基于目前掌握的知识仍然存在很多问题,尤其是在基层医院。秦叔逵教授也指出,现在国家卫健委大力推进分级医疗,特别重视对县级及基层医院医生的培养与教育,如何在县级、地市级等基层医院以及三甲医院用好肿瘤免疫治疗药物,IO-MDT项目非常重要。
王洁教授也呼吁临床医生关注肺癌免疫治疗的不良事件,应该严阵以待,但是不要草木皆兵。王洁教授指出:“免疫治疗的副反应一旦发生,可能给患者带来生命危险,但是在众多临床研究和临床实践当中,免疫治疗副反应发生几率很小。无论是三甲医院的医生还是基层医院的医生,对不良反应的认识都非常重要。有的时候,因为肿瘤免疫治疗的应用的时间较短,使用经验少,出现的一些副反应早期症状被忽略,所以一方面要加强医生的教育,一方面要加强患者的教育,这是非常必要的。”
03
如何提高可及性?
中国当前批准了4个PD-1单抗药物上市,适应症并不完全相同,肺癌领域的NSCLC的二线治疗仅有O药获批。虽然中国癌症基金会已于今年三月启动欧狄沃患者援助项目,肿瘤免疫治疗的可及性仍需要各界携手,通过医保与商保等手段进行进一步的提升。
目前各家上市PD-1抑制剂的公司都有患者援助项目来降低患者用药负担。新的国家医保目录调整在即,如果PD-1抑制剂能进医保,将会大大提高肿瘤免疫治疗在中国的可及性,可以让更多患者有机会使用。
IO-MDT项目启动会媒体采访实录
记者:IO-MDT与既往的MDT有什么不同,是不是有特别推广的必要性,有哪些原因?
周彩存教授:这是非常重要的一个问题,MDT有成熟的经验,涉及到化疗、靶向治疗、放射治疗、手术治疗。免疫治疗更需要各个学科的参与,怎么做好IO-MDT,我们到目前还有很多不清楚的地方。比如一个晚期肺癌的病人,肿瘤免疫治疗失败了,此时候加上放射治疗,原来的肿瘤完全消退。实际上,在肿瘤免疫治疗当中遇到了很多之前碰不到的问题,比如假性进展的问题、快速进展的问题、免疫治疗特异性副反应的问题,临床实践上很多一线专业医务人员对于肿瘤免疫治疗的认识并不够。
要解决这些问题,只依靠一个专家不行,需要肿瘤内科专家、外科专家、放射专家、病理专家、分子生物学专家、生物信息学专家等等,大家共同研究免疫治疗相关的事件。这样大家坐在一起之后,学科之间相互渗透,很多问题就可以迎刃而解,IO-MDT是更高层次的MDT,除了覆盖了以前的MDT所有的内容之外,还增加了更多的领域。
其次,有一些病人用了IO治疗之后出现了副反应,这就涉及到了肿瘤免疫治疗的禁忌症、不良反应以及分子标志物的研究,这需要大家团结在一起才可以做好。实际上目前这种模式很多,MDT是最佳的知识传播模式,也是把指南普及到每一个医生的最好方式,可以使大家积极参与,在MDT进行的过程当中,实践了指南的推广应用,这是一个最佳的模式,只有大家坐在一起才可能有火花碰撞出来,通过IO-MDT模式,很多问题都可以解决,所以IO-MDT是更高层次的、目前更加迫切需要的一种MDT模式。
记者:从CSCO的层面如何促进肿瘤免疫治疗的标准化、规范化进程以及实施落地?
李进教授:从CSCO的角度,我们希望通过学术活动能够促进大家更加规范的用药。我们会对各种药物应用的规范和个体化做相应的学术推广,希望医生在应用各种诊治策略的时候,首先要循证医学证据,二要兼顾可及性,三要兼顾病人个体化的需求。只有兼顾这三个方面才可以让患者的获益最大化。
英国一项大规模数据回顾分析调查显示,参加MDT讨论患者的生存期远远长于没有参加MDT讨论的患者。在肺癌治疗进入免疫时代的今天,CSCO大力推广IO-MDT,通过MDT讨论,贯彻和推广多学科综合治疗的理念,对于延长病人生存,提高病人生存质量非常重要。
秦叔逵教授:免疫治疗在国内上市时间短,提升临床实践的规范化、标准化是目前的当务之急。在进行免疫治疗的过程中,包含患者特征分析、用药模式、精准策略、药物选择、药物不良反应的甄别诊断等都离不开多学科医务人员的合作及判别。有鉴于每位患者病情不同,同一患者在不同阶段病情也会不同,如今免疫治疗发展得如火如荼、日新月异,我们只有不断学习,才能跟上时代的步伐。
由于我国幅员辽阔,各地区经济和卫生事业发展不平衡,因此CSCO每年开展数百项的公益性学术巡讲、培训和患者教育活动,在全国范围内推广和普及最新的治疗方法,分享最新的临床研究成果。现在国家卫健委大力推进分级医疗,特别重视对县级及基层医院医生的培养与教育,希望奋斗在临床一线的同道在拥有丰富临床实践经验的同时,不断学习新的理论知识,努力提高规范化诊疗水平。为了落实指南更新,发挥IO-MDT项目最大效益,CSCO与团体会员通力合作,针对肿瘤学发展中的新理论、新知识、新技术和新方法,开展多种形式的继续教育,以解决临床实践中的问题,培养高素质的肿瘤专业技术人才。
记者:IO-MDT项目可以为医生带来什么样的帮助?
王洁教授:过去我们谈到肺癌的MDT,包括内科、外科、放疗、影像、病理等相关的专家,现在免疫治疗进入实践之后,MDT的范围扩大了。包括心血管、呼吸、肾内的专家都纳入其中。因为在免疫治疗的诊治过程当中,会出现各种各样的不良事件,这需要更多团队参与MDT。
在治疗选择上,也就是哪些肿瘤患者需要做免疫治疗,或者免疫联合治疗,或者是放化疗之后做免疫治疗,都需要肺癌领域的专家来判断。而治疗过程当中一旦出现不良事件,比如出现间质性损害,判断是药物引起的还是肿瘤进展引起的,就需要呼吸内科的专家,如果出现心肌炎就需要心内科的专家参与。所以MDT为医生提供了更大、更深入、更全面的诊治的平台,各个学科的医生在这个平台上可以互相学习,在MDT当中不断学习和进步,给患者提供的是最合理、最佳、最富有循证医学证据的治疗和方法。
记者:IO-MDT在中国可能面临的一些挑战有哪些?是否只有一二线城市的三甲医院才有能力推进IO-MDT?
周彩存教授:肿瘤免疫治疗是不是大城市的专利品,IO-MDT不仅仅是只有一二线城市可以做,只要有专家的城市都可以做,因此我们希望可以从一二线城市覆盖到三四线城市。我们很多县级医院都在应用O药,IO的普及是全方位的。中国这么大,发展不平衡,IO-MDT在CSCO非小细胞肺癌(NSCLC)专家委员会将以区域作为IO-MDT落地实施的划分,通过医院之间的互访将大医院的IO-MDT经验普及到小的医院,并开展网络活动,通过网络把更多的信息传递给更多的专家。希望中国的每一个区域都可以被覆盖,尽可能的做到没有死角,让临床专业医务人员都可以参与到IO-MDT里面来。
来源:医药魔方
为你推荐
资讯 诺和诺德大中国区换帅:周霞萍3月底离任,“老兵”蔡琰接棒
1月30日,全球制药巨头诺和诺德正式对外宣布重大人事变动,其全球高级副总裁兼大中国区总裁周霞萍决定离开公司,最后工作日为2026年3月31日
2026-01-31 17:36
资讯 思璞锐SciBrunch完成超3500万美元Pre-A轮融资,一年内两轮合计募资6500万美元
本次Pre-A轮融资由生物医药领域知名投资机构弘晖基金(HLC)领投,InnoPinnacle Fund跟投,同时获得老股东汉康资本、博远资本、LongRiver江远投资及骊宸投资的持续加码支持。
2026-01-31 17:30
资讯 阿斯利康宣布将于2030年前在华投资逾1000亿元人民币,与石药集团达成超百亿美元战略合作
1月29日,阿斯利康宣布,计划于2030年前在中国投资逾1000亿元人民币(150亿美元),以扩大在药品生产与研发领域的布局。公司将充分发挥中国的科研优势和先进制造能力,并依托中...
2026-01-30 13:00
资讯 从“无差别轰炸”到“定点爆破”,我国二线HER2阳性胃癌治疗迎来靶向ADC新突破
近日,优赫得®(注射用德曲妥珠单抗)正式获得中国国家药品监督管理局(NMPA)批准,单药用于治疗既往接受过一种含曲妥珠单抗治疗方案的局部晚期或转移性HER2阳性成人胃或胃食...
2026-01-29 18:54
资讯 18个区域,中医优势病种按病种付费试点地区明确
根据《关于开展中医优势病种按病种付费试点工作的通知》要求,国家医保局、国家中医药局组织专家对申报中医优势病种按病种付费试点的地区开展遴选,经相应程序,确定北京、河北...
2026-01-29 18:16
资讯 合成生物创新企业康诺生物递交港交所上市申请
康诺生物核心业务聚焦于线粒体功能障碍相关疾病的研究,专注于NAD+抗心血管疾病、NAD+抗生殖功能障碍、NAD+抗神经退行性疾病和NAD+抗衰老等领域的科学应用
2026-01-29 18:15
资讯 奥纳再生完成数千万天使轮融资,加速异种移植技术产业化落地
本轮融资由达安创谷领投,黎曼猜想担任独家财务顾问,所筹资金将主要用于核心技术平台建设、现有产品管线研发推进及IND申报工作,助力公司加速异种移植技术的产业化落地,破解全...
2026-01-29 18:00
资讯 施维雅集团2024-2025财年合并销售收入达69亿欧元,同比增长16.2%,美国市场表现卓著
1月27日,全球知名跨国药企施维雅集团正式公布了2024-2025财年的财务业绩。施维雅集团2024-2025财年的合并收入达69亿欧元,超额完成60亿欧元的目标。较上一财年增长16 2%,显现...
2026-01-28 17:20
资讯 时隔23年,新修订的《中华人民共和国药品管理法实施条例》全文
1月27日,《中华人民共和国药品管理法实施条例》正式对外发布,这是时隔23年以来,首次全面修订药品管理法实施条例。
2026-01-28 12:38
资讯 先声药业一款双抗在研药物10.58亿欧元授权勃林格殷格翰
1月26日,先声药业发布公告称,与勃林格殷格翰达成一项许可与合作协议,双方将共同开发先声药业的临床前阶段TL1A IL23p19双特异性抗体SIM0709,用于炎症性肠病(IBD)的治疗。
2026-01-27 17:55
资讯 国家卫健委:新型抗肿瘤药物临床应用指导原则(2025年版)
新型抗肿瘤药物的一个显著特征是出现一批针对分子异常特征的药物——即分子靶向药物。 目前,根据是否需要做靶点检测,可以将常用小分子靶向药物、大分子单抗类药物以及小分子...
2026-01-27 11:46
资讯 CDE:针对泛肿瘤的抗肿瘤药物临床研发技术指导原则
泛肿瘤是从肿瘤起源和病因学等角度,将多种组织来源的肿瘤视为同一类疾病,并且寻求相同的治疗手段。当针对共有的分子改变开发药物时,不同肿瘤的患者均有可能从相同的药物治疗...
2026-01-25 18:54
资讯 病毒“突变”不等于更强生存力——华山张文宏教授团队发现:敏感性下降,往往伴随适应性下降
玛巴洛沙韦敏感性降低的突变发生率仍然极低(0 05%),未发现典型的I38T耐药突变。
2026-01-24 12:22
资讯 箕星药业宣布成功完成D1轮2.87亿美元融资,推进口服GLP-1药物开发
1月22日消息,箕星药业有限公司(Corxel Pharmaceuticals Limited)宣布已成功完成D1轮融资,募集资金高达2 87亿美元。
2026-01-23 18:00









