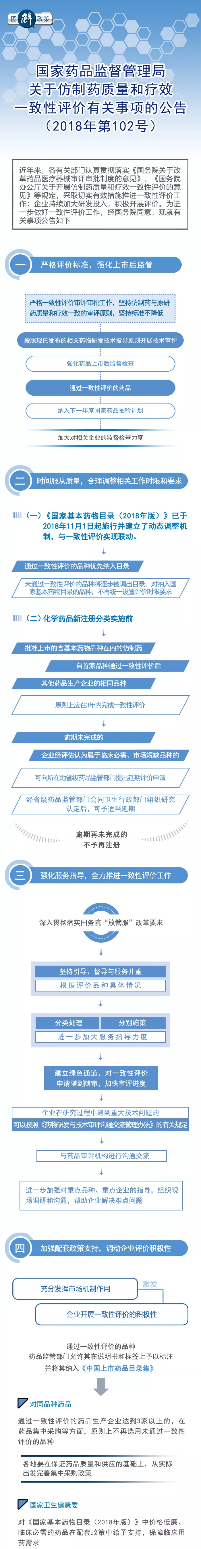
一图读懂仿制药质量和疗效一致性评价有关事项

医药 来源:国家药监局
2019
01/10
10:41
国家药监局 医药


来源:国家药监局

为你推荐

第二批全国中药饮品集采企业申报结果公示资讯

第二批全国中药饮品集采企业申报结果公示

5月21日,山东省医保局官网发布《关于公示全国中药饮片联盟集中采购企业资质申报及产品目录报名结果的通知》。

2026-05-21 18:44

共建多元支付,加速创新可及:镁信健康与辉瑞中国达成战略合作资讯

共建多元支付,加速创新可及:镁信健康与辉瑞中国达成战略合作

双方将依托长期合作基础,以多元支付为基石,以数据洞察和AI技术为引擎,加速前沿创新药落地中国,全方位提升患者用药可及性与健康服务体验,助力构建多层次医疗保障体系。

2026-05-21 17:57

拜耳可申达(非奈利酮片)在中国获批用于LVEF≥40%的心力衰竭成人患者资讯

拜耳可申达(非奈利酮片)在中国获批用于LVEF≥40%的心力衰竭成人患者

拜耳宣布中国国家药品监督管理局(NMPA)批准高选择性非甾体类盐皮质激素受体拮抗剂可申达(非奈利酮片)用于射血分数(LVEF)≥40%的心力衰竭成人患者,以降低心血管死亡、因心...

2026-05-21 17:51

冯慧宇教授:从“活下去”到“活得好”,重症肌无力迈入精准治疗时代资讯

冯慧宇教授:从“活下去”到“活得好”,重症肌无力迈入精准治疗时代

作为深耕重症肌无力领域数十年的临床专家,她用一个个真实的患者故事,揭示了这个有着 300 多年历史的古老疾病在当代诊疗中的核心痛点,并分享了对创新药发展和患者全程管理的...

文/张蓉蓉 2026-05-21 15:48

2026年“家庭健康促进计划-健康同行1+1公益项目” 在西安医学院正式启动资讯

2026年“家庭健康促进计划-健康同行1+1公益项目” 在西安医学院正式启动

5月18日,由中国妇女发展基金会主办,陕西省妇联、陕西妇女儿童发展基金会、西安医学院协办,默沙东公益支持的“家庭健康促进计划-健康同行1+1公益项目西安高校健康跑暨2026启动...

2026-05-21 15:37

爱尔眼科补交税款及滞纳金5.24亿元资讯

爱尔眼科补交税款及滞纳金5.24亿元

5月20日,爱尔眼科(300015 SZ)发布公告称,其根据国家税收法律法规相关要求进行自查后,需补缴税款3 48亿元,并支付滞纳金1 76亿元,合计金额达5 24亿元。目前,上述税款...

2026-05-21 15:36

复宏汉霖引进第三代口服EGFR-TKI产品资讯

复宏汉霖引进第三代口服EGFR-TKI产品

近日,复宏汉霖宣布与江苏正大丰海制药有限公司及其旗下江苏创特医药科技有限公司达成战略合作。根据约定,复宏汉霖将获得由江苏创特自主研发的口服小分子三代表皮生长因子受体...

2026-05-21 11:28

冠脉支架国家集采第二轮接续采购在天津开标,27个产品拟中选资讯

冠脉支架国家集采第二轮接续采购在天津开标,27个产品拟中选

5月20日,国家组织冠脉支架集中带量采购第二轮接续采购在天津开标。共15家企业的30个产品参与投标,投标企业全部中选,27个产品获拟中选资格。

2026-05-20 21:05

腾砥生物完成 750 万美元 Seed + 轮融资,AI 赋能环肽新药发现进入加速期资讯

腾砥生物完成 750 万美元 Seed + 轮融资,AI 赋能环肽新药发现进入加速期

本轮融资由一家领先的产业战略投资方领投,一家伦敦生命科学风险投资基金跟投。

2026-05-20 18:49

因美纳发布年度企业责任报告,持续提升基因组学可及性,加速拓展全球影响力资讯

因美纳发布年度企业责任报告,持续提升基因组学可及性,加速拓展全球影响力

报告重点介绍了公司在推动基因组学公平可及方面取得的持续进展,以及为全球患者、社区和医疗系统带来可衡量的影响

2026-05-20 18:14

罗欣药业因生产劣药被处罚186万元资讯

罗欣药业因生产劣药被处罚186万元

5月18日,山东省药监局发布的行政处罚信息显示,罗欣药业因生产销售不符合国家药品标准的注射用阿奇霉素,被处以没收药品609支、没收违法所得6 8万元并处罚款180万元,罚没款合...

2026-05-20 16:01

集采心脏支架临床使用超千万资讯

集采心脏支架临床使用超千万

2020年,心脏支架成为首批国家组织高值医用耗材集中带量采购品种,国内外企业的10个临床主流产品中选,普遍降至1000元以下,我国心脏支架基本告别“万元时代”。

2026-05-20 13:46

我国启动首个128通道全植入式脑机接口系统多中心临床试验资讯

我国启动首个128通道全植入式脑机接口系统多中心临床试验

5月18日,我国正式启动首个128通道全植入式脑机接口系统多中心临床试验,这项试验由首都医科大学附属北京天坛医院担任组长单位。

2026-05-19 21:08

国产口服小分子GLP-1减重适应症完成III临床试验,即将申报NDA资讯

国产口服小分子GLP-1减重适应症完成III临床试验,即将申报NDA

5月18日,成都闻泰医药科技股份有限公司宣布,公司自主研发的每日一次口服小分子GLP-1受体激动剂VCT220片,在中国超重或肥胖受试者中的关键Ⅲ期临床试验取得积极顶线结果,计划...

2026-05-19 18:07

辐联科技完成超 10 亿人民币融资,加速核药临床开发与全球同位素产能布局资讯

辐联科技完成超 10 亿人民币融资,加速核药临床开发与全球同位素产能布局

本轮融资由全球医疗健康投资机构维梧资本领投,辐联科技战略合作伙伴 SK Biopharmaceuticals 以及成为资本、红杉中国、佳辰资本、楹联健康基金、Plaisance、Sky9、TSG 资本等多家优质机构跟投。

2026-05-19 18:02

国家医保局发布第二批参照药预沟通药品信息公示资讯

国家医保局发布第二批参照药预沟通药品信息公示

近日,国家医保局发布第二批参照药预沟通药品信息公示,此次预沟通药品信息共涉及26款药品,此前第一批为31款药品。

2026-05-19 16:21

重磅,哪些药械产品纳入白名单,各省要在2026年9月底前统一建立定点零售药店职工医保个人账户支付白名单制度资讯

重磅,哪些药械产品纳入白名单,各省要在2026年9月底前统一建立定点零售药店职工医保个人账户支付白名单制度

5月19日,国家医保局官网发布《国家医保局办公室 财政部办公厅关于进一步加强定点零售药店职工基本医疗保险个人账户使用监督管理的通知》,提出要建立定点零售药店职工医保个...

2026-05-19 10:52

3D打印、能量器械、影像引导、手术器械臂、远程医疗,全国首家!湖南省发布辅助操作类医疗服务价格资讯

3D打印、能量器械、影像引导、手术器械臂、远程医疗,全国首家!湖南省发布辅助操作类医疗服务价格

湖南省医疗保障局5月14日发布《关于规范整合手术和治疗辅助操作类医疗服务价格项目的通知》,打通了新技术、新设备进入临床应用的关键一公里。

2026-05-18 21:43

欧洲肥胖大会最新研究:口服减重药orforglipron为长期体重管理提供新思路资讯

欧洲肥胖大会最新研究:口服减重药orforglipron为长期体重管理提供新思路

5月12至15日,欧洲肥胖大会举行。多国专家反复强调一个事实:肥胖不是简单的意志力问题,而是一种受遗传、代谢、激素、行为和环境等多重因素影响的慢性疾病。

2026-05-18 17:26

创新医疗器械鼻中隔可吸收钉固定器获批资讯

创新医疗器械鼻中隔可吸收钉固定器获批

近日,国家药品监督管理局批准了合肥启灏医疗科技有限公司“鼻中隔可吸收钉固定器”创新产品注册申请。该产品由固钉器和固定钉组成,适用于鼻中隔手术时对合软组织,并连接组织...

2026-05-18 15:55