医药健康产业已成为除电子信息产业之外,北京市最具创新驱动特点、最具发展优势、最符合高质量发展要求的“高精尖”产业之一,是未来支撑北京市经济社会发展最有潜力的增长点。
一、产业规模
医药健康产业作为北京市最具创新驱动特点、最具发展优势、最符合高质量发展要求的“高精尖”产业之一,根据《北京市加快医药健康协同创新行动计划(2018-2020年)》(以下简称“行动计划”)战略要求,到2020年,新增发展空间10平方公里左右,医药健康产业主营业务收入达到2500亿元。
北京市医药健康产业近年来呈现稳步回升态势。据北京市科委公开资料显示,2017年北京市医药健康产业营业收入达1630.8亿元,同比增长13%。2018年1-6月,北京市医药健康产业规模同比增长近18.4%,达到“十三五”时期以来的最高值。
图1 北京市2010-2017年医药健康产业主营收入
根据火石创造数据库数据显示,截至目前,北京市药品企业1616家,医疗器械企业3294家。共有163家上市企业。
此外,据北京市科委公开资料显示,2017年北京市医药工业规上企业共计314家,其中50亿以上3家,分别为同仁堂集团、北京诺华与拜耳。
二、产业链
根据《行动计划》要求,北京市重点支持干细胞与再生医学、脑科学与类脑、结构生物学、合成生物学、蛋白质组学等基础研究,推动免疫治疗、基因检测及新型测序、多模态跨尺度生物医学成像等技术发展,促进创新药、高端医疗器械,以及医药健康与人工智能、大数据技术融合新兴业态等领域发展。
此外,北京市加大医药健康产业结构调整力度,根据北京市经济信息化委、市环保局联合编制的《北京市工业污染行业生产工艺调整退出及设备淘汰目录(2017年版)》要求,2017年调整腾退的医药行业包括药品和医疗器械两大类。其中药品包括化学原料药制造(化学原料药的研发和中试除外)、高耗能大规模发酵生物产品生产。医疗器械包括含汞类体温计、血压计制造;铅锡软膏管、单层聚烯烃软膏管制造(肛肠、腔道给药除外);安瓿灌装注射用无菌粉末制造;药用天然胶塞制造;非易折安瓿制造;输液用聚氯乙烯(PVC)软袋制造(不包括腹膜透析液、冲洗液用)。
图2 北京市医药健康产业布局情况
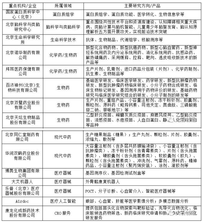
据火石创造数据库数据显示,目前北京市药品行业主要聚焦在化药、生物药、中药、医药中间体等细分领域。器械行业主要聚焦在影像设备、医疗机器人、植入器械、体外诊断试剂等领域。同时,北京市也大力布局基因技术、医疗人工智能、新材料+、抗体药物等新业态,以及CRO、CMO、CSO等产业服务,其中CRO企业集聚近200家,位居全国前列。并且围绕基础研究、药品、医疗器械、产业服务等产业发展方向集聚一批重点机构及企业。
前沿基础研究领域,布局一批国家重大科技基础设施,包括正旦国际、北生所、北京脑科学与类脑研究中心,加大基础创新与源头创新。药品领域,集聚一批包括诺华、拜耳、默沙东、同仁堂等国际领军企业与本土化龙头企业。医疗器械领域,集聚一批包括博奥生物、大艾机器人等创新型企业,其中医疗机器人行业以高校资源为依托,集聚44家代表性企业。产业服务领域集聚包括康龙化成、奥达国际等本土化企业。此外百济神州、贝瑞和康、Airdoc等行业优势企业推动北京市医药健康产业新业态不断实现突破与发展。
表1 北京市医药健康产业各细分领域重点机构/企业(部分)
资料来源:根据公开资料编制。
三、空间链
根据《规划》,北京市积极打造“北部基础研发、南部高端制造”两大产业集聚区,北部(海淀区、昌平区)发挥中关村科学城在医药健康基础研究和前沿技术方面的科研优势,形成对产业发展的有力支撑;南部(北京经济技术开发区、大兴区)在土地空间规划利用中,加强对医药健康产业发展的保障,引导企业和项目集中布局,进一步提升高端制造聚集优势。
目前北京市医药健康产业依托中关村一区十六园产业载体,在昌平园、大兴园、亦庄园、海淀园等园区形成集聚。
图3 北京市医药健康产业主要区域分布
注:红色圆圈区域为医药健康产业重点分布区域
(一)昌平园
昌平园以中关村生命科学园等为代表,大力发展生命科学前沿技术研究,打造生命科学原始创新策源地。初步形成从创新原料药研发,到以抗体药物、基因治疗为优势的创新药,以基因检测为优势的医疗器械,以及CRO及医疗服务产业集群。集聚一批国内龙头企业,百济神州、西比曼、科信美德、博雅辑因等成为国内创新药领域新标杆;博奥集团、诺禾致源、卡尤迪、吉因加等国内基因检测领域龙头企业集聚。
中关村生命科学园一二期基本建设完成,其中一期占地面积1.3平方公里,定位于生物医药研发、中试、孵化基地;二期占地面积1.19平方公里,定位为医疗服务及生物技术产业化基地。一、二期建成集生命科学研发中试、生物技术创新和产业化推广、企业孵化、产业集聚、风险投资、国际合作、人才培养于一体的世界一流的高科技园区。为了使园区人员的生活、工作更加便利,也为了承载更多国家重大科技部署项目落地、推动产生原始创新成果,三期项目已全面启动,建筑规模约360万平方米,其中,160万平方米作为产业空间,200万平方米作为配套空间,与生命园建成区一起成为中关村科学城的重要组成部分。
(二)大兴园
大兴园以北京经济技术开发区生物医药产业园等为主要载体,重点支持生物制药、现代中药、创新化药、医疗器械等产业,集聚了一批重点企业。包括以悦康药业、新和成等为代表的创新化药企业,以民海生物、卫信生物等为代表的生物制药企业,以同仁堂、以岭药业等为代表的现代中药企业,以热景生物、怡成生物等为代表的医疗器械企业。
其中中关村高端医疗器械产业园作为园中园,构成大兴园高端医疗器械产业重要组成部分,园区初步形成研发、生产、销售、服务全产业链服务,其中在植入器械、IVD等行业领域特色突出。集聚了溯远基因、通和泰达、华脉泰科、阿迈特等创新型企业。
(三)亦庄园
亦庄园以北京亦庄生物医药园为主要载体,已经形成了龙头引领、集群共进的发展格局。涵盖了生物医药、医疗器械、医药研究、医疗服务等产业集群,并在全市占有较大比重。拥有拜耳、赛诺菲、第一三共等世界百强企业,聚集了GE、瓦里安、岛津等国际医疗影像诊疗行业知名企业,施乐辉、捷迈等国际骨科领域领先企业。
截至2017年,亦庄开发区生物医药领域拥有国家级研究中心10个,市级重点实验室、工程研究中心等各类研发机构85家,高新技术企业180家。2018年上半年,亦庄开发区生物医药产业完成产值254.4亿元,同比增长8%。
(四)海淀园
海淀园规划面积174.06平方公里,占中关村“一区十六园”总面积三分之一,是中关村国家自主创新示范区的核心区和全国科技创新中心核心区,同时也是中关村人才特区、国家级科技与文化融合示范基地、国家级科技金融创新中心,已成为推动全国创新发展的重要引擎。
园区重点发展生物药、植入材料、新型疫苗等重点细分领域以及基因工程、蛋白质等关键技术领域,集聚包括双鹭药业、科兴生物等龙头企业。
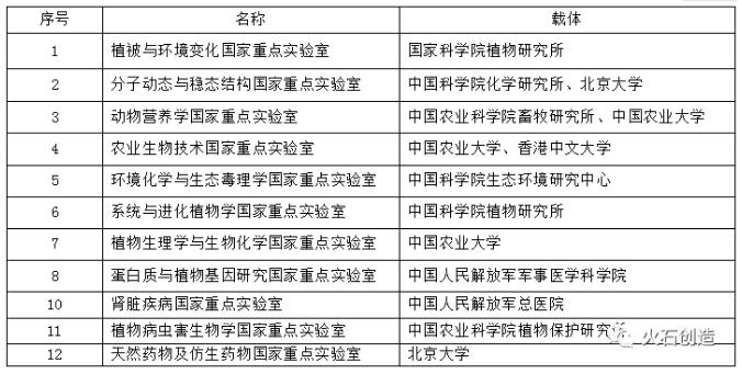
此外海淀园依托12个国家重点实验室,推动园区医药健康产业研发创新。
表2 海淀区国家重点实验室
资料来源:根据公开资料编制。
(五)房山园
房山园以中关村新兴产业前沿技术研究院等园区为载体,依托北航在医工交叉领域的发展优势,集聚医疗机器人、植介入医疗器械、再生医学等领域的高端人才,推动高端医疗器械的研发与生产。
目前中关村新兴产业前沿技术研究院已正式开园,康复医学团队先期入驻研究院,聚焦生物医用材料、生物力学和生物信息与医疗仪器等8大研究方向,推动高端医疗器械产业源头创新。
四、创新链
创新平台。根据公开资料显示,北京市拥有清华、北大、北京生命科学研究所等70家医药健康领域国家级科研院所,数量居全国之首;拥有丰富的医疗科技资源,国家药物临床试验基地57家;此外,拥有11家医药健康专业孵化器。为发展壮大医药健康产业提供支撑。
表3 北京市医药健康产业专业孵化器
资料来源:根据公开资料编制。
创新成果。根据火石创造数据库数据显示,截止目前,北京市累计获批国产药品15509件,其中包括化药11786件,治疗用生物制品1008件,中药1746件等。累计获批国产医疗器械18398件,其中包括一类医疗器械3974件,二类医疗器械10171件,三类医疗器械4253件。
创新资本。根据火石创造数据库数据显示,截至目前北京市生物医药产业累计发生并购事件343起,累计发生融资事件556起。
创新人才。根据火石创造数据库数据显示,北京市生物医药产业集聚各类高端人才1968余人,其中包括享受国务院特殊津贴专家67人,两院院士121人,国家973科学家37人,全国老中医药专家学术经验继承人77人,国家863科学家9人,国家杰出青年基金获得者105人等。
五、产业政策
北京市近年来出台各项政策促进医药健康产业创新发展,同时加大调整产业结构步伐,加强跨区域产业协同发展。
2010年4月23日,北京市启动实施生物医药产业跨越发展工程,在一期、二期的基础上,“十三五”期间,市科委发布《北京生物医药产业跨越发展工程(G20工程)三期实施方案》,深化实施三期工程,推动生物医药产业高精尖发展。
2017年连续发布《北京市加快科技创新发展医药健康产业的指导意见》、《北京市工业污染行业生产工艺调整退出及设备淘汰目录(2017年版)》等政策,进一步明确产业未来发展方向,推动医药健康产业智能化、服务化、生态化、高端化发展。
此外,2018年发布的《行动计划》,进一步促进全市医药健康产业高质量发展,加快构建产学研医协同创新体系。
同时,加强京津冀产业合作,促进跨区域协同发展,打造北京·沧州渤海新区生物医药产业园,形成协同创新共同体。
资料来源:
1. 北京亦庄经济技术开发区官方网站
2.中国经济网-《经济日报》
来源:火石创造
医谷链
来源:火石创造
为你推荐
资讯 18个区域,中医优势病种按病种付费试点地区明确
根据《关于开展中医优势病种按病种付费试点工作的通知》要求,国家医保局、国家中医药局组织专家对申报中医优势病种按病种付费试点的地区开展遴选,经相应程序,确定北京、河北...
2026-01-29 18:16
资讯 合成生物创新企业康诺生物递交港交所上市申请
康诺生物核心业务聚焦于线粒体功能障碍相关疾病的研究,专注于NAD+抗心血管疾病、NAD+抗生殖功能障碍、NAD+抗神经退行性疾病和NAD+抗衰老等领域的科学应用
2026-01-29 18:15
资讯 奥纳再生完成数千万天使轮融资,加速异种移植技术产业化落地
本轮融资由达安创谷领投,黎曼猜想担任独家财务顾问,所筹资金将主要用于核心技术平台建设、现有产品管线研发推进及IND申报工作,助力公司加速异种移植技术的产业化落地,破解全...
2026-01-29 18:00
资讯 施维雅集团2024-2025财年合并销售收入达69亿欧元,同比增长16.2%,美国市场表现卓著
1月27日,全球知名跨国药企施维雅集团正式公布了2024-2025财年的财务业绩。施维雅集团2024-2025财年的合并收入达69亿欧元,超额完成60亿欧元的目标。较上一财年增长16 2%,显现...
2026-01-28 17:20
资讯 时隔23年,新修订的《中华人民共和国药品管理法实施条例》全文
1月27日,《中华人民共和国药品管理法实施条例》正式对外发布,这是时隔23年以来,首次全面修订药品管理法实施条例。
2026-01-28 12:38
资讯 先声药业一款双抗在研药物10.58亿欧元授权勃林格殷格翰
1月26日,先声药业发布公告称,与勃林格殷格翰达成一项许可与合作协议,双方将共同开发先声药业的临床前阶段TL1A IL23p19双特异性抗体SIM0709,用于炎症性肠病(IBD)的治疗。
2026-01-27 17:55
资讯 国家卫健委:新型抗肿瘤药物临床应用指导原则(2025年版)
新型抗肿瘤药物的一个显著特征是出现一批针对分子异常特征的药物——即分子靶向药物。 目前,根据是否需要做靶点检测,可以将常用小分子靶向药物、大分子单抗类药物以及小分子...
2026-01-27 11:46
资讯 CDE:针对泛肿瘤的抗肿瘤药物临床研发技术指导原则
泛肿瘤是从肿瘤起源和病因学等角度,将多种组织来源的肿瘤视为同一类疾病,并且寻求相同的治疗手段。当针对共有的分子改变开发药物时,不同肿瘤的患者均有可能从相同的药物治疗...
2026-01-25 18:54
资讯 病毒“突变”不等于更强生存力——华山张文宏教授团队发现:敏感性下降,往往伴随适应性下降
玛巴洛沙韦敏感性降低的突变发生率仍然极低(0 05%),未发现典型的I38T耐药突变。
2026-01-24 12:22
资讯 箕星药业宣布成功完成D1轮2.87亿美元融资,推进口服GLP-1药物开发
1月22日消息,箕星药业有限公司(Corxel Pharmaceuticals Limited)宣布已成功完成D1轮融资,募集资金高达2 87亿美元。
2026-01-23 18:00
资讯 基因启明完成亿元天使轮融资,加码iNKT细胞疗法研发与临床转化
本轮融资由人合资本独家投资。融资资金将重点用于推进公司核心iNKT细胞药物的临床试验进程,同时加速新管线的研发拓展与技术平台升级。
2026-01-23 14:05
资讯 商务部、国家发改委、国家卫健委、国家医保局等9部门印发促进药品零售行业高质量发展的意见
鼓励符合监管要求的实体医疗机构、互联网医院与药品零售企业依托电子处方流转平台进行处方流转。鼓励建设非医保药品自费处方电子流转平台,规范和完善相关药学服务。
2026-01-23 11:04
资讯 诺和诺德聚焦零售药店体重管理服务,启动“零售科学减重生态联盟”
1月22日,诺和诺德在福州举办超越·共盈——诺和诺德零售生态伙伴大会,大会汇聚连锁零售药店管理层、临床专家、资深药师、行业智库、零售生态合作伙伴等多方力量,正式启动零...
2026-01-22 21:53
资讯 优赫得在华获批治疗既往接受过一种含曲妥珠单抗治疗方案的局部晚期或转移性HER2阳性成人胃或胃食管结合部腺癌患者
基于DESTINY-Gastric04 III期试验结果,与雷莫西尤单抗+紫杉醇相比,优赫得®可为患者带来具有显著统计学差异和临床意义的总生存期(OS)改善,两年OS率实现翻倍
2026-01-22 17:53













