前言
研究背景
免疫疗法是当下肿瘤治疗领域最具前景的发展方向之一。随着Opdivo等免疫检查点抑制剂应用范围逐渐扩大,CAR-T疗法研究不断出现新的进展,肿瘤免疫治疗呈现出越来越热的趋势。继肿瘤靶向药之后,免疫治疗正掀起抗肿瘤领域的另一场革命。
在这场革命中,CAR-T疗法扮演的角色尤为特殊。其作为有别于传统药物的“活药”,不仅对复发、难治性肿瘤患者表现出了突破性疗效,其生产体系和使用场景也有别于普通药物。鉴于当下生物技术的更新速度,预计CAR-T疗法还将带给市场更多惊喜。
研究范围
本报告拟从CAR-T疗法技术基础入手,分析CAR-T疗法的行业发展现状及前景。尤其将分析围绕CAR-T疗法所延伸出的产业链构成及特点。鉴于CAR-T疗法技术刚兴起不久,产业化进程刚刚开始,报告还将重点分析目前CAR-T疗法的研发格局,及其未来在不同发展阶段,所涉及的企业核心竞争要素。此外,CAR-T疗法领域的投融资特点和投资机会,也在本报告的研究范围内。
研究方向
报告具体将围绕以下问题展开:
(1)CAR-T疗法行业正处于哪一发展阶段?影响其发展的因素有哪些?
(2)当下CAR-T疗法市场竞争格局如何?未来将呈现什么样的发展趋势?
(3)在近百家CAR-T公司争相竞逐的情况下,各企业之间竞争的关键要素是什么?
(4) 随着跨国巨头、上市公司纷纷入局,CAR-T疗法还行业存在哪些投资机会?
1.CAR-T疗法简介
1.1什么是CAR-T疗法:以免疫T细胞为原料,靶向杀灭肿瘤细胞
定义: CAR-T疗法全称嵌合抗原受体T细胞免疫疗法。该疗法通过基因重组技术,获得表达嵌合抗原受体(CARs)的T细胞,再经纯化、体外扩增和活化,将CAR-T细胞输注回患者体内,使其能特异性识别、结合肿瘤细胞表面抗原,行使杀灭肿瘤细胞的功能。
作用机理:作为一种典型的肿瘤免疫细胞疗法,CAR-T疗法作用机理与人体免疫机制密切相关。近年来研究发现,免疫细胞可在肿瘤发生过程中,互相协同以抑制肿瘤发展,但也有部分肿瘤细胞能通过多种机制,逃避人体免疫系统的识别和清除。 而CAR-T疗法核心则在于改造人体免疫T细胞,从而增强免疫系统对肿瘤细胞的识别和杀伤能力。
CARs结构:CARs结构是CAR-T细胞的核心部件,其大体由三部分构成:胞外抗原结合区、中间跨膜区、胞内信号传导区。
1.2 CAR-T疗法技术演变:至今发展出四代,第二代CAR-T疗法为当下主流
CAR-T疗法最早由Gross等于上世纪80年末提出。此前LAK、TIL、CIK等免疫细胞疗法的出现,为CAR-T疗法的研究奠定了基础。至今除CAR-T疗法外,DC-CIK、CTL等也是免疫细胞疗法的研究方向。但从技术成熟度和应用前景来看,目前学术界和产业界的关注焦点仍是CAR-T疗法。
CAR-T疗法至今已发展出四代:第一代CARs结构只包含抗原识别信号,在体内增殖能力有限;第二代和第三代CAR-T在信号转导区内,分别加入了一个和两个共刺激分子,以提高T细胞增殖活性、细胞毒性,延长T细胞存活时间;第四代CAR-T结构与前三代不同,引入了促炎症细胞因子和共刺激配体,主要目的是克服肿瘤免疫微环境的抑制。目前大多数公司产品以二代CAR-T技术为基础,但在探索方向上,各代际之间的界限逐渐模糊。
1.3 CAR-T疗法治疗流程 关键步骤:细胞分离、体外扩增、基因修饰、质量检测
治疗过程:和大多数肿瘤免疫细胞疗法类似,CAR-T治疗过程大致分为六步,包括抽取病人外周血,分离、扩增T细胞,对T细胞进行基因修饰,使其稳定表达CAR。接着对改造过后的T细胞展开质量检测,若合格则把CAR-T细胞回输到患者体内,使其能够靶向、持久地清除肿瘤细胞,并监测不良反应发生情况。
关键步骤:整个CAR-T细胞制备过程大概需要15天,需全封闭操作。其中T细胞分离和扩增,以及T细胞的改造最为关键。在T细胞培养过程中,需使用IL-2(白细胞介素-2)等细胞因子,注意CD4+和CD8+T细胞的比例。而改造T细胞常用方法,目前主要是借助慢病毒或逆转录病毒载体,将CAR基因整合到T细胞基因中。
1.4 CAR-T疗法应用前景:对复发型/难治性肿瘤患者,具有突破意义
与手术、化疗、放疗等传统肿瘤治疗手段相比,CAR-T疗法之所以能成为热门研发方向,主要原因是其对传统治疗手段束手无策的肿瘤患者,表现出了突破性疗效。目前全球已有两款CAR-T产品Kymriah、Yescata因此获批上市,适应症范围也有望继续扩大。
1.5 CAR-T疗法局限性
1.5.1毒副作用包括细胞因子风暴、脱靶效应等,临床风险尚未充分暴露
和许多药物和治疗方式一样,CAR-T疗法也存在副作用,如引起发烧、肌痛等细胞因子风暴反应,甚至有患者在临床试验中因此死亡。且由于该疗法直到2015年左右,才逐渐启动产业化进程,其还未在临床中大规模应用。因而该疗法的临床风险还未充分暴露,其毒副作用有待进一步观察。
细胞因子释放综合征:大量CAR-T细胞被回输到患者体内后,会使患者体内T细胞被激活、快速增殖,引起细胞因子过量释放,如干扰素、白细胞介素等。这些细胞因子会介导多种免疫反应,引起患者发热、肌痛、低血压、呼吸困难、凝血障碍等炎症反应。
2017年9月,法国制药公司Cellectis公布称,一名78岁急性浆细胞样树突状细胞瘤男性患者,在临床试验中经CAR-T治疗约10天后死亡。该患者曾经历5级细胞因子释放综合征和4级毛细血管渗漏综合征。
脱靶效应:尽管CAR-T疗法抗原,大多在正常组织中仅有少量表达,可仍难以完全避免交叉免疫杀伤效应。一旦CAR-T细胞与正常组织表达的同类靶抗原相结合,将使得CAR-T细胞攻击正常组织,从而引起正常组织损伤或免疫缺陷。
过敏反应和神经毒性:有报道少数急性淋巴细胞白血病患者在接受针对CD19的CAR-T细胞治疗过程中,出现语言障碍、无动性缄默或癫痫等神经毒性症状。
病毒载体的缺陷:目前病毒载体因较高的转染效率,是CAR-T细胞治疗主流的转染方式,但病毒载体存在插入突变等缺陷。
1.5.2 难以突破实体瘤免疫微环境抑制,血液肿瘤可能复发
尽管CAR-T疗法已在许多研究中,显示出传统肿瘤治疗手段难以达到的治疗效果,但该疗法的治疗效果仍存在诸多局限性。
血液肿瘤复发率较高:仅从短时间内的治疗效果看,CAR-T疗法在血液肿瘤中几乎可彻底清除肿瘤细胞,但若将观察期限进一步延长,可发现许多患者在经过CAR-T治疗几个月或更长时间后,出现了肿瘤复发的情况。
在诺华公布的CTL019针对59例复发或难治性急性淋巴细胞白血病(ALL)儿童和青少年患者的临床试验结果中,仅有18例患者在12月后持续完全缓解。这意味着,多数患者接受CAR-T治疗后都会复发。
实体瘤治疗尚待突破:和血液肿瘤相比,CAR-T治疗在实体瘤方面遇到的问题更为棘手。一方面,实体瘤发生部位不像血液系统散布全身。CAR-T细胞要归抵达实体瘤病灶,并浸润到肿瘤内部,是其发挥抗实体瘤细胞的先决条件。
另一方面,即便CAR-T细胞能够浸润进入到实体肿瘤内部,也会面临其内部免 疫微环境的抑制。比如,实体瘤内部会产生高水平的IDO、PD-1等免疫抑制性分子,会导致T细胞无法正常发挥作用。此外实体瘤内部微环境存在偏酸、缺氧及营养缺乏等情况,也不利于CAR-T细胞发挥作用。
1.6 CAR-T疗法研发方向:提高有效性和可操控性,降低CAR-T细胞毒性
基于CAR-T治疗暴露出的局限性,目前有关CAR-T的研究和研发,主要围绕三个方面展开:一是提高CAR-T治疗的有效性,如提高CAR-T细胞激活程度和增殖能力,延长CAR-T细胞在体内的存活时间。尤其在实体瘤方面,需要找到更有效的方法。另一个方面是降低CAR-T细胞的毒性,提高CAR-T疗法的安全性。对此许多研究正在尝试整合安全开关,或多靶点结合CARs等方向。此外,鉴于目前CAR-T治疗个性化特征较强,质量控制成本较高,通用型CAR-T(UCAR-T)被产业界寄予厚望。
双CAR-T:常见双CAR-T设计为同时靶向CD19与CD22分子,其主要针对患者使用靶向CD19的CAR-T产品,缓解后血液肿瘤可能再次复发的问题。已有研究发现,在CAR-T治疗过程中,一些原本表达CD19的癌细胞可能转而表达CD22蛋白。因此CD19+CD22双管齐下,理论上能增强CAR-T的效果。
CAR-T联合PD-1:鉴于细胞因子介导的PD-1/L1免疫抑制信号通路,在肺癌、肝癌等许多癌症类型中存在,针对PD-1/L1等免疫检查点的抑制剂,同样被视为肿瘤免疫治疗领域的明星。CAR-T疗法与该药物联用的探索,也主要为克服实体瘤免疫微环境的抑制。但也有可能使其毒性叠加。
CAR-NK:NK细胞因具识别肿瘤细胞的特殊机制、广泛的肿瘤杀伤能力等特点,被认为经CAR修饰后与CAR-T细胞一样具有潜力。相比较CAR-T细胞,一些研究发现CAR-NK安全性较好,无需像自体CAR-T细胞一样个性化定制,而可规模化生产。
UCAR-T:该疗法为同种异体CAR-T疗法,其T细胞来自健康者捐赠,再通过TALENs、CRISPR等基因编辑技术,敲除细胞中可能引起异体排斥反应的基因。理论上其优势在于可规模化、标准化生产,减少生产成本。
2.CAR-T行业发展情况
2.1 行业发展规模:血液肿瘤潜在市场规模超百亿,实体瘤前景更广阔
抗肿瘤药物市场份额大:基于癌症是人类发病率和死亡率最高的疾病之一,无论从全球还是中国市场来看,抗肿瘤药物都长期位居各类药品市场份额榜单前列。来自IMS、CFDA南方医药经济研究所的数据显示,2012年至2016年,中国抗肿瘤药物市场规模年复合增长率接近14%。预计随着2018年十余种抗癌药被纳入医保,该市场将进一步增长。
CAR-T血液肿瘤潜在规模近百亿元:CAR-T疗法作为极具前景的新兴治疗手段,虽其短期内仅适用血液肿瘤三、四线治疗,但考虑技术进步、患者基数等因素,其市场前景极为广阔。全国癌症患者每年新增400多万,其中近20万为白血病等常见血液肿瘤。综合美国CAR-T产品售价、中国GDP水平,预计国内CAR-T价格为30万元左右,市场渗透率保守估计20%,则其在血液肿瘤的潜在市场规模近120亿元。患者数量占比超九成的实体瘤市场潜力更大。
2.2 行业发展历程: 处于技术导入期,国内CAR-T产业化进程刚刚开始
CAR-T技术发展、演变至今,已有数十年历史。但从美国ClinicalTrials.gov网站登记的临床研究项目数量来看,CAR-T疗法真正迎来快速发展期是在2015年之后。从2015年到2017年,全球以及中国开展的CAR-T临床研究项目数量均大幅增长。而CAR-T产业化进程,则直到2017年FDA批准两款CAR-T产品上市,才逐渐加速。
国内截至目前,鲸准洞见共收录以CAR-T疗法为重点研发方向的公司70余家,其中近一半公司成立于2015年后。绝大多数公司的CAR-T产品都还未开展经注册的药物临床试验。参照一般技术驱动型行业的发展阶段分类特征,包括种子期、导入期、成长期、成熟期,目前CAR-T疗法行业正处于技术导入期。
2.3 行业政策环境:参照药品管理规范,但审评规则相对传统新药更加灵活
作为以人体细胞为原料的“活的药物”,CAR-T疗法监管曾历经从无到有、从模糊到明确的过程,中间也一直伴随着许多争议。直到2017年12月,CFDA发布《细胞治疗产品研究与评价技术指导原则(试行)》,CAR-T疗法的监管规则才逐渐明确,即将CAR-T疗法作为药品,而非单纯的新兴治疗技术被规范。
按照一般药品审批流程,其需经过临床试验申报等系列流程,才能获得上市机会。但CAR-T疗法与之相比,其目前的监管、审批规则不乏灵活之处。一方面企业可在正式开展临床试验前先与医院合作,由医院发起非注册的早期临床研究,这有利于企业前期判断研发风险,避免盲目开展临床试验;另一方面,CAR-T治疗临床试验分期设计更灵活,所涉及样本量也较少,目前看来多在100例左右。
2.4产业链构成及特点
2.4.1 产业链分上、中、下游,研发和生产为重要环节
CAR-T疗法产业链中,上游为流式细胞仪等设备生产商,用于T细胞分选、转染等步骤的试剂,及细胞因子等原、辅料。中、下游分别为CAR-T疗法的研发和产品生产。其中许多研发企业也选择自行制备慢病毒载体,生产CAR-T细胞。
2.4.2上、中、下游
(1)关键设备、试剂、原料多来自跨国企业,价格较高
CAR-T细胞制备涉及T细胞分离、激活等步骤,需用到血细胞分离淘洗机等多种设备、试剂及耗材。这些关键设备及试剂供应商多来自跨国公司,如GE、德国美天旎、赛默飞世尔等。
国内也有相应设备、试剂生产商,其价格有些仅为进口产品的1/10,但在产品质量方面相对落后。因此国内研发企业大多选择采购进口产品,这构成了CAR-T细胞生产过程中近一半成本。
而如果把CAR-T治疗视为一种产品,病毒载体可视为关键原料,其制备过程及质量控制需要大量资金投入。目前全球仅有OxfordBioMedica等几家企业,具有病毒载体制备的核心技术,和稳定的规模化生产工艺,这意味其价格也比较高。随着CAR-T等基因疗法技术的发展,病毒载体可能会出现供不应求的情况。
(2)产业分化度不高,第三方外包服务商参与空间有限
国内CMO等第三方医药外包服务商,因最近几年生物医药产业的发展而壮大。但在CAR-T疗法领域,目前第三方外包服务商的参与空间较为有限。一般第三方外包服务商分三类,包括委托合同研究组织(CRO)、委托合同生产组织(CMO)、委托合同销售组织(CSO),分别对应药品的研发、生产和销售服务。近年来,覆盖药品研发和生产服务的CDMO模式也逐渐兴起。
目前国内CRO在CAR-T疗法领域,参与服务内容包括安全性评价、临床数据管理等。CMO/CDMO的作用还未充分体现。一方面,CAR-T疗法是新生事物,国内缺乏具备相应服务能力的CMO/CDMO,包括质粒、病毒载体、CAR-T细胞制备等。另一方面,很多研发企业担心核心技术、制备工艺泄露。
这与美国CAR-T产业分化程度有所不同。目前美国CAR-T已初步形成互补性较强的分工体系,病毒载体、临床试验用药、产品大规模生产,可交由相应的CMO/CDMO企业承揽。研发企业更专注于技术和产品研发,可提高资源利用率。
2.4.3 销售终端:应用门槛高于普通药品,医院、医生需具备相应治疗经验
作为一种新兴的细胞疗法,CAR-T治疗和普通抗肿瘤药物一样,最终都需经过医院、医生才会用于患者。但不同之处在于,CAR-T治疗对医院、医生有更高的要求。相应地,其未来应用场景和模式也会与传统药物有所差别。
CAR-T治疗过程涉及细胞提取、细胞回输、监控不良反应等步骤。如果患者在医院接受治疗,而由企业将CAR-T细胞运输至医院,则其对医院环境、医生能力具有相应要求,以确保治疗过程顺利进行,及时处理患者可能出现的不良反应。
未来CAR-T疗法在国内上市后,其落地模式可能有很多种。比如由企业与医院合作,在医院内部建立细胞治疗中心,这些医院很可能是企业在临床试验阶段的合作医院。或者企业自建细胞治疗中心,临床研究与临床应用并举,但这也需要具备相应治疗经验的医院支持。
从国内医院目前开展CAR-T临床研究的数量看,解放军301医院开展的研究项目最多,其次是第三军医大西南医院和深圳免疫基因治疗研究院等。可以预见,这些医院未来也将成为CAR-T疗法推广的重要渠道。
3.CAR-T疗法研发及市场竞争情况
3.1 CAR-疗法市场竞争主体:医药巨头、创新型企业同台竞技,创业者多为科研背景
从公司规模来看,国内和海外CAR-T疗法主要市场竞争主体,大致均可简单划分为两类:一类在化学药或生物技术领域积淀已久,公司体量、规模较大,如跨国制药巨头诺华、国内市值最高的上市医药公司恒瑞;另一类为体量相对较小、专注技术和药品研发的创新型生物技术公司,如成立于2004年美国公司Bellicum和成立于2014年的国内公司科济生物。
而仅看国内上市医药企业的布局,其可细分为三类,一类以复星医药和药明康德为代表,二者分别与国外CAR-T领域较为领先的Kite和Juno公司合作,设立新公司,引进国外相对成熟的产品和工艺体系,以提高研发效率、缩短产品上市进程。一类以佐力药业、安科生物等为代表,投资参股创新型生物技术公司,以拓展产业布局,弥补自身创新基因不足的短板。还有一类以银河生物等为代表,设立子公司专注CAR-T研发。这些上市公司在产品临床试验阶段和上市后的商品化阶段,可为创新型生物技术公司,提供资金支持和渠道支持。
3.2 CAR-T疗法研发格局
3.2.1概况:集中于血液肿瘤,靶向CD19研究数量最多
截至2018年8月23日, 国内在ClinicalTrials.gov上登记的CAR-T临床研究项目共158个,涉及靶点超40个。其中超过一半项目集中于血液肿瘤,尤其靶向CD19的研究数量最多。这与美国研究趋势大体类似。
3.2.2 海外企业:诺华、Kite产品率先上市,跨国巨头寻求外部合作、并购
全球范围内现有两款CAR-T产品获批上市,分别是诺华Kymriah和Kite的Yescarta。而诺华和Kite也因此处全球CAR-T疗法研发第一梯队。此外较早开展CAR-T研发的Juno、Cellectis、Bluebird等,也凭借技术实力受到关注,成为跨国制药巨头的并购、合作对象。近年来新药研发成本不断增长,许多制药巨头开始寻求战略转型,自身聚焦于优势领域,与其他企业联合研发或并购优质标的。
2018年8月,吉利德宣布以119亿美元收购Kite;2016年3月,Kite与罗氏达成合作交易,共同开发CAR-T与PD-1抑制剂联合疗法。
2018年1月,新基宣布以约90亿美元价格,收购Juno;2018年3月,新基制药与Bluebird达成合作协议,共同研发bb2121,此前二者2013年开始便有合作。
2018年4月,辉瑞宣布收购Allogene25%股份;2014年6月,辉瑞与Cellectis宣布合作。
3.2.3 本土企业:大多为医院发起的临床研究,仅少数产品IND申请获通过
国内绝大多数CAR-T产品,尚处于由医院医生等研究者发起的非注册临床研究阶段,还未进入严格意义上的药品临床试验。直到2017年底,CFDA发布《细胞治疗产品研究与评价技术指导原则》后,截至8月23日,CFDA共收到26项CAR-T疗法IND申请。其中,南京传奇、恒润达生、药明巨诺关联公司明聚生物IND申请已获通过,进入药品正式临床试验阶段。优卡迪四项IND申请办理状态曾在4月、5月变更为“已发批件”,但在后续实际推进过程中,迟迟未能开展临床试验。其余公司IND申请还在审评审理中,包括复星凯特、科济生物、精准生物、斯丹赛、西比曼、华道生物、因诺免疫、普瑞金、艺妙神州、百暨基因等。
而在总共26个CAR-T疗法IND申请中,超过80%以CD19为靶点,其余4个IND申请以BCMA为靶点,科济生物其中一项IND则以GPC3为靶点。这主要由于全球已有两款以CD19为靶点的CAR-T产品上市,后发企业从该靶点入手,可减少药物研发失败风险,初步验证公司CAR-T技术平台和工艺体系的稳定性。但实际上许多公司正在开展的实体瘤研究,才是未来市场竞争的重点。
3.3 CAR-疗法市场竞争要素
3.3.1产品化阶段:从实验室到产品,技术、工艺、质量控制缺一不可
但研发进度不是CAR-T疗法市场的唯一决定要素。尽管国内已有公司产品率先获准开展临床试验,但CAR-T疗法作为按药品申报的新兴疗法,须经过实验室研究到产品成型,再到产品商品化等系列过程,才能最终走向大规模临床应用。而在市场向前推进的每一阶段,都会有企业因不具备相应竞争要素,逐渐被市场淘汰。
3.3.2 商品化阶段:生产效率、成本控制、渠道推广重要性凸显
到产品获得上市许可,进入商品化阶段时,除原先的技术创新、生产工艺、质量控制等因素,继续成为CAR-T疗法市场的关键竞争要素外,企业的规模化生产能力、成本控制能力和渠道推广模式,其重要性越发凸显。
4. CAR-T疗法公司案例分析
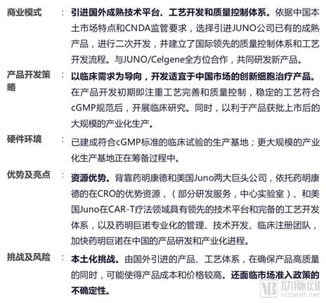
4.1 药明巨诺:背靠两大巨头,引进国外产品和工艺体系
4.2 南京传奇:选取BCMA靶点,研发进展较快
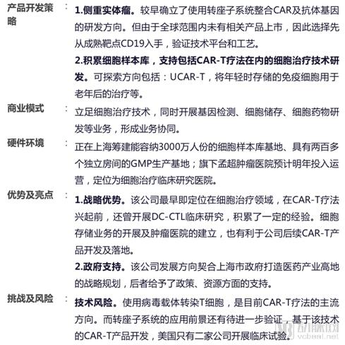
4.3 上海细胞治疗集团:立足转座子系统,攻关实体瘤
4.4 吉凯基因:科研服务起家,医院资源丰富
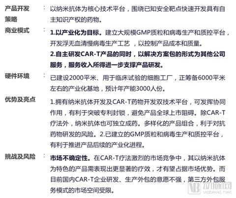
4.5 普瑞金:依托纳米抗体技术平台,产品管线丰富
5. CAR-T疗法投融资状况分析
5.1 概况: CAR-T疗法正处投资风口,回报周期短于普通生物新药
从整体投融资状况看,CAR-T疗法最近两年正处于投资风口。2018年至今仅8个月,其累计发生的投资事件已有12起,1亿元以上的大额交易占一半。其中以上海为中心的长三角地区,CAR-T领域的投资最为活跃,与近两年生物医药产业整体投资的地域分布趋势一致。
除生物医药领域投资普遍具有的高投入、高风险、高回报特性外,CAR-T疗法相比较普通大分子生物新药的研发周期更短,意味着投资者获得回报的周期也会缩短。一般新药研发从临床前研究到上市至少需要10年,平均投入超过10亿美元。但从诺华旗下全球首个CAR-T产品Kymriah的上市过程看,其只历时五年。随着政府监管经验的积累及技术进步,预计CAR-T产品上市周期还会进一步缩短。
5.2 投融资时间分布特征: 2017年前后为CAR-T疗法投资高峰,预计热度仍将持续
从时间分布情况看,CAR-T疗法自2014年开始,逐渐受到投资机构关注。这很大程度上是由于,跨国制药巨头Novartis、生物医药公司Kite等,分别于当年举行的第56届美国血液学会年会(ASH)上,公布了CAR-T在血液肿瘤领域的最新研究进展,初步显示出该疗法的应用前景。之后两到三年间,投资事件数量和新成立公司数量都不断上升。2018年新成立的CAR-T公司数量呈下降趋势,但至今仍发生了12起投资事件,可见该领域的投资热度仍在持续。由于CAR-T技术还有许多科学研究正在展开中,如实体瘤、UCAR-T等,预计该领域还会迎来新的投资热潮。
5.3 投融资地域分布特征
从地域分布情况看,CAR-T作为新兴的生物技术,其投资事件大多发生于东部沿海地区,中部的陕西省和武汉省也有少数投资事件发生。而在东部沿海地区,以上海为中心的长三角地区,聚集了最多的CAR-T企业,也由此成为了CAR-T领域投资最活跃的地区。其次是以北京为核心的京津冀地区和以广州、深圳为核心的珠三角地区。
值得注意的是,上述CAR-T投资相对活跃的地区,大多设有专门的生物医药产业基地,生物医药产业被当地政府视为重点发展的战略性新兴产业,给予企业许多政策优惠和资金补助支持。尤其在长三角地区,除上海凭借早期跨国药企聚集的优势,已形成较为完善的生物医药创新体系外,其周围的苏州、南京、杭州等城市,也因政策支持、经济发展速度快等因素,吸引了一批企业和人才落地。随着CAR-T产业的发展,加之已经形成的生物医药产业集群效应,预计在长三角地区将形成围绕CAR-T治疗的全产业链生态格局。该地区也将吸引更多资金涌入。
5.4 投融资轮次分布特征:项目多处早期融资阶段,风险投资、战略投资者均有参与
从投融资类型分布特征看,在披露对外融资信息的项目中,多数项目处于早期融资阶段,A轮及天使轮占公司数量总比重超过30%。还有超过一半的项目未融资,或由上市公司持有大部分股份。
一般技术驱动的产业,大致可划分为种子期、导入期、成长期和成熟期四个阶段。其中,技术在种子期和导入期具有多重不确定因素,如技术效果和生命周期,以及市场接受度等,多由风险投资介入。目前CAR-T疗法领域投资即呈现出这一特征。此外,由于国内成熟药企大多以仿制药或中成药起家,不具备新药研发的基因,且新药研发成本较高,因此其也倾向于投资或并购创新性项目,进入CAR-T治疗领域。
在CAR-T产品后续的产业化、商品化阶段,以药企为主的战略投资者,将能给处于成长期的项目提供GMP生产、渠道推广方面的经验和资源支持。而风险投资者也可通过成熟企业的并购交易实现项目退出。目前从美国生物医药行业的发展看,近几年通过并购实现项目的退出交易,明显多于IPO渠道的退出交易。
5.5 投融资额度分布特征:项目历史融资额多在5000万元左右,2018年融资额较高
从投融资金额额度来看,在披露对外融资额度的公司中,超过一半公司单笔融资额超过4000万元,公司历史融资额最集中分布的区间是4000万元-5000万元。单笔1亿及以上的大额融资事件近10起,其中6起发生在2018年。与2017年相比,2018年新成立公司数量虽然较少,但至今累计融资额已超过2017年全年。可见在该领域技术还未成熟的阶段,仍有投资潜力和价值。除药明巨诺、和铂医药、科济生物2018年单笔融资额超过3亿元之外,2018年还有普瑞金、未名旭衍生物、安诺柏德、百力司康获得2000万元-4000万元之间的A轮融资。预计2019年CAR-T领域融资额仍将继续增加。
6.主要观点总结
6.1 CAR-T疗法行业现状总结:市场洗牌期还未到来,产品同质化现象显着
现状一:CAR-T产业化刚刚开始
尽管国内已有多家公司投入CAR-T疗法领域,但目前这一行业尚处于技术导入期。目前全球范围内仅有两款CAR-T产品获批上市,国内直到2018年才有少数企业获得IND批件,距离CAR-T疗法走向大规模临床应用,还有相当一段距离。尤其在市场前景更广阔的实体瘤领域,目前CAR-T疗法还有待技术进一步突破。
现状二:市场洗牌期还未到来
鉴于药品上市通常要经历临床前研究、临床试验等多个步骤,受到药品监管部门严格规范、监管,目前暂时在研发进度上保持领先的企业,并不一定能成为最后的赢家。随着2018年下半年、2019年更多企业,展开经注册的药物临床试验,届时实质上的市场洗牌期才会逐渐到来。
现状三:产品同质化现象显着
从现有临床研究和企业研发管线看,大多数公司的CAR-T产品都集中在CD19、BCMA靶点。许多公司称其有独特的CAR结构设计,但实际上彼此之间差异不明显。预计未来2-3年内,会有一批靶向CD19的CAR-T产品上市,市场竞争将更为激烈。
6.2 CAR-T疗法行业风险及挑战:技术、政策、市场均存在不确定性,存在人才短板
挑战一:技术仍不稳定,更新速度较快
CAR-T疗法目前已上市产品和正在展开的研究,治疗对象都为复发或难治性血液肿瘤患者。且在已有的临床研究中,其只对部分患者显示出了较高的缓解率,而效果能持续多久、如何避免肿瘤复发也存在疑问,可见该技术尚不稳定。而未来随着通用型CAR-T技术的发展,现在企业正在研发的自体性CAR-T产品,可能面临被取代的风险。
挑战二:政策相对滞后,监管细则待探索
和许多生物技术兴起初期的情况类似,CAR-T疗法的监管政策出台也滞后于技术发展。尤其CAR-T治疗过程涉及多个环节,给政府监管带来了挑战,加之中国药监部分在新药审评方面经验不足。虽然其已于2017年末出台监管原则,但该文件只是“试行,这意味着后期监管规则可能会有变动,影响企业的发展方向。
挑战三:产品价格较高,市场接受度存疑
从已经上市的CAR-T产品定价,及CAR-T疗法的生产成本来看,短时间内CAR-T治疗价格仍会在数十万元左右,这意味着只有少部分患者具有购买力。尤其在市场发育初期,患者对该技术的认知度不高,产品上市后的销售情况,未必能达到企业和投资者的预期。
挑战四:质量控制较难,缺乏专业人才
相比较普通抗体药,尽管国内企业在CAR-T疗法方面,其研发进度没有落后于美国等新药研发强国太远,但长期存在的药品生产工艺和质量控制短板,仍会制约国内CAR-T行业的发展。加之CAR-T疗法是新生事物,目前许多企业管理团队多来自科研机构,缺乏对工艺流程、新药申报深入了解的人才。
6.3 CAR-T疗法行业发展趋势及投资机会
发展趋势一:市场壁垒将逐渐提高
自CFDA明确CAR-T疗法按药品监管以来,IND申报可视为企业产品化能力的第一道试金石。尤其药明巨诺、复星凯特引进国外生产工艺和质量控制体系后,CFDA参照美国FDA的监管经验,可能会进一步提高申报、审评标准,这将给企业带来更大挑战。而随着产业化进程不断加深,CAR-T疗法市场壁垒也将逐渐提高,产品疗效不显着、生产工艺不稳定、质量控制不过关的企业将被淘汰。
发展趋势二:实体瘤竞争更为激烈
目前各公司在CAR-T领域的竞争,主要集中在血液肿瘤。但实际上其在血液肿瘤领域的研发和生产经验,是为争夺实体瘤这一更广阔的市场作铺垫。如果企业预先能通过血液肿瘤,验证其技术平台、生产工艺和质量控制能力,一旦CAR-T在实体瘤领域出现重大技术突破,其有望更快地占领市场。而企业之间更激烈的市场竞争也将围绕实体瘤展开。
投资机会一:UCAR-T尚处技术酝酿期
国内现有近百家企业投入CAR-T研发,有些公司估值也已达数十亿,但CAR-T在实体瘤领域还有很大发展空间,此外通用型CAR-T技术也还在酝酿期。这些细分领域仍有早期投资机会。
投资机会二:国产化设备、试剂需求将增长
随着CAR-T疗法技术的发展,及更多CAR-T产品的上市,其对上游设备、试剂、原料的需求也将增长。而目前上游大多为国外优质供应商占据,国产化设备、试剂如果质量稳定,将有很大市场空间。尤其在自动化设备方面,目前国内外均存在市场缺口。
作者:刘佳英 鲸准研究院分析师
来源:动脉网
作者:郝翰
来源:动脉网 作者:郝翰
为你推荐
资讯 国家卫健委:新型抗肿瘤药物临床应用指导原则(2025年版)
新型抗肿瘤药物的一个显著特征是出现一批针对分子异常特征的药物——即分子靶向药物。 目前,根据是否需要做靶点检测,可以将常用小分子靶向药物、大分子单抗类药物以及小分子...
2026-01-27 11:46
资讯 CDE:针对泛肿瘤的抗肿瘤药物临床研发技术指导原则
泛肿瘤是从肿瘤起源和病因学等角度,将多种组织来源的肿瘤视为同一类疾病,并且寻求相同的治疗手段。当针对共有的分子改变开发药物时,不同肿瘤的患者均有可能从相同的药物治疗...
2026-01-25 18:54
资讯 病毒“突变”不等于更强生存力——华山张文宏教授团队发现:敏感性下降,往往伴随适应性下降
玛巴洛沙韦敏感性降低的突变发生率仍然极低(0 05%),未发现典型的I38T耐药突变。
2026-01-24 12:22
资讯 箕星药业宣布成功完成D1轮2.87亿美元融资,推进口服GLP-1药物开发
1月22日消息,箕星药业有限公司(Corxel Pharmaceuticals Limited)宣布已成功完成D1轮融资,募集资金高达2 87亿美元。
2026-01-23 18:00
资讯 基因启明完成亿元天使轮融资,加码iNKT细胞疗法研发与临床转化
本轮融资由人合资本独家投资。融资资金将重点用于推进公司核心iNKT细胞药物的临床试验进程,同时加速新管线的研发拓展与技术平台升级。
2026-01-23 14:05
资讯 商务部、国家发改委、国家卫健委、国家医保局等9部门印发促进药品零售行业高质量发展的意见
鼓励符合监管要求的实体医疗机构、互联网医院与药品零售企业依托电子处方流转平台进行处方流转。鼓励建设非医保药品自费处方电子流转平台,规范和完善相关药学服务。
2026-01-23 11:04
资讯 诺和诺德聚焦零售药店体重管理服务,启动“零售科学减重生态联盟”
1月22日,诺和诺德在福州举办超越·共盈——诺和诺德零售生态伙伴大会,大会汇聚连锁零售药店管理层、临床专家、资深药师、行业智库、零售生态合作伙伴等多方力量,正式启动零...
2026-01-22 21:53
资讯 优赫得在华获批治疗既往接受过一种含曲妥珠单抗治疗方案的局部晚期或转移性HER2阳性成人胃或胃食管结合部腺癌患者
基于DESTINY-Gastric04 III期试验结果,与雷莫西尤单抗+紫杉醇相比,优赫得®可为患者带来具有显著统计学差异和临床意义的总生存期(OS)改善,两年OS率实现翻倍
2026-01-22 17:53
资讯 传奇生物CAR-T细胞药物 Carvykti(西达基奥仑赛)2025年销售额18.87 亿美元,同比增长 95.9%
强生2025年全年收入达到941 93亿美元,同比增长6%,净利润268 04亿美元,同比增长90 6%,调整后净利润262 15亿美元,同比增长8 1%。
2026-01-22 16:48
资讯 从收费难题到医保立项:机器人诊疗迎来普及拐点
2025年12月5日,国家医保局向各省医保局下发了《手术和治疗辅助操作类医疗服务价格项目立项指南(征求意见稿)》,用于在医保体系内部征求意见。
文/梁瑜 2026-01-21 16:48
资讯 英矽智能6600万美元授权一款具有穿透血脑屏障的潜在在研抗炎药物
1月20日,英矽智能发布公告称,与深圳衡泰生物科技有限公司就 ISM8969 项目达成共同开发合作协议。
2026-01-21 15:42
资讯 国家医保局规范手术和治疗辅助操作类医疗服务价格,手术机器人有了系统明确收费指引
近日,国家医保局编制印发《手术和治疗辅助操作类医疗服务价格项目立项指南(试行)》,将已有价格项目规范整合为37项,覆盖医学3D重建、生物3D打印、术中显微成像、手术路径导...
2026-01-21 15:12
资讯 GSK22亿美元收购间接获得中国创新药资产
1月20日,GSK(葛兰素史克)宣布与RAPT Therapeutics达成最终收购协议,根据协议条款,葛兰素史克将以每股58 00美元的现金价格收购RAPTTherapeutics全部已发行普通股,对应股...
2026-01-21 14:33













































