新年开始,新冠疫情急速扩散,各位朋友在各方信息不断扩散中度过了一个不平凡的春节,医疗健康产业获得了社会的广泛的关注,社会对于新冠病毒的致病和传染机理,发生源头、中间宿主、扩散机制、新药研发,预防和治疗方案、医疗细致等等纷纷讨论、关注、扩散,作为一个医学院毕业的医疗专业投资人,我们一方面希望能够传播一些医疗的专业视角,另一方面希望在疫情中暴露的中国医疗体系、医疗产业的问题获得社会和政府的广泛关注,对产业的长期发展产生积极和深远的影响。
资本市场尤其是医药板块获得了极大的关注,在节后的一周里一些疫情相关的上市公司涨幅巨大,但是作为一个以长期主义价值投资为理念的医疗投资人,我们应该去伪存真、莫为浮云遮望眼,更多的关注对医疗健康产业真正的长期影响,识别哪些仅仅是昙花一现的的浮云,我们不关注那些仅仅因为疫情几个的月的业绩暴增,几个产品卖断货了,或者蹭了一些疫情的热点股价暴涨,我们更应该深刻思考一下新冠疫情对医疗产业可能的长期影响,以及在这次疫情中,很多勇于承担巨大社会责任的优秀企业和企业家,加深了我们从长期主义视角,打量这些伟大企业不断创造巨大经济价值和社会价值的能力和格局。
作为一个横跨一二级市场的医疗投资人,我们更希望着眼于真实世界的医疗健康产业,我们分别从新药研发体系及产业链、医疗器械和诊断、医疗信息化和互联网医疗生态三个方面谈一下新冠疫情对医疗产业的长期影响。
很多经历过2003年非典的朋友都记得,在那次疫情里,崛起和发展为中国最伟大的商业模式之一的淘宝崛起,阿里巴巴从B端转向了C端,可见疫情对经济和产业有些影响是短期的,但是有些因为改变了人们和商业的模式和习惯,从而成为了影响深远的长期发展趋势,一些伟大的企业在困境中思考转型和实践,成就了后面的伟大发展路径,我们的分析视角,就是更着眼于这样对产业的长期趋势影响。
一、新药研发体系及产业链加速升级
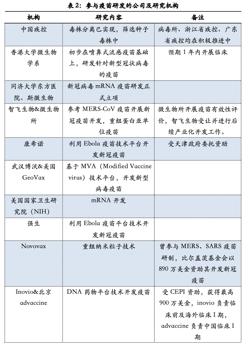
首先说新药研发,包括抗病毒药物和疫苗两方面,但是长期的看,这次的新冠病毒由于对新药研发的速度要求极高,看到了我们整个创新药的CRO、CDMO产业链的产业升级、和未来政策支持带来的积极影响。
一个新药瑞德西韦揭示的中国和全球链接的研发产业链:
先从大家都关注的吉列德可能对新冠病毒产生抑制的新药瑞德西韦说起,对这个药的开发、临床试验、CDMO各产业链的进展,以及参与的企业,社会和政府都予以了高度的关注。很多朋友问我,这个药既然在美国一个病人有用了,那就应该赶紧拿来在中国给患者用上啊?我说这个当然是不可以的,几个单独的案例有效不意味着对大样本的临床有效,而且对什么样的病患有效,使用的方式是不是合适,都是需要大样本的临床试验来验证的。
瑞德西韦(remdesivir)的临床试验由中日友好医院王辰、曹彬团队在武汉市金银潭医院宣布启动。该研究分为两个临床试验项目,分别是轻、中症患者临床试验和重型患者临床试验方案,整体方案为临床三期、多中心、平行、三盲、安慰剂对照干预试验,共将入组轻、中症患者308例,重症患者452例。总样本量上升到760例,患者1:1 随机分组,实验组施加瑞德西韦第一天200 mg,后续9天100 mg维持,对照组为安慰剂,主要评价指标为疾病临床改善所需要的时间Time to Clinical Improvement (TTCI)。对于此次抗新冠新药的临床审批和进展速度是NMPA历史上前所未有,基于与吉列德充分的沟通,由院士牵头快速指定临床方案并开始入组,也显现了我国在创新药临床实试验工作中实践能力的显著提升。
这次的临床试验由两家中国的头部企业参与,其中一家是临床CRO头部企业泰格医药,从中可以看到泰格医药的临床试验能力和效率是被主流的医疗机构和政府所信任的。
来源:公开数据、高特佳投资
(1)临床研究CRO:更加高效的信息化管理升级:
加速对于first in class 全球创新药的临床设计能力,政府和医院大PI对于国内头部CRO的新药执行力的信任,给予更大的支持。同时,国内临床CRO利用这次机会,在信息化层面接近国际水平。
国际CRO已经完成临床研究管理系统电子化和互联网化,全球临床试验数据和进度在任何国家都可以通过临床运营管理系统查询,本次疫情在家办公有望推动国内领先临床CRO企业临床运营管理水平升级。
临床研究CRO发展长期驱动力是创新药研发项目增多,研发费用外包比例增加。中国疫情过后会更加重视新药和生物新技术研发投入。中美制药行业在应对新冠疫情时候表现出差距,但是中国表现好于2003年。疫情来临,美国制药行业凭借雄厚新药储备迅速拿出多种新药和疫苗开发治疗新冠疾病方法。吉利德的瑞得那韦被期盼为人民的希望。中国制药行业和医疗器械行业自2015年来加大创新药投入,这次疫情来临迅速采用mRNA等新技术开发使用疫苗和检测试剂盒。但是新药研发储备和覆盖领域还有差距。未来国家鼓励更加鼓励新药创新。
(2)医药CDMO行业:中国CDMO企业的在全球创新工业链的地位将继续提升
长期来看,CDMO整体景气度仍然:持续,疫情属于阶段性影响,行业驱动力不变,改变节奏但不改变趋势;通过这次考验,有利资源进一步向龙头企业集中,进步提升龙头企业份额;防疫需靠科技,长期来看利好创新,也进一步对创新药CDMO有利;
两种可能的病毒治愈药物瑞德西韦、达芦那韦的产业链揭示了中国的新药发现体系
来源:根据国金医药、中国生物技术发展中心、中日友好医院官网、药渡等整理分析。
(3)世界是平的,研发全球产业链一体化将继续加速升级:
从大学发现原始机理,全球共同发现合适的分子,中美互任的临床试验数据,全球化的CDMO、CMO体系,一直到全球化的学术推广体系。
从全球格局来看创新药产业链,对于头部药企的创新驱动力更多的来自于外延并购。罗氏通过并购驱动公司发展,2017年罗氏84%的销售额来自于并购取得的药物,预计2020年这一比例将达到85%。BMS通过外购潜力品种成为增速最快的公司,2014年仅有16%的销售额来自于收购药品,但预计2020年将有61%的销售额来自于收购药品。GSK/阿斯利康进展缓慢,GSK在研产品的数量已经从全球第一降到第二;阿斯利康在研产品数量已经从全球第三掉到第六,如果不加大收购充实产品线,将累及今后的业绩增长。吉利德为扭转Sovaldi销售下滑,也加紧对丙肝新药的布局。
这种靠外在创新力驱动的逻辑思路,随着中国创新药产业链的成熟,也得到了全球头部药企的青睐。从2017年制药研发公司的地理分布情况来看,整个制药行业的地理分布呈现向东迁移的态势,中国已成为亚洲最大的新药研发国。在创新方面,虽然美国仍稳居第一位,贡献占全球一半左右,但中国已和日、英、德等居于第二梯队,创新全球贡献上升到4%-8%。自2015年来,创新型药企为研发输注新鲜血液,外资药企纷纷关闭或出售中国研发中心,其主要原因在于大型制药企业的研发效率不高,传统研发模式开始变革,转而与研发效率更高的早期研发型小企业合作,在抗肿瘤免疫点抑制剂、细胞治疗、基因编辑、双特异性抗体及ADC领军均发挥了巨大创新潜力。对于研发资本的投入,不仅印证着中国创新药产业链的成长,更印证新药研发的全球一体化进程,以及资本市场对于中国医药创新的支持和信心。
全球创新药产业分布
来源:公开数据、高特佳投资
(4)新型的mRNA疫苗将全面爆发+血液制品静丙培育的使用习惯改变格局
mRNA具有研发速度快、起效快、生产相对简单、易于改造、成本相对较低等优势,随着合成、修饰技术及递送技术的发展,mRNA成药能力加速。基于德国CureVac公司RNA技术平台开发出来的mRNA疫苗对多种传染性疾病提供了有效保护,国外企业及机构参与新冠病毒疫苗开发的企业多个在积极开发mRNA疫苗。从产品开发周期来看,理论上讲,mRNA有望在1.5-4个月内完成产品开发,相比较传统疫苗动辄一年或数年的产品开发周期,mRNA疫苗可快速推进完成临床前工作。从生产周期来看,相对于传统鸡胚生产流感疫苗需要至少两个月时间而言,mRNA疫苗生产仅需一周,可快速响应疾病预防需求,这对于传染性疾病的防控具有重要意义。我们看到RNA疫苗也适用于流感疫苗的开发,有研究成果表明该类疫苗具有涵盖不同亚型的广泛性保护免疫效果。
从疫苗开发周期来看,即使是mRNA疫苗,也很难在疫情结束前实现产品临床应用。新冠病毒疫苗的研发更多是为了预防未来可能的疫情发生。对于类似流感一样周期性爆发的预防疫苗产品开发,其市场空间大,产品生命周期长,经济效益高,企业研发动力强。对于偶发性疾病,从经营企业投入产出比角度考虑,产品开发出来后可应用场景有限,研发投入与未来市场销售收入性价比低,不值得开发。我们认为,虽然目前病毒已经较之前的SARS、MERS毒性减弱且传播性更强,从趋势上看符合病毒变异趋于长期与人体共存状态,但目前我们仍不能十分确定该病毒疫情将成为类似流感一样的常规病种。就此问题,我们也咨询了疫苗研发国家队及部分民企疫苗企业的相关人员,普遍对此持有保留意见。
血制品针对此次新冠病毒疫情的治疗,目前临床上大量使用血制品用于预防及治疗疾病,针对重症患者的静丙、白蛋白及纤维蛋白原的使用,甚至医护人员的预防使用等,直接促进血制品在今年一季度的用量提升。
此次新冠疫情对血制品公司产品研发方向不会产生太大影响,但在临床使用认知上会促进提升,此次集中诊治,全国骨干医生深入武汉,深度探讨治疗方案,全国医生高度关注治疗方案的临床结果,对深度理解产品使用、未来提升人均使用量具有重要意义。
根据PPTA及中检院的统计数据,2018年美国白蛋白人均使用量是我国的1.8倍,静丙人均使用量是我国的12倍,静丙的人均使用量低主要是获批适应症较少、学术推广不足等原因,新版医保目录调整了静丙的临床适应症,未来存在较大的增长空间。此次疫情的爆发,在治疗过程中高频使用静丙及白蛋白等产品,我们预期未来静丙及白蛋白等产品人均使用量将缩小与发达国家之间的差距。
二、医疗器械和IVD诊断行业的市场扩容和基层下沉加速
在这次疫情中,我们看到了大量的头部医疗器械和诊断试剂企业参与全国各地火神山医院的建设,捐献设备,加班赶工,很多公司技术人员身赴一线,体现了一些头部企业的伟大社会责任,比如我们投资的迈瑞医疗、金域医学等。
(1)大小火神山医院建设带来医疗设备市场扩容和基层下沉:新冠病毒疫情防控暴露发热门诊、ICU病房、单独隔离院区建设不足的问题,相关能力建设带来医疗设备市场扩容和基层下沉。
新冠病毒疫情暴露出危急重症ICU救治能力较弱、各地单独隔离院区不足和县级医院发热门诊建设不足的问题。现在县级医院扩建过程中,发热门诊会成为重点建设科室;本次疫情爆发后,除武汉紧急建设了火神山、雷神山医院外,全国已有20多个省近60家医院要建设单独隔离院区,大的院区如小汤山、深圳三院是千床级,其他的几十到几百床不等;危急重症ICU病房,未来几年还会迎来新的建设期。根据中华医学会数字,目前国内ICU床位/总床位为5%-6%,发达国家达到15%,美国18%,国内普及率较低,单间隔离ICU也比较少。
发热门诊、危急重症ICU病房、单独隔离院区的建设,将在未来几年带来额温枪、小型生化/免疫检测仪、带CPR检测的血球仪、血气分析、血氧仪、监护仪、超声、呼吸机、雾化器、制氧机、输注泵、移动DR、便携超声、血球仪、传染防护耗材等医疗设备及耗材的大量需求,相关医疗设备市场将进一步扩容。
表4:医疗设备及其对应的一级和二级市场相关公司
(2)快速小型诊断的POCT设备培育的使用习惯加速发展:新冠病毒疫情防控暴露发热门诊快速诊断能力不足,使用更加便捷、小型化、适合快速诊断的POCT检测需求凸显,很可能成为POCT领域的下一个爆发点
新冠病毒疫情暴露出县级医院发热门诊普遍没有按照要求标准落实,未来县级医院扩建过程中,发热门诊会成为重点建设科室。同时,病毒的传染性带来了发热门诊需要进行独立检验的需求,但医院不可能专门为一个科室配备检验人员,这样检测产品的易操作性和检测结果的快捷性显得非常重要,而这恰恰就是POCT产品的特点。长期来看,POCT产品在发热门诊的应用将越来越多,全国31个省份,共设置发热门诊1.5万个,涉及的产品包括小型生化仪、血球仪、小型封闭式自动化PCR设备、微流控设备等,若以常规状态下平均每个发热门诊每天接诊20人次、每人次POCT相关产品收费50元保守计算,则每年将是54.75亿元的市场增量。发热门诊很可能会成为继心内科/胸痛中心之后的下一个POCT市场扩容点。
(3)PCR试剂盒大量普及下层基层:新冠病毒疫情防控凸显PCR试剂盒研发迅速、早诊的优势,若实验室建设不足、该细分领域市场规模仍将保持快速提升。
我们看到了一百多家的诊断试剂企业都迅速推出了自己的病毒诊断试剂盒。新冠病毒爆发后,PCR试剂盒第一时间开发出来,截止目前主要用于病毒筛查的仍然主要是PCR检测。本次疫情的爆发将加大地推动各级卫生机构PCR检测的普及。同时,疫情中暴露出的问题,如小型防传染的PCR实验室数量不足、检测人员能力不足等问题,很可能会引起极大的重视。疫情过后,疾控中心、公立医疗机构很可能会加大PCR实验室的建设、加大人员培训力度,未来PCR检测很可能会更加普及,进而继续延续分子诊断板块的高增长速度。
随着疫情的发展,公布病毒核酸检测的企业很多,也很快,但不意味着每家企业的质量和临床效果都一样好。常态过程中是需要国家政府批的,常规过程需要做技术评估的,等严格的这次技术评估可能不那么严格。这次虽然很多厂家做出来了,但实际效果可能没那么好。还是要看头部企业拥有护城河,技术也好、推广也好、临床也好都很稳健。这次仅仅看到中国企业反映很快,长远来讲一定是研发渠道平台比较好的头部企业收益。
(4)疫情防控中第三方检验头部企业金域医学奋战在一线,体现了极大的社会责任格局,一方面证明了医院自身的检测诊断能力不足,需要大量借助三方诊断的力量,发挥了工作效率和成本控制能力。
未来可能实现医保局直接与第三方检验结算,将极大利好第三方实验室的发展。
本次疫情防控过程中,第三方检验快速反应、组织人员、专业高效、不讲价格先干活后收费,发挥了不可或缺的重要作用。在医保局、卫健委等权力机构面前,第三方检验证明了其在工作效率、社会责任承担等方面的重要价值。从效率和效益上来讲,第三方检验肯定是优于医院自己检验的,但目前医保控费还主要在医药和高值耗材等领域,对体外诊断、第三方检验这些领域关注度还不高;结算上也还是医保结算给医院,医院再跟第三方检验结算;样本外送的话语权主要在医院。但如果医保跳过医院,直接跟第三方检验结算,医院的话语权就会降低很多,医保控费压力下,对第三方检验就会有较大的利好。目前,第三方检验的结算方式尚未最终确定,但一旦本次结算采用医保与第三方检验实验室结算的模式,部分原本院内检验的项目,很可能会划转到第三方检验实验室,第三方检验行业的成长速度将得到极大的提升,其市场空间也将迎来倍数级的增长。
三、疫情扩散,科技重构医疗生态圈
就像2003年SRAS疫情崛起的淘宝一样,这次快速传播的新冠疫情对中国医疗信息化系统,远程诊断、在线问诊、医药电商都将带来极大的推动作用。
在这次新冠疫情中,由于避免人和人接触,以及对于医护人员的保护,以及提升医疗效率,我们看到了大量的有未来科技感人工智能、远程医疗、5G和云医疗等的新科技在疫病的诊断、治疗、疾病预防领域的大量应用,同时医疗信息化、医药电商和互联网医院突破了很多限制,开始加速发展。
相比较其他医疗行业应用新技术速度很慢,互联网医疗、医药电商、大数据受政策限制和监管部门态度,实际应用较少。本次疫情这些企业展现出各自优势,给监管部门留下良好印象,为后续发展奠定基础。这些新技术和新商业模式应用有可能改变现有病人-医院-医生医疗运营模式,完成去平台化、去中心化。就医不只是在线下医疗机构。相关领域出现巨大投资机会。机器人和远程医疗在火神山医院广泛应用,将向来自全国各地顶尖医疗机构院长主任展示使用优势,长期看机器人、5G+远程医疗等新技术在医疗机构推进速度会超预期。
来源:公开数据、高特佳投资
互联网医疗健康市场从2012年的30亿增长到2016年的109亿,CAGR=38.7%。不同疾病可以进行网上诊疗的替代率不同,总体来看我们认为慢性病可以进行网上诊疗的替代率约55%-60%。随着定价与医保逐步规范,渗透率有望提升至10%,至2025年,线上问诊市场空间或接近200亿。
(1)医疗信息化孤岛情况有望被打破。本次疫情区域医疗信息化建设,医疗信息云化,各医院之间、疾病预防中心、与政府信息平台对接的需求前所未有旺盛。
这次上海政府和医疗信息管控系统的迅速提升被认为是非常成功的:对疫情的追踪,跨省的疫情追踪,和政府部门的及时沟通、共享,对其他行政部门的协调追踪。
区域信息化建设和医疗公卫一体化建设需求,在被感染人群发生过患者隐瞒就诊历史,传染他人案例。疾控部门可以在第一时间指导医院流行病住院情况,第一时间发现疫情。肺部CT是确诊重要指标,下级医院需要要求第三方影像平台让有经验的影像科医生确诊。专家通过远程医疗对治疗给与指导。上海医疗信息和政府信息平台一体化建设,上海掌握返沪人员信息,帮助疾控中心人员筛查高危人群。本次疾控中心系统和医院、公司的信息化卫生信息平和公众媒体上海健康云里面有来沪人员信息登记和航空和铁路信息链接。供应给人口分类排除以及大数据分析。
区域医疗系统对于新药研发有重大的意义,能够显著帮助提高研发效率,长远来看数据共享对新药研发有更为广泛的促进作用。同时,对商业保险也是重大利好,原来中国的健康险除了平安,基本都难以实现盈利,因为核保能力严重不足,主要因为是数据不够充分。长远来看,如果医疗数据问题得到高效的解决,核保能力得到增强,商业保险能具有更长远的发展。
医院信息化发展阶段
(2)医药电商迅速启动,在线处方药、医药电商医保政策可能落地
疫情期间人们居家不外出购物,线下实体商店(药店除外)一片萧条的同时,线上的医药电商却是另一番景象。与疫情有关的产品,口罩、抗病毒药品卖断货自不必提,体温计、手套都是大热门商品。相关的药品红遍全网,为了避免进入医院就诊发生交叉感染,政策鼓励患者到互联网医院进行问诊,支持开3个月的长期处方,在此期间也带来了不小的流量并能很好的教育患者培育该领域的市场。
阿里健康在内的互联网医疗企业也在行动中。2月6日,阿里巴巴旗下阿里健康在淘宝App上线“买药不出门”服务,通过线上问诊开方、药品配送到家的互联网就医方式,让慢性病患者足不出户即可安心买到所需要的药品。京东健康联动了2000多位医生,开通了免费的在线咨询和心理疏导服务,全国各地区出现咳嗽、发热、乏力等症状的市民,均可在京东健康的“新冠肺炎”在线咨询专区,免费寻求医生的专业建议。
(3)互联网医院+远程医疗有望突破政策障碍,实现真正的分级诊疗
从远程义诊,到深度的远程医疗、分级诊疗
为了避免普通发热病人去医院发生交叉感染,各地医疗部门联合阿里健康、微医、腾讯等互联网企业,通过各类平台以在线形式为相关患者义诊服务推广了互联网医疗的使用习惯,但互联网医疗不应局限于原有的轻问诊模式,应该和更加直接有效的远程医疗,从而推动真正的分级诊疗。证明了监管部门对互联网在线问诊认可,视为分级诊疗有机组成部分。1月25日,武汉协和医院、同济医院、支付宝、微医等平台陆续开通线上问诊平台,针对轻症或怀疑自己症状的患者,采取免费的线上问诊方式,进行分流。
卫宁健康旗下纳里健康移动远程会诊平台的建设。远在千里之外的优质医疗专家资源,可随时随地与武汉火神山医院的一线医务人员一起对病患进行远程会诊。配备移动摄像头的医用推车上也同步安装移动远程会诊系统,支持多个专家在线会诊。
互联网医疗企业提供疫情相关服务
医院数字化阶段推动医疗信息互通
资料来源:公开数据、高特佳投资
(4)5G和云医疗、医疗机器人、大数据、科技加速应用的未来医疗
5G技术和云上的医疗将全面启动
数据来源:公开信息、高特佳投资
火神山医院大量使用5G技术和远程医疗火神山和雷神山医院普及使用5G技术和远程医疗依托中国联通5G网络和5Gn live 超高清视频直播平台,实现了火神山、雷神山建设现场的24小时不间断5G高清实时直播。华为联手中国电信,在12小时之内完成了武汉火神山医院首个“远程会诊平台”的网络铺设和设备调试。华为捐赠的一体化高清视频会议终端TE20视频会议设备和管理平台(华为MCU及华为视讯业务管理平台SMC),即便在512K带宽的极限网络环境下,也能保证远程医疗畅通进行。在远程医疗会诊的场景下,两地医疗专家可能需要通过辅助码流分享病患的CT片等医疗档案进行诊断,因此,高清画质的作用尤为关键。值得一提的是,目前火神山医院也已采购配备有移动摄像头的医用推车,可进病房近距离拍摄病患情况。后期若有需要,推车拍摄的画面也可以引入远程会诊系统。
AI、5G在医疗行业加速应用空间巨大。各类医疗机器人有避免医护感染的优势,减轻医护人员的工作量。被定点收治感染病人医院采用,发挥巨大作用。
大数据和AI辅助的智能诊断:科大讯飞开发人工语音产品智能外呼和在线客服等疫情防控机器人,推想科技和阿里巴巴达摩院开发新型冠状病毒AI阅片软件。
机器人在无人接触的世界扮演重要角色:
上海钛米机器人的使用,可以做到人机分离,保障人员安全。广东省人民医院引进了广州赛特智能的两台送药机器人“平平”和“安安”为患者进行病房送药,极大地减少了医护人员进入隔离区的频次,起到较好的隔离保护作用。猎豹移动的猎户星空的医疗服务机器人也已交付武汉火神山医院。美国华盛顿一家医院的特殊病房中通过机器人进行治疗,病人得到了痊愈,减少了额外的传播和感染风险。
5G在院内院外的应用
数据来源:公开信息、高特佳投资
总结,新冠疫情在持续扩散,但是人类对于战胜疾病的决心、技术、体系,还有公众认知都在不断的升级,在这次疫情中,我们看到了大量有社会责任的院士、医生、护士、以及医药企业,这些平时不为公众熟知的医疗健康体系各个链条被社会和政府高度重视,人类对于自身、生态、野生动物的理解都在不断反思,尽管一开始疫情令人揪心,我们一开始对于疾病的控制和决策等存在疑问,但是值得欣慰的是,我们看到了后面政策的高度重视,迅速决策和控制执行力的高效,看到了以专家、医生、护士为主体的医疗人士的无私奉献和悲壮情怀,看到了不少优秀的医药企业在当下的努力工作,不断奉献,也看到了中国新药研发体系的希望,医疗器械诊断行业的加速升级,医疗信息化和医疗生态在随着科技进步快速升级,这次疫情对经济、社会、医疗产业的影响还在持续,我们更加坚信我们从事和投资的整个医疗健康产业未来将成为中国国民经济的支柱,坚信医疗健康产业在人类健康、社会稳定发展、人类进步中起到的巨大作用,作为一个医疗投资人,也从未如此感到肩上的责任,推动行业进步,发掘伟大的长期价值企业。
(本文作者为高特佳投资集团主管合伙人李秋实)
来源:投资界 作者:李秋实
为你推荐
资讯 复星医药关于收购绿谷医药回复上交所监管工作函的详细内容
近日,复星医药收到上海证券交易所下发的《关于上海复星医药(集团)股份有限公司对外投资事项的监管工作函》(上证公函[2025]4038 号),经本公司核查,就有关情况回复如下。
2025-12-23 11:16
资讯 葛兰素史克新可来获批第四项适应症
今日,葛兰素史克中国宣布,中国国家药品监督管理局已批准新可来(美泊利珠单抗注射液)用于未充分控制的以血嗜酸性粒细胞升高为特征的慢性阻塞性肺疾病(COPD)成人患者的维持...
2025-12-22 21:11
资讯 中国首个且目前唯一!长期体重管理药物诺和盈获批心血管适应症
12月22日,司美格鲁肽注射液(商品名:诺和盈®)的心血管适应症上市申请获得中国国家药品监督管理局(NMPA)批准,适用于降低已确诊为心血
2025-12-22 18:48
资讯 加科思与阿斯利康就泛KRAS抑制剂JAB-23E73达成全球独家许可协议,里程碑付款最高可达20.15亿美元
12月21日晚间,加科思-B(01167)发布公告称,与阿斯利康就泛KRAS抑制剂JAB-23E73订立许可及合作协议。
2025-12-22 16:07
资讯 国家药监局进一步明确《Q12:药品生命周期管理的技术和监管考虑》国际人用药品注册技术协调会指导原则的适用问题
对于ICH Q12中提供的监管工具批准后药学变更管理方案(PACMP),国家药监局药品审评中心已发布《化学药品批准后药学变更管理方案技术指导原则(试行)》,并将根据国际上执行IC...
2025-12-20 10:46
资讯 特朗普宣布与安进、BMS等九家跨国药企达成协议,药价大幅降低
据当地时间周五美国白宫发布的消息,美国总统特朗普宣布与九家制药公司达成协议,这是一系列相关协议中的最新一批,这些协议旨在以降低部分美国人的药品价格来换取三年关税宽限期。
2025-12-20 10:29
资讯 备思复联合帕博利珠单抗显著改善肌层浸润性膀胱癌患者的生存期,无论患者能否耐受顺铂
思复联合帕博利珠单抗成为首个且目前唯一不含铂类化疗的治疗方案,在顺铂耐受肌层浸润性膀胱癌患者膀胱切除术前后使用中,可改善无事件生存期和总生存期
2025-12-19 15:37
资讯 我国60岁以上听损老人逾2000万
60岁及以上老年人群的听力损失患病率在各个年龄段当中居于首位,高达11 04%,据此推算,我国患听力损失的60岁以上老年人至少2000万人。约1 3的65岁以上老年人伴有听力残疾,约...
2025-12-18 21:44
资讯 中国低卫生资源地区宫颈癌综合防控项目在内蒙古敖汉旗落地,筑牢抵御宫颈癌的防线
由中国癌症基金会发起、默沙东(默沙东是美国新泽西州 肯尼沃斯市默克公司的公司商号)支持的中国低卫生资源地区宫颈癌综合防控项目于内蒙古自治区赤峰市敖汉旗正式落地
2025-12-18 16:23
资讯 安斯泰来将在2026年ASCO胃肠道癌症研讨会(ASCO GI)上公布其胃肠道肿瘤产品管线的最新临床数据
2期ILUSTRO研究评估佐妥昔单抗三药联合方案用于一线晚期胃癌和胃食管结合部(G GEJ)癌的队列结果入选最新突破性口头报告
2025-12-18 12:53
资讯 加强基层医疗卫生机构儿科、妇科、康复医学科、精神(心理)科、五官(口腔)科等特色科室建设
在加强基层医疗卫生机构全科医疗科、中医科、预防保健科等业务及医技科室建设的基础上,综合考虑辖区居民健康需求、人口老龄化、区域医疗卫生资源布局等因素,重点加强若干临床...
2025-12-17 20:03























