2019年底爆发的新冠肺炎,肇始于武汉,严重于湖北,扩散于全国,对全国社会及经济各个层面都是一次压力测试。
对医药行业而言,新型冠状病毒目前尚无确认有效的针对性治疗药物,已有不少药物在临床试用或处于临床研究阶段,国家卫健委也发布了《新型冠状病毒感染的肺炎诊疗方案(试行第五版)》,推荐使用一批药物。
近日,中国药学会发布《新型冠状病毒感染:医院药学工作指导与防控策略 专家共识(第一版)》(以下简称《专家共识》),对目前正在临床使用的多个药品作出规范和限制。
公告显示, 为指导医院药学部门工作人员新型冠状病毒感染防控相关工作,进一步加强药学服务和药学保障,做好新型冠状病毒感染防控工作,中国药学会组织专家在对疾病相关背景,临床表现与诊断,预防措施和管理策略,关键药品、设施和设备保障,特殊情况下药品的管理与使用等相关资料进行分析、研判、总结的基础上,形成了《新型冠状病毒感染:医院药学工作指导与防控策略专家共识(第一版》。
《专家共识》针对临床使用的新冠肺炎防控药物,就药物特点、注意事项、禁忌等做出指导。
推荐使用中成药,有这些要求
据媒体报道,在湖北省中西医结合医院,18位新型冠状病毒感染的肺炎患者痊愈出院。这是疫情发生以来,通过中医介入治疗后患者出院最多的一次,也是疫情发生以来单次出院人数最多的一次。
值得注意的是,自新冠肺炎爆发以来,国家一直提出,优化诊疗方案,将临床行之有效的治疗措施纳入诊疗规范,加强中医结合,提高临床救治有效性。
再加上第五版诊疗方案较之第四版,中医药治疗方面基本没有变化,也侧面证明其或有一定的疗效。而需要注意的是,有一些临床推荐使用的中药注射剂,曾被不少省份列入重点监控目录之中。
此次《专家共识》对第五版涉及的中成药做出规范和限制,也会进一步促进临床的安全合理用药。
藿香正气胶囊(丸、水、口服液):功能为解表化湿,理气和中。口服。软胶囊:一次 2-4 粒,一日 2 次;滴丸:一次 2.6g,一日 2 次;水、口服液:5-10mL,一日 2 次,用时摇匀。文献报道不良反应有引起药疹、紫癜、休克等过敏反应及肠梗阻、上消化道出血、过敏性哮喘、酒醉貌样过敏、过敏性休克,外用引起肠梗阻、小儿低血糖、小儿抽搐、双硫仑样反应。风热感冒者慎用。孕妇慎用。有高血压、心脏病、肝病、糖尿病肾病等慢性病严重者应谨慎使用。
藿香正气水因含酒精,酒精过敏者禁用。服药后不得驾驶机、车、船、从事高空作业、机械作业及操作精密仪器,不可与替硝唑、甲硝唑等药物合并使用。
金花清感颗粒:常见不良反应包括恶心、呕吐等胃肠道不良反应,偶见用药后肝功能异常,心悸或皮疹。对本品过敏者禁用。运动员及脾胃虚寒者慎用,既往有肝脏病史或服药前肝功能异常者慎用,孕妇、哺乳期妇女,儿童及老龄人群谨慎使用。成分中的麻黄可升高血压,因此高血压患者慎用,同时服药时需监测血压。服药期间不宜同时服用滋补性中药。
疏风解毒胶囊:偶见恶心的不良反应。过敏体质及对本品过敏者禁用。结膜热、疱疹性咽峡炎、妊娠及哺乳期妇女谨慎使用。
防风通圣颗粒:不良反应偶见胃肠道反应、皮疹、痛痒等。脾虚便溏者忌用。成分中的麻黄可升高血压,因此高血压、心脏病患者慎用。肝病、糖尿病、肾病等谨慎服用。孕妇,运动员,儿童哺乳期妇女、年老体弱、过敏体质者慎用。对本品过敏者禁用。
血必净注射液:不良反应偶见皮肤瘙痒。对本品过敏者、中高龄患者应谨慎使用,孕妇禁用。不超过 20℃干燥保存。
参附注射液:功能为回阳救逆,益气固脱。肌内注射:一次 2-4mL,一日 1-2 次;静脉滴注;每次 20-100mL,用 5%葡萄糖注射液稀释至 250mL 或 500mL;静脉推注;每次 5-20mL,用 5%葡萄糖注射液 20mL稀释后使用,伴有糖尿病等特殊情况时,可用 0.9%氯化钠注射液稀释后使用,配置后 4 小时内使用,连续使用不宜超过20 天。
主要不良反应为过敏反应,包括皮疹、急性哮喘发作、过敏性胃肠炎、眼睑水肿、过敏性休克,并可导致肝功能异常,频发房性早搏、心电图异常、头痛、面色潮红、恶心、高血压患者血压升高等。孕妇禁用。过敏体质者慎用。本品有小毒,不宜长期使用。不宜与中药半夏、瓜蒌、贝母、白蔹、白及、五灵脂、藜芦等同时使用。
生脉注射液:其不良反应以速发型过敏反应为主,主要表现为皮肤过敏反应,过敏性休克,尚可导致严重腹胀、角膜水肿等。孕妇禁用。过敏体质者慎用。年老体弱者、心肺严重疾患者、肝肾功能异常者和初次使用中药注射剂的患者要加强临床监护。不超过 20℃保存。
这些药品,几类人不建议使用
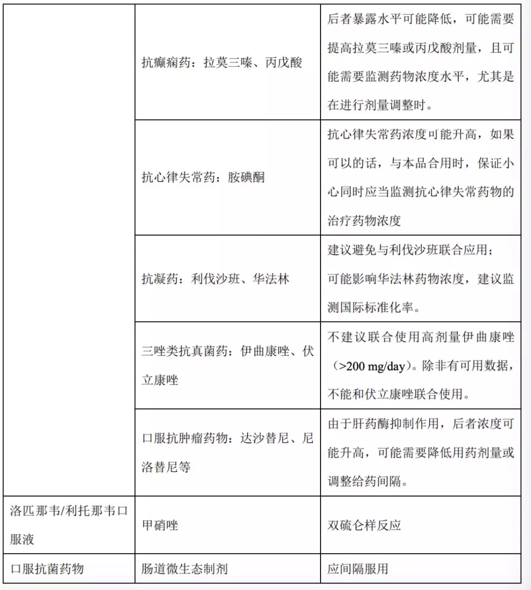
据了解,在中国药学会发布的《专家共识》中,干扰素、洛匹那韦/利托那韦、利巴韦林、抗菌药物、糖皮质激素等药品的使用都受到了规范。
干扰素:可试用 α-干扰素雾化吸入,成人每次 500 万 IU,加入灭菌注射用水 2mL,每日 2 次。常见不良反应包括发热、疲劳、头痛、关节痛、食欲不振等。注意对有抗生素过敏史的患者应谨慎使用,初次用药过程中应严密监测。雾化过程中应注意避免接触眼睛。保存及运输过程中注意 2-8℃避光保存。在特殊情况下使用注射液进行雾化时,应注意超适应证的风险问题。
洛匹那韦/利托那韦:洛匹那韦/利托那韦胶囊:200mg/50mg 每粒,每次 2 粒,每日 2 次,口服给药。使用时应注意整片吞咽,不能咀嚼、掰开或压碎。可与食物同服。
洛匹那韦/利托那韦口服液:80mg/20mg 每毫升,每次 5 mL,每日 2 次。必须与食物同服,可以进行管饲给药。辅料中含有乙醇与丙二醇。轻中度肝功能不全、肾功能不全及行替代治疗患者无需调整剂量。重度肝功能不全患者不建议使用。
常见不良反应包括腹泻、恶心呕吐、高甘油三酯血症、上呼吸道感染、肝功能损害等。同时应注意与其他药物的相互作用问题。
利巴韦林:有严重贫血、肝功能异常者慎用。老年人不推荐应用。可透过胎盘与乳汁,有生殖毒性,停药 4 周尚不能完全从体内清除。在 SARS 和 MERS 期间有过大剂量利巴韦林的临床应用经验,但也发现大剂量使用时可能出现与剂量相关的贫血,可能在用药后 3-5 天出现,存在基础心脏疾病患者可能出现因贫血导致的心功能恶化。此外也有低电解质紊乱与中枢神经系统毒性的报道,故临床应用需谨慎。
抗菌药物:避免盲目或不恰当使用抗菌药物。根据 WHO 指南建议,建议给予经验性抗菌药物,对于考虑脓毒症的患者,应在初次评估1小时内给予经验性抗菌治疗。使用过程中注意输注速度与配置后可放置时间,观察可能出现的过敏反应如皮疹等;口服制剂应注意与微生态制剂等间隔 2 小时服用。
糖皮质激素:不应常规使用。可根据患者呼吸困难程度、胸部影像学进展情况,酌情短期内(3-5 天)使用糖皮质激素,建议每天剂量不超过相当于甲泼尼龙 1-2mg/kg。使用过程中应监测血糖、电解质,可能出现中枢兴奋症状,常见如失眠等,可对症处理。
除了上述人群不建议使用外,中国药学会还根据可能出现的药物相互作用,包括药物吸收、分布、代谢、排泄等各个环节可能出现的对治疗产生影响的相互作用,提出药学监护建议。
上述这些新冠肺炎防治药品,都是目前诊疗方案推荐的常用药,可以证明其有一定聊疗效,此次中国药学会发文,做出指导和规范,会进一步促进其合理安全的用药。
附全文
《新型冠状病毒感染:医院药学工作指导与防控策略专家共识(第一版)》
来源:中国药学会 医麦客News
为你推荐
资讯 合成生物企业桦冠生物宣布完成数亿元C轮融资
本轮融资由软银欣创、顺禧基金、常州启航合成生物创投基金、国投创益、长江资本等多家知名机构联合投资,光源资本担任财务顾问,所融资金将重点投向医药与大健康领域新品研发、...
2026-02-04 11:50
资讯 AI制药独角兽深度智耀完成6000万美元新一轮融资,加速全栈式研发解决方案落地
本轮融资吸引了信宸资本、金镒资本、凯泰资本等新投资方入局,老股东鼎晖百孚、新鼎资本持续追加投资
2026-02-03 20:03
资讯 济川药业联合康方生物,共拓心血管创新药商业化新局
伊喜宁®(伊努西单抗注射液)是康方生物自主开发创新的PCSK9单克隆抗体新药,于2024年9月获批上市,用于治疗原发性高胆固醇血症和混合型高脂血症,包括杂合子家族性高胆固醇血...
2026-02-03 19:34
拜耳诺倍戈®第三项适应症在中国获批,用于治疗转移性激素敏感性前列腺癌(mHSPC)
诺倍戈®此前已先后获批用于治疗有高危转移风险的非转移性去势抵抗性前列腺癌(NM-CRPC)成年患者,和联合多西他赛治疗转移性激素敏感性前列腺癌的(mHSPC)成年患者。
2026-02-03 18:42
资讯 又一款老花眼滴眼液获批,市场有待检验
近日,Tenpoint Therapeutics宣布,美国FDA已批准Yuvezzi(carbachol和brimonidine tartrate滴眼液,2 75% 0 1%),用于治疗成人老花眼。
2026-02-02 14:06
资讯 深度缓解数据惊艳:基于诺奖机制的 CELMoD药物如何重塑 MM 治疗逻辑?
近期,国家药品监督管理局药品审评中心(CDE)将CELMoD药物 iberdomide (以下简称:IBER)纳入优先审评名单并启动优先审评程序,拟批准
2026-02-02 13:22
资讯 儿童生长发育专业、儿童营养专业、儿童皮肤疾病专业纳入北京互联网诊疗首诊试点
经研究,同意你委依托首都医科大学附属北京儿童医院和首都医科大学附属首都儿童医学中心开展儿童生长发育专业、儿童营养专业、儿童皮肤疾病专业互联网诊疗首诊试点。
2026-01-31 23:34
资讯 诺和诺德大中国区换帅:周霞萍3月底离任,“老兵”蔡琰接棒
1月30日,全球制药巨头诺和诺德正式对外宣布重大人事变动,其全球高级副总裁兼大中国区总裁周霞萍决定离开公司,最后工作日为2026年3月31日
2026-01-31 17:36
资讯 思璞锐SciBrunch完成超3500万美元Pre-A轮融资,一年内两轮合计募资6500万美元
本次Pre-A轮融资由生物医药领域知名投资机构弘晖基金(HLC)领投,InnoPinnacle Fund跟投,同时获得老股东汉康资本、博远资本、LongRiver江远投资及骊宸投资的持续加码支持。
2026-01-31 17:30
资讯 阿斯利康宣布将于2030年前在华投资逾1000亿元人民币,与石药集团达成超百亿美元战略合作
1月29日,阿斯利康宣布,计划于2030年前在中国投资逾1000亿元人民币(150亿美元),以扩大在药品生产与研发领域的布局。公司将充分发挥中国的科研优势和先进制造能力,并依托中...
2026-01-30 13:00
资讯 从“无差别轰炸”到“定点爆破”,我国二线HER2阳性胃癌治疗迎来靶向ADC新突破
近日,优赫得®(注射用德曲妥珠单抗)正式获得中国国家药品监督管理局(NMPA)批准,单药用于治疗既往接受过一种含曲妥珠单抗治疗方案的局部晚期或转移性HER2阳性成人胃或胃食...
2026-01-29 18:54
资讯 18个区域,中医优势病种按病种付费试点地区明确
根据《关于开展中医优势病种按病种付费试点工作的通知》要求,国家医保局、国家中医药局组织专家对申报中医优势病种按病种付费试点的地区开展遴选,经相应程序,确定北京、河北...
2026-01-29 18:16
资讯 合成生物创新企业康诺生物递交港交所上市申请
康诺生物核心业务聚焦于线粒体功能障碍相关疾病的研究,专注于NAD+抗心血管疾病、NAD+抗生殖功能障碍、NAD+抗神经退行性疾病和NAD+抗衰老等领域的科学应用
2026-01-29 18:15











