干细胞再生医学被誉为继药物治疗和手术治疗之后的第三次医学革命,对很多难治性疾病发挥了良好的治疗作用,如糖尿病(足)、骨关节炎、溃疡性结肠炎、移植物抗宿主病(GVHD)、自身免疫性疾病、慢性牙周炎等。
目前,全世界各国已批准上市了十余款干细胞产品,以间充质干细胞为主,国内尚无干细胞产品上市。
全球已上市的干细胞产品
在我国,干细胞按药品、技术管理的“双轨制”监管。企业的干细胞制剂鼓励按药品申报,由国家食品药品监督管理总局(NMPA)监管;医疗机构主导的生物医学新技术,即医院制剂可按医疗技术进行管理,由卫健委监管。
因此,谈及我国干细胞治疗的临床进展,可以从干细胞临床研究备案项目和干细胞新药临床研究两个角度出发。
CDE已受理9款干细胞新药
2017年发布的《药品注册管理办法(修订稿)》明确指出细胞治疗类产品可以按药品进行注册上市,紧接着《细胞治疗产品研究与评价技术指导原则(试行)》的颁布,更加明晰了细胞治疗作为药品申报的标准。
2018年6月至今,国内相继有9款干细胞新药的IND申请获国家药品审评中心(CDE)正式受理,除了江西省仙荷医学科技有限公司自主研发的REGEND001细胞自体回输制剂为自体肺基底层上皮细胞外,其它8款均为间充质干细胞。截止目前,国内已有4款干细胞新药IND获得临床默示许可,分别是胎盘、脐带、异体/自体脂肪来源的间充质干细胞,适应症分别为糖尿病足溃疡、膝骨关节炎和膝骨关节炎。
其中,西比曼生物科技(上海)有限公司拥有两项干细胞新药的临床默示许可,包括CBM-ALAM.1异体人源脂肪间充质祖细胞注射液(AlloJoin?)和自体人源脂肪间充质祖细胞注射液(ReJoin),均用于治疗膝骨关节炎。
干细胞临床研究备案机构和项目
2019年初,国家卫生健康委员会和国家药品监督管理局联合印发了《关于做好2019年干细胞临床研究监督管理工作的通知》。
通知中明确:2019年,国家卫生健康委、国家药监局将继续每个季度组织一次干细胞临床研究机构和项目备案材料审核。自2019年起,干细胞临床研究机构与项目备案将实行动态管理,已经备案的干细胞临床研究机构到2020年底仍无研究项目备案的,应当重新提交机构备案材料,未履行重新提交备案材料程序的视为自动放弃备案。
今后,干细胞临床研究机构和项目备案将结合进行。拟开展干细胞临床研究的机构,应当将完整的机构备案材料和项目备案材料一并经省级卫生健康行政部门和药品监管部门审核后,报国家卫生健康委、国家药监局备案。
2019年3月29日,卫健委发布了《体细胞治疗临床研究和转化应用管理办法(试行)》(征求意见稿),解读文件中明确要求:按照本管理办法有关规定,开展体细胞治疗临床研究和转化应用的医疗机构应当进行备案,医疗机构进行首次机构备案时,须同时提供医疗机构备案材料和临床研究项目备案材料。
也就是说,国家加大了对干细胞研究的监管力度,规范干细胞临床研究体系,实行了干细胞临床研究机构备案和干细胞临床研究项目备案,也称为“双备案”制度。截至目前,兰州大学第一医院、郑州市第一人民医院、广州医科大学附属第二医院和树兰(杭州)医院已完成“双备案”。
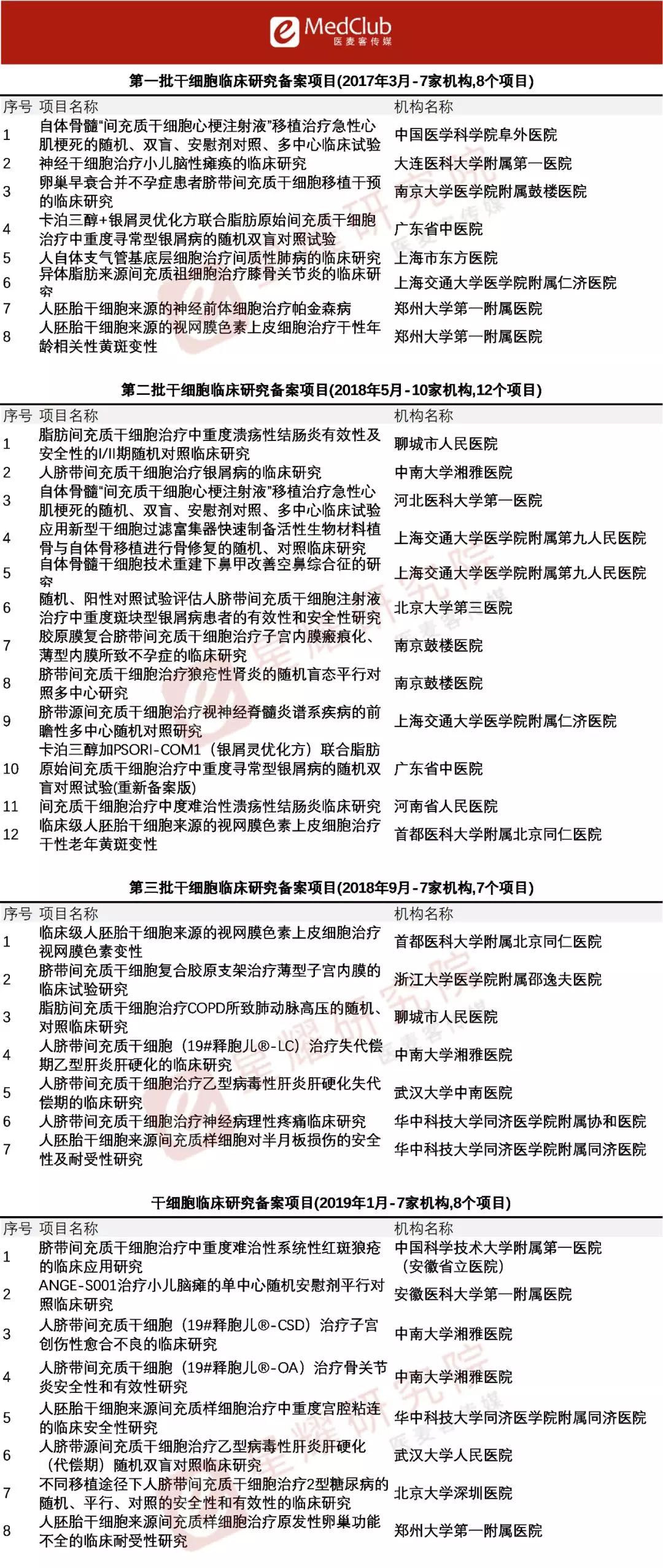
2019年9月,按照《干细胞临床研究管理办法(试行)》(国卫科教发〔2015〕48号)的规定,以及《关于做好2019年干细胞临床研究监督管理工作的通知》(国卫办科教函〔2019〕169号)文件精神,又有2家干细胞临床研究机构和11个干细胞临床研究项目完成备案。至此,国家批准干细胞临床治疗研究医院增至106家,军队系统的医院批准的共12家,一共118家机构;备案项目增至62个。
干细胞临床研究备案机构名单
干细胞临床研究备案项目名单
结语
现如今全球干细胞产业正进入高速发展期,据博思数据预计,到2024年全球干细胞医疗的潜在市场规模将达到3614亿美元。
监管政策的完善落地将规范干细胞治疗的临床转化,并指引该领域的发展方向。在我国,各省市也相继出台利好政策。例如,上海近日出台了《上海市新一轮服务业扩大开放若干措施》,其中提到,要推进医疗科技领域的项目合作和取消外资准入限制,争取允许外商投资人体干细胞、基因诊断与治疗技术开发和应用。
再生医学的治疗潜力无需多言,但将其转化到临床应用仍任重道远!
来源:医麦客 作者:陈婉仪
为你推荐
资讯 又一款老花眼滴眼液获批,市场有待检验
近日,Tenpoint Therapeutics宣布,美国FDA已批准Yuvezzi(carbachol和brimonidine tartrate滴眼液,2 75% 0 1%),用于治疗成人老花眼。
2026-02-02 14:06
资讯 深度缓解数据惊艳:基于诺奖机制的 CELMoD药物如何重塑 MM 治疗逻辑?
近期,国家药品监督管理局药品审评中心(CDE)将CELMoD药物 iberdomide (以下简称:IBER)纳入优先审评名单并启动优先审评程序,拟批准
2026-02-02 13:22
资讯 儿童生长发育专业、儿童营养专业、儿童皮肤疾病专业纳入北京互联网诊疗首诊试点
经研究,同意你委依托首都医科大学附属北京儿童医院和首都医科大学附属首都儿童医学中心开展儿童生长发育专业、儿童营养专业、儿童皮肤疾病专业互联网诊疗首诊试点。
2026-01-31 23:34
资讯 诺和诺德大中国区换帅:周霞萍3月底离任,“老兵”蔡琰接棒
1月30日,全球制药巨头诺和诺德正式对外宣布重大人事变动,其全球高级副总裁兼大中国区总裁周霞萍决定离开公司,最后工作日为2026年3月31日
2026-01-31 17:36
资讯 思璞锐SciBrunch完成超3500万美元Pre-A轮融资,一年内两轮合计募资6500万美元
本次Pre-A轮融资由生物医药领域知名投资机构弘晖基金(HLC)领投,InnoPinnacle Fund跟投,同时获得老股东汉康资本、博远资本、LongRiver江远投资及骊宸投资的持续加码支持。
2026-01-31 17:30
资讯 阿斯利康宣布将于2030年前在华投资逾1000亿元人民币,与石药集团达成超百亿美元战略合作
1月29日,阿斯利康宣布,计划于2030年前在中国投资逾1000亿元人民币(150亿美元),以扩大在药品生产与研发领域的布局。公司将充分发挥中国的科研优势和先进制造能力,并依托中...
2026-01-30 13:00
资讯 从“无差别轰炸”到“定点爆破”,我国二线HER2阳性胃癌治疗迎来靶向ADC新突破
近日,优赫得®(注射用德曲妥珠单抗)正式获得中国国家药品监督管理局(NMPA)批准,单药用于治疗既往接受过一种含曲妥珠单抗治疗方案的局部晚期或转移性HER2阳性成人胃或胃食...
2026-01-29 18:54
资讯 18个区域,中医优势病种按病种付费试点地区明确
根据《关于开展中医优势病种按病种付费试点工作的通知》要求,国家医保局、国家中医药局组织专家对申报中医优势病种按病种付费试点的地区开展遴选,经相应程序,确定北京、河北...
2026-01-29 18:16
资讯 合成生物创新企业康诺生物递交港交所上市申请
康诺生物核心业务聚焦于线粒体功能障碍相关疾病的研究,专注于NAD+抗心血管疾病、NAD+抗生殖功能障碍、NAD+抗神经退行性疾病和NAD+抗衰老等领域的科学应用
2026-01-29 18:15
资讯 奥纳再生完成数千万天使轮融资,加速异种移植技术产业化落地
本轮融资由达安创谷领投,黎曼猜想担任独家财务顾问,所筹资金将主要用于核心技术平台建设、现有产品管线研发推进及IND申报工作,助力公司加速异种移植技术的产业化落地,破解全...
2026-01-29 18:00
资讯 施维雅集团2024-2025财年合并销售收入达69亿欧元,同比增长16.2%,美国市场表现卓著
1月27日,全球知名跨国药企施维雅集团正式公布了2024-2025财年的财务业绩。施维雅集团2024-2025财年的合并收入达69亿欧元,超额完成60亿欧元的目标。较上一财年增长16 2%,显现...
2026-01-28 17:20
资讯 时隔23年,新修订的《中华人民共和国药品管理法实施条例》全文
1月27日,《中华人民共和国药品管理法实施条例》正式对外发布,这是时隔23年以来,首次全面修订药品管理法实施条例。
2026-01-28 12:38
资讯 先声药业一款双抗在研药物10.58亿欧元授权勃林格殷格翰
1月26日,先声药业发布公告称,与勃林格殷格翰达成一项许可与合作协议,双方将共同开发先声药业的临床前阶段TL1A IL23p19双特异性抗体SIM0709,用于炎症性肠病(IBD)的治疗。
2026-01-27 17:55
资讯 国家卫健委:新型抗肿瘤药物临床应用指导原则(2025年版)
新型抗肿瘤药物的一个显著特征是出现一批针对分子异常特征的药物——即分子靶向药物。 目前,根据是否需要做靶点检测,可以将常用小分子靶向药物、大分子单抗类药物以及小分子...
2026-01-27 11:46














