中国女性活得实在太艰难了!
在生活中,她们需要承担着母亲、妻子、女儿的角色,殚精竭虑地为每个家庭成员服务;在工作中,她们必须面临着强大的精神压力,废寝忘食地为每个季度的KPI拼尽全力;在种种重担之后,她们还会遭受着不同程度的疾病甚至死亡的威胁。
乳腺癌便是其中之一。它常常被冠以“头号红颜杀手”、“女性第一癌症杀手”、“城市女性第一杀手”、“女性疾病第一杀手”等身份。在我国乳腺癌发病速度非常快,增长速度按每年3%-4%的速度递增,是世界平均水平的一倍。
全球2018年新发癌症发病率TOP5。|图:微博 @人民日报
如此,面对随时存在的死亡威胁,女性该如何自处?
有人说,上帝给我们安排的每一次挣扎都是有目的的,连跟死神亲密接触的机会都没有过,那才叫白活了。然而,死神总是残忍的,他能使得不少女性失去了美丽与自信;失去了对爱的追求;失去了可以倚靠的家庭;失去了生的希望,最终,走入地狱。
但不得不说,也有不少乳腺癌患者,仿佛是盛开在荆棘里的花朵一般,面对突如其来的暴风雨,她们不屈不饶、不甘妥协,渴望遇到贞德,更渴望能够手握最先进的武器,与命运抗争,淬炼成真正的勇士。
01
兵临城下:生死一线的无奈之选
梅艳芳、姚贝娜、陈晓旭、李媛媛……诸多知名女艺人在经历癌症折磨后相继离世,这些鲜活的事例一遍又一遍地提醒活着的每个人,癌症正离我们越来越近。
《2018年全球癌症统计数据》报告显示,我国癌症的发病率、死亡率均列全球首位,全球每新增100个癌症患者中,中国人便占21个。其中,发病率最高的前3位分别是肺癌、乳腺癌和胃癌。女性乳腺癌,发病率为24.2%,死亡率为15.0%。
2018年全球女性癌症发病率和死亡率。|图:微博 @人民日报
其实,乳腺癌的可怕之处还不单单体现在数据上,除了死亡的最终威胁外,乳腺癌给女性带来的可谓是全方面的综合伤痛。
中国医学科学院肿瘤医院内科主任徐兵河教授告诉39深呼吸(ID:shenhuxi39),在选择治疗方式前一般要考虑肿瘤的情况,包括肿瘤的分期、病理特征、生物学特征等。而乳腺癌根据分子分型,可以分成雌激素受体(ER)阳性、HER2阳性乳腺癌、三阴性乳腺癌。根据患者乳腺癌发病的时期不同,治疗手段一般还会存在差异。
目前,最难治疗的是三阴性乳腺癌。对三期乳腺癌患者而言,需要先做全身的治疗,即先做化疗,让肿瘤缩小以后再进行手术效果会更好,且同时考虑进行放射治疗。
说起来容易,实际上,三期乳腺癌患者在治疗过程中总是面临着各种痛苦和困境。
就拿手术来说,1992年,作家西西曾把自己的乳腺癌诊疗经历写成了《哀悼乳房》一书。在书中,她谈到,“发觉的时候,多半已形成肿瘤,我们女性珍之重之的乳房,就不得不割爱,而且从此走不出死亡的阴影。”
长篇小说《哀悼乳房》。|图:amazon
这句话的背后,印证了无数女性在应对乳腺癌时的无奈,这对于年仅38岁的小楚也不例外。2014年10月,小楚被确诊为癌症:三阴乳腺癌,晚期。这一乳腺癌属于最少见的类型,一般只能靠化疗药物,效果不理想。
在知晓这一事实的第一时间,小楚坚决选择放弃治疗。
“有一个同城的姐妹也患有乳腺癌,她不想拖累家人,就选择结束自己的生命,我也不想治疗。”在癌症到来的那一刻,小楚感觉自己四周弥漫着死亡阴影,乳腺癌更是如同魔鬼一般与她纠缠不清,更让她陷入无限的恐惧漩涡中。在她看来,癌症面前,一切都渺小至极,而与其人财两空,不如将钱和希望留给下一代,让他们去做自己想做的事情。
之所以会如此恐惧是因为提到“癌症”二字,她便觉得这意味着切除乳房,她恐惧术后自己身体的残缺,更恐惧疾病反复带来的折磨。
但在医生和家人看来,在“活下来”面前,这一切皆是小事。
“主治医生告诉我,癌症不是死亡宣判;家人告诉我,只要活下去就有希望,应该无条件的接受治疗。”最终,在医生和家人的劝诫下,小楚开始了漫长的治疗过程,而在经过7次化疗后,小楚做了左乳根治性手术治疗,失去了乳房。
不经历生死考验的人,永远无法了解患者内心的煎熬。术后,缺失的乳房除了给小楚身体上带来伤痛,更时刻提醒她自己是一名三阴性乳腺癌患者。每年例行两次的体检总是让她感到忐忑不安、紧张不已。
小楚害怕复发、转移。但凡身体稍有不适,哪怕一次长时间的咳嗽,她都害怕出现肺转移。在小楚看来,三阴乳腺癌患者只要出现转移复发就意味着无药可医,非死不可。
对此,复旦大学附属肿瘤医院乳腺外科主任邵志敏教授称,在乳房切除术后,许多患者都有可能出现焦虑、抑郁等问题,有的人甚至会由此丧失对生活的信心。
为此,多年以来,全球众多的女性患者,有的可以在“一刀切”手术中徒留一命,用乳房与死神进行交换,有的却只能将期望寄托给临床,期待市场能够出现更多可供她们选择的抗癌新药。
02
主流治疗:抗癌之路武器不断
市面上真的有可供患者选择的抗癌新药吗?患者真的可以用最小的代价终结痛苦呢?
可以。
值得庆幸的是,尽管乳腺癌常年盘踞中国女性罹患恶性肿瘤之首,但随着防治手段的进步与革新,我国女性在抗击乳腺癌这一病魔上的“武器”也不断更新换代,抗肿瘤药市场规模更是不断扩大。
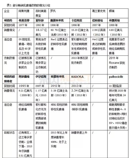
据中康CMH数据显示,2015年我国医药终端市场抗肿瘤用药达950亿元,同比上一年增长率为13.53%。预计2016年中国抗肿瘤终端市场将达到1050亿元。同比上一年增长10.52%。其中,用于乳腺癌前五位的药物是紫杉醇、多西他赛、卡培他滨、曲妥珠单抗和亮丙瑞林,占据了乳腺癌用药市场的56.37%。
部分畅销乳腺癌药物。|图:米内
紫杉醇是使用最广的化疗药之一,2009年进入中国,到目前为止,被批准用于治疗联合化疗失败的转移性乳腺癌或辅助化疗后6个月内复发的乳腺癌。而在2017年,我国某创新药企已经获得该药品在国内的独家授权。
当然,除了主流的化疗药物外,市场上,根据不同类型的乳腺癌治疗药物也在不断更新迭代。
雌激素受体(ER)阳性乳腺癌是发展最缓慢的一种亚型,也最常见的一类,占乳腺癌患者的60%~70%,对于它的治疗主要是手术+化疗+内分泌治疗。
而市场上内分泌药物根据作用机制的不同大体上可以分为四类:雌激素受体调节剂(他莫昔芬和托瑞米芬),雌性激素受体下调剂(氟维司群),芳香化酶抑制剂(来曲唑和阿那曲唑),脑垂体促黄体生成素释放激素类似物(戈舍瑞林和亮丙瑞林)。如今,也已有大量临床证据显示,在传统手术、放疗、化疗之外,再加上内分泌治疗,能显着提高HR+乳腺癌患者的生存期,甚至是治愈率。
HER2阳性乳腺癌占20%,这类癌症比上一种生长更快,也更容易转移。不过,幸运的是,在过去10年有好几个新型靶向药专门用于治疗HER2阳性乳腺癌,如2002年上市的HER2靶向药曲妥珠单抗(赫赛汀),2012年上市的第二代HER2靶向药帕妥珠单抗等。对于这类病人的治疗通常是手术+化疗+HER2靶向药治疗。
HER2,中文名叫“人表皮生长因子受体”。HER2阳性乳腺癌,顾名思义,特点就是癌细胞表面过量表达一种叫HER2的蛋白,经常比普通细胞高几十倍,甚至几百倍。这个类型的患者占了乳腺癌整体的大概20%。|图:菠萝因子
近日更是有消息传来,乳腺癌新药帕捷特(英文名Perjeta,通用名帕妥珠单抗)在国内获批上市了。帕捷特是针对HER2阳性乳腺癌的新型靶向药,这次中国批准的适应症,是用于“有高复发风险的HER2阳性早期乳腺癌的辅助治疗”,也就是手术后,使用这个新药(配合赫赛汀和化疗)来降低复发风险。
这一结果,宣布乳腺癌双靶治疗时代正式开启,可以为患者带来更多治愈的希望。小敏便是获益者之一。
2016年3月,小敏不幸被诊断为HER2阳性乳腺癌,且肿块3.5公分,比较大,不适宜手术。面对这一结果,医生委婉地告诉她,情况不是很好。随后的治疗期间情况更是不妙,化疗第14天,小敏全身骨头像蚂蚁撕咬一般难受、疼痛。眼看着头发大把大把脱落,小敏忍不住嚎啕大哭。还有两个多月,女儿就要进入高考了,小敏希望可以有机会陪着女儿进入考场,更希望能有机会看到女儿结婚生子。
人生无常,总会有各种各样的境况将人打入谷底,但只要不放弃,触底往往也会有反弹的可能。小敏觉得自己很不幸,但又值得庆幸。在人生走到绝境之时,主治医生告诉她,虽然无法进行手术,但她有幸入选了最新的治疗方案:曲妥珠单抗和帕妥珠单抗联合化疗。
“乳腺癌让我更加的坚强,也更加的懂得感恩。”患病的经历让小敏明白,既然活着,就该比健康的女性更加坚强、更加努力、更加懂得珍惜。对此,复旦大学附属肿瘤医院肿瘤内科主任胡夕春教授也深有感触,他直言:应对乳腺癌,只要有信心,就会有生的希望。面对每个前来就诊的患者,他都想办法鼓励她们的信心。胡夕春教授坚信,只要有信心,就有治愈的可能。
“如今,乳腺癌患者具有诸多创新药可供选择,HER2阳性有化疗、内分泌治疗、分子靶向治疗、曲妥珠单抗、帕妥珠单抗等治疗手段,可以让90%患者获得治愈,你有90%的机会你不去拼搏吗?只要患者愿意拼搏,我们一定会为他们助力。” 胡夕春教授说道。
03
现实差距:患者要学会听医生的话
乳腺癌像毒蛇一般一步一步侵蚀着女性的身体健康。而为了应对这一难题,所有人都用尽了全力。但无数专家表示,目前所做的一切,还远远不够。
邵志敏教授告诉39深呼吸(ID:shenhuxi39),自1985年毕业后,他一直在肿瘤外科从事一线临床工作,在乳腺癌领域有着丰富的经验。而伴随着时间的推移,各种治疗方式应运而生,患者的生存率也得到了显着提升。
截至目前,复旦大学附属肿瘤医院年治疗乳腺癌患者数已高达6000例以上,五年生存率达到93%,这意味着,一百个人当中,在复旦肿瘤医院接受治疗的患者,五年,只有17个出现问题或过世。
不同国家乳腺癌的5年生存状况,灰色代表非洲,深红色代表南美洲,红色代表北美洲,黄色代表亚洲,蓝色代表欧洲,绿色代表澳洲。|图:柳叶刀,《2000-2014年全球癌症生存趋势监测报告》
这一数据已经可以媲美全球水平。然而,对于这一结果,邵志敏教授直言:仍不满意。
“乳腺癌这样的疾病,治疗的效果与发现时期密切相关。到目前为止,虽然我们对乳腺癌的病因并不清楚,但我们知道,发现得越早,治疗的效果一定会越好,保乳的成功率也会越高。所以,早期乳腺癌诊断非常重要。”
邵志敏教授说,如果发现乳头内陷、乳头有液体流出、凹陷,摸到肿块了,皮肤的红肿等这些异常的时候,应该赶紧到医院检查。一些女性,如有乳腺癌家族史、年龄在45岁以上、或者既往被怀疑乳腺癌、有活检病史的人群,应该每年到医院做至少做一个简单的体检或者B超检查。
实际上,在早期诊断这一方面,我国做得远不如国外好。在理念上,大洋彼岸的欧美发达国家早已规定,35岁以上女性,每半年都要做一个B超,将乳腺癌筛查出来。而得益于早期发现,在治疗乳腺癌的手段上,他们外科手术已经不再是“一刀切”模式了。
据39深呼吸(ID:shenhuxi39)了解,早在2011年,美国外科协会主席、西达赛奈医疗中心肿瘤外科执行副主席及乳腺癌中心主任Armando Giuliano博士就提出了“少即是多”的治疗理念。Armando Giuliano博士指出,对于部分早期乳腺癌患者来说,确认癌症有没有转移,只需进行前哨淋巴结活检,无需痛苦地经历全面清扫淋巴结了。
“在早期诊断后,可以用乳房肿瘤术代替全乳切除术,还可以运用微创淋巴结治疗,以‘最小侵袭性的手术获得最佳的预后’的理念,让患者受到的痛苦再少些。而乳房肿瘤术的患者与全乳切除术的患者相比,20年、30年的长期生存率并没有任何差别,甚至,部分早期乳房肿瘤术的患者生存率更高。” Armando Giuliano 博士称。
2011年,《纽约时报》刊登文章《撼动乳腺癌治疗理念的淋巴结研究》,展示Armando Giuliano博士的研究成果。|资料图片
相比之下,我国这一步走得实在有些蹒跚,在我国,全国女性乳腺癌每年新发病例约27.89万例,新发10个患者种就有1个被确诊为晚期。令人惋惜的是,哪怕被确诊为乳腺癌,在随后治疗的各个阶段中,不少女性还会因为依从性不足导致治疗效果不理想,而这样的现实,实际上是可以改变的。
以内分泌治疗为例,在中国90%以上的激素受体阳性乳腺癌患者都会给予内分泌治疗,但是患者用药的依从性比较差,标准的内分泌治疗需要进行五到十年,但很多患者并没有吃够五年,无法做到长期用药,总会自行停药。
“很多乳腺癌患者用药后往往会出现肌肉与关节疼痛、失眠、出汗、情绪改变、子宫内膜增厚、心血管疾病等副作用,而患者一旦出现不良反应就会自行停药。如此总会耽误治疗。”徐兵河教授强调,乳腺癌治疗是长期治疗,在漫长的治疗过程中,患者的依从性是完成治疗的关键。
乳腺癌患者要学会听医生的话,只有这样才能实现最大治疗效果。
图:originoo.com
当然,除了听话,也得保持好心态。如果当下的你已经不幸患有乳腺癌无法做到提前预防,也不用过于恐惧,要知道,你现在看到面前的阴影,那是因为你的背后有阳光。
39深呼吸(ID:shenhuxi39)坚信,人生虽然有很多的坎坷,但我们生在一个好时代,有技术,更有精湛的医护人员;有推陈出新的药品,更有关爱我们家人和社会。只要永不言弃,未来的某一天,我们终究能战胜病魔。
(应受访者要求,文中姓名均为化名)
▲ 本文指导专家:
中国医学科学院肿瘤医院内科主任 徐兵河教授
复旦大学附属肿瘤医院乳腺外科主任 邵志敏教授
复旦大学附属肿瘤医院肿瘤内科主任 胡夕春教授
来源:39深呼吸(ID:shenhuxi39) 作者:季媛媛
为你推荐
资讯 阿斯利康宣布将于2030年前在华投资逾1000亿元人民币,与石药集团达成超百亿美元战略合作
1月29日,阿斯利康宣布,计划于2030年前在中国投资逾1000亿元人民币(150亿美元),以扩大在药品生产与研发领域的布局。公司将充分发挥中国的科研优势和先进制造能力,并依托中...
2026-01-30 13:00
资讯 从“无差别轰炸”到“定点爆破”,我国二线HER2阳性胃癌治疗迎来靶向ADC新突破
近日,优赫得®(注射用德曲妥珠单抗)正式获得中国国家药品监督管理局(NMPA)批准,单药用于治疗既往接受过一种含曲妥珠单抗治疗方案的局部晚期或转移性HER2阳性成人胃或胃食...
2026-01-29 18:54
资讯 18个区域,中医优势病种按病种付费试点地区明确
根据《关于开展中医优势病种按病种付费试点工作的通知》要求,国家医保局、国家中医药局组织专家对申报中医优势病种按病种付费试点的地区开展遴选,经相应程序,确定北京、河北...
2026-01-29 18:16
资讯 合成生物创新企业康诺生物递交港交所上市申请
康诺生物核心业务聚焦于线粒体功能障碍相关疾病的研究,专注于NAD+抗心血管疾病、NAD+抗生殖功能障碍、NAD+抗神经退行性疾病和NAD+抗衰老等领域的科学应用
2026-01-29 18:15
资讯 奥纳再生完成数千万天使轮融资,加速异种移植技术产业化落地
本轮融资由达安创谷领投,黎曼猜想担任独家财务顾问,所筹资金将主要用于核心技术平台建设、现有产品管线研发推进及IND申报工作,助力公司加速异种移植技术的产业化落地,破解全...
2026-01-29 18:00
资讯 施维雅集团2024-2025财年合并销售收入达69亿欧元,同比增长16.2%,美国市场表现卓著
1月27日,全球知名跨国药企施维雅集团正式公布了2024-2025财年的财务业绩。施维雅集团2024-2025财年的合并收入达69亿欧元,超额完成60亿欧元的目标。较上一财年增长16 2%,显现...
2026-01-28 17:20
资讯 时隔23年,新修订的《中华人民共和国药品管理法实施条例》全文
1月27日,《中华人民共和国药品管理法实施条例》正式对外发布,这是时隔23年以来,首次全面修订药品管理法实施条例。
2026-01-28 12:38
资讯 先声药业一款双抗在研药物10.58亿欧元授权勃林格殷格翰
1月26日,先声药业发布公告称,与勃林格殷格翰达成一项许可与合作协议,双方将共同开发先声药业的临床前阶段TL1A IL23p19双特异性抗体SIM0709,用于炎症性肠病(IBD)的治疗。
2026-01-27 17:55
资讯 国家卫健委:新型抗肿瘤药物临床应用指导原则(2025年版)
新型抗肿瘤药物的一个显著特征是出现一批针对分子异常特征的药物——即分子靶向药物。 目前,根据是否需要做靶点检测,可以将常用小分子靶向药物、大分子单抗类药物以及小分子...
2026-01-27 11:46
资讯 CDE:针对泛肿瘤的抗肿瘤药物临床研发技术指导原则
泛肿瘤是从肿瘤起源和病因学等角度,将多种组织来源的肿瘤视为同一类疾病,并且寻求相同的治疗手段。当针对共有的分子改变开发药物时,不同肿瘤的患者均有可能从相同的药物治疗...
2026-01-25 18:54
资讯 病毒“突变”不等于更强生存力——华山张文宏教授团队发现:敏感性下降,往往伴随适应性下降
玛巴洛沙韦敏感性降低的突变发生率仍然极低(0 05%),未发现典型的I38T耐药突变。
2026-01-24 12:22
资讯 箕星药业宣布成功完成D1轮2.87亿美元融资,推进口服GLP-1药物开发
1月22日消息,箕星药业有限公司(Corxel Pharmaceuticals Limited)宣布已成功完成D1轮融资,募集资金高达2 87亿美元。
2026-01-23 18:00
资讯 基因启明完成亿元天使轮融资,加码iNKT细胞疗法研发与临床转化
本轮融资由人合资本独家投资。融资资金将重点用于推进公司核心iNKT细胞药物的临床试验进程,同时加速新管线的研发拓展与技术平台升级。
2026-01-23 14:05
资讯 商务部、国家发改委、国家卫健委、国家医保局等9部门印发促进药品零售行业高质量发展的意见
鼓励符合监管要求的实体医疗机构、互联网医院与药品零售企业依托电子处方流转平台进行处方流转。鼓励建设非医保药品自费处方电子流转平台,规范和完善相关药学服务。
2026-01-23 11:04














