1、概 述
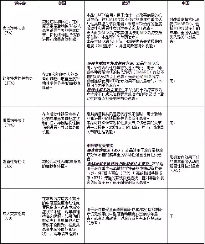
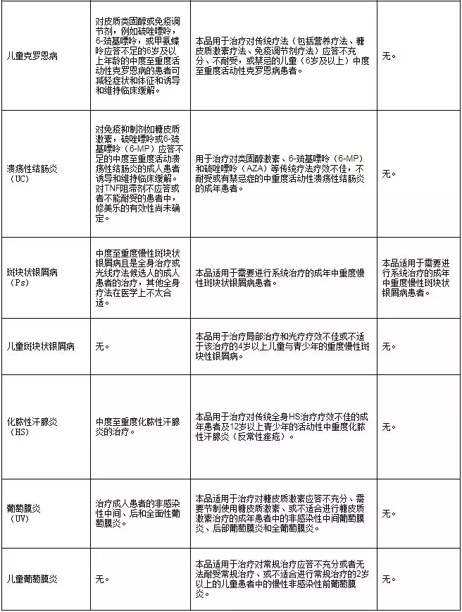
阿达木单抗(Adalimumab)系在中国仓鼠卵巢细胞中表达的重组全人源化肿瘤坏死因子α(Tumor Necrosis Factor, TNFα)单克隆抗体注射液,由美国雅培公司研发上市,商品名为:修美乐(Humira)。阿达木单抗在美国和欧盟已获批多个适应症 [1,2],2010年首次获准进口中国。目前在中国批准用于:①对改善病情抗风湿药(DMARDs),包括甲氨蝶呤疗效不佳的成年中重度活动性类风湿关节炎患者(RA);②常规治疗效果不佳的成年重度活动性强直性脊柱炎患者(AS);和③需要进行系统治疗的成年中重度慢性斑块状银屑病患者(Ps)。[3] (见表1)。
阿达木单抗注射液原研产品美国专利已于2016年到期,欧洲专利2018年即将到期[4],国内外制药企业已纷纷加入其生物类似药的研发。Amgen研发的ABP501(Amgevita/ Amjevita)、BI研发的BI695501(Cyltezo)、Samsung Bioepis研发的SB5(Imraldi)和Sondoz研发的GP2017(Hyrimoz?)均已作为阿达木单抗的生物类似药在欧盟获批上市
[5-8],其中的ABP501、 BI695501和GP2017在美国也已按生物类似药获准上市[9-11]。
本文在原国家食品药品监督管理总局已发布的《生物类似药研发与评价技术指导原则(试行)》[12](以下简称“指导原则”)基础上,结合阿达木单抗的特点,重点探讨当前普遍关注的临床研究策略和临床试验设计问题,以期为国内阿达木单抗生物类似药的临床研发提供参考。
2、阿达木单抗生物类似药临床研究策略
根据《指导原则》,生物类似药研发总体思路是通过系统的比对试验证明候选药与原研药的相似性为基础,支持其安全性、有效性和质量可控等方面与原研药的相似性。依据逐步递进的原则,分阶段进行药学、非临床、临床比对研究。进行阿达木单抗生物类似药临床研发的首要前提是已通过前期药学和非临床比对试验证明候选药与原研药相似,在此基础上方可按照生物类似药的路径开展药代动力学比对试验和临床安全有效性比对试验。
原则上,药代动力学比对试验需要进行1项健康受试者单次给药药代动力学生物等效性研究,验证候选药与原研药PK特征的相似性。临床比对研究需选择国内已经获批适应症人群,与原研药进行1项“头对头”比较的临床等效性研究以支持其注册上市。按此临床研发思路完成单个适应症的临床比对研究可寻求外推其它相同作用机制适应症,同时应考虑其与原研药的整体相似性。
3、阿达木单抗临床研究设计要点
生物类似药临床比对研究设计应当以证明候选药与原研药的相似性为目的,进行科学合理的研究设计。临床研究中应采用与国内进口相同来源的原研药。如果选择其他来源的原研产品,应提供与国内进口阿达木单抗原研药的可比性证据。
(一)健康受试者药代动力学比对研究
试验设计:阿达木单抗半衰期较长(约2周)[3],且具有潜在免疫原性等特征,建议参照一般生物等效性研究的设计,采用单次给药的随机、双盲、平行对照的试验设计评价其PK特征的生物等效性。
研究人群:健康志愿者是较为理想的均质性受试人群,能更好的反映出候选药与原研药之间PK特征的一致性,仅选择健康成年男性志愿者是可行的。建议尽量控制受试者年龄和BMI指数在相对较窄的范围内,以期受试者人群相对均一。
剂量及给药途径:选择的给药剂量应能敏感地分辨候选药和原研药PK特征差异。根据国外阿达木单抗生物类似药PK比对研究经验,推荐与国外采用相同研究剂量,即:40mg/0.8ml,皮下注射。建议选择统一的注射部位。
终点指标与界值:PK比对研究主要终点指标的选择是等效性评价的关键。根据口服固体制剂的相关指导原则[13],AUC0-∞和Cmax是判断生物等效性的主要参数。但是在生物类似药的生物等效性评价中,选择AUC0-t还是AUC0-∞作为终点尚未形成一致意见。目前的观点认为AUC0-t是通过实际测量值计算获得的,考虑到生物类似药药代动力学的特性和实际研究过程中取血点设置的相关性,推荐AUC0-t和Cmax作为主要研究终点指标,AUC0-∞、tmax、Vd和t1/2作为次要研究终点重点进行比较分析,等效性界值建议设定为80%-125%。
样本量:通常90%置信区间可接受的等效性判断界值为80%-125%,估算样本量时把握度可以取80%。还应结合原研药既往信息及药代参数变异情况综合考虑。
(二)临床有效性比对研究
临床比对研究适应症人群的选择应基于以下基本考虑:
(1)患者的免疫能力,伴随用药(例如甾体类药物、甲氨蝶呤等),免疫的敏感性和患者人群的均质性;
(2)有效性终点的敏感性,一般会优先选择“客观评估标准”,“持续性,可评价的终点”;
(3)伴随治疗的一致性和稳定性;
(4)被选择的适应症历史临床数据的充分性和变异性。目前,国外进行阿达木单抗生物类似药临床比对研究时多选择RA、Ps患者作为研究人群。
试验设计:临床比对研究的目的是证明与原研药临床疗效的相似,推荐采用等效性设计,以进口原研药为对照,进行随机、双盲、平行对照试验。
1. 选择类风湿关节炎患者人群(RA)
诊断标准:目前, ACR1987年修订的分类诊断标准和2010年ACR/EULAR分类诊断标准在临床上均有应用。考虑到2010年诊断标准中包括C反应蛋白和血沉等客观指标,且国外阿达木单抗生物类似药临床研究中也多采用2010年ACR/EULAR分类诊断标准,具有较好的灵敏度和特异度[14],故推荐使用2010年ACR/EULAR分类诊断标准。
疾病活动度:
(1)国外已上市阿达木生物类似药临床比对研究时,对患者疾病活动度的要求一般为:≥6个肿胀关节(基于66个关节计数)和≥6个压痛关节(基于68个关节计数);血沉(ESR)≥28mm/hr或C反应蛋白(CRP)>10mg/L。
(2)考虑到国内临床诊疗实践变化和DAS28评分已广泛用于疾病活动度评估,疾病活动度评估满足DAS28≥3.2且CRP>10mg/L的RA患者也可以作为阿达木生物类似药临床比对研究受试者。为保证研究人群的均质性,在1项研究中只能采用上述2种疾病活动度要求的1种。
背景治疗:RA患者应满足连续接受甲氨蝶呤( MTX)治疗≥3个月且使用稳定剂量MTX(≥10mg/周)持续治疗不少于4周。
给药方案/剂量:建议按原研药进口说明书中批准的给药方案和剂量给药,即:40mg/0.8ml/次,每两周一次皮下注射。治疗期间继续使用稳定剂量的MTX。
主要终点指标:主要终点的选择应基于能证明候选药与原研药临床相似且能敏感甄别出两者临床疗效差异。国外已批准的阿达木单抗生物类似药在RA患者中进行的临床比对研究一般选择治疗趋于稳定的第24周ACR20应答率作为主要终点指标且用来确定相应等效性界值的数据来自于第24周ACR20应答率指标[15,16]。因此,推荐第24周的ACR20应答率作为主要终点指标。如采用第12周ACR20应答率作为主要终点指标,应充分考虑该时间点ACR20应答率的变异度。
等效性界值:目前国际上计算设定界值时对使用候选药组与原研药组研究终点的差值(Risk Difference,RD)或者比值(Risk Ratio,RR)仍存在不同意见。国内外制药企业在进行RA患者人群的临床疗效比对研究设计时采用了不同的界值标准进行样本量估算。在阿达木单抗生物类似药的审评中,美国FDA和欧盟EMA接受基于RD的95%置信区间等效性界值,分别为±12%、±15%[17,18]。进一步分析全球临床研究数据和既往已获得的中国数据,建议RA适应症临床比对研究的等效性界值按RD的95%置信区间设定为±15%。
2. 选择强直性脊柱炎患者人群(AS)
诊断标准:近年来AS诊断标准多采用1984年修订的纽约标准。2009年ASAS专家组公布了新的中轴型脊柱关节炎的分类标准。考虑到1984年修订的纽约标准仍然是目前常用的诊断标准,且也是当前AS创新药临床试验中采用最多的诊断标准,故建议采用1984年修订的纽约标准。
疾病活动度:根据阿达木单抗国外关键性研究和进口注册研究[17,18],满足以下三项中的至少两项:BASDAI≥4cm、整体背痛(VAS)≥4cm和晨僵≥1小时。
背景治疗:对至少1种非甾体抗炎药(NSAID)疗效不佳或不耐受。 “疗效不佳”一般是指接受非甾体抗炎药连续2~4周规范治疗后。
给药方案/剂量:建议按原研药进口说明书中批准的给药方案和剂量给药,即:40mg/0.8ml/次,每两周一次皮下注射。
主要终点指标:阿达木单抗国外主要临床研究和进口注册研究的主要有效性终点指标均为第12周ASAS20的应答率[17,18],且确定的等效性界值数据也是以第12周ASAS20的应答率为主要疗效指标。因此推荐采用第12周ASAS20的应答率为主要终点指标,并建议将第24周ASAS20的应答率作为次要终点指标。综合免疫原性考察需要和国内临床研发实践,可以接受以第24周ASAS20应答率作为主要终点指标,但同时应将第12周ASAS20应答率作为次要终点指标考察。
等效性界值:经汇总阿达木单抗AS适应症人群国外关键性研究M03-607和进口注册临床研究M11-991临床疗效数据[17,18],试验组与安慰剂组第12周ASAS20应答率差值为37.3%(95%CI:29.9%,44.6%)。参照通常将参照药治疗效应差异下限的50%作为等效界值的确定原则,建议将ASAS20应答率的等效性界值按RD的95%置信区间设定为±15%。
(三)其他需要重点关注的问题
1. 安全性和免疫原性研究
免疫原性研究应贯穿在生物大分子药物整个研发过程中。免疫原性主要通过检测抗药抗体(anti-drugs antibodies, ADA)和中和抗体(Nab)的发生率来评价。
免疫原性试验结果与检测方法的敏感性,特异性及药物耐受性高度相关,并且可能受以下几种因素的影响:血样的处理、取样的时间、合并用药以及合并的疾病等。通常,临床免疫原性考察研究(包括ADA和Nab)与临床有效性比对研究在同一项临床试验中进行。推荐所有受试者均应进行免疫原性的考察,采样时间点设置应至少包括首次给药前,第4周或/和第12周,及末次给药后一个月,进而证实候选药在抗体阳性率、抗体滴度、抗体出现时间和中和抗体发生率等方面不高于原研药。同时,所涉及研究应证明生物类似药与原研药在免疫原性方面应不具有临床意义的差别。
安全性考察在药代和有效性比对试验研究中均应进行考察,对不良反应发生的类型、严重性和频率等进行比较,尤其是特定的重点关注的不良反应。
2. 患者药代动力学研究
通常,在进行患者临床比对研究时应同步开展多次给药PK研究,进而评估候选药与原研药在患者中的PK相似性趋势。PK采样点设置以能够较清晰地反映两者整体PK特征为原则。考虑到皮下注射给药的吸收过程,推荐患者多次给药的药代动力学研究在吸收到达稳态时进行采样,通过描述性统计,比较候选药和原研药之间药物暴露量(AUC0-tau、Ctrough,ss、Cmax)的相似性。
(四)适应证外推
适应证外推(extrapolation)是指在生物类似药研发中批准一个没有与原研药进行直接临床比对研究的适应症[19]。如果在原研药已批准适应症某一个人群中完成了生物类似药的系统比对研究,那么候选药就有可能基于已有的数据和信息寻求原研药已批准其他相同作用机制适应症的获批。适应证外推的前提是生物类似药与原研药的生物相似性已经被证实。适应证外推主要基于生物类似药比对研究所有可获得的数据和信息、原研药其他批准适应症临床研究在安全性和疗效方面的重要发现和对原研药每个适应症作用机制科学认知的综合考虑[19]。申报单位必须提供充分的科学证据以支持适应证外推的申请。
生物类似药在风湿疾病领域适应症的外推需要对所有比对研究数据进行评估后进行科学决策,不同品种和不同监管机构要求可能不同[20]。通常,不同适应症发病机制的差异,原研药在已批准不同适应症中的作用机制、PK、PD、疗效、安全性及免疫原性都需要给予关注。
4、小结
阿达木单抗生物类似药临床相似性研究应遵循生物类似药临床相似性评价的一般原则,即应当在有合理科学依据的前提下尽可能的简化,以能证实候选药与原研药相似性为目标,同时兼顾该品种的特性,进行有针对性的临床比对研究设计。鼓励研发企业与管理部门进行沟通,探索更加简便高效的研究设计方法。
本文主要观点已经相关领域专家,国内阿达木单抗生物类似药研发企业代表会议讨论并上网进一步征求意见,代表相关各方当前的共识。
[参考文献]
[1] U.S. Food and Drug Administration. Humira label(update 2017/12)
[2]European Medicines Agency. Humira information((updated on 15/12/2017)
[3]国家食品药品监督管理总局. 阿达木单抗注射液说明书. 2017.
[4] Sanjeev K. Gupta, Pankai S. Chaudhari, Rajalaxmi Nath. Opportunities and Challenges in Biosimilar Development [EB/OL]. (2017-05-18)[2018-02-09].
http://www.bioprocessintl.com/manufacturing/biosimilars/opportunities-challenges-biosimilar-development/.
[5] EMA authorization details[EB/OL]. (2017-03-22)[2018-2-9].
http://www.ema.europa.eu/ema/index.jsp?curl=pages/medicines/human/medicines/004212/human_med_002081.jsp&mid=WC0b01ac058001d124.
[6] EMA authorization details[EB/OL]. (2017-11-10)[2018-2-9].
http://www.ema.europa.eu/ema/index.jsp?curl=pages/medicines/human/medicines/004319/human_med_002181.jsp&mid=WC0b01ac058001d124.
[7] EMA authorization details[EB/OL]. (2017-8-24)[2018-2-9].
http://www.ema.europa.eu/ema/index.jsp?curl=pages/medicines/human/medicines/004279/human_med_002147.jsp&mid=WC0b01ac058001d124.
[8] EMA authorization details[EB/OL]. (2019-8-2)[2019-1-9].
https://www.ema.europa.eu/en/medicines/human/EPAR/hyrimoz#product-information-section
[9]U.S. Food and Drug Administration. approval letter[EB/OL]. (2016-9-23)[2018-2-9].
https://www.accessdata.fda.gov/drugsatfda_docs/appletter/2016/761024Orig1s000ltr.pdf.
[10]U.S. Food and Drug Administration. approval letter[EB/OL]. (2017-8-25)[2018-2-9].
https://www.accessdata.fda.gov/drugsatfda_docs/appletter/2017/761058Orig1s000ltr.pdf.
[11] U.S. Food and Drug Administration. approval letter[EB/OL]. (2018-10-20)[2019-1-9].
https://www.accessdata.fda.gov/drugsatfda_docs/appletter/2018/761071Orig1s000ltredt.pdf.
[12]国家食品药品监督管理总局.生物类似药研发与评价技术指导原则(试行) [EB/OL].(2015-02-28)[2018-2-9].
http://www.sda.gov.cn/WS01/CL0087/115103.html.
[13] 国家食品药品监督管理总局. 以药动学参数为终点评价指标的化学药物仿制药人体生物等效性研究技术指导原则[EB/OL]. (2016-03-18)[2018-2-9].
http://www.sda.gov.cn/WS01/CL0087/147583.html
[14] 中华医学会风湿病学分会. 2018中国类风湿关节炎诊疗指南[J]. 中华内科杂志, 2018(4).
[15] U.S. Food and Drug Administration. FDA Presentations for the August 3,2017 Meeting of the Arthritis Advisory Commtittee[EB/OL]. [2018-7-20].
https://www.fda.gov/downloads/AdvisoryCommittees/CommitteesMeetingMaterials/Drugs/ArthritisAdvisoryCommittee/UCM511899.pdf.
[16] European Medicines Agency. Imraldi: EPAR-public assessment report[EB/OL]. (2017-8-31) [2018-7-20].
https://www.fda.gov/downloads/AdvisoryCommittees/CommitteesMeetingMaterials/Drugs/ArthritisAdvisoryCommittee/UCM511899.pdf.
[17] Van d H D, Kivitz A, Schiff M H, et al. Efficacy and safety of adalimumab in patients with ankylosing spondylitis: results of a multicenter, randomized, double-blind, placebo-controlled trial[J]. Arthritis & Rheumatism, 2006, 54(7):2136-2146.
[18]Huang F, Gu J, Zhu P, et al. Efficacy and safety of adalimumab in Chinese adults with active ankylosing spondylitis: results of a randomised, controlled trial.[J]. Annals of the Rheumatic Diseases, 2014, 73(3):587-94.
[19]U.S. Food and Drug Administration. Biosimilar Product Regulatory Review and Approval[EB/OL]. https://www.fda.gov/downloads/drugs/developmentapprovalprocess/howdrugsaredevelopedandapproved/approvalapplications/therapeuticbiologicapplications/biosimilars/ucm581309.pdf.
[20] Tesser J R, Furst D E, Jacobs I. Biosimilars and the extrapolation of indications for inflammatory conditions[J]. Biologics Targets & Therapy, 2017, 11:5.
表1 修美乐在美国、欧盟和国内批准的适应症
来源:中国药审 作者:CDE
为你推荐
资讯 阿斯利康宣布将于2030年前在华投资逾1000亿元人民币,与石药集团达成超百亿美元战略合作
1月29日,阿斯利康宣布,计划于2030年前在中国投资逾1000亿元人民币(150亿美元),以扩大在药品生产与研发领域的布局。公司将充分发挥中国的科研优势和先进制造能力,并依托中...
2026-01-30 13:00
资讯 从“无差别轰炸”到“定点爆破”,我国二线HER2阳性胃癌治疗迎来靶向ADC新突破
近日,优赫得®(注射用德曲妥珠单抗)正式获得中国国家药品监督管理局(NMPA)批准,单药用于治疗既往接受过一种含曲妥珠单抗治疗方案的局部晚期或转移性HER2阳性成人胃或胃食...
2026-01-29 18:54
资讯 18个区域,中医优势病种按病种付费试点地区明确
根据《关于开展中医优势病种按病种付费试点工作的通知》要求,国家医保局、国家中医药局组织专家对申报中医优势病种按病种付费试点的地区开展遴选,经相应程序,确定北京、河北...
2026-01-29 18:16
资讯 合成生物创新企业康诺生物递交港交所上市申请
康诺生物核心业务聚焦于线粒体功能障碍相关疾病的研究,专注于NAD+抗心血管疾病、NAD+抗生殖功能障碍、NAD+抗神经退行性疾病和NAD+抗衰老等领域的科学应用
2026-01-29 18:15
资讯 奥纳再生完成数千万天使轮融资,加速异种移植技术产业化落地
本轮融资由达安创谷领投,黎曼猜想担任独家财务顾问,所筹资金将主要用于核心技术平台建设、现有产品管线研发推进及IND申报工作,助力公司加速异种移植技术的产业化落地,破解全...
2026-01-29 18:00
资讯 施维雅集团2024-2025财年合并销售收入达69亿欧元,同比增长16.2%,美国市场表现卓著
1月27日,全球知名跨国药企施维雅集团正式公布了2024-2025财年的财务业绩。施维雅集团2024-2025财年的合并收入达69亿欧元,超额完成60亿欧元的目标。较上一财年增长16 2%,显现...
2026-01-28 17:20
资讯 时隔23年,新修订的《中华人民共和国药品管理法实施条例》全文
1月27日,《中华人民共和国药品管理法实施条例》正式对外发布,这是时隔23年以来,首次全面修订药品管理法实施条例。
2026-01-28 12:38
资讯 先声药业一款双抗在研药物10.58亿欧元授权勃林格殷格翰
1月26日,先声药业发布公告称,与勃林格殷格翰达成一项许可与合作协议,双方将共同开发先声药业的临床前阶段TL1A IL23p19双特异性抗体SIM0709,用于炎症性肠病(IBD)的治疗。
2026-01-27 17:55
资讯 国家卫健委:新型抗肿瘤药物临床应用指导原则(2025年版)
新型抗肿瘤药物的一个显著特征是出现一批针对分子异常特征的药物——即分子靶向药物。 目前,根据是否需要做靶点检测,可以将常用小分子靶向药物、大分子单抗类药物以及小分子...
2026-01-27 11:46
资讯 CDE:针对泛肿瘤的抗肿瘤药物临床研发技术指导原则
泛肿瘤是从肿瘤起源和病因学等角度,将多种组织来源的肿瘤视为同一类疾病,并且寻求相同的治疗手段。当针对共有的分子改变开发药物时,不同肿瘤的患者均有可能从相同的药物治疗...
2026-01-25 18:54
资讯 病毒“突变”不等于更强生存力——华山张文宏教授团队发现:敏感性下降,往往伴随适应性下降
玛巴洛沙韦敏感性降低的突变发生率仍然极低(0 05%),未发现典型的I38T耐药突变。
2026-01-24 12:22
资讯 箕星药业宣布成功完成D1轮2.87亿美元融资,推进口服GLP-1药物开发
1月22日消息,箕星药业有限公司(Corxel Pharmaceuticals Limited)宣布已成功完成D1轮融资,募集资金高达2 87亿美元。
2026-01-23 18:00
资讯 基因启明完成亿元天使轮融资,加码iNKT细胞疗法研发与临床转化
本轮融资由人合资本独家投资。融资资金将重点用于推进公司核心iNKT细胞药物的临床试验进程,同时加速新管线的研发拓展与技术平台升级。
2026-01-23 14:05
资讯 商务部、国家发改委、国家卫健委、国家医保局等9部门印发促进药品零售行业高质量发展的意见
鼓励符合监管要求的实体医疗机构、互联网医院与药品零售企业依托电子处方流转平台进行处方流转。鼓励建设非医保药品自费处方电子流转平台,规范和完善相关药学服务。
2026-01-23 11:04
资讯 诺和诺德聚焦零售药店体重管理服务,启动“零售科学减重生态联盟”
1月22日,诺和诺德在福州举办超越·共盈——诺和诺德零售生态伙伴大会,大会汇聚连锁零售药店管理层、临床专家、资深药师、行业智库、零售生态合作伙伴等多方力量,正式启动零...
2026-01-22 21:53








