带量模式顺应医改方向,但并非一日之功,短期内政策影响有限。带量采购模式的推广受制于品种数量、一致评价的进度等,执行效果仍需平衡医院、医生、患者等多方利益。
此次国家带量采购品种在试点城市销售额占比不大,预计这 33 个带量采购品种在 11 个试点城市的销售规模占全国药品销售规模的 2%左右。而且此次国家带量采购涉及的品种数量有 33 个, 66%的药品只有 1 家企业通过一致性评价,总体竞争格局良好,预计中标价格降幅不会太大。
对带量采购政策下面的走向进行分析,上海的试点情况最有分析价值。借助于上海三批带量采购的情况,“管中窥豹”,也能够对整个政策的后续走向有比较清晰的预判。
1
竞争程度影响降价幅度
自 2014 年底以来,上海市一共进行了三批带量招标采购,整体方案循序渐进、覆盖品种逐步增多。
上海三批带量采购一共有 27 个药品品种被纳入。第一、二批纳入的品种多为国产仿制药占据绝大部分市场份额的品种,除马来酸伊那普利片和头孢呋新酯片原研药占据不到 10%的份额外,其余品种均为国产药占据全部的市场份额。而第三批纳入的品种,多为原研药占据主要市场份额的药品。
从上海带量采购的3批次情况看,中标的标准为:在保障质量和供应的前提下,价低者获胜。而并不是唯低价者是取。
带量采购并不只是简单的唯价格论,价格是招标过程中最后考虑的因素。有很多报价低的企业,因为综合质量评审不过关而没有中标。以第二批带量采购的品种尼美舒利口服常释剂型为例,该品种共有6 家企业投标,报价最低的三家企业均因质量评审不过关而未中标,反倒是报价第四低的湖北舒邦药业中标。
对于利益相关方而言,最重要的信息是:中标品种价格下降幅度有多大?
中标品种价格降幅受竞争激烈程度影响。前两批品种投标企业多,价格降幅大;第三批价格降幅相对温和,降幅较低的品种竞争小。从降价幅度上看,上海市带量采购取得了较为明显的效果,三批带量采购合计27 个品种,均为片剂和胶囊剂等口服剂型,最终中标价平均每片/粒的价格为0.04~3.06 元,与带量采购执行前同一厂家在上海的最近一次中标价相比,平均价格降幅约为 57%。
前两批 9个品种由于参与投标的企业数量较多,竞争更为激烈,价格降幅更加明显。其中,投标企业数量最多的为阿莫西林胶囊,共有 13 家企业投标,最少的为茴拉西坦片,也有 4家企业投标。而根据我们的统计,这9 个品种的中标价平均降幅达到 75%。
第三批降幅相对温和,降幅较低的品种竞争小。 从第一、二批到第三批带量采购,降价幅度趋于缓和。第三批共涉及 18 个品种,各品种投标企业数量在 2-10家不等,相对于前两批品种,第三批品种竞争程度有所缓和,平均价格降幅也仅为 41.7%。 第三批带量采购部分品种降幅不到 15%,我们认为这与投标企业数量较少有关。降幅较小(15%以下)的几个品种阿立哌唑片、聚乙二醇 4000 散、尼莫地平片、佐匹克隆片和利培酮口崩片参与投标的企业数量分别为 3家、4家、4 家、 3 家和 2 家。
2
带量采购是药企“逆风翻盘”机会
三批带量采购完成竞争格局并不相同。前两批带量采购对未中标品种采购限制十分严格,中标企业占据全部份额;第三批带量采购仅承诺中标企业 50%的市场份额,对未中标品种仍有机会抢占剩下 50%的份额。
带量采购将是药企快速改变竞争格局的机会。对中标企业既往在上海市的市场份额进行分析,通过对各品种在上海市样本医院销售额的统计,发现有 63%的品种其中标企业既往在上海并无销售额。
而企业中标往往意味着这家中标企业未来将拥有该药物在该城市 50%以上的市场份额。因此,对于药企来说,招标采购将成为快速改变竞争格局的机会。
与此同时,进口替代过程也在带量采购的过程中明显加速。从上海前三批中标企业的情况来看,除比索洛尔为外资仿制药企业 Sandoz 中标之外,其余均为国产仿制药企业中标。上海第三批带量采购品种多为原研药占主要市场份额的品种,带量采购之后,国产药企将占据至少 50%的市场份额,进口替代过程加速。
前两批带量采购执行效果良好,中标企业占据全部份额。 利用 PDB 上海样本医院的数据,对上海市前两批带量采购中标的品种竞争格局的变化情况进行梳理,从上海市样本医院的数据来看,带量采购中标企业的市场份额均有明显变化,中标企业最后会占据全部的市场份额。
得出这样的结论,和带量采购文件中对未中标企业药品采购和使用的规定有关。前两
批带量采购文件中都对未中标企业药品的采购和使用做出了明确限制,不愿调价到不高于带量采购中标价的未中标品种不能在医保定点医疗机构销售。
一般情况下,未中标品种如果不愿降价,根本不能进院销售。 上述政策实施后,只有海南林恒制药的阿魏酸哌嗪片和海南康芝药业的尼美舒利分散片自愿降价销售,但除海南康芝药业的尼美舒利在2017年占据了约 13%的份额外,其他各品种基本都还是由中标企业占据全部份额。
另外从前两次带量采购来看,中标企业大概率会在后续年度续约,未中标品种不容易再次进入。 第一批三个品种各企业在2017年全部完成续约,第二批品种从2018年上半年度销售额和市场份额看,除上海长城药业的赖诺普利外,其他品种各企业也完成了续约。
第三批带量采购对未中标品种放宽限制。相对于前两批带量采购对未中标企业药品的严格限制,第三批带量采购对未中标企业相关品种限制有所放宽。相比于前两批带量采购方案,第三批带量采购仅承诺中标企业 50%的市场份额,而未中标品种并不需要降价到带量采购中标价,就可以在医疗机构销售,也有机会抢占剩下 50%的份额。
这和各品种带量采购前的竞争格局有关。 前两批品种在带量采购前就已经基本实现了国产替代,原研厂家市场份额都在10%以下。而第三批招标采购的品种中 80%以上为原研占主导的品种,投标企业也相对较少。第三批带量采购方案综合考虑了目前临床使用实际需求,对未中标品种放宽限制,为原研品种的销售提供了空间,也为政策执行提供了缓冲的空间。
3
带量采购“量剑”能否落下?
带量采购品种的销量是否能够保证完成?这无疑是愿意降价方最为关心的问题。受替代药物挤出影响,部分带量采购品种的销量可能会有所下滑。
对执行带量采购前后,前两批品种在上海市样本医院的销售量进行了统计,并根据各品种以前年度的增长情况对带量采购后第一个完整年度的销量增速进行调整。地红霉素、尼美舒利和头孢呋辛销量下滑最为明显,均超过50%。
地红霉素是大环内酯类抗生素,是青霉素过敏患者的替代药物,替代药品种类多,包括阿奇霉素、克拉霉素、罗红霉素等。尼美舒利为解热镇痛类药物,头孢呋辛是头孢类抗生素,可以替代的药品种类也都较多。这些品种销量的下降是受类似药物的替代挤出影响。
总体来说,从上海带量采购的情况来看,带量采购模式对于药品价格下降的作用十分
明显,我们可以看到大部分带量采购的品种价格降幅明显。在带量采购的模式下, 药企之间的竞争变成了一种“全或无”的游戏。
如果能够中标,便可快速获得大部分的市场份额,如果未能中标,则至少在这 1 年之内将失去这部分市场。 药企只能通过降价来争取中标的而机会。可以看到上海三批带
量采购的品种中,有 68%的品种价格降幅超过 50%, 同时也能看到竞争格局好的品种降价压力则相对较小。
在满足质量要求的情况下,只有报价最低的企业可以中标,在药企之间竞争的过程中,价格的重要性提高。 在原有的招标采购模式下, 可以有多家企业中标,质量层次更高的企业可以定价更高,一个药品可以有多个价格水平。而上海带量采购模式下,质量水平只要符合要求即可, 最终决定是否能够中标的关键因素在于价格。
在带量采购的模式下,采购量的完成存在一定风险。 如果中标品种价格降幅明显,医生有可能寻求其他的替代用药,此时如果带量采购执行力度不强,可能导致药品的实际销量达不到承诺的采购量。
带量采购模式下, 药企的销售模式发生根本性变化。 对执行带量采购的区域和品种, 学术推广、医院推广等所需销售费用可能会大幅降低,成本控制能力的价值将逐步体现。对带量采购外的区域和品种,仍将延续传统的销售模式。
4
从上海试点看国家带量采购
9 月 11日,国家试点联合采购办公室在上海召开座谈会,会上介绍了药品集中采购要求及操作方法,并公布了第一批带量采购目录。
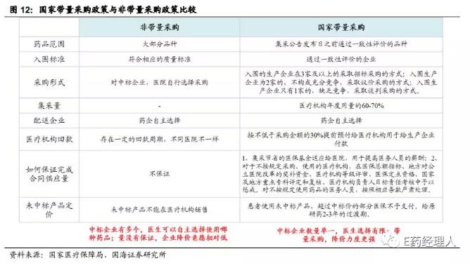
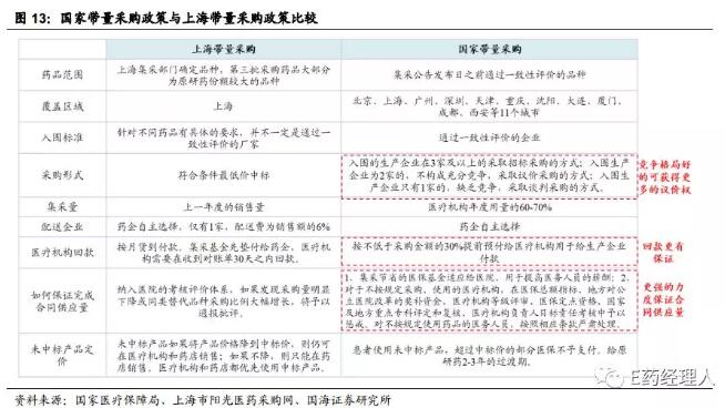
国家带量采购政策在参考上海市带量采购政策的基础上,做了一定程度上的修改和完善,是对现有非带量招标采购政策的重大改革,相比现有非带量采购政策,带量招标采购体系下,中标企业数量单一,降价力度更强;而相比上海市带量采购政策,又有以下几个特点:1)竞争格局好的品种可获得更多的议价权; 2)更强的力度保证合同供应量;3)回款更有保证。
国家带量采购品种在试点城市销售额占比不大。 根据我们的统计,这 11 个试点城市的药品销售额占全国药品销售额的比例约为 25%;根据 PDB 的数据,带量采购的 33 个品种占所有药品销售额的 7%。 预计这 33 个带量采购品种在 11 个试点城市的销售规模占全国药品销售规模的 2%左右。
国家带量采购政策药品竞争格局相对较好,预计降幅不会太大。 此次国家带量采购涉及的品种数量有 33 个,品规数量有 44 个。 66%的药品通过一致性评价的企业数量只有 1 家,总体竞争格局良好,预计中标价格整体降幅不会太大。 但个别品种已经有多家企业通过一致性评价,比如瑞舒伐他汀已经有4家企业通过一致性评价,预计降价风险会较大。
国家带量采购政策预计最快明年 3-4月正式落地执行。从上海招标采购的情况来看,从发布招标采购的文件到正式落地执行至少需要半年的时间,假设今年 10月底之前发布集采文件,那么最快要到明年3-4 月份才能正式开始落地实行。预计不会像座谈纪要里预期的那么早(今年 12 月 30日之前落地执行)。
总体而言,国家带量采购政策短期影响有限。短期来看,纳入带量采购的药品竞争格局较好,预计价格降幅会好于上海已进行的3 批带量采购的情况。 但长期来看,未来会有更多企业通过一致性评价,竞争加剧,价格可能有继续下降的风险。
采购量的完成有更多保证。国家带量采购对不能按规定完成采购量的医疗机构和医生惩罚力度更为严格。采购量为往年销量的60-70%,且不要求未中标药企也必须执行中标价,原研药企业给 2-3 年的过渡期,这给未中标企业和原研厂家一定的喘息空间。
长期来看, 仿制药行业竞争模式和格局也将发生变化。最终竞争的结果会导致仿制药企业的利润水平会明显降低。 随着通过一致性评价的企业数量增多,最终一定是价格最低的企业持续中标。而且对于药企来说,这是一个“全或无”的游戏,如果不降低价格,则意味丢掉大部分的市场,所以竞标的过程会竞争激烈,最终中标价格可能大幅下降。
对剩下的 30-40%的份额,原研企业可能会占据更多优势。对剩下的 30-40%的采购量,医生可以选择药品,一般情况下原研药的质量最好且学术推广也做得最为深入,在这块,原研药企业可能占据较多优势。
带量采购之后,行业关键竞争要素从销售推广能力变成具备整体成本优势的能力, 市场竞争将会更加激烈,行业利润水平将被压缩。
本文内容编辑自国海证券报告《带量采购专题研究,以上海为例看政策方向》
来源:E药经理人
来源:E药经理人
为你推荐
资讯 全球首个侵入式脑机接口医疗器械获批上市
今日,国家药监局发布消息,国家药监局批准了博睿康医疗科技(上海)有限公司植入式脑机接口手部运动功能代偿系统创新产品注册申请,实现脑机接口医疗器械全球首发上市,标志着...
2026-03-13 17:39
资讯 康龙化成与礼来达成口服GLP-1小分子药Orforglipron生产合作协议
3月11日晚间,康龙化成官方微信发布消息,康龙化成与礼来公司共同宣布,达成关于首个申报注册的口服小分子GLP-1受体激动剂Orforglipron的生产合作协议。
2026-03-12 21:56
资讯 美国 FDA 批准颂狄多(氘可来昔替尼)用于治疗活动性银屑病关节炎成人患者
颂狄多是一种口服选择性酪氨酸激酶 2(TYK2)抑制剂,也是首个获批用于 PsA治疗 的 TYK2 抑制剂
2026-03-12 16:53
资讯 百时美施贵宝宣布口服药物mezigdomide治疗复发或难治性多发性骨髓瘤Ⅲ期研究SUCCESSOR-2的积极结果
这是mezigdomide首项获得积极结果的Ⅲ期研究,也是百时美施贵宝CELMoD项目第二项获得积极成果的Ⅲ期研究
2026-03-11 21:15
资讯 备思复联合帕博利珠单抗使顺铂耐受的肌层浸润性膀胱癌患者的复发或死亡风险降低近 50%
在 III 期临床研究 EV-304 中,该联合疗法显著改善患者总生存期与病理完全缓解率,超半数患者在手术时未检测到病灶
2026-03-11 13:17
资讯 降 HbA1c 超 2.5%且多重获益,华东医药国产降糖新药HDM1005降糖2期数据揭晓
本次研究为一项在饮食和运动或二甲双胍治疗后血糖控制不佳的2型糖尿病受试者中评价HDM1005注射液有效性和安全性的多中心、随机、盲法、平行、安慰剂和阳性对照的Ⅱ期临床研究
2026-03-10 19:38
资讯 艾凯生物完成A3轮超亿元融资,加速AI驱动iPSC细胞治疗与类器官平台升级
本轮融资由知壹投资与沃杰资本联合领投,联新资本持续追加投资,资金将重点用于推进AI驱动的iPSC细胞治疗产品临床转化,加速完善iPSC细胞治疗与类器官两大核心技术平台布局。
2026-03-10 18:22
资讯 中科搏锐斩获数千万B轮融资,推动脑机接口全产业链产业化落地
本轮融资由国内知名投资机构三泽创投独家投资,凯乘资本担任长期独家财务顾问,所筹资金将全力支撑公司深化脑机接口全产业链布局,加速尖端技术的临床转化与产业化落地。
2026-03-10 18:03
资讯 入选不足4月,和黄医药申请将达唯珂移出首版商保创新药目录
国家医疗保障局办公室今日发布通知,自2026年3月9日起,撤销氢溴酸他泽司他片(商品名:达唯珂)在全国各省级医药采购平台挂网资格,并根据企业申请,将该药品移出《商业健康保...
2026-03-09 22:09
资讯 CDE:抗肿瘤药物生物等效性及药代动力学比对研究受试者人群选择考虑
本指导原则主要基于小分子化学药物及单抗类药物的研究经验,为抗肿瘤药物 BE PK 比对研究中受试者人群的选择考虑提供建议。
2026-03-07 10:59
资讯 四家知名药企被暂停军队采购
近日,军队采购网发布一批“军队采购暂停名单”,其中涉及四家药企被列入暂停名单,具体为北京费森尤斯卡比医药有限公司、齐鲁制药有限公司、宜昌人福药业有限责任公司和江苏新...
2026-03-07 10:41
















