进入下半年,在经历了疫苗案,医药行业又迎来了重磅政策“国家带量采购”,曾经风光无限,高高在上的医药股再次遭遇重挫,跌跌不休。
9月17日仿制药概念再次遭遇重挫,来源:wind
继9月12日首次走低后,仿制药概念连续数日大幅下挫,截至9月17日这一趋势仍未发生好转。从上图可知,恩华药业、乐普医疗跌逾5%,华东医药、恒瑞医药、景峰医药、上海医药等跌幅超3%。
那么,让医药市场这样抖三抖的“国家带量采购”究竟意味着什么?新浪医药(sinayiyao)将从以下三个角度解读。
1.国家带量采购是什么?
2.对现有市场格局到底有没有冲击?药企们怎么看?
3.它究竟有什么魅力,能不能将药价降下来?
让医药市场抖三抖的“带量采购”是什么?
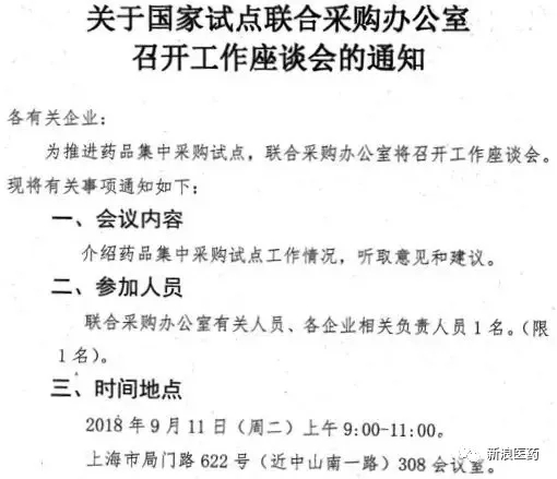
9月11日,国家医保局主导的试点联合采购在上海召开座谈会,会上介绍了联合采购要求及操作方法,并公布了第一批带量采购清单。本轮共33个药品参加试点采购。清单明确了药品规格以及具体采购数量,4个直辖市北京、上海、天津、重庆和7个省会城市广州、深圳、沈阳、大连、西安、成都、厦门确定参加此次带量采购试点。
新浪医药曾在8月份发布的《重磅!国家药品采购试点9月启动》一文中曾提到,继8月3日在京召开药品集中采购试点座谈会后,8月13日国家医保局再次开会,讨论药品集中采购的操作细则。医保局计划9月正式启动试点城市的集中采购工作,预计10月结束本轮采购并公布相关结果。
我们不妨先来看一下文件内容:据《国家药品采购试点方案》,国家选择11个城市,遴选通过一致性评价品种,国家组织集中采购试点,以明显降低药价,减少企业交易成本,引导医院规范用药。试点方案明确要求:
带量采购,以量换价:试点地区年度总用量的60%-70%为采购总量。
招采合一,保证使用:医疗机构优先使用,确保1年内完成合同用量,并定期考核监督。
保证回款,降低交易成本:严查医院不按时结款,同时医保按不低于采购量金额的30%提前预付医疗机构。即通过仿制药一致性评价的品种将通过国家带量采购加速进口替代和集中度提高。
医保局的第一枪,打的响亮。简单来说,国家带量采购就是国家拿出试点地区60~70%的市场份额给中标企业,而且在招标的时候就承诺药品的销量,保证在一定期限内用完,并预付一定比例的采购金额给中标企业。而其他未中标企业只能分享试点地区剩余30~40%份额,这意味着,一方面门槛高了,大多数企业拿不到订单;另一方面,中标企业将直接获得全国20%左右的市场,这样看,市场的诱惑力是挺大的。
蛋糕这么大,怎么分呢?根据试点方案,入围3家及以上采取招标采购,入围企业2家采用议价采购,入围企业1家采用谈判采购。此次流出的33个品种中,有5个品种通过一致性评价的企业数量达到3家,8个品种通过企业2家,20个品种通过企业仅有1家。
当只有一家通过一致性评价的品种,那么这家企业会大幅受益,可以轻易获得11个试点城市的市场,而且如果降价幅度不大,企业的利润很容易得以提高。
当有两家企业通过一致性评价的品种,采取议价方案的时候,其中一家若是市场份额比较低的新进企业,则可能成为利好者。
当有三家及以上企业通过一致性评价的品种,采取低价竞标,这种情况下,中标企业估计降价幅度将在70%左右,降价会非常明显。这对中标企业的业绩贡献能力就比较有限。
总结下来就是,带量采购短期会对独家中标,降价幅度小的公司有利,但长期来看整个仿制药的利润肯定是持续下降的,所以不少公司股价出现下滑,造成医药板块表现疲软。
招商证券认为,11城市带量采购虽然还没有出台正式文件,但按照国家要求,10月中旬就要完成采购,判断这一政策将是这两个月的主要催化剂,尽管市场可能担心,明年新的仿制药通过一致性评价对现有企业的冲击,但是该机构认为不能忽视这次带量采购带来的巨大业绩增厚。
多家上市药企回应药品带量集中采购
新模式不免引起市场的躁动,股价持续下跌是一面,上市公司忙着回应又是一面。最近,多家上市药企回应了药品带量集中采购,毕竟股价跌了心疼的不行。小编对此进行了梳理,透过这些回应我们可以看到众多药企对于政策的看法。
其中,受影响的个股中,恩华药业股价跌幅最大。9月12日至17日,公司股价连续较大幅度下跌。恩华药业认为,带量采购对行业内公司的营销模式和方式确实会产生一定影响,受该政策影响,整个医药板块包括恩华药业的股价波动比较大。公司的右美托咪定和利培酮纳入了此次带量采购的范围,公司也有一些应对带量采购的策略,包括目前医院的选择和开发策略等。
再来看看其他药企是怎么说的:
一品红:带量采购对独家产品影响有限
9月14日,一品红在投资者互动平台上表示,带量采购对独家产品影响有限。公司核心产品主要以独家产品为主,共有独家产品11个,包括9个独家产品和2个独家剂型。总体而言,国家药品带量采购对公司生产和销售影响有限。
景峰医药:带量采购是一把双刃剑
同样在14日,景峰医药董事长兼总裁叶湘武回应了投资者关心的药品带量集中采购问题。叶湘武表示,药品带量集中采购是一把双刃剑,既是挑战也是机遇。公司经营管理团队会积极应对,抓住医疗改革机遇,同时挖掘新的突破口,推动公司发展转型。目前公司一致性评价项目已完成前期准备,若取得预计进展,将能够在带量招标采购中发挥优势。
乐普医疗:带量采购对公司是一个重要机遇 不会实质影响利润确定价格
乐普医疗9月17日在互动平台上表示,国家带量采购对公司是一个重要机遇。公司进入医药市场以来,确认利润是以经销价来计算。因此,国家药品带量采购导致药品的市场终端价格降低,并不会实质影响公司利润确定价格,基本上不影响乐普的药品利润比率。另外,据公司披露,目前阿托伐他汀钙片已通过一致性评价;顺利的话,硫酸氯吡格雷应该在1-2月内获批;其他品种处在不同的阶段,将会陆续完成。
上海医药:带量采购政策目前对公司影响有限
上海医药9月17日在互动易表示,带量采购政策目前对公司影响有限,公司将会积极推进仿制药一致性评价工作,抓住政策机遇。
此外,还有多家上市药企作出了回应。贝达药业表示,国家医保局主导的试点联合采购的相关细则尚未发布,具体的情况还有待政策的明朗,公司会认真做好准备,积极应对;九典药业表示,国家药品带量采购目前对公司生产销售没有影响;华东医药称公司主要产品未被列入第一批带量采购清单;紫鑫药业表示,公司主营药品板块为中成药产业,影响较小; 广誉远也公告称药品带量采购不会对生产经营带来重大影响。
可以看得出来,对于新政的旋风,市场的玩家们心态也是不一,新的规则,就会有新的受益者和牺牲者。受益者则强者更强,牺牲者则面临着更快的转型。
带量采购究竟能不能将药价降下来?
倘若新的政策若执行到位,国家医保局一张蓝图绘到底,能不能通过带量采购实现药品价格下降的美好愿景呢?
毋庸置疑的是,这次的33个品种在试点地区内的价格会有一定幅度的下降,毕竟就是想通过“以量换价”的方式,推动药价下降。兴业证券表示,目前通过一致性评价企业较少,格局良好。从中短期看,率先通过仿制药一致性评价的企业或受益带量采购;从中长期看,随着通过一致性评价的企业越来越多,仿制药价格将持续走低。
不过对于这一政策也有不同的意见,平安证券就认为,虽然通过一致性评价的仿制药跟原研药同等对待,但常常存在以价换量情况,若价格下降太多,对相关企业业绩产生不利影响;根据相关政策,当同品种药品有3家通过时,不再采用未通过品种,若重点品种审评进度不及预期,则相关企业无法尽快享受一致性评价支持政策,且存在一定时间内无法被采购的风险。
更有甚者认为根据近20年的实践证明,是不能的,直接进行了否定。
医疗评论员徐木在发文中表示,造成我国公立医疗机构药价虚高的根源就不是带量不带量、量大量小这一技术层面的问题,而是体制、机制方面的问题。具体来讲,包括三个方面:
一是医疗机构药品采购量,受临床等很多因素影响根本无法确定。这里的临床因素包括疾病、耐药性、医生用药喜好、驱利性、国际国内诊疗方案和专家共识变化等,因此也就不能公示。
二是我国药品价格还没有一个规范的市场形成机制,药品价格很大程度上是由“政府之手”决定的,具体就是政府定价或政府指导价,这种定价机制不但制造了价格主管部门的腐败窝案,而且由于政府定价永远定不准,因此,出现价格虚高虚低并存。近年来,国家取消了政府对药品价格的管制,但药品集中招标制度继续履行着“定价”的职责。
三是医疗机构缺乏议价的动力。既然国家明确规定“不准二次议价”,医疗机构通过议价降低的价格还是执行零差价,医疗机构并没有得到降低价格的好处,因此,医疗机构就没有议价降价的动力。
令人震惊的是,他还建议应废除集中招标采购、不准二次议价、带量采购这些错误的观念。
也有业内人士认为,对于国家大力推行的仿制药一致性评价来讲,大降价后可能会影响企业做一致性评价的积极性,企业投入白花花的银子做一致性评价本来希望价格有所上涨,结果现在价格还大幅度下降,投入没有回报,并不利于调动企业的积极性。
看来要想形成新的医药格局并不是意见容易的事情,新的玩法不代表一定就会有新的参与者。不过,国家药品带量集中采购成为常态,仿制药进口替代和集中度提高在当下是必然的趋势了。西南证券在研报中认为,国家医疗保障局的带量采购背后反映了医保支出结构的变化,在中共中央办公厅和国务院办公厅鼓励创新的指导意见下,带量采购为医保节约的资金可支持更多更好的创新药纳入医保,实现快速放量。
距离正式结果公布的时间不多了,医药界的新风能否吹起一江春水?让我们拭目以待。
来源:新浪医药新闻
医谷链
来源:新浪医药新闻
为你推荐
资讯 先声药业一款双抗在研药物10.58亿欧元授权勃林格殷格翰
1月26日,先声药业发布公告称,与勃林格殷格翰达成一项许可与合作协议,双方将共同开发先声药业的临床前阶段TL1A IL23p19双特异性抗体SIM0709,用于炎症性肠病(IBD)的治疗。
2026-01-27 17:55
资讯 国家卫健委:新型抗肿瘤药物临床应用指导原则(2025年版)
新型抗肿瘤药物的一个显著特征是出现一批针对分子异常特征的药物——即分子靶向药物。 目前,根据是否需要做靶点检测,可以将常用小分子靶向药物、大分子单抗类药物以及小分子...
2026-01-27 11:46
资讯 CDE:针对泛肿瘤的抗肿瘤药物临床研发技术指导原则
泛肿瘤是从肿瘤起源和病因学等角度,将多种组织来源的肿瘤视为同一类疾病,并且寻求相同的治疗手段。当针对共有的分子改变开发药物时,不同肿瘤的患者均有可能从相同的药物治疗...
2026-01-25 18:54
资讯 病毒“突变”不等于更强生存力——华山张文宏教授团队发现:敏感性下降,往往伴随适应性下降
玛巴洛沙韦敏感性降低的突变发生率仍然极低(0 05%),未发现典型的I38T耐药突变。
2026-01-24 12:22
资讯 箕星药业宣布成功完成D1轮2.87亿美元融资,推进口服GLP-1药物开发
1月22日消息,箕星药业有限公司(Corxel Pharmaceuticals Limited)宣布已成功完成D1轮融资,募集资金高达2 87亿美元。
2026-01-23 18:00
资讯 基因启明完成亿元天使轮融资,加码iNKT细胞疗法研发与临床转化
本轮融资由人合资本独家投资。融资资金将重点用于推进公司核心iNKT细胞药物的临床试验进程,同时加速新管线的研发拓展与技术平台升级。
2026-01-23 14:05
资讯 商务部、国家发改委、国家卫健委、国家医保局等9部门印发促进药品零售行业高质量发展的意见
鼓励符合监管要求的实体医疗机构、互联网医院与药品零售企业依托电子处方流转平台进行处方流转。鼓励建设非医保药品自费处方电子流转平台,规范和完善相关药学服务。
2026-01-23 11:04
资讯 诺和诺德聚焦零售药店体重管理服务,启动“零售科学减重生态联盟”
1月22日,诺和诺德在福州举办超越·共盈——诺和诺德零售生态伙伴大会,大会汇聚连锁零售药店管理层、临床专家、资深药师、行业智库、零售生态合作伙伴等多方力量,正式启动零...
2026-01-22 21:53
资讯 优赫得在华获批治疗既往接受过一种含曲妥珠单抗治疗方案的局部晚期或转移性HER2阳性成人胃或胃食管结合部腺癌患者
基于DESTINY-Gastric04 III期试验结果,与雷莫西尤单抗+紫杉醇相比,优赫得®可为患者带来具有显著统计学差异和临床意义的总生存期(OS)改善,两年OS率实现翻倍
2026-01-22 17:53
资讯 传奇生物CAR-T细胞药物 Carvykti(西达基奥仑赛)2025年销售额18.87 亿美元,同比增长 95.9%
强生2025年全年收入达到941 93亿美元,同比增长6%,净利润268 04亿美元,同比增长90 6%,调整后净利润262 15亿美元,同比增长8 1%。
2026-01-22 16:48
资讯 从收费难题到医保立项:机器人诊疗迎来普及拐点
2025年12月5日,国家医保局向各省医保局下发了《手术和治疗辅助操作类医疗服务价格项目立项指南(征求意见稿)》,用于在医保体系内部征求意见。
文/梁瑜 2026-01-21 16:48
资讯 英矽智能6600万美元授权一款具有穿透血脑屏障的潜在在研抗炎药物
1月20日,英矽智能发布公告称,与深圳衡泰生物科技有限公司就 ISM8969 项目达成共同开发合作协议。
2026-01-21 15:42
资讯 国家医保局规范手术和治疗辅助操作类医疗服务价格,手术机器人有了系统明确收费指引
近日,国家医保局编制印发《手术和治疗辅助操作类医疗服务价格项目立项指南(试行)》,将已有价格项目规范整合为37项,覆盖医学3D重建、生物3D打印、术中显微成像、手术路径导...
2026-01-21 15:12










