医谷讯:近日,国家卫健委发布《《关于按照属地化原则开展三级公立医院绩效考核与数据质量控制工作的通知》(简称通知),《通知》指出,按照《国务院办公厅关于加强三级公立医院绩效考核工作的意见》,要求各省市抓紧启动三级公立医院绩效考核工作。同时,为确保绩效考核数据客观真实可比,各地要对辖区内三级公立医院报送国家三级公立医院绩效考核管理平台(以下简称管理平台)的数据进行质控。并且国家卫健委要求各时间节点前,各医院要完成相应工作。
三级公立医院如何自查
此次数据质控阶段主要分为两部分,一是三级公立医院开展自查,二是省级卫生健康行政部门对管辖区医院数据开展质控工作。
公立医院自查分为两个阶段。
第一阶段:国家监测指标4、5、6、8、9、10、13、14、24、45、46、48、53、54、55的质控工作由国家卫生健康委负责。其中对于指标45、46,《通知》要求各三级公立医院于8月20日前在国家医疗机构、医师、护士电子化注册系统(机构端)内对人员信息进行维护,麻醉和病理在岗医师信息应当维护到具体科室。
同时,《通知》要求医院应当于8月20日前完成除国家卫生健康委负责的其他国家监测指标的质控工作,形成第一阶段分析报告,报属地省级卫生健康行政部门,并上传至管理平台。
第二阶段:各三级公立医院应当在8月31日前完成非国家监测指标的质控工作(除指标52外),形成第二阶段分析报告,报属地省级卫生健康行政部门,并上传至管理平台。
省级卫生健康行政部门数据质控要求
核查医疗机构基本信息。8月25日前,按照《医疗机构管理条例实施细则》《国务院关于批转发展改革委等部门法人和其他组织统一社会信用代码制度建设总体方案的通知》《医疗机构基本标准(试行)》《2018国家卫生健康统计调查制度》的要求,核查并规范三级公立医院的第一名称、法人和其他组织统一社会信用代码、医疗机构执业许可证登记号、医疗机构等级、医疗机构类别等,确保医疗机构信息真实准确。
核查病案首页数据。10月1日前,各省级卫生健康行政部门依托本省份病案质控中心,在国家病案管理质控中心的支持下,结合实际制定用于本省绩效考核的四级手术目录、微创手术目录,并核查病案首页相关数据。
核查绩效考核相关指标数据。对辖区内三级公立医院上报的数据进行核查和质量控制,形成本地三级公立医院第一阶段、第二阶段绩效考核整体数据质控分析报告(模板在管理平台上下载),分别于8月25日前、10月1日前上传至管理平台。
补充指标数据及佐证材料
另值得注意的是,此次《通知》特别强调要补充指标数据及佐证材料,主要包括两项数据:
1.补充指标50每百名卫生技术人员科研项目经费佐证材料。
各三级公立医院要于8月20日前将2018年科研经费立项相关佐证材料上传至管理平台(模板在管理平台下载)。
2.补充指标32辅助用药收入占比指标数据。
各三级公立医院要于8月20日前按照《关于印发第一批国家重点监控合理用药药品目录(化药及生物制品)的通知》(国卫办医函〔2019〕558号)要求,对2016-2018年辅助用药收入占比进行数据测算,并在管理平台补充填报相关数据。
谎报瞒报将被取消当年绩效考核资格
在监管方面,《通知》明确,各三级公立医院数据质控发现问题时,应当向属地省级卫生健康行政部门报送书面报告,经同意后在管理平台进行数据更正,填写详细的情况说明,并由省级卫生健康行政部门复核确认。省级卫生健康行政部门数据质控中发现的问题,要及时通知并督促辖区内相关医院进行数据更正,并填写情况说明。质控后的数据用于各地绩效考核使用。
各地要认真落实《意见》要求,搭建绩效考核信息系统平台,组建绩效考核专家委员会,建立绩效考核数据质量控制体系。对质控过程中发现的编造、谎报、瞒报等情况,我委将予以通报批评并取消医院当年绩效考核资格。
2019年全国首次启动三级公立医院绩效考核工作,1月30日,国务院办公厅印发《国务院办公厅关于加强三级公立医院绩效考核工作的意见》,并明确,三级公立医院绩效考核指标体系由医疗质量、运营效率、持续发展、满意度评价等4个方面的指标构成,绩效考核工作按照年度实施,考核数据时间节点为上一年度1月至12月。
4月19日,国家卫生健康委、国家中医药管理局联合发布《关于启动2019年全国三级公立医院绩效考核有关工作的通知》;
5月31日,国家卫健委发布《国家三级公立医院绩效考核操作手册(2019版)》;
6月1日,全国三级公立医院绩效考核信息系统正式开放,医院可以直接上传医院绩效考核数据。
目前,考核已进入到了数据指标的质控阶段,也是重点监测的阶段。8月初,西安市第三医院因上传的病案首页数据出现严重失实被被卫健委点名通报,就是前车之鉴。
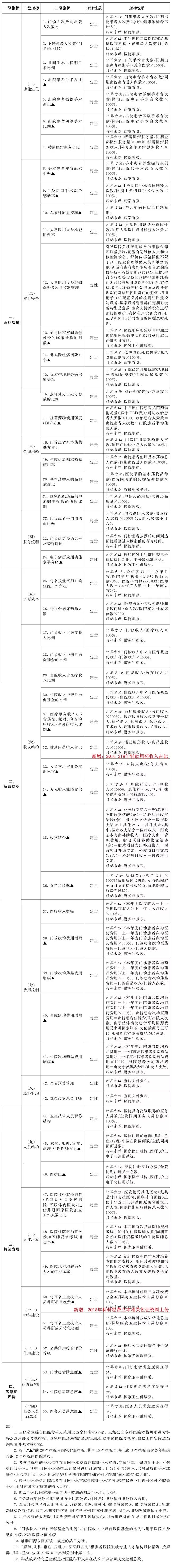
附绩效考核详细指标
来源:医谷网
为你推荐
资讯 百时美施贵宝宣布口服药物mezigdomide治疗复发或难治性多发性骨髓瘤Ⅲ期研究SUCCESSOR-2的积极结果
这是mezigdomide首项获得积极结果的Ⅲ期研究,也是百时美施贵宝CELMoD项目第二项获得积极成果的Ⅲ期研究
2026-03-11 21:15
资讯 备思复联合帕博利珠单抗使顺铂耐受的肌层浸润性膀胱癌患者的复发或死亡风险降低近 50%
在 III 期临床研究 EV-304 中,该联合疗法显著改善患者总生存期与病理完全缓解率,超半数患者在手术时未检测到病灶
2026-03-11 13:17
资讯 降 HbA1c 超 2.5%且多重获益,华东医药国产降糖新药HDM1005降糖2期数据揭晓
本次研究为一项在饮食和运动或二甲双胍治疗后血糖控制不佳的2型糖尿病受试者中评价HDM1005注射液有效性和安全性的多中心、随机、盲法、平行、安慰剂和阳性对照的Ⅱ期临床研究
2026-03-10 19:38
资讯 艾凯生物完成A3轮超亿元融资,加速AI驱动iPSC细胞治疗与类器官平台升级
本轮融资由知壹投资与沃杰资本联合领投,联新资本持续追加投资,资金将重点用于推进AI驱动的iPSC细胞治疗产品临床转化,加速完善iPSC细胞治疗与类器官两大核心技术平台布局。
2026-03-10 18:22
资讯 中科搏锐斩获数千万B轮融资,推动脑机接口全产业链产业化落地
本轮融资由国内知名投资机构三泽创投独家投资,凯乘资本担任长期独家财务顾问,所筹资金将全力支撑公司深化脑机接口全产业链布局,加速尖端技术的临床转化与产业化落地。
2026-03-10 18:03
资讯 入选不足4月,和黄医药申请将达唯珂移出首版商保创新药目录
国家医疗保障局办公室今日发布通知,自2026年3月9日起,撤销氢溴酸他泽司他片(商品名:达唯珂)在全国各省级医药采购平台挂网资格,并根据企业申请,将该药品移出《商业健康保...
2026-03-09 22:09
资讯 CDE:抗肿瘤药物生物等效性及药代动力学比对研究受试者人群选择考虑
本指导原则主要基于小分子化学药物及单抗类药物的研究经验,为抗肿瘤药物 BE PK 比对研究中受试者人群的选择考虑提供建议。
2026-03-07 10:59
资讯 四家知名药企被暂停军队采购
近日,军队采购网发布一批“军队采购暂停名单”,其中涉及四家药企被列入暂停名单,具体为北京费森尤斯卡比医药有限公司、齐鲁制药有限公司、宜昌人福药业有限责任公司和江苏新...
2026-03-07 10:41
资讯 新一代 cAMP 偏向型 GLP-1 受体激动剂埃诺格鲁肽(先维盈)获批用于中国成人体重管理
在一项大型III期临床研究中展现出具有临床意义的减重效果:治疗48周时,受试者的平均体重下降达15 4%,其中92 8%的受试者实现了5%以上的体重减轻。
2026-03-06 12:38
资讯 11.8亿美元!德琪医药自免TCE双抗ATG-201授权优时比
德琪医药将其自主研发的CD19 CD3双特异性T细胞连接抗体(TCE)ATG-201的全球开发、生产及商业化独家权益授予优时比,用于治疗B细胞相关自身免疫性疾病。
2026-03-04 20:05












