国家药监局药审中心关于发布《化学药品仿制药上市许可申请模块二药学资料撰写要求(试行)》的通告(2025年第32号)
为落实《国务院办公厅关于全面深化药品医疗器械监管改革促进医药产业高质量发展的意见》(国办发〔2024〕53号),提高仿制药申报资料质量,促进仿制药质量提升,药审中心结合药品审评工作实践,组织起草了《化学药品仿制药上市许可申请模块二药学资料撰写要求(原料药)(试行)》和《化学药品仿制药上市许可申请模块二药学资料撰写要求(制剂)(试行)》(以下简称撰写要求,见附件1、2)。经国家药品监督管理局审核同意,现予发布,有关实施要求如下:
一、本撰写要求的适用范围为化学药品仿制药上市许可申请(包括化学药品3类、4类、5.2类和原料药)。
二、本撰写要求自2026年3月1日起实施。实施之日前,鼓励仿制药申请人自本通告发布之日起按照本撰写要求提交申报资料。
申请人在申报品种受理后10日内通过“申请人之窗”的“药学综述资料”提交word版本的模块二药学资料,同时提交word版本和PDF版本申报资料的一致性声明。
特此通告。
附件:
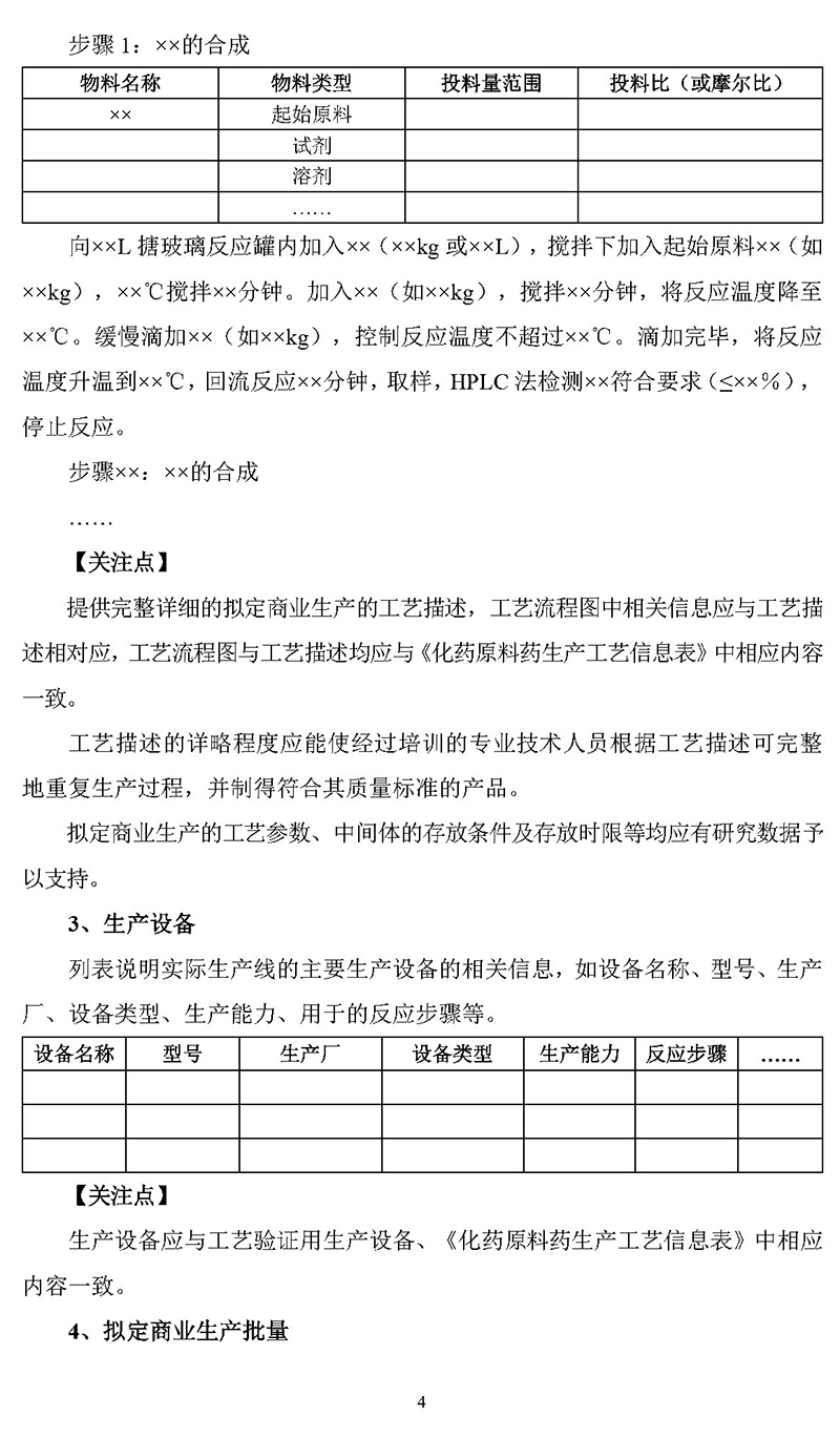
1.化学药品仿制药上市许可申请模块二药学资料撰写要求(原料药)(试行)
2.化学药品仿制药上市许可申请模块二药学资料撰写要求(制剂)(试行)
国家药监局药审中心
2025年8月28日
《CDE:化学药品仿制药上市许可申请模块二药学资料撰写要求(制剂)(试行)》
来源:CDE
为你推荐
资讯 百度智能云加码银发经济:大模型破解养老供需错配难题
当居家养老还停留在“人找服务”的传统模式时,以大模型与AI Agent为代表的智能技术,正在掀起一场全新变革,服务开始主动理解需求,并精准触达每一位老人。
2026-03-27 17:24
资讯 优赫得®序贯THP方案在华获批用于HER2阳性早期乳腺癌新辅助治疗,实现该适应症“全球首发”
此次获批使优赫得®迈向早期乳腺癌,成为首个且唯一*获批HER2阳性乳腺癌新辅助治疗的ADC疗法
2026-03-27 17:16
资讯 医疗服务价格项目立项指南解读辅导(第1期)
长期以来,医疗服务价格实行属地管理,由地方医药价格主管部门制定价格项目、确定价格水平,地区间价格项目数量、内涵、颗粒度差异较大,部分地区按操作流程、岗位分工等拆分价...
2026-03-27 11:21
资讯 社保“第六险”,长期护理险全国落地
3月25日,中共中央办公厅、国务院办公厅发布《关于加快建立长期护理保险制度的意见》,标志着这项被称作社保“第六险”的制度正式结束10年试点,迈向全国建制新阶段。
2026-03-26 18:09
资讯 国家药监局发布《药品现代物流规范化建设指导意见》,自发布之日起施行
本指导意见是对申请开办药品批发企业(以下简称批发企业)和接受委托储存运输药品业务的第三方药品现代物流企业(以下简称第三方物流企业),在药品现代物流设施设备等方面的基...
2026-03-26 10:14
资讯 华东医药独家商业化VC005片Ⅲ期临床顶线数据积极,抢占自免口服疗法新高地
华东医药战略合作方江苏威凯尔医药科技股份有限公司(简称“江苏威凯尔”)宣布,其自主研发的Ⅱ代高选择性JAK1抑制剂VC005片在口服治疗中重度特应性皮炎(AD)的Ⅲ期临床研究中...
2026-03-25 18:52
资讯 Cytiva携手上海临床研究中心与新叶生维, 加速先进细胞治疗临床应用转化与产业化发展
Cytiva与上海临床研究中心签署战略合作备忘录,共同设立先进细胞治疗技术临床应用示范平台,以产学研协同为牵引,带动区域产业升级。
2026-03-25 18:46
资讯 国家药监局批准两款创新医疗器械
近日,国家药品监督管理局批准了两款创新医疗器械上市。分别为阿迈特医疗器械(北京)股份有限公司二氧化碳造影压力注射套装创新产品注册申请和应脉医疗科技(上海)有限公司经...
2026-03-25 14:53
资讯 甘李药业博凡格鲁肽新适应症获批IND
近日,甘李药业股份有限公司及其全资子公司甘李药业山东有限公司宣布,其自主研发的博凡格鲁肽(研发代号:GZR18)注射液增加新适应症的临床试验申请获得国家药监局批准。拟用于...
2026-03-25 14:38
资讯 茵菲多组学完成5100万元Pre-A轮融资,构建“硬件+AI+试剂”一体化技术壁垒
本轮融资由杭州新干世业、三泽资本、泰煜投资、德华创投共同参与,丰和资本担任独家财务顾问
2026-03-24 12:59
资讯 赶早赴约,忆路守护 礼来携手清华大学阿尔茨海默病科普创意大赛圆满收官
今日,由礼来主办,清华大学承办的 “赶早赴约,忆路守护” 阿尔茨海默病(AD)科普创意大赛颁奖典礼在清华大学圆满落幕。
2026-03-23 17:48




































