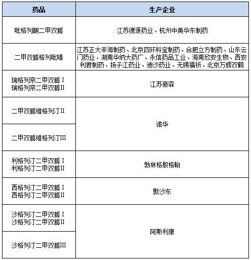
本次医保目录新增药品的一个亮点是糖尿病用药,调入西药共涉及超过100个产品,其中糖尿病占了31个,在糖尿病用药中,二甲双胍调入了13个口服复方降糖药,它们是:
之前的医保目录里,双胍类降血糖药物只有二甲双胍(含口服常释剂型和缓释控释剂型),没有以上13个口服复制剂。那么这次新增一大类口服复方降糖药,这对药企而言意味着什么呢?
一、复方获益,外企久旱逢甘霖
首先,这类复方降糖药的生产厂家将会直接获益,原来复方制剂的两个单品几乎都是可以医保报销的,但是合在一起就要自费,确实极大影响销量,也不公平。那么复方之后可以大幅提高患者依从性,也更简单。
另外除了二甲双胍格列吡嗪的生产企业较多之外,其他药品的生产企业少,而且是几乎都是独家品种,竞争对手少,一大部分是进口药。
不仅竞争对手少,在医保背书下,药品市场规模也将迅速放量。之前医保内没有口服复方降糖药,主要靠自费,销售渠道主要在院外药房、零售药店等。现在一整大类纳入医保,就可以大举进入院内销售市场。
二、单一产品线必受重创
相比较而言,单方二甲双胍药品的形势不太乐观。之前二甲双胍独占医保,现在医保新目录新增二甲双胍的复方制剂,这个复方制剂只要有增量,必然降维打击原来的单方二甲双胍,进一步侵蚀其市场空间。
盐酸二甲双胍根据剂型又分为:盐酸二甲双胍肠溶胶囊/片、盐酸二甲双胍缓释胶囊/片/片II、盐酸二甲双胍胶囊/片八种,涉及企业多达上百家。据公开数据,2017年度盐酸二甲双胍所有剂型在我国的销售额约为30亿元人民币。
这几个剂型中,盐酸二甲双胍肠溶胶囊/片没有原研药。原研没有这种制剂,也就是这些生产企业(8家)可能没法弄到一致性评价的门票。要么重新做临床,要么总局开特例,用同样参比给配比系数,这是可行的。
尤其是在4+7集采扩大到全国集采的背景下,市场全国覆盖没有空白,未通过一致性评价相当于无法进入市场。因此这些企业的此产品将面临重创!
盐酸二甲双胍肠溶胶囊/片生产厂家:
值得注意的是,尤其是对于把盐酸二甲双胍肠溶胶囊作为单一产品,面对下一轮全国集采,一致性评价与大规模复方竞品入医保的多重打击,核心产品将被淘汰,企业也将无法立足!
其中,北京圣永制药是盐酸二甲双胍肠溶胶囊的五家生产企业之一,商品名君力达。而且该公司的产品线单一,缺少护城河,无法转化风险,因此该企业未来市场悲观。
就算假定该产品可以通过一致性评价,那么就得进入规模化的惨烈的竞标,企业也无法维持原来的高价,别人卖5、6元,他们还想卖20,30的时代已经过去了。即使销量再增加一倍,其综合成本都要巨幅上涨,利润暴降。
再来看看润都制药,其销售额主要来自雷贝拉唑钠肠溶胶囊、厄贝沙坦胶囊、布洛芬缓释胶囊(已通过一致性评价)和二甲双胍肠溶胶囊,产品线相对多样。
微丸虽然有一定的优越性,其特点是有利于服用,尤其是对于儿童、老人吞咽功能受限的人群。但是该剂型让普通患者获益有限,在集采和医保新准入的高压下都会遇到巨大的问题,其主力的四个品种明后年就会纳入集采,根本无法维持高定价,而且随着新医保目录收权,之前可以在广东等省纳入地方医保目录增补,两年过渡期后,只有全国医保准入,再无地方医保保护,巨大的考验即将到来!
下一篇文章我们将分析一些神药被踢出医保后部分企业面临巨大打击,如复星药业子公司的小牛蛋白,三、四十亿的大品种,益佰制药和景峰医药的川芎嗪注射液等,敬请期待!
来源:医库
为你推荐
资讯 儿童生长发育专业、儿童营养专业、儿童皮肤疾病专业纳入北京互联网诊疗首诊试点
经研究,同意你委依托首都医科大学附属北京儿童医院和首都医科大学附属首都儿童医学中心开展儿童生长发育专业、儿童营养专业、儿童皮肤疾病专业互联网诊疗首诊试点。
2026-01-31 23:34
资讯 诺和诺德大中国区换帅:周霞萍3月底离任,“老兵”蔡琰接棒
1月30日,全球制药巨头诺和诺德正式对外宣布重大人事变动,其全球高级副总裁兼大中国区总裁周霞萍决定离开公司,最后工作日为2026年3月31日
2026-01-31 17:36
资讯 思璞锐SciBrunch完成超3500万美元Pre-A轮融资,一年内两轮合计募资6500万美元
本次Pre-A轮融资由生物医药领域知名投资机构弘晖基金(HLC)领投,InnoPinnacle Fund跟投,同时获得老股东汉康资本、博远资本、LongRiver江远投资及骊宸投资的持续加码支持。
2026-01-31 17:30
资讯 阿斯利康宣布将于2030年前在华投资逾1000亿元人民币,与石药集团达成超百亿美元战略合作
1月29日,阿斯利康宣布,计划于2030年前在中国投资逾1000亿元人民币(150亿美元),以扩大在药品生产与研发领域的布局。公司将充分发挥中国的科研优势和先进制造能力,并依托中...
2026-01-30 13:00
资讯 从“无差别轰炸”到“定点爆破”,我国二线HER2阳性胃癌治疗迎来靶向ADC新突破
近日,优赫得®(注射用德曲妥珠单抗)正式获得中国国家药品监督管理局(NMPA)批准,单药用于治疗既往接受过一种含曲妥珠单抗治疗方案的局部晚期或转移性HER2阳性成人胃或胃食...
2026-01-29 18:54
资讯 18个区域,中医优势病种按病种付费试点地区明确
根据《关于开展中医优势病种按病种付费试点工作的通知》要求,国家医保局、国家中医药局组织专家对申报中医优势病种按病种付费试点的地区开展遴选,经相应程序,确定北京、河北...
2026-01-29 18:16
资讯 合成生物创新企业康诺生物递交港交所上市申请
康诺生物核心业务聚焦于线粒体功能障碍相关疾病的研究,专注于NAD+抗心血管疾病、NAD+抗生殖功能障碍、NAD+抗神经退行性疾病和NAD+抗衰老等领域的科学应用
2026-01-29 18:15
资讯 奥纳再生完成数千万天使轮融资,加速异种移植技术产业化落地
本轮融资由达安创谷领投,黎曼猜想担任独家财务顾问,所筹资金将主要用于核心技术平台建设、现有产品管线研发推进及IND申报工作,助力公司加速异种移植技术的产业化落地,破解全...
2026-01-29 18:00
资讯 施维雅集团2024-2025财年合并销售收入达69亿欧元,同比增长16.2%,美国市场表现卓著
1月27日,全球知名跨国药企施维雅集团正式公布了2024-2025财年的财务业绩。施维雅集团2024-2025财年的合并收入达69亿欧元,超额完成60亿欧元的目标。较上一财年增长16 2%,显现...
2026-01-28 17:20
资讯 时隔23年,新修订的《中华人民共和国药品管理法实施条例》全文
1月27日,《中华人民共和国药品管理法实施条例》正式对外发布,这是时隔23年以来,首次全面修订药品管理法实施条例。
2026-01-28 12:38
资讯 先声药业一款双抗在研药物10.58亿欧元授权勃林格殷格翰
1月26日,先声药业发布公告称,与勃林格殷格翰达成一项许可与合作协议,双方将共同开发先声药业的临床前阶段TL1A IL23p19双特异性抗体SIM0709,用于炎症性肠病(IBD)的治疗。
2026-01-27 17:55
资讯 国家卫健委:新型抗肿瘤药物临床应用指导原则(2025年版)
新型抗肿瘤药物的一个显著特征是出现一批针对分子异常特征的药物——即分子靶向药物。 目前,根据是否需要做靶点检测,可以将常用小分子靶向药物、大分子单抗类药物以及小分子...
2026-01-27 11:46
资讯 CDE:针对泛肿瘤的抗肿瘤药物临床研发技术指导原则
泛肿瘤是从肿瘤起源和病因学等角度,将多种组织来源的肿瘤视为同一类疾病,并且寻求相同的治疗手段。当针对共有的分子改变开发药物时,不同肿瘤的患者均有可能从相同的药物治疗...
2026-01-25 18:54
资讯 病毒“突变”不等于更强生存力——华山张文宏教授团队发现:敏感性下降,往往伴随适应性下降
玛巴洛沙韦敏感性降低的突变发生率仍然极低(0 05%),未发现典型的I38T耐药突变。
2026-01-24 12:22










