近日,国家卫生健康委医政医管局对外发布了《新型抗肿瘤药物临床应用指导原则(2018年版)》(以下简称“《指导原则》”),对目前越来越多,越来越受关注的抗肿瘤药物使用给予了官方指导。
该《指导原则》共涉及7大类肿瘤,42个治疗药物, 为小分子靶向药物和大分子单克隆抗体类药物。
抗肿瘤药物临床应用需考虑药物可及性和患者治疗价值两大要素。抗肿瘤药物临床应用是否合理,基于以下两方面:有无抗肿瘤药物应用指征;选用的品种及给药方案是否适宜。
只有经组织或细胞学病理确诊、或特殊分子病理诊断成立的恶性肿瘤,才有指征使用抗肿瘤药物,对于某些难以获取病理诊断的肿瘤,如胰腺癌,其确诊可参照国家相关指南或规范执行。
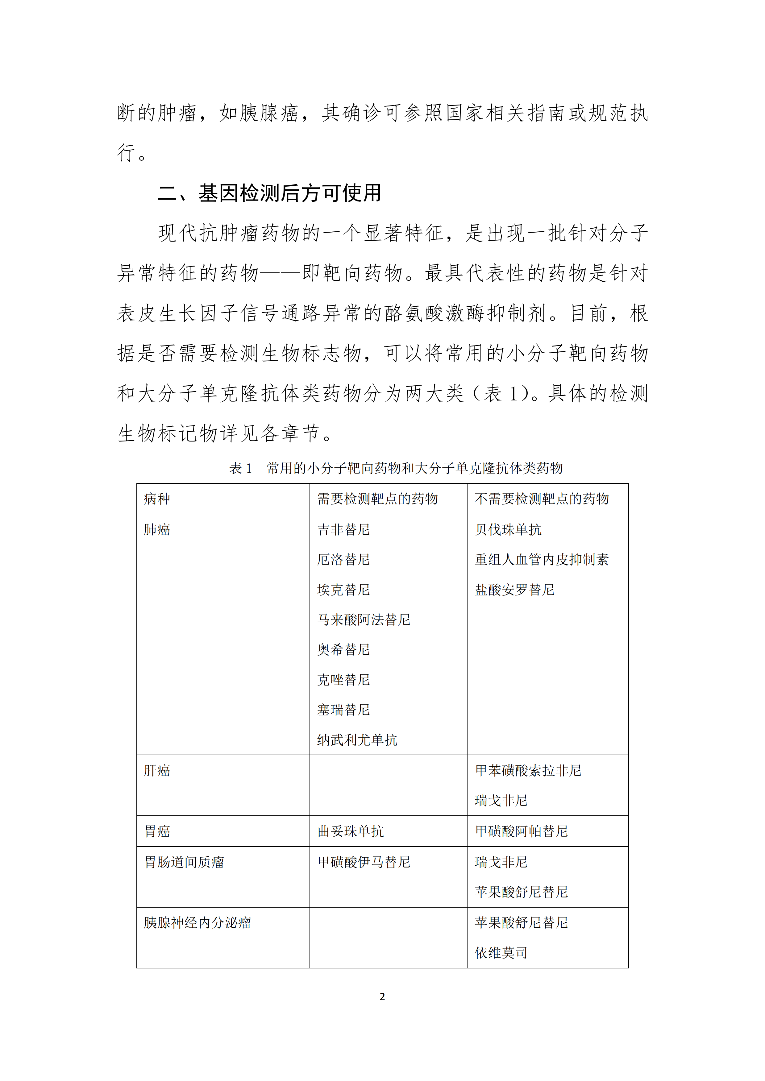
对于有明确靶点的药物,须遵循基因检测后方可使用的原则。
《指导原则》根据药物适应证、药物可及性和肿瘤治疗价值,将抗肿瘤药物分为普通使用级和限制使用级。其中普通使用级指有明确的临床使用适应证、已列入《国家基本药物目录》《国家基本医疗保险药品目录》和国家谈判药品的抗肿瘤药物品种,限制使用级为有明确的临床使用适应证、但还未列入《国家基本药物目录》或《国家基本医疗保险药品目录》或国家谈判药品的抗肿瘤药物品种。
针对目前上市的抗肿瘤药物尚不能完全满足肿瘤患者的用药需求,药品说明书也往往滞后于临床实践,一些具有高级别循证医学证据的用法未能及时在药品说明书中明确规定的情况,《指导原则》表示特殊情况下抗肿瘤药物使用采纳根据,依次是:其他国家或地区药品说明书中已注明的用法,国际权威学协会或组织发布的诊疗规范、指南,国家级学协会发布的经国家卫生健康委员会认可的诊疗规范、指南。
根据本《指导原则》,二级以上医院按年度对医师和药师进行抗肿瘤药物临床应用知识和规范化管理的培训,按专业技术职称授予医师相应处方权和药师肿瘤药物处方调剂资格。如,初级和中级职称的医师具有普通使用级抗肿瘤药物的处方权,副高及以上职称的医师具有限制使用级抗肿瘤药物的处方权。同时限制使用级抗肿瘤药物的临床应用应当加以控制。临床应用限制使用级抗肿瘤药物应当严格掌握用药指征,由具有相应处方权医师开具处方,同时,由具有抗肿瘤药物临床应用经验、具备高级专业技术职称任职资格的抗肿瘤药物临床合理应用专家组审核后使用,抗肿瘤药物临床合理应用专家组可由肿瘤专科医师、抗肿瘤专业临床药师、病理医师等组成。如特殊情况下越级使用了限制使用级抗肿瘤药物,需在24小时内进行补办手续,并由具备高级专业技术职称任职资格的医师审核。
《新型抗肿瘤药物临床应用指导原则(2018年版)》Word文档下载
来源:医谷网
为你推荐
资讯 全球首个侵入式脑机接口医疗器械获批上市
今日,国家药监局发布消息,国家药监局批准了博睿康医疗科技(上海)有限公司植入式脑机接口手部运动功能代偿系统创新产品注册申请,实现脑机接口医疗器械全球首发上市,标志着...
2026-03-13 17:39
资讯 康龙化成与礼来达成口服GLP-1小分子药Orforglipron生产合作协议
3月11日晚间,康龙化成官方微信发布消息,康龙化成与礼来公司共同宣布,达成关于首个申报注册的口服小分子GLP-1受体激动剂Orforglipron的生产合作协议。
2026-03-12 21:56
资讯 美国 FDA 批准颂狄多(氘可来昔替尼)用于治疗活动性银屑病关节炎成人患者
颂狄多是一种口服选择性酪氨酸激酶 2(TYK2)抑制剂,也是首个获批用于 PsA治疗 的 TYK2 抑制剂
2026-03-12 16:53
资讯 百时美施贵宝宣布口服药物mezigdomide治疗复发或难治性多发性骨髓瘤Ⅲ期研究SUCCESSOR-2的积极结果
这是mezigdomide首项获得积极结果的Ⅲ期研究,也是百时美施贵宝CELMoD项目第二项获得积极成果的Ⅲ期研究
2026-03-11 21:15
资讯 备思复联合帕博利珠单抗使顺铂耐受的肌层浸润性膀胱癌患者的复发或死亡风险降低近 50%
在 III 期临床研究 EV-304 中,该联合疗法显著改善患者总生存期与病理完全缓解率,超半数患者在手术时未检测到病灶
2026-03-11 13:17
资讯 降 HbA1c 超 2.5%且多重获益,华东医药国产降糖新药HDM1005降糖2期数据揭晓
本次研究为一项在饮食和运动或二甲双胍治疗后血糖控制不佳的2型糖尿病受试者中评价HDM1005注射液有效性和安全性的多中心、随机、盲法、平行、安慰剂和阳性对照的Ⅱ期临床研究
2026-03-10 19:38
资讯 艾凯生物完成A3轮超亿元融资,加速AI驱动iPSC细胞治疗与类器官平台升级
本轮融资由知壹投资与沃杰资本联合领投,联新资本持续追加投资,资金将重点用于推进AI驱动的iPSC细胞治疗产品临床转化,加速完善iPSC细胞治疗与类器官两大核心技术平台布局。
2026-03-10 18:22
资讯 中科搏锐斩获数千万B轮融资,推动脑机接口全产业链产业化落地
本轮融资由国内知名投资机构三泽创投独家投资,凯乘资本担任长期独家财务顾问,所筹资金将全力支撑公司深化脑机接口全产业链布局,加速尖端技术的临床转化与产业化落地。
2026-03-10 18:03
资讯 入选不足4月,和黄医药申请将达唯珂移出首版商保创新药目录
国家医疗保障局办公室今日发布通知,自2026年3月9日起,撤销氢溴酸他泽司他片(商品名:达唯珂)在全国各省级医药采购平台挂网资格,并根据企业申请,将该药品移出《商业健康保...
2026-03-09 22:09
资讯 CDE:抗肿瘤药物生物等效性及药代动力学比对研究受试者人群选择考虑
本指导原则主要基于小分子化学药物及单抗类药物的研究经验,为抗肿瘤药物 BE PK 比对研究中受试者人群的选择考虑提供建议。
2026-03-07 10:59
资讯 四家知名药企被暂停军队采购
近日,军队采购网发布一批“军队采购暂停名单”,其中涉及四家药企被列入暂停名单,具体为北京费森尤斯卡比医药有限公司、齐鲁制药有限公司、宜昌人福药业有限责任公司和江苏新...
2026-03-07 10:41















































































