随着电子产品和互联网行业的快速发展,可穿戴的移动医疗电子设备越来越受到大家的关注,特别是对婴儿的可穿戴电子产品。
中国可穿戴便携移动医疗设备市场规模分析
数据显示,2012年中国可穿戴便携移动医疗设备市场销售规模达到4.2亿元,预计到2015年这一市场规模将超过10亿元,到2017年,中国可穿戴便携移动医疗设备市场销售规模将接近50亿元。
分析认为,随着可穿戴设备市场的逐渐升温,可穿戴设备在医疗领域也将变得快速发展,随着人们对于自身健康的重视度的增加,可穿戴移动医疗设备市场规模将不断扩大。
图表1:2011-2017年我国可穿戴便携移动医疗设备市场规模及预测(单位:亿元,%)
中国婴童可穿戴便携移动医疗设备市场规模分析
针对孕妇和婴儿的可穿戴产品也引起了不少担忧和疑虑,距离繁荣和普及期还有相当长的路要走。前瞻预测,目前由于婴儿可穿戴电子设备还处于起步期,存在许多风险和顾虑。根据前瞻产业研究院发布的《2014-2018年中国婴童用品行业市场需求预测与投资战略规划分析报告》显示:目前国内婴儿可穿戴电子设备在整个移动医疗的比重约占5%-10%左右,预计从2015年开始快速增长,2018年将达到7个亿的市场规模。
图表2:2012-2018年我国婴童可穿戴便携移动医疗电子设备市场规模及增速预测(单位:亿元,%)
婴童可穿戴便携移动医疗设备主要产品分析
2013年,360公司宣布推出了针对儿童使用的“360儿童卫士”手环产品。这款定位在保障儿童安全的产品受到了广泛的关注。此前,谷歌暗中收购WIMM,三星电子推出对抗苹果iWatch的Gear智能手表,可穿戴智能设备市场已成为各界瞩目的焦点。未来五年,婴儿可穿戴智能设备市场将进入爆发期。
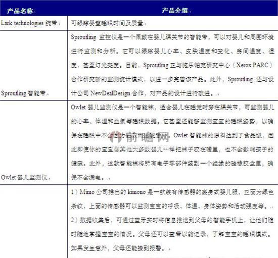
图表3:目前婴童可穿戴便携移动医疗设备主要产品介绍
婴儿可穿戴便携移动医疗电子设备发展趋势。
可穿戴智能设备市场即将进入爆发期,设备形式将更加灵活,老人和儿童将成为重要的用户群体,并将带动移动互联网、云计算、大数据分析等新一代信息技术迅猛发展。
1、市场规模将进入爆发期
未来,可穿戴设备市场将呈现强劲的增长之势。瑞士信贷报告显示,在苹果和谷歌的拉动下,未来两三年,可穿戴技术市场规模将由目前的30亿-50亿美元增长至300亿-500亿美元。市场调研机构ABI的研究报告称,预计到2018年全球可穿戴智能装备的发货量将达到4.85亿部。Forrester研究机构称,当苹果、谷歌、微软、亚马逊和Facebook这五大平台以及支持它们的开发者都进入该领域时,可穿戴智能设备将会真正变成主流。特别是中国2015-2020年进入一个婴儿出生高峰期,婴儿可穿戴移动医疗电子设备将会受到更多关注。
2、儿童看护领域将成为重要发展方向
在婴儿看护领域,实时监控婴儿的各种状况的可穿戴设备,具有广阔的市场需求。比如,具有生物传感功能的婴儿睡衣,当婴儿身体饿了需要进食、尿了需要更换纸尿裤时,监护者可以及时收到提醒,在最短时间内赶来处理。
3、产品形式更加多样化
在穿戴方式上,目前的可穿戴智能设备主要集中在头戴和手腕佩戴两种方式,将来穿戴方式会更加多样化,可能不再作为身体外在的附属配件,而是融入人的身体,在身体中植入芯片,与人的生理行为合二为一。
在产品的嵌入方式上,可穿戴设备嵌入的方式将更加隐蔽。可穿戴设备的体积将不断压缩,单位体积的信息含量将不断增大,信息密度将增至海量。消费者对可穿戴设备的时尚性和美观度有很高的要求,将来可穿戴设备将更加精巧、别致,以嵌入耳环、项链坠等既美观又隐蔽的方式融入日常生活。
来源:前瞻网
为你推荐
资讯 指南更新,巨星发声:医疗创新与公众教育双轮驱动OSA诊疗革新
日前,中国《成人阻塞性睡眠呼吸暂停诊治指南(2025)》发布,首次系统性引入药物治疗——GIP GLP-1双受体激动剂替尔泊肽获最高级别推荐,用于合并肥胖症的中至重度阻塞性睡眠...
2026-04-22 10:04
资讯 江苏2025年癌症发病情况
近日,江苏省发布2025年癌症发病情况数据。据2025年最新肿瘤监测数据显示,江苏省癌症发病率为392 84 10万,较2024年(380 50 10万)增长3 24%。同期江苏全省癌症死亡率为2...
2026-04-21 16:39
资讯 中国生物制药发布了其PD-1/VEGF双抗的初步临床试验数据
4月19日,中国生物制药发布了其PD-1 VEGF双抗(药物研发代号为MK-2010 LM-299)的初步临床试验数据。
2026-04-21 13:25
资讯 天境生物将菲泽妥单抗大中华区权益转售给渤健
4月20日,天境生物(TJ Biopharma)与渤健(Biogen,纳斯达克代码:BIIB)共同宣布,双方已达成一项最终协议,渤健将从天境生物获得菲泽妥单抗的大中华区(包括中国大陆、香港...
2026-04-21 11:00
资讯 云顶新耀发布EVM16个性化肿瘤治疗性疫苗首次人体临床试验数据
4月20日,云顶新耀在2026年美国癌症研究协会(AACR)年会上公布了其自主研发的mRNA个性化肿瘤治疗性疫苗EVM16单药治疗及联合PD-1抑制剂(替雷利珠单抗 百济神州)治疗晚期实体...
2026-04-21 09:15
资讯 剂泰科技通过港交所聆讯,携全球首个 AI 纳米递送平台冲刺 "AI 药物递送第一股"
剂泰科技成立于 2020 年,由美国工程院院士陈红敏博士以及 MIT 科学家赖才达博士、王文首博士联合创立,是一家专注于 AI 驱动纳米材料创新的高科技企业。
2026-04-20 17:25
资讯 飞眸医疗完成近亿元天使轮融资,加速打造国际领先个性化全飞秒屈光系统平台
近日,深圳市飞眸医疗器械技术有限公司(以下简称 "飞眸医疗")正式宣布完成近亿元天使轮融资,本轮融资由元生创投领投,清科控股、清科大
2026-04-20 17:18
资讯 倍乐锐(注射用玛贝兰妥单抗)获批用于治疗二线及以上多发性骨髓瘤成年患者
与达雷妥尤单抗的三联疗法相比,倍乐锐®联合治疗方案可降低死亡风险42%,并延长中位无进展生存期近三倍。
2026-04-20 16:58
资讯 818政策落地细则,如何临床转化应用细则征求意见稿发布
4月19日,备受业内关注的“818政策”终于迎来了第一份实施细则。国家卫健委正式对外发布《生物医学新技术临床转化应用审批工作规范(征求意见稿)》。
2026-04-19 23:51
资讯 长春高新口服小分子生长激素再获新适应症IND
近日,长春高新发布公告,子公司长春金赛收到国家药品监督管理局核准签发的《药物临床试验批准通知书》,金赛药业GS3-007a干混悬剂境内生产药品注册临床试验申请获得批准。受理...
2026-04-19 16:02
资讯 OpenAI 发布首款药物研发专用 AI 模型 GPT-Rosalind
不同于通用大模型,GPT-Rosalind 是 OpenAI 首个针对单一行业构建的前沿推理模型
2026-04-17 15:33
资讯 创新泡沫剂型银屑病药物恩适达(卡泊三醇倍他米松泡沫剂)在华获批
是中国首个且目前唯一用于成人斑块状银屑病外用治疗的泡沫剂,专利的起泡装置可帮助患者轻松将药物均匀涂抹于皮肤,包括有毛发的部位。
2026-04-17 15:17
资讯 安诺优达三闯港交所:NIPT 龙头转型 IVD 聚焦临床,亏损收窄仍承压
从强调 "一体化生命科学测序解决方案 ",转向 "聚焦临床 IVD、以营销拉动增长 ",并已开始剥离低毛利的检测服务业务,集中资源发展高附加值的 IVD 产品业务。
2026-04-17 12:43











