在国家队的加持下,芯片成为当之无愧的带货网红。各路媒体们焚膏继晷,几天就炮制出了不少“芯片制造为什么难”“一文读懂芯片产业”“X国芯片往事”等雄文。
不过,大家的关注点都聚焦在芯片之于电子行业的重大意义。
可能少有人了解,芯片在生物医疗上也有着不小的价值,并且也是一条不容忽视、日新月异的科技主赛道。
就在本月,着名学术期刊《Microsystems & Nanoengineering》(“微系统与纳米工程”)就发表了一项弗吉尼亚理工大学化学和生物系统工程系的研究成果——一个集成的微流体治疗芯片Therapeutics-on-a-Chip(简称TOC)。
它的特殊之处在于,能够经济且高效地将治疗性蛋白质完成合成及纯化。而这对于解决相关药品的全球运输问题,尤其是对于偏远贫困地区的患者来说,有着极为重要的现实意义。
治疗性蛋白质药物的普惠难题
大多数人都知道,人体会制造许多蛋白质来维持生命与健康。其中有一类蛋白质,输送到体内可能会对某些疾病起到有益的影响,它们都可以被成为“治疗性蛋白质”。
比如胰岛素能够调节血糖,一些天然血液因子能够帮助伤口凝结,阻止失血,还有一些蛋白质是“信号兵”,能够促进特定类型细胞的生长,免疫蛋白质则能够帮助杀死身体的入侵者。血友病、癌症、囊囊性纤维化、心脏病等一系列疑难杂症,都可以通过蛋白质治疗药物得到控制。
(天然人类蛋白质的基因工程版本)
而随着基因工程的发展,以治疗性蛋白质为基础的药物已经告别了依赖人体产生这一自然渠道。通过细胞培养,单个细胞就可以含有所需要的人类基因。然后将治疗蛋白放进容器中,以注射等方式接触人、动物或微生物,就能发挥相应的作用。
目前,治疗性蛋白质药物已经占到了药物市场的极大比例,并且随着新蛋白质的发现而日益增长。与此同时,治疗蛋白的大范围普及也存在一些长期性的挑战。
大多数治疗蛋白都是经由重组酵母、动物细胞等方式培养出来的,经过大规模生产之后,它们会从集中式生产厂家经过封装再分销到全球。
然而,这些合成治疗蛋白的半衰期往往是有明确限制的,对运输过程中的冷链、设备都有着一定的要求。对于非洲、东南亚等偏远地区的患者和护理点来说,想要引进和长期储存大规模的治疗药品十分困难,这就使其很难帮助更多的人。
改善终端的医疗条件并非一朝一夕能够完成的,所以,不少研究人员就把主意打到了治疗蛋白的“包装”身上。
最近弗吉尼亚理工大学化学与生物系统工程系的Travis W. Murphy墨菲教授和他的同事共同开发了一种芯片治疗系统(TOC),在上面可以利用无细胞蛋白质合成(CFPS)工艺完成对治疗蛋白的即时合成与纯化。因此,药物可以在相对宽泛的温度条件下储存,同时冻干的有效物质还能够保持稳定。
降本增效小能手:TOC是怎么做到的?
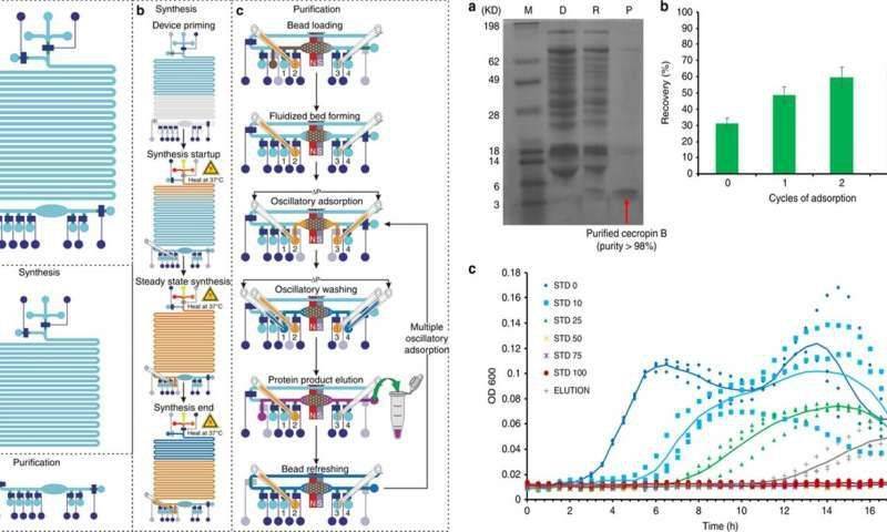
实验显示,墨菲等人通过TOC成功合成并纯化了天蚕素B——一种广泛用于控制生物膜疾病的抗菌肽。在六个小时内,天蚕素B的浓度为63 ng /μL,纯度为92%,并且具有非常不错的抗菌性能。
在CFPS反应器准备开始生产治疗蛋白的前期设计阶段,科研人员制作了一个蛇形通道微流控芯片。这个微流体被连接到注射泵上,细胞裂解物、反应缓冲剂和DNA模板分别通过130cm的蛇形通道,以0.15μL/ min的流速在其中停留1.5个小时。
然后,科学家使用加热反应器和COMSOL Multiphysics软件对这一组合流进行建模。这一步骤的作用是验证设备的机制是否正常,来保证最佳的扩散混合和反应。
设计完成,接下来,系统就开始生产大量的治疗蛋白质了。
到了第二阶段,则需要利用微流体装置对合成的治疗蛋白进行纯化。
墨菲等人对治疗蛋白质纯化的工作流程:吸附——洗涤——洗脱进行了优化,设计了一种微流体装置,通过电磁阀操纵该装置来控制单个微机械阀和相关的振荡压力脉冲。
这一发明将产品纯度提高到了98.5%,产品收率到了54.6%,远高于其他方法。
纯化实验成功之后,科研人员又接着开发了一个集成的微流体平台,即TOC。它可以让治疗蛋白的合成与纯化(CFPS + P)都实现自动化工作。
人们将连续流动反应器和批量纯化装置结合在一起,并借助管储器将两个过程结合在一起。在纯化之前,管储器会将连续流动反应器(那个蛇形通道)所生产的蛋白质储存在芯片上,从而让不同流程能够在一个便携装置内更好的兼容。
这一整套操作微流体系统的装置只有公文包大小,已经是高度便携的治疗蛋白生产系统了。同时,也表现出了非常好的活性和抗菌能力。
这样既把治疗蛋白的生产变得简单高效经济,又能最小程度地减少试样和试剂,研发和生产速度也能十倍上百倍的提高,对于治疗蛋白的大范围推广,尤其是让老少边穷地区用上有保障的药品,起到了非常重要的助推作用。
微流控芯片:TOC的关键武器
有心的小伙伴会发现,TOC装置能发挥如此惊喜的效果,核心就在于一个微流控芯片(micro-chip)上。不要小看这个小小的芯片,除了能够控制和优化蛋白质的生物表现之外,还将是基因工程、生物遗传等领域非常重要的技术基础。
这么牛逼的技术是怎么诞生的呢?
微流控技术全称Micro Electromechanical System,是由诺贝尔物理学奖获得者Richard Feynman教授于1959年提出的,其概念简单来说就是通过半导体技术,将现实生活中的机械系统微型化,形成微型电子机械系统。
一开始,微流控分析芯片只是作为纳米技术革命的一个补充。受限于制造、应用等难题,比如早期的微流控芯片,其微小通道在设计时就会遇到的喷射问题。这些导致了远远没有展现出半导体应具备的“摩尔速度”。
直到上世纪80年代末至90年代末,随着材料科学和流体移动技术发展后,加上生物传感器与基因工程的欣欣向荣,才共同推动了微流控技术的进步,也带动了微流控芯片的繁荣。
体现在医疗领域,微流控芯片的作用除了前面所说的帮助纯化治疗蛋白之外,还有许多用武之地,比如:
1. 抗原抗体检测。利用蛋白质芯片技术,能够根据与某一蛋白质的多种特征,筛选某一抗原的未知抗体,将常规的免疫分析微缩到芯片上进行,使得免疫检测更加方便快捷。
2. 生化反应的检测。这个能力有点类似前面提到的CFPS反应器设计,就是通过微流体芯片来测定酶促反应的变化,了解药物分子之间的相互作用,从而为药物开发和临床用药提供实验依据。而且,这种蛋白质芯片可以重复使用,大大降低了试验成本。
3. 疾病诊断。微流体芯片还能够检测生物样品中与某种疾病或者环境因素损伤可能相关的蛋白质情况,比如Ciphelxen Biosystems公司就利用蛋白质芯片分别检测了健康人和前列腺癌患者的血清样品,仅用了三天时间就发现了6种潜在的前列腺癌的生物学标记。可以说,微流体芯片技术的发展,将给未来疾病的探索和早期预防、治疗带来重要而积极的价值。
中美竞速:微流控技术产业地图
既然同属半导体芯片,那么在微流控技术上,中国到底处在什么战略位置呢?会不会以后各种相关的医学检测、新药开发都受制于人呢?还真令人细思极恐。
目前,全球参与微流控研究的地区主要集中在北美地区(美国及加拿大)、亚洲地区(中国、日本、韩国)。从绝对量级上来说,美国在该领域的研究位居全球首位,其次为中国、日本。
企业方面,位居首位(根据专利申请人分析)的是日本ROHM CO公司,美国生物技术公司Caliper和Myriad Genetics公司位列第二、三名。排名第四的则是中国苏州汶颢芯片,主要产品就是微流控芯片。
(微流控机构研究排名)
在学界,中国高校(以东南大学为代表)和美国高校(加州大学、哈佛大学、麻省理工)等都是排名靠前的科研机构代表。
总体来看,中国在微流控领域的科研实力还是远远强于大多数国家的。
但落地到产业端应用上,以微流控常见的医疗诊断方向为例,中国市场目前还是由Roche和Abbott(雅培)等大型跨国厂商来主导的。
不过,由于政策的大力支持,近年从国内科研院所独立出来了许多微流控技术创业公司,同时也在积极招揽海外回流的华人工程师,导致近两年中国的微流控产业链发展非常蓬勃,天津微纳芯、杭州霆科生物、微点生物、华迈兴微、百康芯、上海速芯等等,都在微流控器件制造方面有不错的表现。
当然,这并不意味着中国的微流控芯片技术已经非常成熟了。事实上,由于起步的时间较晚,尽管科研方面并不弱,追赶的势头也非常凶猛,但在产业供应链上的成熟度还是有所不足。
目前,只有少数中国企业拥有从设计和原型开发,以及后续大规模制造、后端处理的完整供应能力。
不过,中国在数字化移动医疗上的井喷式发展,都将不断给微流控产业添砖加瓦。
据Yole分析师预测,中国厂商的微流控产品销售额将从2017年的1.71亿美元增长至2023年的7.541亿美元,复合年增长率(CAGR)高达28%。
换句话说,微流控技术中埋藏的不仅有国家科研力量的尊严,万亿市场的金矿,还有与每个人息息相关的生命健康与安全。
在这场特殊的“芯片之争”中,或许,我们更加没有退路,唯有吟啸前行。
来源: 脑极体 作者:藏狐
为你推荐
资讯 贺普药业乙肝创新药物获突破性进展
近日,第76届美国肝病研究协会(AASLD)年会在美国华盛顿开幕。由上海贺普药业研发的乙肝创新药贺普拉肽临床研究取得突破性进展,以大会报告形式公布了治疗慢性乙肝II期随机双盲...
2025-11-10 20:57
资讯 远大医药复方鼻喷剂莱特灵®国内成功获批,过敏性鼻炎迎全新复方治疗方案
全球创新药Ryaltris®复方鼻喷剂(“GSP 301 NS”或“莱特灵®”)已获国家药监局颁发药品注册证书,且在药品审评过程中未收到补充资料通知,实现“零发补”获批上市。
2025-11-10 17:37
资讯 创新医疗国际合作新范本,复星凯瑞与沙特Fakeeh共拓细胞治疗新里程
此次签约聚焦CAR-T细胞治疗领域,双方就共同推进该技术在沙特的临床落地和本地化发展达成了合作意向。
2025-11-10 17:32
资讯 安永吴晓颖:从“辅助工具”到“核心能力”,生成式 AI 将重塑医疗器械行业竞争格局
第八届中国国际进口博览会上,安永正式发布《生成式人工智能在医疗器械行业潜在应用》白皮书。
文/张蓉蓉 2025-11-10 16:26
资讯 科莱恩大亚湾制药产能升级落地,加码药用辅料与原料药布局
近日,科莱恩在惠州大亚湾生产基地举行护理化学品扩建项目投产仪式,此次 8000 万瑞士法郎(约7亿人民币)的战略投资中,制药领域产能升级成为核心亮点。
文/张蓉蓉 2025-11-10 15:33
资讯 “医药险协同聚力,让生命无惧风雨”,罗氏医药险生态联盟启动
11月7日,在第八届中国国际进口博览会上,罗氏制药展台举行了“以患者为中心,聚力守护新生”为主题的医药险生态联盟仪式。
2025-11-10 09:56
资讯 华东医药FIC三重激动剂DR10624最新临床数据披露,降低甘油三酯达75%,减少肝脏脂肪达67%
DR10624在治疗重度高甘油三酯血症(SHTG)的II期临床研究(“DR10624-201研究”)中取得的重要成果
2025-11-09 21:31
资讯 Pi3K新突破,皮下新生态,罗氏携手各界共见乳腺癌创新诊疗未来
罗氏制药中国召开“Pi3K新突破&皮下新生态——乳腺癌创新发布会”,乳腺癌管线创新靶向药物集体亮相进博舞台
2025-11-08 19:53
资讯 美敦力康辉亮相第八届进博会,AiBLE™数智生态加速进化拓维
作为连续八年参展进博的“全勤生”,美敦力康辉携AiBLETM数智创新生态重磅亮相,并以“智汇·新生态”为主题,集中展示自2023年AiBLE™首秀进博以来,其在数智创新、产业协作与...
2025-11-08 14:09
资讯 索诺瓦进博会亚洲首展峰力AI人工智能太极全能系列助听器, “双芯协同超算力”突破听力健康新想象
全球同步,亚洲首发,中国首展,索诺瓦峰力强力推出AI人工智能太极全能系列助听器,开启AI超算力助听时代
2025-11-08 11:56
资讯 诺和诺德“诺和关怀”发布鸿蒙版APP与减重专属版
11月7日,第八届中国国际进口博览会期间,诺和诺德宣布2023年组建的“健康生态联盟”扩容升级,将与更多数字生态圈伙伴在生态融合、数据互联、技术共创方面展开深度合作。
2025-11-07 23:16
资讯 凯西罕见病事业部首秀进博会
凯西集团是一家以研发为基石、拥有九十年历史的意大利国际制药集团,覆盖呼吸道健康、罕见疾病和专科治疗三大领域,其专利数量在意大利药企中排名首位,公司每年投入超20%营收至...
2025-11-07 22:58
















