昨日(4月11日),国家医保局公布《医疗保障基金使用监管条例(征求意见稿)》,明确医保基金监管机构、监管方式、监管内容、法律责任等内容,在监管方式中引入信用管理,情节严重的违法违规行为将被列入失信联合惩戒对象名单。
在适应范围上,《意见稿》明确,该条例适用于医疗保障基金使用的监管,包括职工基本医疗保险、居民基本医疗保险、生育保险、医疗救助等专项基金。大病保险、长期护理保险以及其他医疗保障资金的监督管理也依此执行。
在监管机构上,《意见稿》提出,将实行联合监管,可以聘请符合条件的第三方机构进行调查、审计或协助调查。
在监管方式上,引入信用管理、信息报告、飞行检查、智能监控、举报奖励等办法。开展参保人员及医疗救助对象满意度调查、引入第三方评估、聘请社会监督员、加强定点医药机构行业自律等方式,鼓励社会各方参与医疗保障监督。
其中,信用管理工作由国务院医疗保障行政部门负责,纳入社会信用体系,对于违反本条例的单位和个人,可以给予警告、通报批评、公开曝光、纳入失信联合惩戒对象名单等惩戒措施。对被列入失信联合惩戒对象名单的主体,将有关信息上传至全国信用信息共享平台和各级信用信息共享平台,实施联合惩戒。失信主体申请信用修复的,应当按有关规定执行。
此外,在惩戒措施上,违法违规的机构和个人,将视情节轻重,处以这些处罚:警告、没收违法所得并处违法数额二倍以上五倍以下罚款、责令经办机构中止或解除医(药)师服务资格、责令经办机构中止或解除医保服务协议、纳入失信联合惩戒对象名单、移送有关行政部门。
图片来源:21世纪经济报道
公众可在2019年5月10日前,通过以下途径和方式提出意见。
1.电子邮箱:zyf@nhsa.gov.cn;jjjgs@nhsa.gov.cn
2.通讯地址:北京市西城区月坛北小街2号-9,国家医疗保障局,邮编100830
《医疗保障基金使用监管条例(征求意见稿)》公开征求意见
为加强医疗保障法制建设,规范医疗保障基金监督管理,保障基金安全,提高基金使用效率,维护医疗保障相关主体的合法权益,我局研究起草了《医疗保障基金使用监管条例(征求意见稿)》,现向社会公开征求意见。公众可在2019年5月10日前,通过以下途径和方式提出意见。
1.电子邮箱:zyf@nhsa.gov.cn;jjjgs@nhsa.gov.cn
2.通讯地址:北京市西城区月坛北小街2号-9,国家医疗保障局,邮编100830
国家医疗保障局
2019年4月11日
医疗保障基金使用监管条例
(征求意见稿)
第一章 总 则
第一条【目的依据】为加强医疗保障基金监督管理,保障基金安全,提高基金使用效率,维护医疗保障相关主体的合法权益,根据有关法律,制定本条例。
第二条【适用范围】本条例适用于中华人民共和国境内医疗保障基金使用的监管。
本条例所称医疗保障基金是指职工基本医疗保险、居民基本医疗保险、生育保险、医疗救助等专项基金。
大病保险、长期护理保险以及其他医疗保障资金的监督管理,依照本条例执行。
第三条【基本原则】医疗保障基金使用监管应当坚持依法监管、客观公正、权责一致;坚持政府主导、社会参与、自我约束;坚持预防与查处、激励与处罚相结合。
第四条【政府责任】国家对医疗保障基金使用实行严格监管。
省、自治区、直辖市人民政府依据本条例建立健全医疗保障基金监管制度,保障医疗保障基金安全、有效使用。
县级以上人民政府应加强医疗保障基金监管能力建设,鼓励和支持社会各方面参与医疗保障基金的监督。
第二章 监管机构
第五条【部门责任】国务院医疗保障行政部门主管全国的医疗保障基金监管工作,国务院其他有关部门在各自的职责范围内负责有关的医疗保障基金监管工作。
县级以上人民政府医疗保障行政部门负责本行政区域的医疗保障基金监管工作,县级以上人民政府其他有关部门在各自的职责范围内负责有关的医疗保障基金监管工作。
第六条【医疗保障行政部门】医疗保障行政部门依法监管使用医疗保障基金的医药服务行为和医药服务费用,依法查处医疗保障领域违法违规行为。
医疗保障行政部门对医疗保障监督执法机构、经办机构、定点医疗机构和定点零售药店(以下简称定点医药机构)、协议管理医师药师、参保人员及医疗救助对象遵守医疗保障法律法规的情况实施监管。
第七条【监督执法机构】医疗保障监督执法机构受医疗保障行政部门委托,开展医疗保障监督检查等行政执法工作。
第八条【监督协议履行】县级以上人民政府医疗保障行政部门监督经办机构和定点医药机构签订、履行定点服务协议情况,监督经办机构对定点医药机构的稽查审核。
第九条【联合监管】县级以上人民政府医疗保障行政部门应根据工作需要联合相关部门开展多部门联合检查。
第十条【第三方监管】县级以上人民政府医疗保障行政部门可以聘请符合条件的第三方机构对定点医药机构使用医疗保障基金的医药服务行为进行调查,对经办机构建立和执行内部控制制度、支付医疗保障待遇、签订服务协议等管理使用医疗保障基金情况进行审计或协助调查。
第三章 监管方式
第十一条【检查方式】县级以上人民政府医疗保障行政部门应采取日常监督和专项监督、现场监督检查和非现场监督检查、内部监督和外部监督相结合等方式对经办机构、定点医药机构、参保人员及医疗救助对象等进行监督检查。
第十二条【信用管理】国务院医疗保障行政部门负责全国医疗保障领域信用管理工作,纳入社会信用体系,具体办法由国务院医疗保障行政部门负责制定。
第十三条【信息报告】国务院医疗保障行政部门应当建立定点医药机构信息报告制度。县级以上人民政府医疗保障行政部门加强对定点医药机构报告信息的检查、抽查、分析、运用,对发现的问题依法处理。
第十四条【飞行检查】国务院医疗保障行政部门建立飞行检查工作机制。国务院医疗保障行政部门负责组织实施全国范围内的飞行检查。省级医疗保障行政部门负责组织实施本行政区域内的飞行检查。
第十五条【智能监控】县级以上人民政府医疗保障行政部门应当创新监管方式,推广信息技术手段在基金监管领域的使用,构建本地区医疗保障智能监控信息系统,实现监管全覆盖,提升监管实效。
第十六条【举报奖励】县级以上人民政府医疗保障行政部门应当建立欺诈骗保举报奖励制度,规范线索查办,依法保护举报人合法权益。经查证属实的,按相关规定对举报人予以奖励。
任何单位和个人有权对侵害医疗保障基金的违规违法行为进行举报、投诉。
第十七条【人大监督】县级以上人民政府医疗保障基金使用监管工作应当接受本级人民代表大会及其常务委员会监督。
第十八条【社会监督】县级以上人民政府医疗保障行政部门应当建立健全医疗保障社会监督和激励机制,可通过开展参保人员及医疗救助对象满意度调查、引入第三方评估、聘请社会监督员、加强定点医药机构行业自律等方式,鼓励社会各方参与医疗保障监督。
第四章 监管内容
第十九条【经办机构】医疗保障经办机构应当遵守下列规定:
(一)根据国家有关基金预决算制度、财务会计制度建立健全医疗保障基金内部控制制度;
(二)建立与定点医药机构集体谈判协商机制,依法签订并履行服务协议;
(三)依照协议约定对定点医药机构的服务行为开展稽查审核;
(四)依照协议约定对定点医药机构违约行为进行处理,需要给予行政处罚的,移交同级医疗保障行政部门;
(五)不得组织或参与伪造变造证明材料骗取、侵占、挪用医疗保障基金;
(六)法律法规和服务协议规定的其他义务。
第二十条【定点医药机构】定点医药机构及其工作人员提供医疗保障服务,应当遵守下列规定:
(一)严格履行医疗保障管理规定和协议约定;
(二)按要求向医疗保障行政部门报告监管所需信息,并对信息的真实性和完整性负责;
(三)向参保人员及医疗救助对象出具医药费用详细单据及相关资料;
(四)核验参保人员及医疗救助对象的医疗保障有效凭证,做到人证相符;
(五)对涉嫌欺诈、骗保的行为予以制止,情节严重的向医疗保障行政部门举报;
(六)不得伪造变造处方、病历、治疗检查记录、药品和医疗器械出入库记录、财务账目等材料骗取医疗保障基金;
(七)医疗保障管理的其他规定。
第二十一条【协议管理医师药师】纳入协议管理的定点医疗机构执业医师(含可单独执业的助理执业医师)及药师、定点零售药店执业药师提供医疗保障医药服务,应当遵守下列规定:
(一)根据医疗保障管理规定和协议约定提供医药服务;
(二)医疗保障协议医师药师管理规定;
(三)不得伪造变造处方、病历、治疗检查记录、药品和医疗器械出入库记录、财务账目等材料骗取医疗保障基金;
(四)医疗保障管理的其他规定。
第二十二条【个人义务】参保人员及医疗救助对象使用医疗保障基金就诊、购药,应当遵守下列规定:
(一)持本人医疗保障有效凭证就诊、购药并主动出示接受查验,不得将本人医疗保障有效凭证出租(借)给他人;
(二)不得伪造变造证明材料骗取医疗保障基金;
(三)医疗保障管理的其他规定。
第二十三条【教唆帮助】任何单位和个人不得组织、教唆、利诱、胁迫、帮助他人欺诈骗取医疗保障基金。
第二十四条【积极配合】被检查对象接受医疗保障行政部门监督检查时,应积极配合,按要求提供所需资料,不得拒绝检查、虚报、谎报、瞒报。
第二十五条【保密规定】医疗保障行政部门和其他有关行政部门、医疗保障经办机构及其工作人员不得将获得的资料或了解的情况用于基金管理以外的任何其他目的,不得泄露当事人的个人隐私和商业秘密。
第五章 法律责任
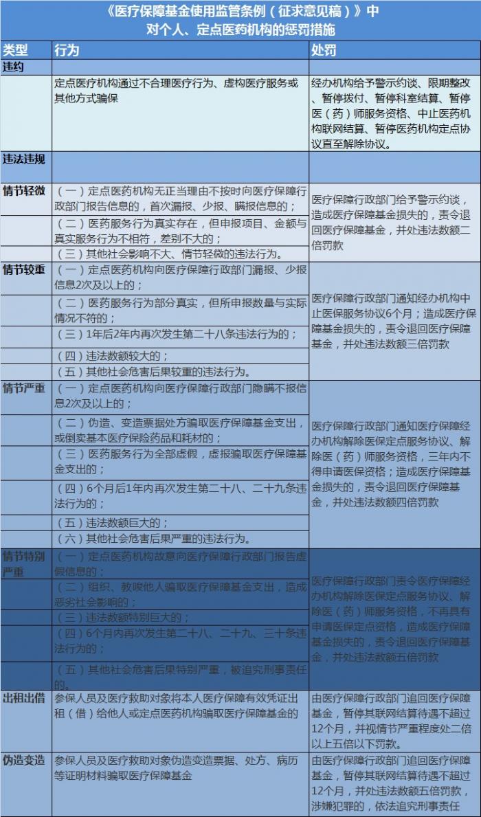
第二十六条【违约处理】对于定点医药机构通过不合理医疗行为、虚构医疗服务或其他方式骗取医疗保障基金支出的,经办机构应当依据签订的服务协议,给予警示约谈、限期整改、暂停拨付、暂停科室结算、暂停医(药)师服务资格、中止医药机构联网结算、暂停医药机构定点协议直至解除协议。
经办机构未按服务协议约定履行义务的,定点医药机构可以向医疗保障行政部门投诉举报,经核查属实的,由医疗保障行政部门责令限期改正,视情节轻重对经办机构主管人员和责任人员给予相应处分。
第二十七条【违法违规处罚】医疗保障行政部门根据违法违规情形有权作出以下处罚:警告、没收违法所得并处违法数额二倍以上五倍以下罚款、责令经办机构中止或解除医(药)师服务资格、责令经办机构中止或解除医保服务协议、纳入失信联合惩戒对象名单、移送有关行政部门。
有关行政部门应当根据违法违规情形给予责令停业整顿、吊销执业(经营)许可证、吊销执业资格等行政处罚。对违法违规的公职人员依法给予行政处分,构成犯罪的,依法追究刑事责任。
第二十八条【情节轻微】有下列情形之一的,医疗保障行政部门给予警示约谈,造成医疗保障基金损失的,责令退回医疗保障基金,并处违法数额二倍罚款:
(一)定点医药机构无正当理由不按时向医疗保障行政部门报告信息的,首次漏报、少报、瞒报信息的;
(二)医药服务行为真实存在,但申报项目、金额与真实服务行为不相符,差别不大的;
(三)其他社会影响不大、情节轻微的违法行为。
第二十九条【情节较重】有下列情形之一的,医疗保障行政部门通知经办机构中止医保服务协议6个月;造成医疗保障基金损失的,责令退回医疗保障基金,并处违法数额三倍罚款:
(一)定点医药机构向医疗保障行政部门漏报、少报信息2次及以上的;
(二)医药服务行为部分真实,但所申报数量与实际情况不符的;
(三)1年后2年内再次发生第二十八条违法行为的;
(四)违法数额较大的;
(五)其他社会危害后果较重的违法行为。
第三十条【情节严重】有下列情形之一的,医疗保障行政部门通知医疗保障经办机构解除医保定点服务协议、解除医(药)师服务资格,三年内不得申请医保资格;造成医疗保障基金损失的,责令退回医疗保障基金,并处违法数额四倍罚款:
(一)定点医药机构向医疗保障行政部门隐瞒不报信息2次及以上的;
(二)伪造、变造票据处方骗取医疗保障基金支出,或倒卖基本医疗保险药品和耗材的;
(三)医药服务行为全部虚假,虚报骗取医疗保障基金支出的;
(四)6个月后1年内再次发生第二十八、二十九条违法行为的;
(五)违法数额巨大的;
(六)其他社会危害后果严重的违法行为。
第三十一条【情节特别严重】有下列情形之一的,医疗保障行政部门责令医疗保障经办机构解除医保定点服务协议、解除医(药)师服务资格,不再具有申请医保定点资格,造成医疗保障基金损失的,责令退回医疗保障基金,并处违法数额五倍罚款:
(一)定点医药机构故意向医疗保障行政部门报告虚假信息的;
(二)组织、教唆他人骗取医疗保障基金支出,造成恶劣社会影响的;
(三)违法数额特别巨大的;
(四)6个月内再次发生第二十八、二十九、三十条违法行为的;
(五)其他社会危害后果特别严重,被追究刑事责任的。
第三十二条【出租出借】参保人员及医疗救助对象将本人医疗保障有效凭证出租(借)给他人或定点医药机构骗取医疗保障基金的,由医疗保障行政部门追回医疗保障基金,暂停其联网结算待遇不超过12个月,并视情节严重程度处二倍以上五倍以下罚款。
第三十三条【伪造变造】参保人员及医疗救助对象伪造变造票据、处方、病历等证明材料骗取医疗保障基金的,由医疗保障行政部门追回医疗保障基金,暂停其联网结算待遇不超过12个月,并处违法数额五倍罚款,涉嫌犯罪的,依法追究刑事责任。
第三十四条【行政部门及经办机构责任】县级以上医疗保障行政部门或者其他有关行政部门工作人员在医疗保障基金监督管理工作中违反《行政机关公务员处分条例》规定的,视情形由该行政部门对直接负责的主管人员和其他直接责任人员给予相应行政处分;对涉嫌犯罪的,由该行政部门依法移送公安机关或者监察机关。
经办机构及其工作人员违反有关规定的,由同级医疗保障行政部门责令改正;对直接负责的主管人员和其他直接责任人员给予行政处分;对涉嫌犯罪的,由该行政部门依法移送公安机关或者监察机关。
第三十五条【减轻处罚】对于定点医药机构主动发现或经相关部门警示约谈后自查发现,并主动纠正相关行为、挽回医疗保障基金损失的,可以从轻或免于行政处罚,经办机构依据协议给予相应处理。
第三十六条【信用惩戒】医疗保障行政部门对于违反本条例第二十八、二十九、三十二条规定的单位和个人,可以给予警告、通报批评;对于违反本条例第三十、三十一、三十三条规定的单位和个人,可以给予公开曝光、纳入失信联合惩戒对象名单等惩戒措施。
对被列入失信联合惩戒对象名单的主体,将有关信息上传至全国信用信息共享平台和各级信用信息共享平台,实施联合惩戒。失信主体申请信用修复的,应当按有关规定执行。
第三十七条【综合监管】卫生健康行政部门或负责药品监督管理的部门依职权对违反本条例第三十条第二至六款规定的定点医药机构,责令停业整顿;对违反本条例第三十一条第二至五款规定的定点医药机构和个人,依法吊销执业(经营)许可证、吊销医(药)师执业资格。
公立医疗机构违反本条例第三十、三十一条规定的,主管部门应当追究其主要负责人领导责任,分管负责人直接责任。
第三十八条【刑事责任】任何单位和个人违反本条例,构成违反治安管理行为的,依法予以治安管理处罚;构成犯罪的,依法追究刑事责任。
第三十九条【处理期间结算】在对定点医药机构调查、处理期间,经办机构可以暂停支付相关医疗保障基金结算费用,在调查处理结束后根据处理结果拨付。追回违规费用、扣除违约金、退回骗取费用,可从该单位结算费用或年度预留费用中抵扣。
第四十条【申诉】定点医药机构与经办机构因履行协议发生纠纷的,可以向本级医疗保障行政部门申诉,本级医疗保障行政部门应当依法依规调解、处理。
行政相对人认为行政部门及其工作人员的行政行为侵犯其合法权益的,可以依法申请行政复议或提起行政诉讼。
第六章 附 则
第四十一条【违规费用定义】本条例所称违约违规违法费用,是指单位或个人违反医疗保障法律、法规、政策规定及服务协议约定,而导致的医疗保障基金不应当支出的费用。
第四十二条【追回退回基金】退回的基金,应根据从属关系退回相应的医疗保障基金专户,罚没收入应按规定上缴国库。
第四十三条【社会第三方】社会第三方机构参与承办医疗保障服务基金管理的,依照本条例监管。
第四十四条 本条例自 年 月 日起施行。
来源:医谷网综合报道
为你推荐
资讯 康龙化成与礼来达成口服GLP-1小分子药Orforglipron生产合作协议
3月11日晚间,康龙化成官方微信发布消息,康龙化成与礼来公司共同宣布,达成关于首个申报注册的口服小分子GLP-1受体激动剂Orforglipron的生产合作协议。
2026-03-12 21:56
资讯 美国 FDA 批准颂狄多(氘可来昔替尼)用于治疗活动性银屑病关节炎成人患者
颂狄多是一种口服选择性酪氨酸激酶 2(TYK2)抑制剂,也是首个获批用于 PsA治疗 的 TYK2 抑制剂
2026-03-12 16:53
资讯 百时美施贵宝宣布口服药物mezigdomide治疗复发或难治性多发性骨髓瘤Ⅲ期研究SUCCESSOR-2的积极结果
这是mezigdomide首项获得积极结果的Ⅲ期研究,也是百时美施贵宝CELMoD项目第二项获得积极成果的Ⅲ期研究
2026-03-11 21:15
资讯 备思复联合帕博利珠单抗使顺铂耐受的肌层浸润性膀胱癌患者的复发或死亡风险降低近 50%
在 III 期临床研究 EV-304 中,该联合疗法显著改善患者总生存期与病理完全缓解率,超半数患者在手术时未检测到病灶
2026-03-11 13:17
资讯 降 HbA1c 超 2.5%且多重获益,华东医药国产降糖新药HDM1005降糖2期数据揭晓
本次研究为一项在饮食和运动或二甲双胍治疗后血糖控制不佳的2型糖尿病受试者中评价HDM1005注射液有效性和安全性的多中心、随机、盲法、平行、安慰剂和阳性对照的Ⅱ期临床研究
2026-03-10 19:38
资讯 艾凯生物完成A3轮超亿元融资,加速AI驱动iPSC细胞治疗与类器官平台升级
本轮融资由知壹投资与沃杰资本联合领投,联新资本持续追加投资,资金将重点用于推进AI驱动的iPSC细胞治疗产品临床转化,加速完善iPSC细胞治疗与类器官两大核心技术平台布局。
2026-03-10 18:22
资讯 中科搏锐斩获数千万B轮融资,推动脑机接口全产业链产业化落地
本轮融资由国内知名投资机构三泽创投独家投资,凯乘资本担任长期独家财务顾问,所筹资金将全力支撑公司深化脑机接口全产业链布局,加速尖端技术的临床转化与产业化落地。
2026-03-10 18:03
资讯 入选不足4月,和黄医药申请将达唯珂移出首版商保创新药目录
国家医疗保障局办公室今日发布通知,自2026年3月9日起,撤销氢溴酸他泽司他片(商品名:达唯珂)在全国各省级医药采购平台挂网资格,并根据企业申请,将该药品移出《商业健康保...
2026-03-09 22:09
资讯 CDE:抗肿瘤药物生物等效性及药代动力学比对研究受试者人群选择考虑
本指导原则主要基于小分子化学药物及单抗类药物的研究经验,为抗肿瘤药物 BE PK 比对研究中受试者人群的选择考虑提供建议。
2026-03-07 10:59
资讯 四家知名药企被暂停军队采购
近日,军队采购网发布一批“军队采购暂停名单”,其中涉及四家药企被列入暂停名单,具体为北京费森尤斯卡比医药有限公司、齐鲁制药有限公司、宜昌人福药业有限责任公司和江苏新...
2026-03-07 10:41












