2018年10月26日,第十三届全国人民代表大会常务委员会第六次会议通过:将药品上市许可持有人(MAH)制度试点工作的三年期限延长一年,自2018年11月5日起施行。
一、MAH制度的主要内容
MAH(药品上市许可持有人)制度通常指拥有药品技术的药品研发机构、科研人员、药品生产企业等主体,通过提出药品上市许可申请并获得药品上市许可批件,并对药品质量在其整个生命周期内承担主要责任的制度。
这一制度的核心词是持有人,持有人制度涵盖药品上市前与上市后管理的全过程。在持有人制度下,持有人持有的是一种行政机关赋予的“权利”或者“资格”,其具有一定的财产权和人身权的属性,更能准确地反映出上市许可证书可以转让的财产权属性。
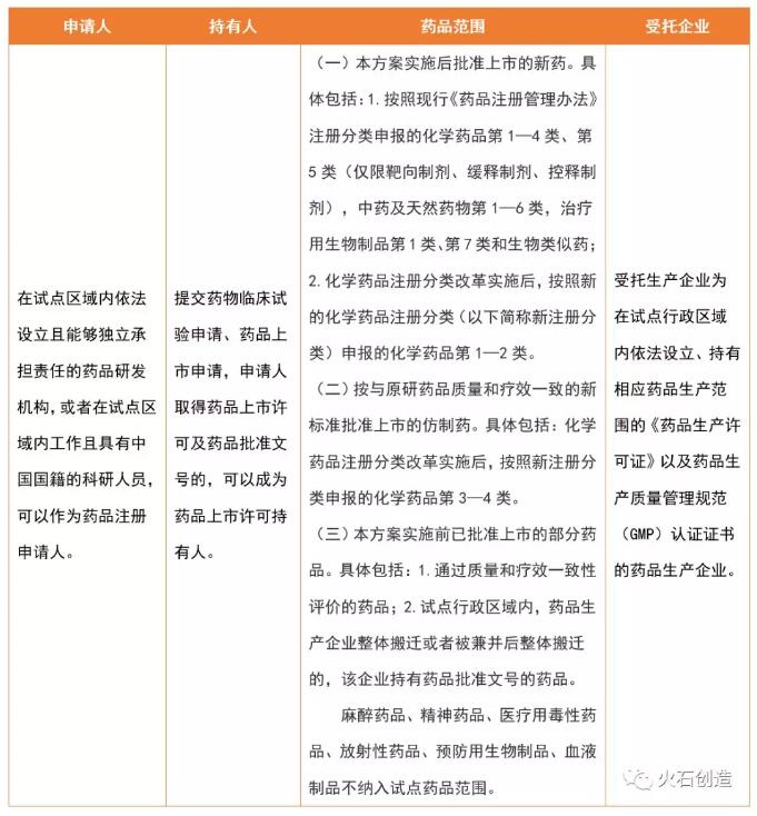
表1 MAH制度关于持有人、申请人、申请范围和受托企业的界定和要求
表2 各试点省市MAH制度实施方案及特点
二、MAH制度产生的背景
1、国内背景
我国药品管理法确立的药品上市许可(由生产企业持有的)制度,发端于计划经济时代。当时,由于生产力水平的限制,药品研发创新能力不足,企业生产的药品主要是仿制药,药品管理的重点在生产环节,药品研制的主体基本是国有企业,药品研制主体与生产主体的这种合一,是与当时的经济社会条件相适应的。上市许可和生产许可捆绑,研究者研发出新药,需投资建厂或是转让成果,这样就导致研究者动力不足;药品生产重复建设,生产设备闲置率过高导致行业资源配置效率低下;相关主体权责不清,未清晰界定担责人就无法保障药品质量;重复审批工作,监管分配资源少导致政府行政资源浪费。
2、国际背景
药品上市许可持有人制度是欧洲、美国、日本等制药发达国家和地区在药品监管领域的通行做法,该制度采用药品上市许可与生产许可分离的管理模式,允许药品上市许可持有人(药品上市许可证明文件的持有者,即药品生产企业、研发机构或者科研人员)自行生产药品,或者委托其他生产企业生产药品。
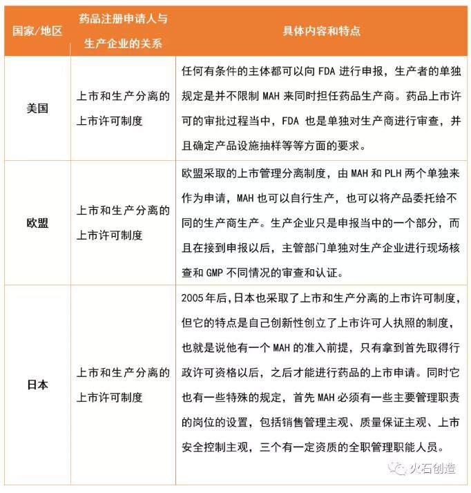
表3 美国、欧盟和日本MAH制度的主要内容和特点
美、欧、日MAH制度中,MAH在药品全生命周期中承担的义务具有共性规定,主要包括:①承担药品全生命周期的安全有效性保证义务;②标识,特别是警示性内容及时修订义务;③发起药品质量标准的修订义务。
三、MAH制度的优势
1、鼓励药物创新、调动药品研发机构和科研人员研究的积极性,提升竞争能力
实行持有人制度,鼓励研发机构和科研人员从事药物创新,取得药品上市许可,将改变原有制度下科研人员只能通过技术转让、隐名持股获得短期利益或者隐名利益的尴尬局面,有效激发市场活力。同时,实行持有人制度,研发单位或者科研人员可以通过委托生产将药品迅速产业化,形成稳定的投资关系和较好的投资回报预期,这将极大地调动研发机构和科研人员投身药物研发创新的积极性,加快提升我国药品产业的国际创新力和竞争力。
2、有利于产业结构的调整和资源配置,提高产业集中度,避免重复投资和建设
目前,我国拥有各类药品生产企业4000多家,其中生产规模5000万元以下的企业占60%以上。我国已批准的药品品种约为1.5万个,药品批准文号约为16.8万个。总体看,我国药品企业仍然存在着“多、小、散、低”的现象,由于不舍得把自己的品种转手给别的厂家,同时又希望自己品种能够上市,很多药企往往会选择为了一个品种要建一个厂。产能过剩严重,同质化竞争激烈,资源浪费巨大。这种现象与我国药品产业发展的阶段有关,也与我国药品管理法律制度的价值导向相联。持有人制度施行后,药品研发机构和科研人员可以自己建立企业生产药品,也可以委托企业生产药品,这样可以避免企业“大而全”、“小而全”的低水平重复现象。同时,研发者也可以让药品快速产业化,迅速占领市场,有效提高资源的使用效能。可以预见,持有人制度全面实施后,我国药品产业将快速进入分化与重组的时期,药品产业集中、创新集聚的步伐将进一步加快,市场竞争、生态优化的活力将进一步迸发。
3、有利于落实企业主体责任,强化全程管理
在一些药害事件中,药品生产企业、经营企业、医疗机构甚至研发机构的责任都很难界定,从而出现互相牵扯、互相制约,受害者迟迟得不到公正的解决。MAH制度出台后,药品上市许可持有人就是该产品的责任主体,这个产品的任何问题,全部链条环节都由其负责。在持有人制度下,持有人对药品质量的全生命周期负责,这种明确而严格的责任制度将有效强化持有人“从实验室到医院”管理责任的全面落实。持有人关注的将不仅是药品的研发环节,还将关注药品生产、仓储、运输、销售等诸多环节,因为药品质量是企业的利益所系、生命所托。
4、有利于规避研发过程中的风险,推动管理创新,实现管理升级
药品研发存在着很多风险,甚至很多新药都已经上了三期临床,才被证明没有确切的疗效,这对药企和投资人而言,都是很沉重的。实行持有人制度,药品管理的直接对象将从多元主体转移到单一主体,管理的核心内容将从准入资格管理转移到体系能力管理,管理的基本方式将从传统管理转移到现代管理,药品管理将进入全新的智慧管理时代。此外,持有人制度实施后,药品管理方式将发生一系列深刻的变化,如行政许可将进一步简化,监管效率将进一步提高,服务水平将进一步提升,这符合当前简政放权放管结合优化服务的基本要求。
5、有利于保障用药者的安全
在国务院下发的方案里明确规定,在药品使用过程中,患者只要出现不良反应或者不良事件,可以向生产企业、持有人、经营企业中的任何一方进行索赔、投诉,最后由三方协定根据法律进行归责,持有人制度为用药者的合法权益提供了最大化的保障。
四、MAH制度的可能影响
MAH制度实施到最终,带来的将是中国医药生态结构的变化。可以预见,对于研发型公司,真正有实力的,凭借MAH所带来的委托生产、委托销售等利好,自然会发展壮大,但一部分靠卖批件为生的研发企业,却将会逐渐失去市场;大型生产企业,要么寻求国内代工厂合作,减少建厂成本,要么便成为国外跨国公司的OEM,从而使生产管理与国际接轨;而至于CMO/CDMO公司,同样恒者恒强,GMP、研发、管理都能做得好的,将迎来巨大的市场,而管理水平落后的,即便有政策利好刺激,也会逐渐被淘汰。
表4 MAH制度对药企的可能影响
最后,因为MAH 的实施,也会催生一些新的赢利点,像一些保险公司、第三方评估、委托合同专业的评估等服务性机构会有更多的机会。
五、小结
持有人制度是当今国际社会普遍采用的药品管理制度,是市场经济体制下的药品管理制度,是药品管理法律制度中的基本制度,是代表未来药品管理方向的重要制度。目前,持有人制度的试点还受到地域和品种等限制,制度的红利还没有得到最大限度的释放。应当大胆借鉴国际成功经验,加快药品管理法相关制度的修订,全面推进持有人制度的实施。
面对新的政策,我们唯有顺势而为,积极应对、拥抱变化,才可以在洗牌中抓住机会发展起来,MAH意味着巨大机会,各药品和相关机构应从自身角度思考如何把握机会、抓住机会。
来源:火石创造 作者:若木子
为你推荐
资讯 康龙化成与礼来达成口服GLP-1小分子药Orforglipron生产合作协议
3月11日晚间,康龙化成官方微信发布消息,康龙化成与礼来公司共同宣布,达成关于首个申报注册的口服小分子GLP-1受体激动剂Orforglipron的生产合作协议。
2026-03-12 21:56
资讯 美国 FDA 批准颂狄多(氘可来昔替尼)用于治疗活动性银屑病关节炎成人患者
颂狄多是一种口服选择性酪氨酸激酶 2(TYK2)抑制剂,也是首个获批用于 PsA治疗 的 TYK2 抑制剂
2026-03-12 16:53
资讯 百时美施贵宝宣布口服药物mezigdomide治疗复发或难治性多发性骨髓瘤Ⅲ期研究SUCCESSOR-2的积极结果
这是mezigdomide首项获得积极结果的Ⅲ期研究,也是百时美施贵宝CELMoD项目第二项获得积极成果的Ⅲ期研究
2026-03-11 21:15
资讯 备思复联合帕博利珠单抗使顺铂耐受的肌层浸润性膀胱癌患者的复发或死亡风险降低近 50%
在 III 期临床研究 EV-304 中,该联合疗法显著改善患者总生存期与病理完全缓解率,超半数患者在手术时未检测到病灶
2026-03-11 13:17
资讯 降 HbA1c 超 2.5%且多重获益,华东医药国产降糖新药HDM1005降糖2期数据揭晓
本次研究为一项在饮食和运动或二甲双胍治疗后血糖控制不佳的2型糖尿病受试者中评价HDM1005注射液有效性和安全性的多中心、随机、盲法、平行、安慰剂和阳性对照的Ⅱ期临床研究
2026-03-10 19:38
资讯 艾凯生物完成A3轮超亿元融资,加速AI驱动iPSC细胞治疗与类器官平台升级
本轮融资由知壹投资与沃杰资本联合领投,联新资本持续追加投资,资金将重点用于推进AI驱动的iPSC细胞治疗产品临床转化,加速完善iPSC细胞治疗与类器官两大核心技术平台布局。
2026-03-10 18:22
资讯 中科搏锐斩获数千万B轮融资,推动脑机接口全产业链产业化落地
本轮融资由国内知名投资机构三泽创投独家投资,凯乘资本担任长期独家财务顾问,所筹资金将全力支撑公司深化脑机接口全产业链布局,加速尖端技术的临床转化与产业化落地。
2026-03-10 18:03
资讯 入选不足4月,和黄医药申请将达唯珂移出首版商保创新药目录
国家医疗保障局办公室今日发布通知,自2026年3月9日起,撤销氢溴酸他泽司他片(商品名:达唯珂)在全国各省级医药采购平台挂网资格,并根据企业申请,将该药品移出《商业健康保...
2026-03-09 22:09
资讯 CDE:抗肿瘤药物生物等效性及药代动力学比对研究受试者人群选择考虑
本指导原则主要基于小分子化学药物及单抗类药物的研究经验,为抗肿瘤药物 BE PK 比对研究中受试者人群的选择考虑提供建议。
2026-03-07 10:59
资讯 四家知名药企被暂停军队采购
近日,军队采购网发布一批“军队采购暂停名单”,其中涉及四家药企被列入暂停名单,具体为北京费森尤斯卡比医药有限公司、齐鲁制药有限公司、宜昌人福药业有限责任公司和江苏新...
2026-03-07 10:41















