近日(7月19日),国家卫生健康委发布《临床用血质量控制指标(2019年版)》(以下简称“指标”)。新版规范明确了临床用血质量控制的10个指标,要求各省级卫生健康行政部门进一步加强对辖区内临床用血质控中心和医疗机构的培训指导,做好质控指标应用、信息收集和反馈工作。
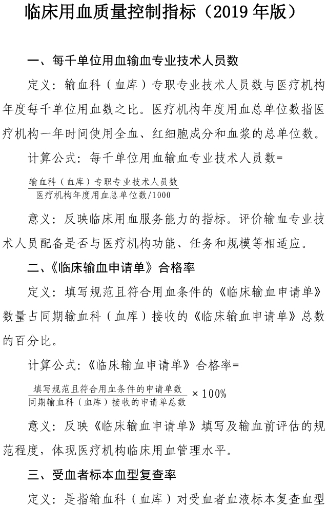
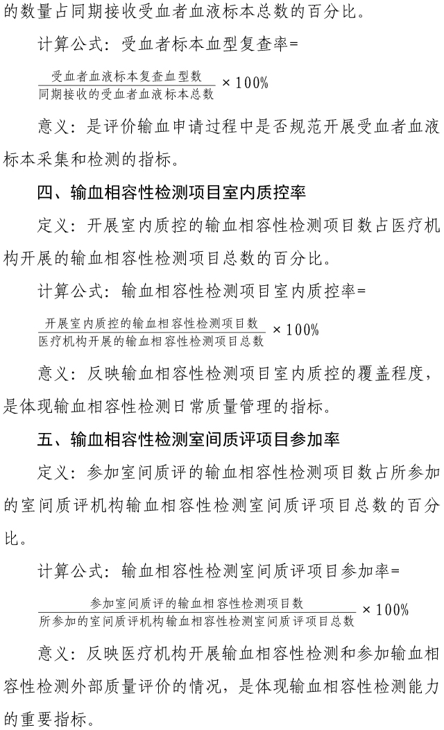
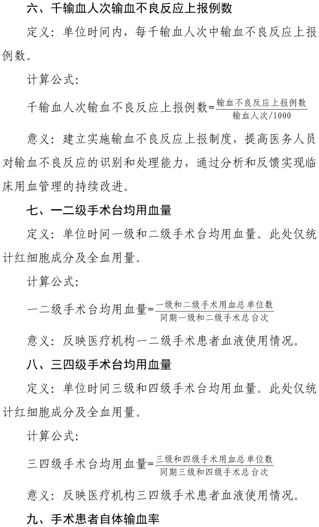
10个指标分别为每千单位用血输血专业技术人员数、《临床输血申请单》合格率、受血者标本血型复查率、输血相容性检测项目室内质控率、输血相容性检测室间质评项目参加率、千输血人次输血不良反应上报例数、一级二级手术台均用血量、三级四级手术台均用血量、手术患者自体输血率和出院患者人均用血量。据介绍,手术患者自体输血率是指单位时间手术患者住院期间自体输血量占手术患者异体输血量和自体输血量之和的百分比,仅统计红细胞成分及全血用量。
附全文:
国家卫生健康委办公厅关于印发临床用血质量控制指标(2019年版)的通知
国卫办医函〔2019〕620号
各省、自治区、直辖市及新疆生产建设兵团卫生健康委:
为进一步加强医疗机构临床用血管理,规范临床诊疗行为,促进临床合理用血标准化、同质化发展,提升输血专业规范化服务能力,我委组织制定了《临床用血质量控制指标(2019年版)》。现印发给你们,供各级卫生健康行政部门、临床用血质控中心和医疗机构在血液管理和医疗质量安全管理工作中使用。
各省级卫生健康行政部门要进一步加强对辖区内临床用血质控中心和医疗机构的培训指导,做好质控指标应用、信息收集和反馈工作。有关情况和问题请及时报我委医政医管局。
联系人:医政医管局 张睿
电话:010-68792785
邮箱:xyc@nhfpc.gov.cn
附件:临床用血质量控制指标(2019年版)
国家卫生健康委办公厅
2019年7月12日
来源:国家卫健委
为你推荐
资讯 美国 FDA 批准颂狄多®(氘可来昔替尼)用于治疗活动性银屑病关节炎成人患者
颂狄多是一种口服选择性酪氨酸激酶 2(TYK2)抑制剂,也是首个获批用于 PsA治疗 的 TYK2 抑制剂
2026-03-12 16:53
资讯 百时美施贵宝宣布口服药物mezigdomide治疗复发或难治性多发性骨髓瘤Ⅲ期研究SUCCESSOR-2的积极结果
这是mezigdomide首项获得积极结果的Ⅲ期研究,也是百时美施贵宝CELMoD项目第二项获得积极成果的Ⅲ期研究
2026-03-11 21:15
资讯 备思复联合帕博利珠单抗使顺铂耐受的肌层浸润性膀胱癌患者的复发或死亡风险降低近 50%
在 III 期临床研究 EV-304 中,该联合疗法显著改善患者总生存期与病理完全缓解率,超半数患者在手术时未检测到病灶
2026-03-11 13:17
资讯 降 HbA1c 超 2.5%且多重获益,华东医药国产降糖新药HDM1005降糖2期数据揭晓
本次研究为一项在饮食和运动或二甲双胍治疗后血糖控制不佳的2型糖尿病受试者中评价HDM1005注射液有效性和安全性的多中心、随机、盲法、平行、安慰剂和阳性对照的Ⅱ期临床研究
2026-03-10 19:38
资讯 艾凯生物完成A3轮超亿元融资,加速AI驱动iPSC细胞治疗与类器官平台升级
本轮融资由知壹投资与沃杰资本联合领投,联新资本持续追加投资,资金将重点用于推进AI驱动的iPSC细胞治疗产品临床转化,加速完善iPSC细胞治疗与类器官两大核心技术平台布局。
2026-03-10 18:22
资讯 中科搏锐斩获数千万B轮融资,推动脑机接口全产业链产业化落地
本轮融资由国内知名投资机构三泽创投独家投资,凯乘资本担任长期独家财务顾问,所筹资金将全力支撑公司深化脑机接口全产业链布局,加速尖端技术的临床转化与产业化落地。
2026-03-10 18:03
资讯 入选不足4月,和黄医药申请将达唯珂移出首版商保创新药目录
国家医疗保障局办公室今日发布通知,自2026年3月9日起,撤销氢溴酸他泽司他片(商品名:达唯珂)在全国各省级医药采购平台挂网资格,并根据企业申请,将该药品移出《商业健康保...
2026-03-09 22:09
资讯 CDE:抗肿瘤药物生物等效性及药代动力学比对研究受试者人群选择考虑
本指导原则主要基于小分子化学药物及单抗类药物的研究经验,为抗肿瘤药物 BE PK 比对研究中受试者人群的选择考虑提供建议。
2026-03-07 10:59
资讯 四家知名药企被暂停军队采购
近日,军队采购网发布一批“军队采购暂停名单”,其中涉及四家药企被列入暂停名单,具体为北京费森尤斯卡比医药有限公司、齐鲁制药有限公司、宜昌人福药业有限责任公司和江苏新...
2026-03-07 10:41
资讯 新一代 cAMP 偏向型 GLP-1 受体激动剂埃诺格鲁肽(先维盈)获批用于中国成人体重管理
在一项大型III期临床研究中展现出具有临床意义的减重效果:治疗48周时,受试者的平均体重下降达15 4%,其中92 8%的受试者实现了5%以上的体重减轻。
2026-03-06 12:38
















