为贯彻落实《国务院办公厅关于加强三级公立医院绩效考核工作的意见》(国办发〔2019〕4号),指导各地做好2019年三级公立医院绩效考核有关工作,日前,三级公立医院绩效考核工作首期培训班在京举行。
培训班由国家卫生健康委人才交流服务中心主办,来自北京、天津、河北、山东等4省(市)约700人参加,与会者大都是三级公立医院院长、分管副院长以及承担绩效考核具体工作的人员。
国家卫生健康委医政医管局副局长焦雅辉出席会议并发言,她强调,三级公立医院绩效考核是国务院布置的工作,三级公立医院院长一定要理解这项工作的重要意义和重要性,把其作为“一把手”工程来推动。
国家卫生健康委医疗管理服务指导中心副主任高学成通报了三级公立医院绩效考核工作进展,并表示:“希望通过这次绩效考核培训,帮助医院进一步改进提高,实现‘三个转变’‘三个提高’,实现高质量发展。”
多位专家就三级公立医院绩效考核相关政策、《国家三级公立医院绩效考核操作手册(2019版)》、绩效考核指标体系、病案首页数据质控等内容进行了解读。培训的最后,专家们就绩效考核数据填报过程中的各种问题,与与会者进行了沟通。
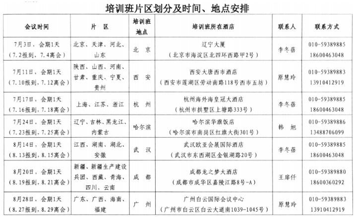
国家卫生健康委人才交流服务中心副主任张俊华透露,中心还将在2019年7-8月按片区连续举办6期培训班,地点分别是西安、杭州、哈尔滨、武汉、成都和广州。
在本次培训班上,透露出多个重要信息。
官方版“医院排行榜”即将横空出世
焦雅辉介绍,与第三方评审评价不同,此次三级公立医院绩效考核是由政府来做的,而不是第三方,考核指标是全国统一的指标,之后还会有全国统一的标准。
国家卫生健康委将根据55个三级公立医院绩效考核指标中的26个国家监测指标,进行全国三级公立医院大排名,“这相当于三级公立医院自1949年新中国成立以来的第一次‘高考’”。
通过全国大排名,一方面要反映医院管理中抓质量、抓服务、抓业务的成效,同时也反映医改政策在各省的落实情况,并倒逼各省落实政策。
数据造假的医院将被约谈
国家卫生健康委医管中心质量评价处处长翟晓辉介绍,有一家医院填报数据显示,出院人数为3.5万,三四级手术3.5万,微创手术3.5万,这样的数据显然是有问题的。“院长和省级卫生行政部门负有审核责任,他们居然都审核通过了。我们和医政医管局会重点联系下这家医院和所在省,问问他们到底是怎么审核的!”
对于数据造假,焦雅辉明确表态:“今年是第一年,给大家一个改错的机会,如果明年再有这样的情况,直接一票否决!”,她补充道,“这是一个态度问题。”她还介绍,系统可以通过很多方面来印证医院上报的数据是不是真实可靠的,并会对数据造假医院和当地主管部门进行约谈。“不要动歪脑筋,不要打小九九,希望大家实事求是地做好三级公立医院绩效考核工作。”
事实上,数据质量差会直接影响自己医院的排名,因为数据有问题的项目,可能会被取消分数。
下半年将启动二级及以下医院绩效考核
培训会还透露,2019年9月将启动新一轮三级公立医院绩效考核,以后这项工作将常态化。此外,按照国务院要求,2019年11月将启动二级及以下医疗机构的绩效考核工作。此次三级公立医院考核共涉及医院近2400家,接下来的二级医疗机构近8000家。
翟晓辉表示,这次绩效考核是希望建立一种压力传导机制,通过55个指标这把“尺子”,把国家的压力传递到各省、各市、各县、各家医院,也希望医院能传递到院长、副院长、职能部门、科室以及每一个医务人员,“让他们更加关注改革的方向,医疗服务的方向,以及办院方向”。
来源:健康界 作者:相海泉
为你推荐
资讯 康龙化成与礼来达成口服GLP-1小分子药Orforglipron生产合作协议
3月11日晚间,康龙化成官方微信发布消息,康龙化成与礼来公司共同宣布,达成关于首个申报注册的口服小分子GLP-1受体激动剂Orforglipron的生产合作协议。
2026-03-12 21:56
资讯 美国 FDA 批准颂狄多(氘可来昔替尼)用于治疗活动性银屑病关节炎成人患者
颂狄多是一种口服选择性酪氨酸激酶 2(TYK2)抑制剂,也是首个获批用于 PsA治疗 的 TYK2 抑制剂
2026-03-12 16:53
资讯 百时美施贵宝宣布口服药物mezigdomide治疗复发或难治性多发性骨髓瘤Ⅲ期研究SUCCESSOR-2的积极结果
这是mezigdomide首项获得积极结果的Ⅲ期研究,也是百时美施贵宝CELMoD项目第二项获得积极成果的Ⅲ期研究
2026-03-11 21:15
资讯 备思复联合帕博利珠单抗使顺铂耐受的肌层浸润性膀胱癌患者的复发或死亡风险降低近 50%
在 III 期临床研究 EV-304 中,该联合疗法显著改善患者总生存期与病理完全缓解率,超半数患者在手术时未检测到病灶
2026-03-11 13:17
资讯 降 HbA1c 超 2.5%且多重获益,华东医药国产降糖新药HDM1005降糖2期数据揭晓
本次研究为一项在饮食和运动或二甲双胍治疗后血糖控制不佳的2型糖尿病受试者中评价HDM1005注射液有效性和安全性的多中心、随机、盲法、平行、安慰剂和阳性对照的Ⅱ期临床研究
2026-03-10 19:38
资讯 艾凯生物完成A3轮超亿元融资,加速AI驱动iPSC细胞治疗与类器官平台升级
本轮融资由知壹投资与沃杰资本联合领投,联新资本持续追加投资,资金将重点用于推进AI驱动的iPSC细胞治疗产品临床转化,加速完善iPSC细胞治疗与类器官两大核心技术平台布局。
2026-03-10 18:22
资讯 中科搏锐斩获数千万B轮融资,推动脑机接口全产业链产业化落地
本轮融资由国内知名投资机构三泽创投独家投资,凯乘资本担任长期独家财务顾问,所筹资金将全力支撑公司深化脑机接口全产业链布局,加速尖端技术的临床转化与产业化落地。
2026-03-10 18:03
资讯 入选不足4月,和黄医药申请将达唯珂移出首版商保创新药目录
国家医疗保障局办公室今日发布通知,自2026年3月9日起,撤销氢溴酸他泽司他片(商品名:达唯珂)在全国各省级医药采购平台挂网资格,并根据企业申请,将该药品移出《商业健康保...
2026-03-09 22:09
资讯 CDE:抗肿瘤药物生物等效性及药代动力学比对研究受试者人群选择考虑
本指导原则主要基于小分子化学药物及单抗类药物的研究经验,为抗肿瘤药物 BE PK 比对研究中受试者人群的选择考虑提供建议。
2026-03-07 10:59
资讯 四家知名药企被暂停军队采购
近日,军队采购网发布一批“军队采购暂停名单”,其中涉及四家药企被列入暂停名单,具体为北京费森尤斯卡比医药有限公司、齐鲁制药有限公司、宜昌人福药业有限责任公司和江苏新...
2026-03-07 10:41












