5月31日,国家卫健委官网对外公布了国家三级公立医院绩效考核操作手册(2019版),根据该手册,国家组织药品集中采购中标药品的使用被纳入考核指标。具体为国家组织药品集中采购中标药品使用比例,指标导向为逐步提高。指标属性为定量指标,指标定义为考核年度国家组织药品集中采购中标药品用量与同期医疗机构同种药品用量之比。
同时,根据手册显示,抗菌药物使用强度(DDDs)指标导向为逐步降低,门诊患者基本药物处方占比、住院患者基本药物使用率和基本药物采购品种数占比指标导向皆为逐步提高。
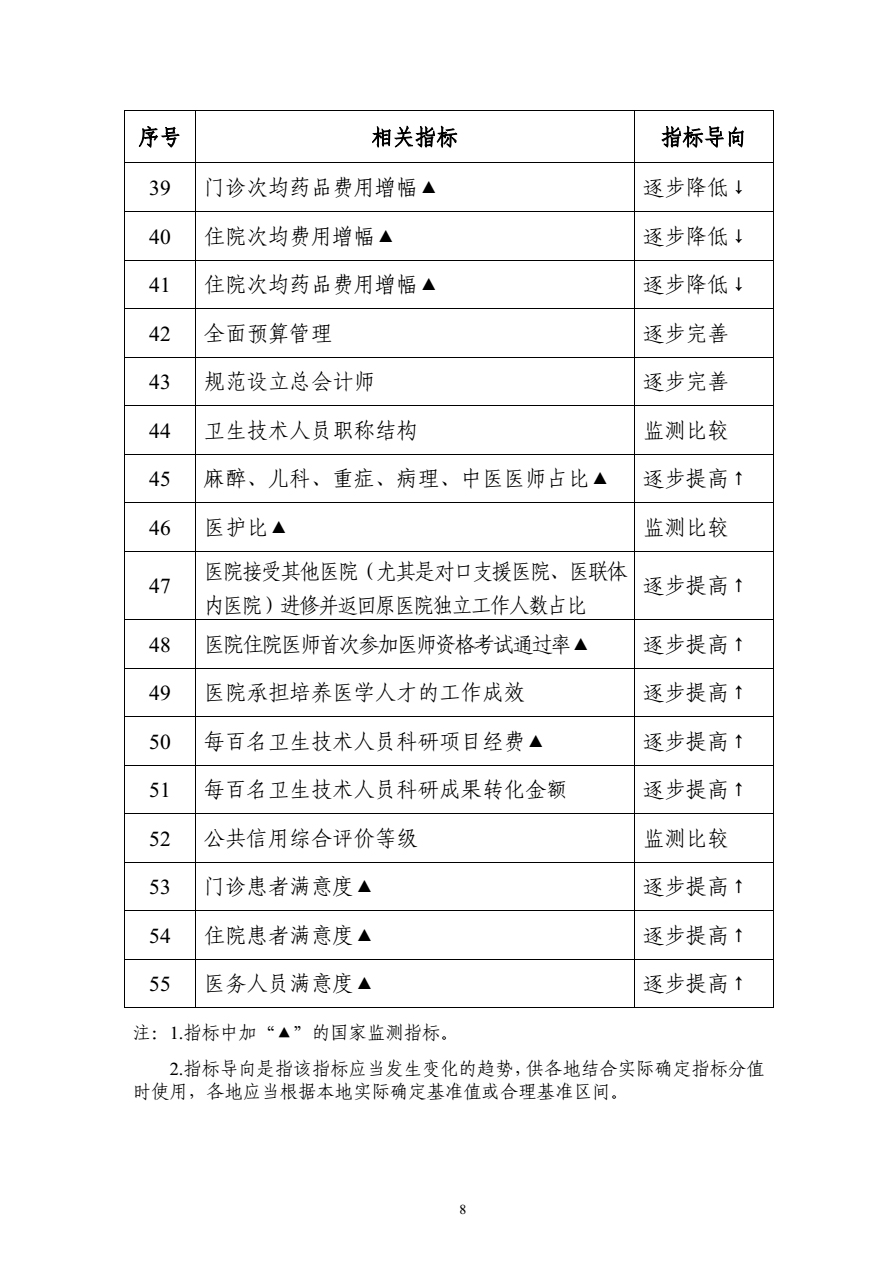
2019版手册包含 4 个一级指标、 14 个二级指标、 55 个三级指标(定量 50 个,定性 5 个),此外三级公立中医医院绩效考核操作手册另行制定印发。
来源:医谷网 作者:医谷
为你推荐
资讯 康龙化成与礼来达成口服GLP-1小分子药Orforglipron生产合作协议
3月11日晚间,康龙化成官方微信发布消息,康龙化成与礼来公司共同宣布,达成关于首个申报注册的口服小分子GLP-1受体激动剂Orforglipron的生产合作协议。
2026-03-12 21:56
资讯 美国 FDA 批准颂狄多(氘可来昔替尼)用于治疗活动性银屑病关节炎成人患者
颂狄多是一种口服选择性酪氨酸激酶 2(TYK2)抑制剂,也是首个获批用于 PsA治疗 的 TYK2 抑制剂
2026-03-12 16:53
资讯 百时美施贵宝宣布口服药物mezigdomide治疗复发或难治性多发性骨髓瘤Ⅲ期研究SUCCESSOR-2的积极结果
这是mezigdomide首项获得积极结果的Ⅲ期研究,也是百时美施贵宝CELMoD项目第二项获得积极成果的Ⅲ期研究
2026-03-11 21:15
资讯 备思复联合帕博利珠单抗使顺铂耐受的肌层浸润性膀胱癌患者的复发或死亡风险降低近 50%
在 III 期临床研究 EV-304 中,该联合疗法显著改善患者总生存期与病理完全缓解率,超半数患者在手术时未检测到病灶
2026-03-11 13:17
资讯 降 HbA1c 超 2.5%且多重获益,华东医药国产降糖新药HDM1005降糖2期数据揭晓
本次研究为一项在饮食和运动或二甲双胍治疗后血糖控制不佳的2型糖尿病受试者中评价HDM1005注射液有效性和安全性的多中心、随机、盲法、平行、安慰剂和阳性对照的Ⅱ期临床研究
2026-03-10 19:38
资讯 艾凯生物完成A3轮超亿元融资,加速AI驱动iPSC细胞治疗与类器官平台升级
本轮融资由知壹投资与沃杰资本联合领投,联新资本持续追加投资,资金将重点用于推进AI驱动的iPSC细胞治疗产品临床转化,加速完善iPSC细胞治疗与类器官两大核心技术平台布局。
2026-03-10 18:22
资讯 中科搏锐斩获数千万B轮融资,推动脑机接口全产业链产业化落地
本轮融资由国内知名投资机构三泽创投独家投资,凯乘资本担任长期独家财务顾问,所筹资金将全力支撑公司深化脑机接口全产业链布局,加速尖端技术的临床转化与产业化落地。
2026-03-10 18:03
资讯 入选不足4月,和黄医药申请将达唯珂移出首版商保创新药目录
国家医疗保障局办公室今日发布通知,自2026年3月9日起,撤销氢溴酸他泽司他片(商品名:达唯珂)在全国各省级医药采购平台挂网资格,并根据企业申请,将该药品移出《商业健康保...
2026-03-09 22:09
资讯 CDE:抗肿瘤药物生物等效性及药代动力学比对研究受试者人群选择考虑
本指导原则主要基于小分子化学药物及单抗类药物的研究经验,为抗肿瘤药物 BE PK 比对研究中受试者人群的选择考虑提供建议。
2026-03-07 10:59
资讯 四家知名药企被暂停军队采购
近日,军队采购网发布一批“军队采购暂停名单”,其中涉及四家药企被列入暂停名单,具体为北京费森尤斯卡比医药有限公司、齐鲁制药有限公司、宜昌人福药业有限责任公司和江苏新...
2026-03-07 10:41
















