2019 年 5 月 3 日凌晨,最新一期 Science 杂志以封面形式刊登了美国多所高校科学家团队完成的一项重磅成果,该团队创建了一种新的开源生物打印技术,可以在几分钟内生产出具有复杂内部结构的柔软、水基、生物相容性凝胶。通过这项突破性的生物组织打印技术,研究人员可以创造出模仿人体血液、空气、淋巴液和其他重要液体复杂天然脉管系统的水凝胶器官替代物。
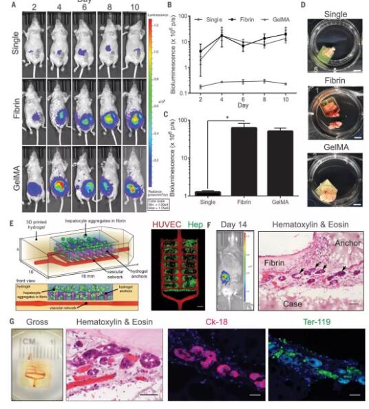
在研究人员展示的模拟肺泡囊水凝胶模型中,精美绝伦的血管网络不仅震撼视觉,而且证明了其中气道可以将氧气输送到周围的血管,攻克了 3D 打印含有复杂脉管系统功能性器官替代物的主要障碍。此外,研究人员还成功将含有肝细胞的生物打印构建物植入小鼠体内。
图 | 模拟肺泡囊的模型,气道和血管并未直接接触,但仍能够为红细胞提供氧气(来源:Rice University)
与 3D 打印各种奇形怪状的物品不同,3D 打印活体器官(哪怕厚度超过几毫米的组织)如果没有脉管系统作为提供营养和排除废物的通道,就会造成组织结构内部的活细胞很快死亡。因此,对于生物工程师来说,探索 3D 打印包含大量活细胞原型组织的方法,面临着巨大的挑战。
3D 打印包含复杂脉管系统的活体组织
“创建功能性组织替代物的最大障碍之一,就是我们无法打印能够为人类稠密组织提供营养的复杂脉管系统。”本次研究的主要领导者、莱斯大学(Rice University)布朗工程学院生物工程助理教授 Jordan Miller 说。
我们的器官实际上包含着独立的脉管网络,如肺部的气管和血管,或肝脏中的胆管和血管,这些复杂的脉管网络在物理和生化层面纠缠在一起,结构本身与组织功能密切相关。而这项研究所做的,是第一个直接和全面解决复杂脉管系统挑战的生物打印技术。
“肝脏特别有趣,因为它具有令人难以置信的 500 多种功能,可能仅次于大脑。”华盛顿大学(University of Washington)生物工程和病理学系助理教授 KellyStevens 说,”肝脏的复杂性意味着目前没有任何机器或疗法可以在肝脏生病时取代其所有功能。而生物打印的人体器官有朝一日可能会提供这种疗法。”
为了应对这一挑战,研究团队创建了一种新的开源生物打印技术,称为”组织工程立体光刻仪(SLATE)”。该系统使用激光增材制造技术,一次打印一层软水凝胶。
每一层由液体预水凝胶溶液打印,当暴露于蓝光时变成固体。数字光处理投影仪从下方发出光线,以像素大小从 10-50 微米不等的高分辨率显示结构的连续二维切片。随着每一层依次凝固,顶臂将不断增长的 3D 凝胶举起,刚好让液体暴露在投影仪的下一幅图像中。
这其中的关键是添加能够吸收蓝光的广泛用于食品工业的生物相容性光吸收剂,这些光吸收剂将凝固限制在非常精细的一层中。通过这种方式,该系统可以在几分钟内生产出具有复杂内部结构的柔软、水性、生物相容性凝胶。
对肺部模拟结构的测试显示,这些组织足够坚固,可以避免在血液流动和脉动”呼吸”过程中破裂。脉动”呼吸”是一种有节奏的吸气和呼气,模拟了人类呼吸的压力和频率。测试发现,当红细胞流经”呼吸”气囊周围的血管网络时,它们可以吸收氧气。这种氧气的运动类似于肺泡囊中的气体交换。
图 | 纠缠的血管网络(来源:Science)
为了验证打印组织的生物兼容性,研究团队将装载了肝细胞的 3D 打印组织植入患有慢性肝损伤的小鼠体内,组织具有用于血管和肝细胞的独立隔室。实验结果显示,肝细胞能够在植入后存活。
图 | 功能性肝水凝胶载体在患有慢性肝损伤的小鼠体内进行为期 14 天的植入(来源:Jordan Miller/Rice University)
Kelly Stevens 表示,复杂的脉管系统十分重要,因为结构和功能往往相辅相成。”组织工程学在这方面已经挣扎了一代人的时间。通过这项工作,我们现在可以更进一步,如果我们能够打印看起来更像是我们体内结构复杂的健康组织,那么它们在功能上的表现会更像那些组织吗?这是一个重要的问题,因为生物打印组织功能的好坏,将影响它作为一种疗法的成功程度。”
探索人体器官更复杂的结构
器官移植的巨大需求推动了生物打印健康和功能性器官的发展。仅在美国,就有超过 10 万人在等待器官移植,而那些最终接受捐赠器官的人,为应对器官免疫排斥仍然要进行终生免疫抑制药物的治疗。
在过去的十年中,生物打印技术引起了人们极大的兴趣,因为理论上它可以允许医生通过病人自身细胞打印替代器官,来解决器官短缺和器官免疫排斥这两个问题。有朝一日,如果 3D 打印功能性器官能够实现,那将能够治疗全球数百万患者。
“我们预计生物打印将在未来二十年内成为医学的重要组成部分。”Miller 说。
2015 年,Miller 和宾夕法尼亚大学外科助理教授 Pavan Atluri 领导的研究团队使用糖、硅胶和 3D 打印机,创建了一个包含错综复杂血管网络的植入物,为创建可移植的替代组织和器官奠定了基础。
图 | 内部包含血管网络的 3D 打印结构体,大小和小熊软糖差不多(来源:Jeff Fitlow/RiceUniversity)
虽然当时的这些”作品”看起来并不像器官中的血管,但它们具有移植器官相关的一些关键特征。
2016 年,Miller 领导的莱斯大学生物工程研究团队创造性地改良商用级 CO2 激光切割机,创建了 OpenSLS 平台,这是一种开源的选择性激光烧结平台,可以从粉末塑料和生物材料中打印复杂的 3D 物体。
OpenSLS 的工作原理与大多数传统的基于挤压的 3d 打印机不同。传统的 3d 打印机在打印二维图形时,是通过针挤压融化的塑料来创建物体,然后从连续的二维层构建三维对象。相比之下,SLS 激光照射到塑料粉末的平板上,会在激光焦点处熔化或烧结粉末,形成小体积的固体材料。一层完成后,会铺上一层新的粉末,循环往复。由于烧结的物体完全由三维粉末支撑,这种技术能够产生其他 3D 打印技术根本无法生产的极其复杂的结构。
图 | OpenSLS 打印的小鼠肝脏动脉系统尼龙模型(来源:Youtube/Rice University)
2017 年,Miller 和贝勒医学院生物物理学家 Mary Dickinson 实验室的一个团队展示了如何使用人体内皮细胞和间充质干细胞来启动脉管形成的过程。研究证实了这些由”诱导多能干细胞”分化成的内皮细胞具有形成毛细管样结构的能力,无论是在称为纤维蛋白的天然材料中,还是在称为明胶甲基丙烯酸酯的半合成材料中。
2018 年,Miller 和莱斯大学生物工程师 Omid Veiseh 一起尝试将细胞疗法应用与先进的 3D 打印技术相结合,用于 1 型糖尿病治疗。他们开发的容纳胰岛细胞和底层血管网络的 3D 打印水凝胶,能够保护植入的胰岛细胞免受免疫系统影响的封装材料,同时让细胞生长和应对环境变化。
而在最新的这项研究中,为了设计出复杂的肺脏结构,Miller还与马萨诸塞州一家设计公司 Nervous System 的联合创始人 Jessica Rosenkrantz 和 Jesse Louis-Rosenberg合作。
“当初我们创立 Nervous System 时,目标是将自然界中的算法应用于设计产品的新方法,”Rosenkrantz 说。”没想到现在我们有机会设计活组织。”
Miller 表示,新的生物打印系统也可以产生血管内特征,如只允许血液向一个方向流动的二尖瓣。在人体中,血管内瓣膜存在于心脏、腿静脉和淋巴系统中。”通过增加多种脉管和脉管内结构,我们为工程活组织引入了一套广泛的设计自由。”Miller 说,”我们现在可以自由地建造身体中发现的许多错综复杂的结构。”
研究团队正在通过一家名为 Volumetric 的休斯顿创业公司将研究的关键方面商业化。Miller 的实验室也已经在使用新的设计和生物打印技术来探索更复杂的结构。”我们对人体结构的探索才刚刚开始,我们还有很多东西需要学习。”
而一贯支持开源 3D 打印技术的 Mille 也表示,发表在 Science 杂志上的所有实验数据均可免费获得。此外,用于构建立体光刻设备所需的所有 3D 打印文件,以及本次研究中打印的每个水凝胶的设计文件,均是可获取的。
“开放水凝胶的设计文件,将允许其他人继续探索我们的努力内容,甚至他们会使用一些今天不存在的未来 3D 打印技术。”Miller 说。
参考:
https://www.eurekalert.org/emb_releases/2019-05/ru-obg042619.php
https://science.sciencemag.org/cgi/doi/10.1126/science.aav9750
来源: DeepTech深科技 作者:王新凯
为你推荐
资讯 诺华的核药将在嘉兴量产
近日,跨国药企巨头诺华宣布其放射配体疗法(RLT)药物派威妥(镥[177Lu]特昔维匹肽注射液)的两个适应症同时获得国家药品监督管理局批准,分别为用于治疗既往接受过雄激素受体...
2025-11-11 18:23
资讯 国家医保局:开展医保经办全业务流程智能审核试点
国家医保局确定北京市、天津市、河北省、辽宁省、浙江省、湖南省、重庆市医疗保障局为试点单位,开展医保经办全业务流程智能审核试点工作。
2025-11-11 18:15
资讯 贺普药业乙肝创新药物获突破性进展
近日,第76届美国肝病研究协会(AASLD)年会在美国华盛顿开幕。由上海贺普药业研发的乙肝创新药贺普拉肽临床研究取得突破性进展,以大会报告形式公布了治疗慢性乙肝II期随机双盲...
2025-11-10 20:57
资讯 远大医药复方鼻喷剂莱特灵®国内成功获批,过敏性鼻炎迎全新复方治疗方案
全球创新药Ryaltris®复方鼻喷剂(“GSP 301 NS”或“莱特灵®”)已获国家药监局颁发药品注册证书,且在药品审评过程中未收到补充资料通知,实现“零发补”获批上市。
2025-11-10 17:37
资讯 创新医疗国际合作新范本,复星凯瑞与沙特Fakeeh共拓细胞治疗新里程
此次签约聚焦CAR-T细胞治疗领域,双方就共同推进该技术在沙特的临床落地和本地化发展达成了合作意向。
2025-11-10 17:32
资讯 安永吴晓颖:从“辅助工具”到“核心能力”,生成式 AI 将重塑医疗器械行业竞争格局
第八届中国国际进口博览会上,安永正式发布《生成式人工智能在医疗器械行业潜在应用》白皮书。
文/张蓉蓉 2025-11-10 16:26
资讯 科莱恩大亚湾制药产能升级落地,加码药用辅料与原料药布局
近日,科莱恩在惠州大亚湾生产基地举行护理化学品扩建项目投产仪式,此次 8000 万瑞士法郎(约7亿人民币)的战略投资中,制药领域产能升级成为核心亮点。
文/张蓉蓉 2025-11-10 15:33
资讯 “医药险协同聚力,让生命无惧风雨”,罗氏医药险生态联盟启动
11月7日,在第八届中国国际进口博览会上,罗氏制药展台举行了“以患者为中心,聚力守护新生”为主题的医药险生态联盟仪式。
2025-11-10 09:56
资讯 华东医药FIC三重激动剂DR10624最新临床数据披露,降低甘油三酯达75%,减少肝脏脂肪达67%
DR10624在治疗重度高甘油三酯血症(SHTG)的II期临床研究(“DR10624-201研究”)中取得的重要成果
2025-11-09 21:31
资讯 Pi3K新突破,皮下新生态,罗氏携手各界共见乳腺癌创新诊疗未来
罗氏制药中国召开“Pi3K新突破&皮下新生态——乳腺癌创新发布会”,乳腺癌管线创新靶向药物集体亮相进博舞台
2025-11-08 19:53
资讯 美敦力康辉亮相第八届进博会,AiBLE™数智生态加速进化拓维
作为连续八年参展进博的“全勤生”,美敦力康辉携AiBLETM数智创新生态重磅亮相,并以“智汇·新生态”为主题,集中展示自2023年AiBLE™首秀进博以来,其在数智创新、产业协作与...
2025-11-08 14:09















