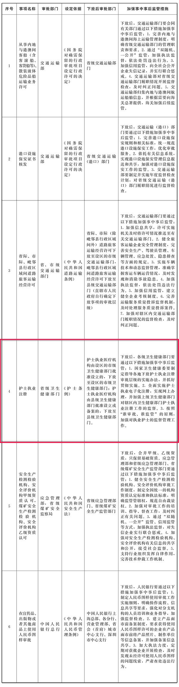
近日,国务院下发《关于取消和下放一批行政许可事项的决定(国发〔2019〕6号)》(以下简称决定),《决定》取消25项行政许可事项,下放6项行政许可事项的管理层级,涉及医疗健康相关的共有三项,分别是:国产药品注册初审、假肢和矫形器(辅助器具)生产装配企业资格认定、护士执业注册。
其中,对于国产药品注册初审的取消,引发行业注意,根据《决定》,国产药品注册取消省级药监部门初审,改由国家药监局直接受理国产药品注册申请,这意味着今后国产药品在进行注册申报时,无需再走省级药监部门的初审环节,无疑是我国优化药品注册审评审批流程的又一重大措施。
国家药监局药品注册司相关工作人员也表示,以上举措意在优化审评审批流程,减少药品注册审批环节,统一受理标准,有助于推动建立审评主导的药品注册技术体系,实现以审评为核心,现场检查、产品检验为技术支持的审评审批新机制。
对于此次审批流程的简化提速,《决定》还明确,要优化工作流程、完善工作标准,做好直接受理工作;提高药品注册审评人员的专业能力,用最严谨的标准、最严格的监管、最严厉的处罚、最严肃的问责,严格实施技术审评和审批,把牢药品注册上市关口,切实加强药品安全监管,
事实上,早在2017年11月,原国家食品药品监管总局便已发布关于调整药品注册受理工作的公告(2017年第134号,以下简称134号公告),规定“自2017年12月1日起,将由省级食品药品监督管理部门受理、国家食品药品监督管理总局审评审批的药品注册申请,调整为国家食品药品监督管理总局集中受理。”
134号公告指出,凡依据现行法律、法规和规章,由国家食品药品监督管理总局审评审批、备案的注册申请均由国家食品药品监督管理总局受理,包括新药临床试验申请、新药生产(含新药证书)申请、仿制药申请,国家食品药品监督管理总局审批的补充申请等。由省级食品药品监督管理部门审批、备案的药品注册申请仍由省级食品药品监督管理部门受理。
在此之前,国产药品初审一直由省级药品监管部门负责,具体审批流程包括:
1、报单位填写药品临床研究(或生产)申请表,连同申报的技术资料和样品报省、自治区、直辖市药品监督管理部门。省级药品监督管理部门进行初审,即对药品的各项原始资料是否齐全进行审查;同时,派员对试制条件进行实地考察,填写考察报告表。
2、省、自治区、直辖市药品检验所按药品审批各项技术要求完成对申报资料的审查和样品的检验。药检所的审核系指对药品的药学(包括药理、毒理)研究资料进行审查和对样品进行实验检验;不包括为申报单位进行新的检测方法的研究。药检所审核完毕后,提出质量标准和对药学(包括药理、毒理)方面的综合审查意见,送省级药品监督管理部门。
3、省级药品监督管理部门初审通过同意上报的,在药品临床研究(或生产)申请表签署意见,连同申报的技术资料一式5份报国家药品监督管理局注册司进行形式审查。
4、国家药品监督管理局注册司经形式审查合格的,向申报单位发出收取审评费的通知。同时交药品审评中心安排技术审查、审评委员会审评及必要的复核等工作。形式审查不合格的,予以退审。
5、技术审评通过后,将建议批准的或退审的审评报告及意见,报国家药品监督管理局药品注册司。
6、办理药品临床研究申请批件,报国家药品监督管理局注册司司长审批。申报单位在取得临床研究批件以后,在选择的临床研究负责和承担单位中,进行药品的临床试验。
7、办理药品生产申请批件,报注册司司长审核,再转报国家药品监督管理局局长审批。药品质量标准与转正技术审查工作由国家药典委员会负责。
8.将申请批件发送申报单位等。
可以看出,初审在整个药品注册审批的流程中花费了较多的时间,
根据中国医药报的报道,一位省级药品监管部门注册负责人表示,按照规定,整个初审工作应在30个工作日内完成。但是在实际操作层面,有时会遇到开展现场检查时企业不配合,或者要求企业补充的资料迟迟不能上交等情况,晚的话,半年,乃至一年才能完成初审工作的情况都有。
“改为由国家药监局直接受理药品注册初审后,不仅全国的审评尺度实现了统一,节约了药品的审评时间,国家药品监管部门采取的是基于审评需要的注册现场检查,也一定程度上减轻了企业的负担。”一位跨国药企注册部门负责人说道。
附国务院取消的行政许可事项目录
国务院决定下放管理层级的行政许可事项目录
来源:医谷网综合报道
为你推荐
资讯 康龙化成与礼来达成口服GLP-1小分子药Orforglipron生产合作协议
3月11日晚间,康龙化成官方微信发布消息,康龙化成与礼来公司共同宣布,达成关于首个申报注册的口服小分子GLP-1受体激动剂Orforglipron的生产合作协议。
2026-03-12 21:56
资讯 美国 FDA 批准颂狄多(氘可来昔替尼)用于治疗活动性银屑病关节炎成人患者
颂狄多是一种口服选择性酪氨酸激酶 2(TYK2)抑制剂,也是首个获批用于 PsA治疗 的 TYK2 抑制剂
2026-03-12 16:53
资讯 百时美施贵宝宣布口服药物mezigdomide治疗复发或难治性多发性骨髓瘤Ⅲ期研究SUCCESSOR-2的积极结果
这是mezigdomide首项获得积极结果的Ⅲ期研究,也是百时美施贵宝CELMoD项目第二项获得积极成果的Ⅲ期研究
2026-03-11 21:15
资讯 备思复联合帕博利珠单抗使顺铂耐受的肌层浸润性膀胱癌患者的复发或死亡风险降低近 50%
在 III 期临床研究 EV-304 中,该联合疗法显著改善患者总生存期与病理完全缓解率,超半数患者在手术时未检测到病灶
2026-03-11 13:17
资讯 降 HbA1c 超 2.5%且多重获益,华东医药国产降糖新药HDM1005降糖2期数据揭晓
本次研究为一项在饮食和运动或二甲双胍治疗后血糖控制不佳的2型糖尿病受试者中评价HDM1005注射液有效性和安全性的多中心、随机、盲法、平行、安慰剂和阳性对照的Ⅱ期临床研究
2026-03-10 19:38
资讯 艾凯生物完成A3轮超亿元融资,加速AI驱动iPSC细胞治疗与类器官平台升级
本轮融资由知壹投资与沃杰资本联合领投,联新资本持续追加投资,资金将重点用于推进AI驱动的iPSC细胞治疗产品临床转化,加速完善iPSC细胞治疗与类器官两大核心技术平台布局。
2026-03-10 18:22
资讯 中科搏锐斩获数千万B轮融资,推动脑机接口全产业链产业化落地
本轮融资由国内知名投资机构三泽创投独家投资,凯乘资本担任长期独家财务顾问,所筹资金将全力支撑公司深化脑机接口全产业链布局,加速尖端技术的临床转化与产业化落地。
2026-03-10 18:03
资讯 入选不足4月,和黄医药申请将达唯珂移出首版商保创新药目录
国家医疗保障局办公室今日发布通知,自2026年3月9日起,撤销氢溴酸他泽司他片(商品名:达唯珂)在全国各省级医药采购平台挂网资格,并根据企业申请,将该药品移出《商业健康保...
2026-03-09 22:09
资讯 CDE:抗肿瘤药物生物等效性及药代动力学比对研究受试者人群选择考虑
本指导原则主要基于小分子化学药物及单抗类药物的研究经验,为抗肿瘤药物 BE PK 比对研究中受试者人群的选择考虑提供建议。
2026-03-07 10:59
资讯 四家知名药企被暂停军队采购
近日,军队采购网发布一批“军队采购暂停名单”,其中涉及四家药企被列入暂停名单,具体为北京费森尤斯卡比医药有限公司、齐鲁制药有限公司、宜昌人福药业有限责任公司和江苏新...
2026-03-07 10:41













