2月25日,国家药品监督管理局正式公布我国首个生物类似药获批上市。近年来,我国生物制药产业发展环境日渐改善,生物技术药物研发迈向创新升级,生物医药产业作为国家大力支持的战略性新兴产业,有望培育成我国先导性、支柱性产业。
国民经济“十二五”、“十三五”规划及“健康中国2020”战略规划、《“十三五”国家战略性新兴产业发展规划》都提出把生物产业作为战略性新兴产业培育发展成为我国先导性、支柱性产业,以支撑不断增长的健康保障需求和增强产业竞争力为目标,推动生物医药技术药物新产品、新工艺的开发和产业化。生物医药产业排在生物产业首位,主要产品包括小分子药物、传统中成药、生物技术药物、疫苗、诊断试剂等;其中以生物技术药物为核心产品代表的生物制药领域是生物医药产业中增长最快的子行业。我国生物技术药物主要包括重组蛋白药物、单抗、核酸药物、细胞治疗等治疗用生物制品,本文将从政策环境、产品市场、产业规划等角度介绍生物技术药物研发的现状与趋势。
生物制药产业政策环境日渐改善,药监改革新政利好创新药物研发
2015年是中国新药研发“元年”,药监新政改革力度前所未有,审评标准接轨国际,新药研发的政策环境大为改善。2015年以来,我国药品政策法规密集出台,临床数据自查、仿制药一致性评价、创新药审批加速、化学药品注册分类改革、药品上市许可持有人(MAH)制度、创新药专利期补偿与药品试验数据保护等都是给制药业带来重大影响的政策,在提高药品研发质量要求的同时,也促使医药研发及合同研发外包(CRO)行业加速创新升级,促进医药行业的优胜劣汰。其中利好生物制药产业激励创新生物药研发的政策主要有加快创新药审评审批、全面推广实施MAH制度、保护创新者权益等以下几方面。
(1)加快创新药审评审批
2015年11月,CFDA发布的《关于药品注册审评审批若干政策的公告》提出,对新药的临床试验申请(IND),仿照 FDA 审批制度,实行一次性批准优化审批流程;对用于重大疾病的创新药实行单独排队,加快审评审批;申请人在欧盟、美国同步申请并获准开展临床试验的IND将加快审批,表明CFDA 在药品审评监管上逐步与国际接轨。2017年10月,中共中央办公厅、国务院办公厅印发了《关于深化审评审批制度改革鼓励药品医疗器械创新的意见》(下文简称《创新意见》),提出加快临床急需药品审评审批、支持罕见病治疗药品研发,对治疗严重危及生命且尚无有效治疗手段疾病以及公共卫生方面等急需的药品,临床试验早期、中期指标显示疗效并可预测其临床价值的以及境外已批准上市的罕见病治疗药品,可附带条件批准上市;对国家科技重大专项和国家重点研发计划支持以及由国家临床医学研究中心开展临床试验并经中心管理部门认可的新药给予优先审评审批;罕见病治疗药品注册申请人可提出减免临床试验的申请。根据CFDA数据,诸多生物药获得优先审评审批资格,对生物药IND申报的平均审评时间由2015年的27个月大幅减少至2016年的18个月,未来还将努力减少到3个月。
(2)MAH制度正从试点走向全面落实
上述《创新意见》提出,推动上市许可持有人制度全面实施,及时总结药品上市许可持有人制度试点经验,推动修订药品管理法,力争早日在全国推开。药品MAH制度是国际通行的将药物上市许可与生产许可分离的一种管理制度,改变了我国之前药品注册制度中上市许可与生产许可“捆绑制”的管理模式,允许符合条件的药品研发机构及科研人员具备独立获取药品上市许可的资质,有利于充分调动研发者的积极性,促进药品创新;致使药物申报对药厂的依赖度显着降低,利好于创新性中小企业或研发型创业公司,促使新的企业盈利模式诞生;而且可优化资源配置,抑制低水平重复建设;落实企业主体责任,加强药品质量管理;创新药品治理机制,充分发挥政府、企业和市场三者在加强药品管理中的作用,这也表明CFDA在药品注册申请上正逐步与国际接轨。MAH制度实施除了利好新药研发企业,也将促进生产外包服务商(CDMO或CMO)在中国的兴起和发展,有助于提升生物制药产业的专业化分工水平,提高效率,降低成本。
(3)加强保护创新者权益
促进新药研发需要保护创新者权益,重要举措是加强专利保护,给予专利期补偿和数据保护。《创新意见》中明确提出,开展药品专利期限补偿制度试点,完善和落实药品试验数据保护制度。选择部分新药开展试点,对因临床试验和审评审批延误上市的时间,给予适当专利期限补偿。药品注册申请人在提交注册申请时,可同时提交试验数据保护申请。对创新药、罕见病治疗药品、儿童专用药、创新治疗用生物制品以及挑战专利成功药品注册申请人提交的自行取得且未披露的试验数据和其他数据,给予一定的数据保护期。数据保护期自药品批准上市之日起计算。数据保护期内,不批准其他申请人同品种上市申请,申请人自行取得的数据或获得上市许可的申请人同意的除外。参考2017年5月CFDA发布的《关于鼓励药品医疗器械创新保护创新者权益的相关政策》(征求意见稿),其中提出对创新的治疗用生物制品,给予10年数据保护期(征求意见未确定),可知创新生物药将来有望获得至少10年的市场独占期,使创新药研发企业得到充分激励。
(4)破除其他新药研发与上市的限制障碍
2017年10月23日,为响应《创新意见》,CFDA发布《〈中华人民共和国药品管理法〉修正案(草案征求意见稿)》与《药品注册管理办法(修订稿)》。从具体修订内容来看,取消临床试验基地的GLP认证制度,采取备案制度,以开源方式增加新药临床试验产能,缓解现阶段临床试验产能短缺;规定新药临床申请试验申请60天时限,分类管理加快创新药上市审评、现场检查的进度,破除限速步骤加快新药研发进程。针对国内创新药研发端激励不足、临床试验产能受限、临床和上市申报审批时间过长等多方面困境,为包括生物药的创新药提供了诸多实际的利好。
随着自2015年来药监新政改革促使创新药物研发的政策环境不断改善,创新型生物技术公司、研发型创新药企不断涌现,传统药企也积极布局创新药物研发,生物技术药物的研发投入与临床研究申请(IND)或新药申报数量逐年快速增长,国内生物制品1类新药申报数量自2015年-2018年的增长倍数远超化药1类新药(图1)。虽然全新创新(first- in-class)类创新药物的研发是我国从医药大国转变为医药强国的重要途径,考虑到我国创新的层次主要处于以仿制为主到仿创结合的阶段,对国内企业而言,结合当前国内临床需求,在国际原创新药基础上开发药效和安全性相似的药物(me-too),或更好的新药(me-better)是目前比较切实可行的创新路径,也是短期现阶段内国内创新药研发的主流方向。因此除了原创生物药(Innovative Biologics),包括生物类似药(Biosimilars)、改良创新生物药(Biobetters)等都将迎来发展机遇。
图1 我国2009-2018年1类新药申报情况
中国生物制药产业国际竞争力较弱,生物技术药物研发正迈向创新升级
根据咨询公司Pugatch Consilium发布的调研报告《2017年全球各主要经济体生物制药行业竞争力及投资环境指标》发现各经济体对于研发创新的不同政策是影响生物制药竞争能力和投资环境的主要因素,那些较早出台明确政策鼓励创新的国家均走在生物制药产业发展的前列。中国在这份榜单中处于中下游的位置,一方面说明中国的生物制药行业创新和竞争力还比较低,另一方面也表明中国医药行业的发展潜力巨大。此外,国家经济整体发展状况(人均GDP)与生物制药产业竞争力指数BCI基本呈现正相关,而各经济体的BCI指标与其经济体市场规模(GDP总量)相关性不大,GDP总量很大的中国、印度、巴西、俄罗斯等大国落在了后面,而经济发展水平(人均GDP)高的新加坡、以色列则在新兴经济体中排名靠前。
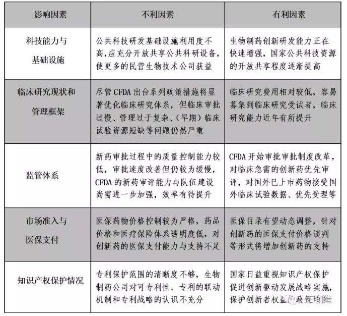
这项研究报告是从五个方面(表1)对世界各主要经济体的BCI进行评分,中国在科技实力及基础设施、临床研究现状和管理框架、监管体系(药物审批、质量控制和药物警戒性)、知识产权保护情况这四方面相比往年有所提高,而在市场准入及医保支付方面缺乏显着性改善,拉低了BCI指数的总评分。
表1 2017年影响中国生物制药产业竞争力和投资吸引力的因素
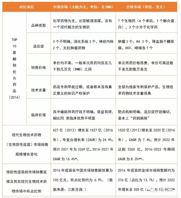
除了产业环境不利因素较多,改善幅度较小外,中国生物制药产业的国际竞争力较弱重点体现在产品和研发缺乏创新力和竞争力。根据信达生物董事长兼总裁俞德超博士的介绍,“生物药已经成为整个医药产业未来的重点发展方向,全世界最畅销的10种药品中有7个是生物药,而中国最畅销的10种药品中没有生物药。中国生产的原料药、中药和化学药都已经出口到国外市场,但生物药仍处于起步阶段,至今还没有一个生物药能进入欧美发达国家市场。中国要想发展生物药,必须有充足的资金和先进的技术,两者缺一不可。国产生物药的自主创新能力弱,产品质量达不到国际要求,产业化规模小,是中国生物药产业发展相对落后的主要原因”。
生物制药业界专家黄岩山曾撰文指出,仅仅从比较生物药物在国内外销售现状就可以发现中国药品市场与世界主流相比严重脱节乃至“畸形”,我国生物制药产业相对落后。虽然生物药是制药业发展的主流趋势,但生物药物在中国目前的份额还非常小,国产生物药稀少,进口生物药价格昂贵,中国老百姓没有享受到生物产业发展所带来的好处。据业内专家预测,2013年国内生物药销售额为984亿,仅约占2013年全球生物药市场销售额1650亿美元的9.5%(参考2013年人民币平均汇率6.289);然而其中抗体药整体规模仅42亿元,其中进口抗体药物占据了80%的市场。但是现状已经逐渐在改变,国家的监管政策日趋科学,一些无明确疗效的产品在逐步被驱出市场,以临床价值为核心将逐渐成为中国药品市场的主流,因此开发出疗效优、质量高、价格低的生物药成为发展中国生物医药产业的重要路径,临床价值巨大的生物药物必将逐渐在未来中国的药品市场占据重要地位。
表2 国内外生物制药产业现状与市场表现的对比分析
注:*此为Frost&Sullivan预测数据;**此为EvaluatePharma预测数据;***此为原IMS数据;****PDB样本医院数据;*****来自招商证券;“生物药”主要指单抗与重组蛋白等治疗性蛋白类大分子药物,不包含疫苗等预防性或其他诊断类生物技术药物
近十年,中国生物药物产业的迅猛发展,生物医药领域的人才优势、成本优势为将来中国在该领域赶上世界提供了一个很好的契机,然而由于中国生物制药企业研发投入、能力与创新水平不够,追赶世界前沿尚需长足努力。伴随2015年《生物类似药研发与评价指导技术原则(试行)》出台,近几年国内企业纷纷投入到Biosimilars的开发中。国内生物类似药开发的相关监管法规政策明朗,同时也对Biosimilars研发企业提出了更高的要求。截至2019年2月25日,国内目前仅有复宏汉霖研发的利妥昔单抗注射液(商品名:汉利康)按照生物类似药监管途径率先获批上市,但就在研的Biosimilars项目数量而言,中国超过印度、美国,排在全球第一,不过未来5年能较快实现生物类似药产业化的仅有复宏汉霖、信达生物等少数企业。
除了开发Biosimilars,国内已有少数经验丰富的企业开始尝试中国自己的生物创新药,如信达生物、百济神州、康宁杰瑞等创业型生物技术公司开始从源头上或改良方向实现创新生物药研发。不过对国内几个最具有代表性的生物制药明星企业(如信达生物、君实生物、复宏汉霖)与国外同类性质公司(如Pieris,MacroGenics、Agena)进行了简单比较分析,不难发现中国现有创新生物药研究水平跟世界主流相比还是有一定差距。从国内这些明星企业已经进入临床的产品管线来看,除了Biosimilars外,集中于几个热门靶点的跟进式(Follow-on,下同)或Biobetters产品,尚未有First-in-class的产品。而绝大部分国外生物医药研发小公司,创新程度非常高,而且都是具有自己独特的核心平台技术,然后基于这个核心技术去开发一些First-in-class或Best-in-class产品。
基于以上中国生物制药现状与药物研发创新升级的迫切需求,国家发改委特别编制《“十三五”生物产业发展规划》推动重点领域新发展,将“构建生物医药新体系”排在首位,提出要把握精准医学模式推动药物研发革命的趋势性变化,立足基因技术和细胞工程等先进技术带来的革命性转变,加快新药研发速度,提升药物品质,更好满足临床用药和产业向中高端发展的需求。其中,生物技术药物的创新研发与产业化主要有以下方向:
(1)加速新药创制和产业化:以临床用药需求为导向,依托高通量测序、基因组编辑、微流控芯片等先进技术,促进转化医学发展,在肿瘤、重大传染性疾病、神经精神疾病、慢性病及罕见病等领域实现药物原始创新。加快创制新型抗体、蛋白及多肽等生物药。发展治疗性疫苗,核糖核酸干扰药物,适配子药物,以及干细胞、嵌合抗原受体T细胞免疫疗法(CAR-T)等生物治疗产品。推动抗体/多肽-小分子偶联、生物大分子纯化、缓控释制剂、靶向制剂等可规模化技术,完善质量控制和安全性评价技术,加快高端药物产业化速度。支持具有自主知识产权、市场前景广阔的海洋创新药物,构建海洋生物医药中高端产业链。
(2)推动医药产业转型升级:促进单克隆抗体、长效重组蛋白、第三代胰岛素等高技术含量生物类似药的发展,提高我国患者的药物可及性。发展高密度流加式和连续培养生物反应器、蛋白质大规模纯化设备以及冷链储存运输系统等制药装备。
上述国家重点规划和发展的新型生物药或生物治疗产品、高技术含量的生物类似药、精准药物或诊疗技术为中国生物技术药物研发的创新升级指明了方向,将是如“重大新药创制”专项基金、国家科技成果转化引导基金等国家财政资金大力支持的项目领域,其中具有临床价值或临床优势的生物药较可能是药监部门优先审评的对象,疗效确切且具有经济性的高价值生物药也可能得到医保优先考虑纳入,对吸引和撬动更多产业公司、社会资本参与投资生物技术药物研发和加快发展生物制药产业将起到一定引导作用,也为在中国情景下的生物技术药物研发项目投资交易决策提供参考。
来源: 火石创造 作者:韩佳
为你推荐
资讯 康龙化成与礼来达成口服GLP-1小分子药Orforglipron生产合作协议
3月11日晚间,康龙化成官方微信发布消息,康龙化成与礼来公司共同宣布,达成关于首个申报注册的口服小分子GLP-1受体激动剂Orforglipron的生产合作协议。
2026-03-12 21:56
资讯 美国 FDA 批准颂狄多(氘可来昔替尼)用于治疗活动性银屑病关节炎成人患者
颂狄多是一种口服选择性酪氨酸激酶 2(TYK2)抑制剂,也是首个获批用于 PsA治疗 的 TYK2 抑制剂
2026-03-12 16:53
资讯 百时美施贵宝宣布口服药物mezigdomide治疗复发或难治性多发性骨髓瘤Ⅲ期研究SUCCESSOR-2的积极结果
这是mezigdomide首项获得积极结果的Ⅲ期研究,也是百时美施贵宝CELMoD项目第二项获得积极成果的Ⅲ期研究
2026-03-11 21:15
资讯 备思复联合帕博利珠单抗使顺铂耐受的肌层浸润性膀胱癌患者的复发或死亡风险降低近 50%
在 III 期临床研究 EV-304 中,该联合疗法显著改善患者总生存期与病理完全缓解率,超半数患者在手术时未检测到病灶
2026-03-11 13:17
资讯 降 HbA1c 超 2.5%且多重获益,华东医药国产降糖新药HDM1005降糖2期数据揭晓
本次研究为一项在饮食和运动或二甲双胍治疗后血糖控制不佳的2型糖尿病受试者中评价HDM1005注射液有效性和安全性的多中心、随机、盲法、平行、安慰剂和阳性对照的Ⅱ期临床研究
2026-03-10 19:38
资讯 艾凯生物完成A3轮超亿元融资,加速AI驱动iPSC细胞治疗与类器官平台升级
本轮融资由知壹投资与沃杰资本联合领投,联新资本持续追加投资,资金将重点用于推进AI驱动的iPSC细胞治疗产品临床转化,加速完善iPSC细胞治疗与类器官两大核心技术平台布局。
2026-03-10 18:22
资讯 中科搏锐斩获数千万B轮融资,推动脑机接口全产业链产业化落地
本轮融资由国内知名投资机构三泽创投独家投资,凯乘资本担任长期独家财务顾问,所筹资金将全力支撑公司深化脑机接口全产业链布局,加速尖端技术的临床转化与产业化落地。
2026-03-10 18:03
资讯 入选不足4月,和黄医药申请将达唯珂移出首版商保创新药目录
国家医疗保障局办公室今日发布通知,自2026年3月9日起,撤销氢溴酸他泽司他片(商品名:达唯珂)在全国各省级医药采购平台挂网资格,并根据企业申请,将该药品移出《商业健康保...
2026-03-09 22:09
资讯 CDE:抗肿瘤药物生物等效性及药代动力学比对研究受试者人群选择考虑
本指导原则主要基于小分子化学药物及单抗类药物的研究经验,为抗肿瘤药物 BE PK 比对研究中受试者人群的选择考虑提供建议。
2026-03-07 10:59
资讯 四家知名药企被暂停军队采购
近日,军队采购网发布一批“军队采购暂停名单”,其中涉及四家药企被列入暂停名单,具体为北京费森尤斯卡比医药有限公司、齐鲁制药有限公司、宜昌人福药业有限责任公司和江苏新...
2026-03-07 10:41















