今年5月,国家卫健委、国家药品监督管理局等5部门联合发布了《第一批罕见病目录》,该目录共计收录了包括白化病、先天性脊柱侧弯、法布雷病等121个罕见病病种。
为了使罕见病患者得到更加规范的治疗,近日,北京市卫健委和北京医学会罕见病分会发布了《具备第一批罕见病目录中所列疾病诊治能力推荐医院/科室名单(2018年)》,
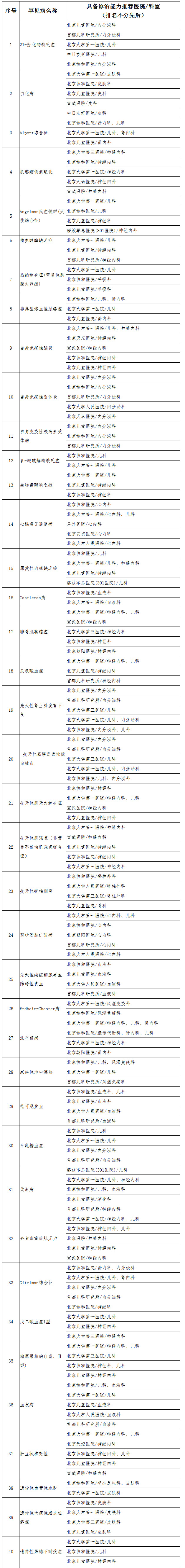
该名单根据基于第一批的121种罕见病,同时根据北京市患病人口规模及实际诊疗情况,每种疾病分别有2家至7家推荐医院。比如,“自身免疫性脑炎”,推荐的医院及科室有:北京大学第一医院儿科、神经内科,北京天坛医院神经内科,宣武医院神经内科,北京协和医院神经内科和怀柔北京儿童医院神经内科。因患者体内α-半乳糖苷酶A先天性缺乏导致的四肢剧痛的“法布雷病”,推荐的医院科室则有:北京大学第一医院神经内科、儿科、肾内科,北京协和医院遗传代谢科、肾内科、儿科,北京大学第三医院神经内科和北京朝阳医院肾内科。
此外,北京市卫健委还建立了动态调整机制,根据医院实际诊疗能力对推荐名单不定期调整。
另外,北京市卫健委还要求,各区卫生计生委、各三级医院要加强罕见病医疗质量控制管理,应用信息化手段加强罕见病信息的收集、分析和反馈,持续提升罕见病诊疗能力和医疗服务质量。对已经具有诊治能力的推荐医院,要进一步加大罕见病骨干人才培养力度,及时了解掌握国际前沿动态,不断提高医院相关罕见病诊治水平。暂未列入首批推荐医院的三级医院要结合自身功能定位,提高诊疗能力,争取早日进入推荐名单,为罕见病患者提供更多选择;或提高鉴别诊断能力,及时将疑似罕见病患者推荐到有诊疗能力的医院进一步诊治。
附具备第一批罕见病目录中所列疾病诊治能力推荐医院/科室名单(2018年)
来源:医谷网综合报道
为你推荐
资讯 全球首个侵入式脑机接口医疗器械获批上市
今日,国家药监局发布消息,国家药监局批准了博睿康医疗科技(上海)有限公司植入式脑机接口手部运动功能代偿系统创新产品注册申请,实现脑机接口医疗器械全球首发上市,标志着...
2026-03-13 17:39
资讯 康龙化成与礼来达成口服GLP-1小分子药Orforglipron生产合作协议
3月11日晚间,康龙化成官方微信发布消息,康龙化成与礼来公司共同宣布,达成关于首个申报注册的口服小分子GLP-1受体激动剂Orforglipron的生产合作协议。
2026-03-12 21:56
资讯 美国 FDA 批准颂狄多(氘可来昔替尼)用于治疗活动性银屑病关节炎成人患者
颂狄多是一种口服选择性酪氨酸激酶 2(TYK2)抑制剂,也是首个获批用于 PsA治疗 的 TYK2 抑制剂
2026-03-12 16:53
资讯 百时美施贵宝宣布口服药物mezigdomide治疗复发或难治性多发性骨髓瘤Ⅲ期研究SUCCESSOR-2的积极结果
这是mezigdomide首项获得积极结果的Ⅲ期研究,也是百时美施贵宝CELMoD项目第二项获得积极成果的Ⅲ期研究
2026-03-11 21:15
资讯 备思复联合帕博利珠单抗使顺铂耐受的肌层浸润性膀胱癌患者的复发或死亡风险降低近 50%
在 III 期临床研究 EV-304 中,该联合疗法显著改善患者总生存期与病理完全缓解率,超半数患者在手术时未检测到病灶
2026-03-11 13:17
资讯 降 HbA1c 超 2.5%且多重获益,华东医药国产降糖新药HDM1005降糖2期数据揭晓
本次研究为一项在饮食和运动或二甲双胍治疗后血糖控制不佳的2型糖尿病受试者中评价HDM1005注射液有效性和安全性的多中心、随机、盲法、平行、安慰剂和阳性对照的Ⅱ期临床研究
2026-03-10 19:38
资讯 艾凯生物完成A3轮超亿元融资,加速AI驱动iPSC细胞治疗与类器官平台升级
本轮融资由知壹投资与沃杰资本联合领投,联新资本持续追加投资,资金将重点用于推进AI驱动的iPSC细胞治疗产品临床转化,加速完善iPSC细胞治疗与类器官两大核心技术平台布局。
2026-03-10 18:22
资讯 中科搏锐斩获数千万B轮融资,推动脑机接口全产业链产业化落地
本轮融资由国内知名投资机构三泽创投独家投资,凯乘资本担任长期独家财务顾问,所筹资金将全力支撑公司深化脑机接口全产业链布局,加速尖端技术的临床转化与产业化落地。
2026-03-10 18:03
资讯 入选不足4月,和黄医药申请将达唯珂移出首版商保创新药目录
国家医疗保障局办公室今日发布通知,自2026年3月9日起,撤销氢溴酸他泽司他片(商品名:达唯珂)在全国各省级医药采购平台挂网资格,并根据企业申请,将该药品移出《商业健康保...
2026-03-09 22:09
资讯 CDE:抗肿瘤药物生物等效性及药代动力学比对研究受试者人群选择考虑
本指导原则主要基于小分子化学药物及单抗类药物的研究经验,为抗肿瘤药物 BE PK 比对研究中受试者人群的选择考虑提供建议。
2026-03-07 10:59
资讯 四家知名药企被暂停军队采购
近日,军队采购网发布一批“军队采购暂停名单”,其中涉及四家药企被列入暂停名单,具体为北京费森尤斯卡比医药有限公司、齐鲁制药有限公司、宜昌人福药业有限责任公司和江苏新...
2026-03-07 10:41













