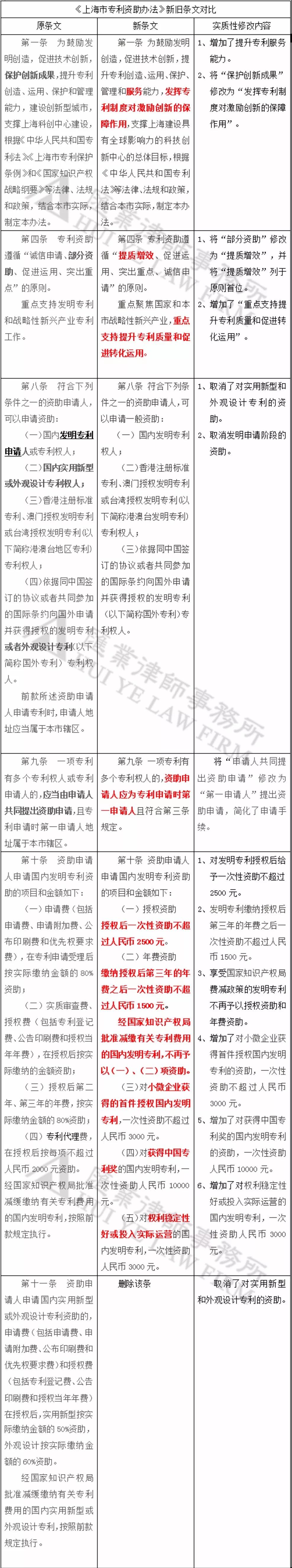
最近,上海市知识产权局公布了新修订的《上海市专利资助办法》,新办法加大了对高质量专利的扶持力度,并鼓励专利“走出去”,简化手续,方便资助申请。笔者整理了《上海市专利资助办法》新旧条文对照表,并简略分析其中的实质性修改内容,具体如下:
根据以上表格对比,笔者对修订内容进行整理分析如下:
一、修订背景
2018年8月,国家知识产权局发布《国家知识产权局办公室关于开展专利申请相关政策专项督查的通知》(国知办发管字[2018]27号),着力加强专利申请相关政策备案管理,严厉查处违法违规行为,不断推动知识产权高质量发展,督查重点包括以下五个方面:
(一)严格专利资助范围。应按照“授权在先、部分资助”的要求,调整和完善专利一般资助政策。对于专利申请的资助范围应仅限于获得授权的专利申请。对于未授权的国内专利申请,不应给予任何形式的财政扶持。
(二)合理确定专利资助标准。专利资助应以补贴部分专利申请成本为基准,专利资助对象所获得的各级资助总额不得高于其缴纳的官方规定费用和实际发生专利代理服务费总额。专利代理服务费的资助对象应仅限于具备专利代理资质的服务机构代理提交的专利申请。
(三)加强工作衔接避免超额资助。在实施专利资助时,应有明确规定并采取有效措施,避免因多级资助或关联政策叠加,对同一件专利反复资助,受益金额超出缴纳官费和专利代理服务费总额。各地应采取对专利相关费用票据进行资助标记等措施,避免政策受益对象交叉重叠。
(四)强化专利申请相关政策台账管理。各地应建立专利申请相关政策台账,坚持高质量发展导向,全面梳理掌握辖区内市、县、区、各类园区的专利申请相关政策和促进专利申请增长的关联政策,对不符合要求的政策及时进行修改和废止。在发放资助过程中,应建立详细的专利资助发放台账,确保资助项目、资助对象、资助金额、资助资金去向可统计、可核查。
(五)严厉打击非正常专利申请。对于被确认存在非正常专利申请等不规范行为的专利申请人、专利代理机构和代理人,应按照相关规定严肃处理。对于弄虚作假套取专利申请相关财政资金的申请人,限期收回已拨付的财政资金,情节严重的,依法追究法律责任。
截至2018年7月底,上海有效发明专利拥有量已达108957件,每万人拥有发明专利45件,上海专利数量和质量稳步提升。但是,面对上海市建设科创中心的新要求、新形势,2012年的旧《上海市专利资助办法》在实施过程中面临一些新问题,例如,专利申请“量大不优”、专利质量有待提升、专利转化运营缺乏引导、企业海外专利布局扶持力度不够、资助手续过于繁琐等。
二、修订原则
1、在保持政策稳定性和连续性基础上增加创新内容。
2、鼓励高质量专利创造和转化运用。
3、支持海外专利布局。
4、简化资助手续。
三、修订的主要内容和说明
(一)提升专利申请质量,鼓励高质量专利创造和转化运用。
1、取消实用新型和外观设计的专利资助。取消发明申请阶段的资助,不再支持未能获得授权的专利申请,引导专利申请人更注重专利申请质量。
2、增加了对获得中国专利奖的国内发明专利的资助,一次性资助人民币10000元。
3、增加了对权利稳定性好(授权后维持8年以上或复审维持专利权有效)或投入实际运营(实施专利权转让或许可,用于专利质押和保险)的国内发明专利,一次性资助人民币3000元。
(二)简化资助办理流程。
1、将原有国内发明专利申请费、实审费按比例资助调整为一次性定额资助。资助申请人无需提供大量的申请材料。
2、对于一项专利有多个申请人的,将“申请人共同提出资助申请”修改为“第一申请人提出资助申请”,简化了申请手续。
(三)鼓励企业“走出去”,更好地开展海外专利布局。
1、调整降低国内发明专利的资助力度,取消实用新型、外观设计以及申请阶段的发明专利的资助。
按照旧办法,原本已授权的发明专利可能获得的资助是760元申请费等(不考虑附加费和优先权等特殊情况),2500元实质审查费以及900元授权当年年费(按授权当年为第三年度为例),授权后第二、第三年年费1920元,总共为6080元。如果委托专利代理机构申请专利并获得授权的,还能最高资助2000元/项。
新办法对已授权的发明专利获得的最大资助是2500元,缴纳第三年年费后资助1500元,总共4000元,同时也取消了对专利代理费的资助。
可见,即使是已授权的国内发明专利,资助力度有了明显的降低,同时还取消了对未授权的发明申请的资助以及授权后专利代理费的资助,所以从立法层面可以明显看到政府已经大幅降低企事业单位在国内申请专利的扶持力度。
2、调整港澳台地区发明专利的资助力度和限额。
降低港澳台授权发明专利资助额度,每项发明专利从不超过5000元调整为不超过3000元。
从立法层面可以同时看到政府也大幅降低企事业单位在港澳台地区申请专利的扶持力度。
3、调整国外发明专利的资助力度和限额。
针对国外专利申请授权费用高,成为企业海外专利布局较大负担的情况,提高海外专利资助上限标准。通过PCT途径获得授权的每个国家或地区资助从不超过3万元提高到5万元;通过巴黎公约途径获得授权的每个国家或地区资助从不超过人民币3万元提高到4万元。每项发明专利仍最多支持5个国家。
4、鼓励企业加大海外专利布局力度。
对于同一个资助申请人每年度获得的国外专利资助总额,从“不超过100万元”提高到“不超过1000万元”。
从立法层面可以看到政府大幅提高企事业单位在国外申请专利的扶持力度。
(四)扶持小微企业
取消对发明专利授权后给予申请人代理费普惠资助的方式,改为支持小微企业获得的首件授权国内发明专利,一次性资助不超过3000元。
(五)规范扶持政策。
取消对已享受国家知识产权局费减政策的发明专利授权和年费资助。
(六) 严厉打击非正常专利申请
1、增加了对于“非正常申请行为”的惩罚。与国家知识产权局发布的政策保持一致,严厉打击非正常专利申请以及弄虚作假套取专利申请相关财政资金的申请人。
2、加大惩罚力度。将“取消两年内申请专利资助的资格”调整为“取消五年内申请专利资助的资格”。
四、总结
本次《上海市专利资助办法》的修订加大了对高质量专利的扶持力度,并鼓励企业开展海外专利布局,简化了资助办理流程,导向明确,扶持精准,这一方面符合国家知识产权局提出的新要求,另一方面也适应目前上海市建设科创中心的新形势。笔者认为新办法在实施中可能会给企业带来新的机遇和挑战:
1、新办法鼓励企业“走出去”。加大对企业真正走出国门的外国专利的资助,同时明显降低国内的专利以及港澳台专利的资助,为有申请海外专利需求的企业带来更多支持。而且不但从单个案件上明显增大了扶持力度,更是从支持总量上比旧办法提高了10倍,鼓励企业“走出去”,鼓励企业运用“专利战略思维”构建出自主的“专利池”。
2、新办法取消发明申请阶段的资助,不再支持未能获得授权的专利申请,引导专利申请人更注重专利申请质量,从重数量向重质量转变,严厉打击非正常专利申请,这些都是非常切实有效的。但笔者也有一些困惑和担心,取消发明申请阶段的资助,不再支持未能获得授权的专利申请,是否有可能会促使专利申请人或专利代理机构通过缩小权利要求范围的方式使发明获得授权,导致授权的专利权范围很窄,竞争对手可以轻易绕开、规避该专利,起不到真正的保护作用,也无法体现专利的真正价值。
3、笔者认为,经过专利诉讼或经无效宣告程序后维持专利权有效的,也应当属于新办法第十条第(五)款“权利稳定性好”的情况。但按照新办法,符合该情况的仅一次性资助人民币3000元,这相比企业在专利诉讼或无效宣告中付出的成本,也不过是杯水车薪,起不了太大作用。笔者认为,专利的价值由技术、市场、法律等因素影响,其中,专利权的稳定性、以及专利权的保护范围是很重要的影响因素,是否属于高价值专利往往在专利无效和专利诉讼中才能真正体现出来。因此,笔者建议增加企业专利维权费用资助,鼓励企业用专利“利器”维护自己的合法权益,真正发挥专利制度对激励创新的保障作用。
来源:汇业法律观察
作者:王函、唐嘉伟
来源:汇业法律观察 作者:上海市汇业律师事务所王函、唐嘉伟
为你推荐
资讯 李强主持召开国务院常务会议,研究加快建设分级诊疗体系有关政策措施
要统筹抓好分级诊疗体系建设和医疗卫生强基工程实施,以常见病、慢性病为重点引导群众基层首诊,以增强就医连续性为导向优化转诊服务管理,扎实做好家庭医生签约服务,推动医疗...
2026-03-28 22:18
资讯 百度智能云加码银发经济:大模型破解养老供需错配难题
当居家养老还停留在“人找服务”的传统模式时,以大模型与AI Agent为代表的智能技术,正在掀起一场全新变革,服务开始主动理解需求,并精准触达每一位老人。
2026-03-27 17:24
资讯 优赫得序贯THP方案在华获批用于HER2阳性早期乳腺癌新辅助治疗,实现该适应症“全球首发”
此次获批使优赫得®迈向早期乳腺癌,成为首个且唯一*获批HER2阳性乳腺癌新辅助治疗的ADC疗法
2026-03-27 17:16
资讯 医疗服务价格项目立项指南解读辅导(第1期)
长期以来,医疗服务价格实行属地管理,由地方医药价格主管部门制定价格项目、确定价格水平,地区间价格项目数量、内涵、颗粒度差异较大,部分地区按操作流程、岗位分工等拆分价...
2026-03-27 11:21
资讯 社保“第六险”,长期护理险全国落地
3月25日,中共中央办公厅、国务院办公厅发布《关于加快建立长期护理保险制度的意见》,标志着这项被称作社保“第六险”的制度正式结束10年试点,迈向全国建制新阶段。
2026-03-26 18:09
资讯 国家药监局发布《药品现代物流规范化建设指导意见》,自发布之日起施行
本指导意见是对申请开办药品批发企业(以下简称批发企业)和接受委托储存运输药品业务的第三方药品现代物流企业(以下简称第三方物流企业),在药品现代物流设施设备等方面的基...
2026-03-26 10:14
资讯 华东医药独家商业化VC005片Ⅲ期临床顶线数据积极,抢占自免口服疗法新高地
华东医药战略合作方江苏威凯尔医药科技股份有限公司(简称“江苏威凯尔”)宣布,其自主研发的Ⅱ代高选择性JAK1抑制剂VC005片在口服治疗中重度特应性皮炎(AD)的Ⅲ期临床研究中...
2026-03-25 18:52
资讯 Cytiva携手上海临床研究中心与新叶生维, 加速先进细胞治疗临床应用转化与产业化发展
Cytiva与上海临床研究中心签署战略合作备忘录,共同设立先进细胞治疗技术临床应用示范平台,以产学研协同为牵引,带动区域产业升级。
2026-03-25 18:46
资讯 国家药监局批准两款创新医疗器械
近日,国家药品监督管理局批准了两款创新医疗器械上市。分别为阿迈特医疗器械(北京)股份有限公司二氧化碳造影压力注射套装创新产品注册申请和应脉医疗科技(上海)有限公司经...
2026-03-25 14:53
资讯 甘李药业博凡格鲁肽新适应症获批IND
近日,甘李药业股份有限公司及其全资子公司甘李药业山东有限公司宣布,其自主研发的博凡格鲁肽(研发代号:GZR18)注射液增加新适应症的临床试验申请获得国家药监局批准。拟用于...
2026-03-25 14:38
资讯 茵菲多组学完成5100万元Pre-A轮融资,构建“硬件+AI+试剂”一体化技术壁垒
本轮融资由杭州新干世业、三泽资本、泰煜投资、德华创投共同参与,丰和资本担任独家财务顾问
2026-03-24 12:59












